重磅 !89页PPT揭秘AI产业爆发的拐点

2018 年 6 月 25 日 数据分析

如今,人工智能正在以前所未有的速度发展。目前,全球顶尖的IT和互联网公司都加大了对人工智能领域的投入,包括Google、Facebook、微软投入巨大,人工智能进入爆发式增长的拐点。这份关于人工智能领域的报告分析,我们一起来了解。

这份报告分为三大部分:


第一部分 人工智能领域即将进入产业爆发的拐点


  • 深度学习技术使人工智能达到商用化水平

  • 云计算和大数据为人工智能发展提供基础设施

  • 资本投入持续增加催生产品化进程与产业链的构建


第二部分 人工智能细分领域与产业链


  • 语音识别

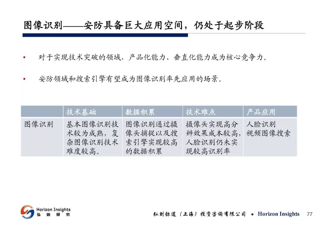
  • 图像识别

  • 搜索优化与数字营销

  • 智能驾驶

  • 数据服务


第三部分 人工智能产业的投资逻辑

以下为报告详细内容:

作者:弘则研究;转自:数据派THU 公众号

END


关联阅读:

原创系列文章:

1:从0开始搭建自己的数据运营指标体系(概括篇)

2 :从0开始搭建自己的数据运营指标体系(定位篇)

3 :从0开始搭建自己的数据运营体系(业务理解篇)

4 :数据指标的构建流程与逻辑

5 :系列 :从数据指标到数据运营指标体系

6:   实战 :为自己的公号搭建一个数据运营指标体系

7:  从0开始搭建自己的数据运营指标体系(运营活动分析)

数据运营 关联文章阅读:  

运营入门,从0到1搭建数据分析知识体系    

推荐 :数据分析师与运营协作的9个好习惯

干货 :手把手教你搭建数据化用户运营体系

推荐 :最用心的运营数据指标解读

干货 : 如何构建数据运营指标体系

从零开始,构建数据化运营体系

干货 :解读产品、运营和数据三个基友关系

干货 :从0到1搭建数据运营体系

数据分析、数据产品 关联文章阅读:

干货 :数据分析团队的搭建和思考

关于用户画像那些事,看这一文章就够了

数据分析师必需具备的10种分析思维。

如何构建大数据层级体系,看这一文章就够了

干货 : 聚焦于用户行为分析的数据产品

如何构建大数据层级体系,看这一文章就够了

80%的运营注定了打杂?因为你没有搭建出一套有效的用户运营体系

从底层到应用,那些数据人的必备技能

读懂用户运营体系:用户分层和分群

做运营必须掌握的数据分析思维,你还敢说不会做数据分析

登录查看更多
2

相关内容

人工智能(Artificial Intelligence, AI )是研究、开发用于模拟、延伸和扩展人的智能的理论、方法、技术及应用系统的一门新的技术科学。 人工智能是计算机科学的一个分支。
知识图谱推理,50页ppt,Salesforce首席科学家Richard Socher
专知会员服务
111+阅读 · 2020年6月10日
商业数据分析,39页ppt
专知会员服务
165+阅读 · 2020年6月2日
【阿里巴巴】 AI编译器,AI Compiler @ Alibaba,21页ppt
专知会员服务
45+阅读 · 2019年12月22日
2019中国硬科技发展白皮书 193页
专知会员服务
86+阅读 · 2019年12月13日
2019年人工智能行业现状与发展趋势报告,52页ppt
专知会员服务
124+阅读 · 2019年10月10日
10行代码实现目标检测,请收下这份教程
极市平台
4+阅读 · 2018年6月27日
重磅!人工智能即将进入产业爆发的拐点(PPT报告)
机器人大讲堂
5+阅读 · 2018年6月9日
一份数据科学家必备的技能清单(附资源)
THU数据派
7+阅读 · 2018年5月29日
ETP:精确时序动作定位
极市平台
13+阅读 · 2018年5月25日
2018年唯一一次《机器读心术之计算机视觉实战特训营》
炼数成金订阅号
3+阅读 · 2018年5月24日
重磅|2017人工智能行业现状与发展趋势报告(34页PPT)
机器人大讲堂
8+阅读 · 2018年2月6日
Learning in the Frequency Domain
Arxiv
11+阅读 · 2020年3月12日
Arxiv
8+阅读 · 2018年11月27日
Arxiv
6+阅读 · 2018年6月20日
VIP会员
相关VIP内容
相关资讯
10行代码实现目标检测,请收下这份教程
极市平台
4+阅读 · 2018年6月27日
重磅!人工智能即将进入产业爆发的拐点(PPT报告)
机器人大讲堂
5+阅读 · 2018年6月9日
一份数据科学家必备的技能清单(附资源)
THU数据派
7+阅读 · 2018年5月29日
ETP:精确时序动作定位
极市平台
13+阅读 · 2018年5月25日
2018年唯一一次《机器读心术之计算机视觉实战特训营》
炼数成金订阅号
3+阅读 · 2018年5月24日
重磅|2017人工智能行业现状与发展趋势报告(34页PPT)
机器人大讲堂
8+阅读 · 2018年2月6日
Top
微信扫码咨询专知VIP会员