Nature重磅发现:神经活动影响人类寿命!

2019 年 10 月 17 日 中国生物技术网
| 原创编译,转载须注明来源!
北京时间10月17日,发表在《Nature》上的一篇新研究中,来自美国哈佛医学院的科学家发现,长期以来与从痴呆症到癫痫等疾病有关的大脑神经活动,在人类衰老和寿命方面也发挥着作用。
这项基于人脑、小鼠和蠕虫的研究,表明大脑中的过度活动与缩短寿命有关,而抑制这种过度活动会延长寿命。
这一发现提供了神经系统活动影响人类寿命的第一个证据。 尽管先前的研究表明神经系统的某些部分会影响动物的衰老,但神经活动在衰老中的作用,特别是在人类中的作用仍然是个谜。
研究通讯作者、哈佛医学院遗传学教授Bruce Yankner说: “我们发现,像神经回路活动状态这样短暂的东西会对生理学和寿命产生如此深远的影响,这着实耐人寻味。 ”他也是Paul F.Glenn衰老生物学中心的主任。
Bruce Yankner
神经兴奋似乎沿着一系列众所周知影响寿命的分子事件起作用——胰岛素和胰岛素样生长因子(IGF)信号传导途径。
这一信号级联中的关键似乎是一种名为REST的蛋白质,此前Yankner实验室显示该蛋白质可以保护衰老的大脑免受痴呆和其他压力的影响。
图片来源: Nature
神经活动指的是大脑中电流和信息传输的持续闪烁。 研究人员说,过度活动或兴奋可能通过多种方式表现出来,从肌肉抽搐到情绪或思想的改变。
从这项研究中还不清楚一个人的思想、性格或行为是否或如何影响其寿命。
Yankner说: “一个令人兴奋的未来研究领域将是确定这些发现如何与人类高阶大脑功能联系起来。
研究人员说,这项研究可以为涉及神经过度活动的疾病(如阿尔兹海默症和躁郁症)的新疗法的设计提供参考。 这些发现增加了某些药物(如靶向REST的药物)或某些行为(冥想)可以通过调节神经活动来延长寿命的可能性。
Yankner说,人类神经活动的变化可能有遗传和环境两方面的因素,这将为未来的治疗干预开辟道路。
条条大路通REST
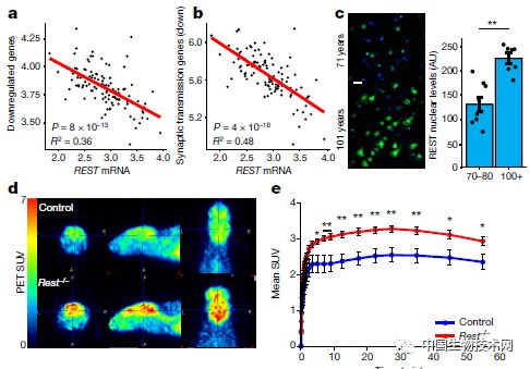
Yankner及其同事通过分析三项针对老年人的独立研究收集到的信息,研究了数百名60至100多岁死亡人捐赠的脑组织中的基因表达模式。 被分析的人在认知上是完整的,这意味着他们没有痴呆症。
Yankner说,年龄较大和较年轻的研究参与者之间出现了一个显著的差异: 寿命最长的人,即85岁以上的人,和那些死于60至80岁之间的人相比,与神经兴奋相关的基因表达水平较低。
接下来是所有科学家面临的问题: 相关性还是因果关系? 这种神经兴奋的差异是与决定寿命的更重要的因素同时发生,还是兴奋水平直接影响寿命?
为此,该团队进行了一系列实验,包括模式生物秀丽隐杆线虫的遗传、细胞和分子生物学测试,对基因修饰小鼠进行分析,以及活过百岁以上的人进行额外的脑组织分析。
这些实验揭示了改变神经兴奋确实会影响寿命,并阐明了在分子水平上可能发生的事情。
所有迹象都指向蛋白质REST!
研究人员发现,已知调节基因的REST也抑制神经兴奋。 在动物模型中阻断REST或其等效物会导致更高的神经活动和更早的死亡,而增强REST则相反。 与七八十岁就去世的人相比,百岁老人在其脑细胞核中拥有更多的REST。

过度的神经活动。视频来源:Yankner实验室
研究合著者、哈佛医学院遗传学教授Monica ColaiáCovo说: “看到所有这些不同证据的融合真令人兴奋。
研究人员发现,从蠕虫到哺乳动物,REST都能抑制与神经兴奋有关的基因表达,例如离子通道、神经递质受体和突触的结构成分。
较低的兴奋反过来又激活了一组被称为叉头转录因子(FOXO)的蛋白质家族。 这些蛋白质已显示在许多动物中通过胰岛素/IGF信号转导“长寿途径”。 科学家认为,热量限制可以激活该途径。
除了在延缓神经退行性变方面的新作用外,REST在长寿中作用的发现还为开发靶向该蛋白质的药物提供了更多动力。
虽然这需要时间和许多测试来确定这样的治疗是否会减少神经兴奋,促进健康衰老或延长寿命,但这个概念已经吸引了一批研究人员。
Colaiácovo说: “ 激活REST会减少人类的兴奋性 神经活动 并延缓衰老的可能性非常令人兴奋。
作者强调,如果没有大量的老龄化研究人群,这项工作是不可能完成的。
Yankner说: “我们现在有足够多的人参与这些研究,以便将老龄化人群划分为遗传亚组。 这些信息是无价的,也说明了为什么支持人类遗传学的未来如此重要。

中国生物技术网诚邀生物领域科学家在我们的平台上,发表和介绍国内外原创的科研成果。


注:国内为原创研究成果或评论、综述,国际为在线发表一个月内的最新成果或综述,字数500字以上,并请提供至少一张图片。投稿者,请将文章发送至weixin@im.ac.cn


本公众号由中国科学院微生物研究所信息中心承办

微信公众号:中国生物技术网

回复关键词热点”可阅读热点专题文章,包括“施一公”、“肠道菌群”、“肿瘤”、“免疫”和“健康”

近期热文

直接点击文字即可浏览!

1、补牙或将成为历史?

2、科学你慢慢学,中医我先治病去了

3、科学告诉你应该多久洗一次澡

4、新证据:喝咖啡能延长寿命!

5、据说,这是生物医学硕士博士生的真实的生活写照
6、一顿早餐到底有多重要?
7、情商也是把双刃剑!高情商或让你更脆弱
8、施一公:压死骆驼的最后一根稻草,是鼓励科学家创业!
9、“科学禁食法”真能降低重大疾病风险
10、睡眠科学家揭示出8种睡好觉的秘诀

11、有志者事竟成!2型糖尿病成功被逆转

12、每周两半小时,任何形式的锻炼都可以使你更长寿

13、喝醉以后,你以为睡一觉就没事儿了?!

14、仰卧起坐等或将成为延寿运动?

15、冥想、瑜伽、太极等不仅能够改善身心健康...



登录查看更多
0

相关内容

面向服务的前后端通信标准 Not React
【ICMR2020】持续健康状态接口事件检索
专知会员服务
18+阅读 · 2020年4月18日
【学科交叉】抗生素发现的深度学习方法
专知会员服务
25+阅读 · 2020年2月23日
Nature 一周论文导读 | 2019 年 8 月 8 日
科研圈
6+阅读 · 2019年8月18日
Nature 一周论文导读 | 2019 年 8 月 1 日
科研圈
8+阅读 · 2019年8月11日
Nature 一周论文导读 | 2019 年 6 月 6 日
科研圈
7+阅读 · 2019年6月16日
Nature 一周论文导读 | 2019 年 5 月 30 日
科研圈
15+阅读 · 2019年6月9日
Nature 一周论文导读 | 2019 年 4 月 4 日
科研圈
7+阅读 · 2019年4月14日
Nature 一周论文导读 | 2019 年 2 月 28 日
科研圈
13+阅读 · 2019年3月10日
Science:脂肪细胞外泌体对巨噬细胞发挥调节功能
外泌体之家
19+阅读 · 2019年3月7日
Nature 一周论文导读 | 2018 年 3 月 29 日
科研圈
12+阅读 · 2018年4月7日
Arxiv
29+阅读 · 2018年4月6日
VIP会员
相关资讯
Top
微信扫码咨询专知VIP会员