新冠肺炎病毒肺炎还会伤肝!复旦最新研究指出:应对患者进行肝功能异常特别护理

2020 年 2 月 6 日 量子位
鱼羊 十三 发自 凹非寺
量子位 报道 | 公众号 QbitAI

同SARS一样,新型冠状病毒(2019-nCoV)会对患者造成肝功能异常。

但最新的研究表明,这种肝异常可能不是由于病毒对肝细胞造成了损伤,而是由胆管细胞功能障碍和药物诱导、全身性炎症反应等其他原因引起。

这项研究来自复旦大学生物医学研究院。研究结果进一步探明了新冠病毒感染患者肝功能衰竭机制。

研究人员指出:应在住院期间和治愈不久后对2019-nCoV患者进行肝功能异常特别护理。尤其应关注与胆管细胞功能有关的反应。

复旦大学:新冠病毒感染后,胆管细胞受损可能导致肝损伤

此前,石正丽等人的研究论文已经指出,2019-nCoV进入细胞的路径与SARS一致,是以ACE2作为进入细胞的受体。

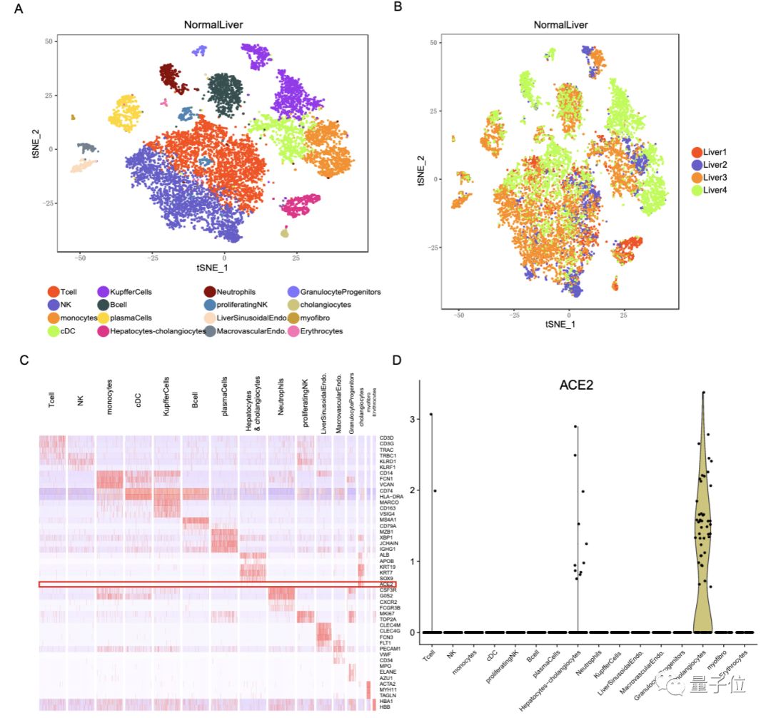
在这项研究中,研究人员使用两个独立队列的单细胞RNA-seq数据对健康肝脏组织中ACE2的细胞类型特异性表达进行了评估,并鉴定了胆管细胞中的特异性表达。

结果表明,2019-nCoV可能直接与ACE2阳性胆管细胞结合,但不一定与肝细胞结合。

首先,研究人员分析了一个公开的数据集,该数据集包含来自9位结肠癌患者正常肝样本的scRNA-seq数据。

结果,他们在胆管细胞和肝细胞中发现了特定的ACE2表达,而在免疫细胞和基质细胞中未观察到ACE2表达。

但是,scRNA-seq鉴定结果显示,肝细胞中ACE2表达频率较低。

为了验证这一结果,研究人员进一步分析了4名健康供体的scRNA-seq数据。

如上图所示,在胆管细胞簇的主要部分(占细胞的59.7%)中发现了ACE2表达的大量富集(图D)。肝细胞中ACE2的平均表达水平,要比胆管细胞群中的表达水平低20倍。

值得注意的是,胆管细胞中的ACE2表达水平与肺泡2型细胞相当,而肺泡2型细胞是肺中SARS和新冠病毒的主要靶向细胞类型。

也就是说,SARS和2019-nCoV患者的肝异常可能不是由于肝细胞损伤引起的,而是胆管细胞功能障碍和其他原因,例如药物诱导的和全身性炎症反应所引发。

研究人员提出,应在住院期间和治愈后不久对2019-nCoV患者进行肝功能异常特别护理,特别是注意与胆管细胞功能有关的肝反应。

研究组织、团队


蓝斐

蓝斐,复旦大学研究员,博士生导师。1999年获复旦大学生物化学学士学位, 2002年获复旦大学肿瘤分子生物学硕士学位,2008年获美国哈佛大学细胞发育生物学博士学位。博士毕业时,以突出的成绩获得哈佛医学院院长2007特别提名嘉奖。

2012年底,辞去美国职位,全职受聘于复旦大学。现任复旦大学上海市教委表观遗传重点实验室主任,科技部医学表观遗传和分子代谢国际合作基地副主任,中国生物化学与分子生物学会基因专业委员会副主任,中国细胞学会染色质分会秘书长。


樊嘉

樊嘉,复旦大学附属中山医院院长,院士,博士生导师。

1983年毕业于南通医学院,1989年于南京铁道医学院(现东南大学医学院)获硕士学位,1995年毕业于上海医科大学(现复旦大学上海医学院)获博士学位,现任复旦大学附属中山医院院长、上海市肝病研究所所长、复旦大学肝癌研究所常委副所长;中国医师协会外科分会肝脏外科医师委员会主任委员等。

复旦大学附属中山医院肝癌研究所

复旦大学肝癌研究所的前身始于1968年的上海第一医学院中山医院肿瘤小组,1969年正式成立中山医院肝肿瘤小组,并设病房。1978年改名为中山医院肝癌研究室,开始分为病房和实验室两个部分。其后不断发展壮大,1988年改名为复旦大学肝癌研究所,隶属复旦大学,已有30年历史。

现有医技人员40余人,其中正、副教授20余人。肝癌研究所是我国最主要的两个肝癌防治研究中心之一,为国家级重点学科(肿瘤学)、上海市医学领先专业(肝脏肿瘤学)及复旦大学“211工程”建设项目重点学科(肿瘤学)。

癌变与侵袭原理重点实验室

由中南大学肿瘤研究所和复旦大学肝癌研究所联合组成。实验室的学术优势与特色显著,其研究工作已处于国际前沿并在国内处于领先地位。

实验室主要以国内有特色的、高发的鼻咽癌和肝癌为研究模型,在基础性研究及应用基础研究领域,着力探讨肿瘤的病因和发病机制,并取得了一批标志性成果

新格元生物科技有限公司

于 2018年1月注册成立,2018年5月获得由元禾原点领投的数千万元天使轮融资,2019年6月获得由夏尔巴投资领投,华创资本及元禾原点和峰瑞资本跟投的近亿元人民币Pre-A轮融资,迄今为止新格元生物总融资已超过1亿元人民币。

公司致力于将突破性的单细胞分析技术应用于临床检测、健康管理和药物开发领域。

传送门

论文地址:
https://www.biorxiv.org/content/10.1101/2020.02.03.931766v1

—  —

疫情防控期间,家里的小朋友有点无聊?

推荐给7-12岁的小朋友,一个好玩又有趣的事情:在家学习编程。这是一个绝佳的逻辑思维、数理思维、计算思维的提升方式。

柯基少儿编程入门课限时优惠招生,2020年2月10日、29日两个开课时间可选,一共七个课时,现在只需48元,而且学完课程学费全返。

这个意思就是:免!费!学!

量子位的小伙伴们超龄亲测过,动画课程+名师讲解,非常适合7-12岁的孩子。更多咨询和报名,爸爸妈妈们可以扫描下面的二维码查看。

在家学编程 | 柯基编程双师互动课

学习计划 | 关注AI发展新动态 

内参新升级!拓展优质人脉,获取最新AI资讯&论文教程,欢迎加入AI内参社群一起学习~


量子位 QbitAI · 头条号签约作者



վ'ᴗ' ի 追踪AI技术和产品新动态


喜欢就点「在看」吧 !



登录查看更多
0

相关内容

2019新型冠状病毒 (Novel coronavirus),为新兴传染病“严重特殊传染性肺炎”病原,由世界卫生组织命名为2019-nCoV,又名武汉冠状病毒(Wuhan coronavirus)、武汉肺炎(Wuhan pneumonia)等,是一种具有包膜的正链单股RNA冠状病毒。2019-2020年新型冠状病毒肺炎事件爆发期间,研究人员在对肺炎阳性患者样本进行核酸检测以及基因组测序后发现了这一病毒。 https://zh.wikipedia.org/wiki/2019%E6%96%B0%E5%9E%8B%E5%86%A0%E7%8B%80%E7%97%85%E6%AF%92
专知会员服务
29+阅读 · 2020年3月6日
【学科交叉】抗生素发现的深度学习方法
专知会员服务
25+阅读 · 2020年2月23日
广东疾控中心《新型冠状病毒感染防护》,65页pdf
专知会员服务
19+阅读 · 2020年1月26日
【Blood】去甲基化治疗失败后,MDS应如何治疗?
2017-2018年抗肿瘤药物行业研究报告
行业研究报告
7+阅读 · 2018年11月1日
Arxiv
7+阅读 · 2020年3月1日
Object detection on aerial imagery using CenterNet
Arxiv
6+阅读 · 2019年8月22日
Arxiv
3+阅读 · 2017年7月6日
VIP会员
相关VIP内容
Top
微信扫码咨询专知VIP会员