我这朋友老曹,确实有点料!

2019 年 3 月 16 日 人人都是产品经理

作者:梁旭鹏,摩拜数据产品专家,前联想/美团数据产品经理,人人都是产品经理专栏作家,《数据产品经理修炼手册》作者

全文共 4691 字 5 图,阅读需要 12 分钟


最近,我朋友老曹跳槽到去了一家初具规模的互联网公司。作为刚入职公司的第一位数据产品经理,刚上班第一天,他就跑来在和我吐槽在同事见面会上发生的这生动的一幕:

数据产品经理老曹:大家好,我是新来的数据产品经理老曹……

数据分析师秋香:老曹,你好啊,我是数据分析师秋香。作为数据产品经理,主要负责啥啊?是不是要和我一起做分析啊?

数据产品经理老曹:说起数据产品经理啊,我是做……

数据分析师秋香:哦,那就是做数据仓库和大数据架构的吗?那你技术应该很厉害啊?终于有希望啦,做好了我们数据分析师取数就轻松啦。

数据产品经理老曹:呃,让我先介绍完……

产品运营如梦:老曹,你是那种做报表的数据产品吗?我之前也做过报表,现在就交给你了……

数据产品经理老曹:额,数据产品不只是报表……

后端开发工程师小强:嗨,老曹,刚才我们开会的那个会议纪要你写写呗?你不是专门整理需求,然后写产品文档什么的吗?

数据产品经理老曹:呃……数据产品经理的职责是这样的……

这些问题,听的老曹一脸懵逼。第一次从内心深处拷问自己的灵魂:“我是谁?我从哪里来?要到哪里去?”

毕竟是职场老司机,经过数秒思考之后,只见老曹不慌不忙的对他们娓娓道来:

“产品千万种,数据第一条;建设不规范,公司两行泪。

其实我和你们讲啊,数据产品经理的本质是互联网产品经理的一个细分领域。

数据产品的用户可以是公司内部同事,也可以是外部用户或者付费用户;它会让每个想基于数据做决策的人能够更高效地获取自己想要的数据,并且让决策更正确和科学,促进业务不断发展。

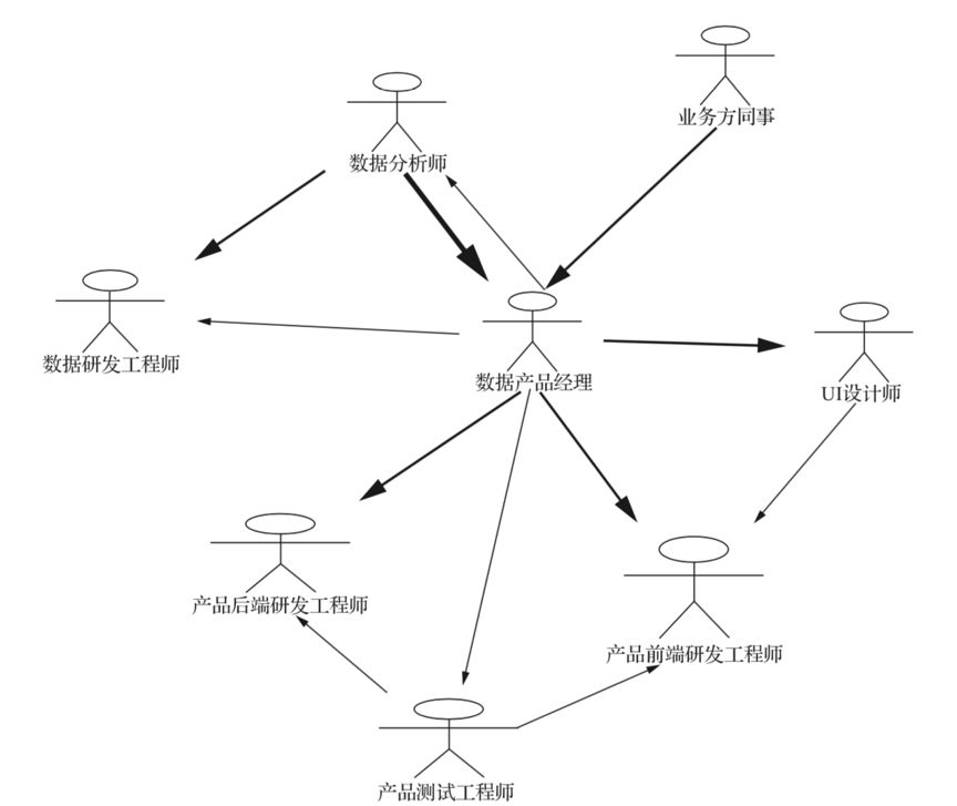
为了完成数据产品,数据产品经理要和他的朋友们不断沟通协作,这其中不仅要与传统的研发工程师、交互设计师、UI设计师、用户研究人员、产品用户、测试工程师打交道,还需要与数据分析师、数据科学家、算法工程师、数据仓库工程师等沟通。

为了保证沟通中的效率,数据产品经理需要清楚:沟通时可能会涉及需求收集、产品实现方式、需求管理、数据产品推动、数据产品实现、数据产品落地与运营等。”

数据分析师秋香眨着她两个可爱的大眼睛,问老曹:

“那数据产品经理和数据分析师又有啥区别呢?听你这么说,我好像之前也做过一些产品的事情呀。”

老曹看着这么漂亮的萌妹子,为了以后更愉快的合作,一定要把这个问题给她说明白了,耐心的给她讲解到:

“很多人都会把数据产品经理和数据分析师混为一谈,有些公司甚至招聘一个岗位来做数据产品经理和数据分析师应该做的事情。对于规模小一点的公司来说,这是可以理解的——毕竟业务规模有限。

然而,发展到一定规模的公司,例如我们公司,数据产品经理和数据分析师的岗位界限就要越来越明确,让数据产品经理和数据分析师都专注于自己应该负责的事情。

数据分析师主要通过理解业务,用数据模型或者数据评估方案发现问题或者给出结论,并对产品和运营提出建议。

数据分析师会把数据加工成可以利用的成果,交付数据结论或者报告,或者在大数据分析平台上以报表可视化的方式展现,业务方会直接使用数据分析师给的结论。

因此,数据分析师更重数据,偏分析和业务。

——在思维方式上,数据分析师更偏重于分析思维。

而数据产品经理会把数据分析师的一部分日常工作转换为数据产品,例如用户留存分析展现、用户行为分析及用户画像等;还会实现一些更智能的指导业务或者面向用户的数据应用产品,把数据作为一种产品形态输出,更重数据,偏产品设计。

——在思维方式上,数据产品经理注重的是用户思维、逻辑思维和产品思维。

所以,秋香,我俩以后有很多机会合作哦。”

老曹刚要去和秋香握个手,就被产品运营小姐姐如梦打断了。

她拉了一下老曹的衣角,好奇而又期待的问道:

“听你这么一说,我也想转行去做数据产品经理了,那数据产品经理应该都具备哪些能力啊?”

老曹感觉自己的对数据产品的介绍引起了大家的兴趣,就越说越高兴:

“我之前也面试过一些从数据分析师或者产品运营等岗位转行为数据产品经理的候选人。

我觉得:

要想做一个合格的数据产品经理,首先要对自己负责的业务和行业有一定了解;了解数据的生产流程,要是能知道一些数据仓库的知识就更好了。

其次,要具备一定的数据分析技能。

再次,就是要有产品经理该有的专业技能——对用户需求的理解、项目管理、产品设计及运营。

最后,就是要有沟通协调的能力。

总结起来,可以用下面的雷达图来表示数据产品经理的通用能力模型。”

后端开发工程师小强看老曹把妹子们都吸引走了,有点不服气的样子,对老曹说:

“听上去很厉害啊,但是真正在业务和生活中有哪些用处呢?能举一些例子吗?”

老曹心想:那就让你见识见识数据产品经理的威力,老曹不发威,你当我是Hello Kitty啊!

于是就反问小强:

“小强啊,问你个私人的问题——你有女朋友吗?”

小强不好意思的低下头,唉声叹气的说:

“这几年光知道敲代码了,哪有时间找女朋友啊!”

老曹会心一笑,接着说:

“那我今天说的这个例子正好适合你。

想想哪一天你要约妹子周末去看电影,可是不知道周末有什么电影上映,也不知道哪个电影好看。

这时候,你可以咨询朋友或者同事,根据他们的建议和观看经历判断明天看什么电影——这相当于由别人提供了咨询服务。

当然,你还可以打开猫眼电影,通过猫眼实时票房功能,查看票房、排片、上座等数据;发现今天《流浪地球》的实时票房最高,并综合产品提供的用户评价等数据情况,决定是否去看这部电影。

猫眼电影的实时票房就是一款2C的数据产品:它把基础数据、数据模型以及分析决策尽可能直观的形成一个更直观智能的产品形态,充分发挥数据的价值,辅助用户更快地做出更合理的决策。”

小强听到,激动的点点头。

“哇,这就是数据产品啊,厉害厉害,我正愁不知怎该约妹子干啥呢!”

不知道什么时候,商务大姐Ella也凑过来围观,听到老曹刚才讲的,很是感兴趣,赶紧跑上来说:

“那对我们商务有没有用处啊,我最近正在发愁该怎么利用老板给的那么一丁点钱,来提升用户规模和销量呢!”

老曹瞬间有了一种开讲座的感觉。见旁边的有一块白板,顺手把它拖过来,开始在上面画了起来:

“当然可以啊,以某汽车资讯网站实现的面向汽车商家的数据产品为例,我来给你讲一下在欧洲杯期间,Jeep自由光的销售商是如何利用数据产品深挖用户痛点,制定请假攻略的应用案例来营销的吧。

他们首先通过该数据产品提供的用户画像功能,找到了关注Jeep自由光的用户。

在欧洲杯期间的关注焦点,发现用户除了关注球队、球星、赛事、进程等之外,还面临请假、熬夜看球、上班等现实问题。

Jeep自由光用户关注词云

然后再结合产品的兴趣图谱功能,来看Jeep自由光这款车型用户在资讯内容中,感兴趣内容类别的兴趣图谱,发现用户对足球、家庭等兴趣显著。

Jeep自由光用户兴趣图谱

最后,通过产品提供的数据了解到:Jeep自由光用户中有65%为公司职员,72.9%为已婚人士;深度剖析了欧洲杯赛事期间的用户行为,发现“请假看球”成为用户最关注的问题之一。

欧洲杯决赛在周一凌晨三点,上班族熬夜看球会影响周一的正常工作,已婚族通宵看球容易影响妻子和孩子的正常休息。

对于真球迷来说,他们是请假看球还是忍痛割爱成为世纪难题!

这样,Jeep自由光的销售商是不是可以针对用户的痛点,对这个世纪难题做营销,引起共鸣,提升汽车销量呢?”

商务大姐Ella听了之后漏出赞同的眼光,不停的点头。

“对对对,我老公就是这样的,是C罗的铁杆粉丝。欧洲杯和球友经常晚上一起看球,很晚才回家,现在我想想还生气呢!

在这段时间,就是那个C罗,总和我抢老公……”

老曹一看商务大姐这话匣子一打开,就停不住了,赶紧打住。

“停停停,你说的这些这不关C罗什么事;唉,是不关数据产品什么事。

回到数据产品上来:其实上面提到仅仅是数据应用层的一些例子,数据产品还有很多,它一般分为数据管理、数据工具、数据应用三个方向,通过数据管理,可以解决数据质量的问题。

例如公司的数据质量管理平台、指标字典等;通过数据工具产品,可以提升获取数据的效率。

例如公司的数据分析平台、用户行为平台等;通过数据应用产品,可以通过数据赋能企业或者用户,充分发挥数据驱动的价值。”

众人纷纷投来仰望的目光,这时候有人提议:

“老曹,要不你给我们做个开个培训班吧,我觉得数据产品作用很大啊!你给我们慢慢讲,没准就可以擦出更多的火花,让我们负责的事情事半功倍,早日完成KPI;然后升职加薪,出任总经理,赢取白富美,走上人生巅峰……”

“那是必须的!看来很有必要开个培训班了。

在大数据时代,数据产品经理还有很多事情要做;特别5G的到来,会实现万物互联,数据量大到难以想象,数据应用的场景更是随处可见,数据的价值会进一步放大。

在这个最好的时代,数据会驱动世界越来越美好,让我们用数据产品改变生活,搞业务,搞发展,一起搞事情吧。”

老曹激动的说(此事的场面犹如进入了传销组织,画面请自行脑补)。

听完老曹的讲述完他这一天的经历,我感到又好笑又生气。

笑的是老曹的机智与幽默,生气的是明明在大数据时代,数据产品明明越来越重要,却还有很多人不知道数据产品经理是干啥的。

所以啊,我这朋友老曹,确实有点料!

作为一名在互联网公司工作多年的数据产品经理,以我这暴脾气,真想写一本数据产品经理的修炼手册,拿着它一把给甩过去,并严肃而又不失礼貌的对他们说:“讲多少才够!自己去看这本书就够了!”

没想到机会来的总是那么快!

由于经常在人人都是产品经理社区写数据相关文章,突然某天,人人都是产品经理、起点学院的CEO老曹(此老曹非上文提到的老曹)觉得我的文章写的都还不错,就邀请我写数据产品经理书籍,并且帮我引荐给电子工业出版社;正好出版社的编辑石悦也认为现在市面上这类书不多,需要有一本书能够讲透数据产品经理,于是我们就达成了合作。

终于,经过差不多一年的修炼,《数据产品经理修炼手册:从零基础到大数据产品实践》这本书终于面市了。

在本书中,会更加全面和详地的介绍数据产品经理的日常工作、基础知识和常用的分析方法。并介绍数据仓库的理论与应用,大数据分析平台、用户行为分析平台等数据产品的建设;以及数据产品在各个业务领域中的应用。

在各大互联网公司大数据项目基础上,详细的讲述数据产品经理的成长历程,毫无保留的分享工作经验和心得想法,帮助那些转行数据产品经理的读者迅速走上数据产品经理的道路,已经成为数据产品经理的读者更上一层楼。

当然,你也可以把它作为甩在那些问你数据产品经理是干啥的人脸上的一本——“工具书”,并为了保证甩在他脸上会疼(保证一定的阅读体验),我们良心的把它制作成了全彩打印。

今天,人人都是产品经理联合出版社给大家带来《数据产品经理修炼手册》首发优惠,可以通过参与活动免费获得,也可以通过5折专属优惠直接购买 哦~

  留言赠书  


在不了解一个职位之前,我们对这个职位总有一些刻板印象,以为事实就像我们想象的那样。


其实不然。


在此之前,你对数据产品经理有哪些刻板印象?


在评论中留下你的高质量留言,截至到3月18日零点点赞数不少于40个且处于前5名的用户将赠送《数据产品经理修炼手册》一本。



  专属优惠  


本书为人人都是产品经理/起点学院联合出品,特邀摩拜数据产品专家 @梁旭鹏 精心写就,仅限今日,限量100本,5 折特惠回馈用户




▼ 点击“阅读原文”立即抢购

登录查看更多
0

相关内容

产品经理(Product manager,简称为 PM)是指,定义1:在公司中,针对某一项或是某一类的产品进行规划和管理的人,主要负责产品的需求分析、研发、制造、营销、渠道等工作;定义2:是针对某个产品,贯穿其生命周期,没有行政权力的全面负责人。一般来说,产品经理是负责并保证高质量的产品按时完成和发布的专职管理人员(某些公司有专职的项目经理完成)。他的任务包括倾听用户需求;负责产品功能的定义、规划和设计;做各种复杂决策,保证开发队伍顺利开展工作及跟踪错误等,总之,产品经理全权负责产品的最终完成和后续迭代
【2020新书】实战R语言4,323页pdf
专知会员服务
102+阅读 · 2020年7月1日
【实用书】学习用Python编写代码进行数据分析,103页pdf
专知会员服务
198+阅读 · 2020年6月29日
【2020新书】从Excel中学习数据挖掘,223页pdf
专知会员服务
93+阅读 · 2020年6月28日
【ICML2020-华为港科大】RNN和LSTM有长期记忆吗?
专知会员服务
78+阅读 · 2020年6月25日
商业数据分析,39页ppt
专知会员服务
165+阅读 · 2020年6月2日
【实用书】流数据处理,Streaming Data,219页pdf
专知会员服务
78+阅读 · 2020年4月24日
Python数据分析:过去、现在和未来,52页ppt
专知会员服务
103+阅读 · 2020年3月9日
我是怎么走上推荐系统这条(不归)路的……
全球人工智能
11+阅读 · 2019年4月9日
说说我的老同事,前端大神程劭非
余晟以为
17+阅读 · 2019年1月14日
关于机器学习你要了解的 5 件事
机器学习算法与Python学习
7+阅读 · 2018年9月7日
周末深夜,学妹说她想做Python数据分析师
机器学习算法与Python学习
4+阅读 · 2018年6月7日
推荐10个优质科技类公众号!
机器学习算法与Python学习
10+阅读 · 2018年3月22日
看完后,别再说自己不懂用户画像了
R语言中文社区
15+阅读 · 2017年8月28日
你以为自己真的了解用户画像?其实猫腻可多了
THU数据派
8+阅读 · 2017年7月12日
你见过马化腾17年前写的代码吗?
互联网it观察
5+阅读 · 2017年7月3日
Deep Co-Training for Semi-Supervised Image Segmentation
Arxiv
10+阅读 · 2019年2月19日
CoCoNet: A Collaborative Convolutional Network
Arxiv
6+阅读 · 2019年1月28日
Arxiv
3+阅读 · 2018年12月19日
Arxiv
29+阅读 · 2018年4月6日
Arxiv
7+阅读 · 2018年1月31日
Arxiv
27+阅读 · 2017年12月6日
VIP会员
相关VIP内容
【2020新书】实战R语言4,323页pdf
专知会员服务
102+阅读 · 2020年7月1日
【实用书】学习用Python编写代码进行数据分析,103页pdf
专知会员服务
198+阅读 · 2020年6月29日
【2020新书】从Excel中学习数据挖掘,223页pdf
专知会员服务
93+阅读 · 2020年6月28日
【ICML2020-华为港科大】RNN和LSTM有长期记忆吗?
专知会员服务
78+阅读 · 2020年6月25日
商业数据分析,39页ppt
专知会员服务
165+阅读 · 2020年6月2日
【实用书】流数据处理,Streaming Data,219页pdf
专知会员服务
78+阅读 · 2020年4月24日
Python数据分析:过去、现在和未来,52页ppt
专知会员服务
103+阅读 · 2020年3月9日
相关资讯
我是怎么走上推荐系统这条(不归)路的……
全球人工智能
11+阅读 · 2019年4月9日
说说我的老同事,前端大神程劭非
余晟以为
17+阅读 · 2019年1月14日
关于机器学习你要了解的 5 件事
机器学习算法与Python学习
7+阅读 · 2018年9月7日
周末深夜,学妹说她想做Python数据分析师
机器学习算法与Python学习
4+阅读 · 2018年6月7日
推荐10个优质科技类公众号!
机器学习算法与Python学习
10+阅读 · 2018年3月22日
看完后,别再说自己不懂用户画像了
R语言中文社区
15+阅读 · 2017年8月28日
你以为自己真的了解用户画像?其实猫腻可多了
THU数据派
8+阅读 · 2017年7月12日
你见过马化腾17年前写的代码吗?
互联网it观察
5+阅读 · 2017年7月3日
相关论文
Deep Co-Training for Semi-Supervised Image Segmentation
Arxiv
10+阅读 · 2019年2月19日
CoCoNet: A Collaborative Convolutional Network
Arxiv
6+阅读 · 2019年1月28日
Arxiv
3+阅读 · 2018年12月19日
Arxiv
29+阅读 · 2018年4月6日
Arxiv
7+阅读 · 2018年1月31日
Arxiv
27+阅读 · 2017年12月6日
Top
微信扫码咨询专知VIP会员