《Cell》:高福院士团队发现B族肠道病毒通用受体并解析病毒利用“双受体系统”入侵的作用机制

2019 年 5 月 17 日 中国生物技术网

2019年5月16日,中国科学院微生物研究所高福团队与北京大学魏文胜团队,首都医科大学附属北京儿童医院谢正德团队联合,在Cell杂志上发表了题为Human neonatal Fcreceptor is the cellular uncoating receptor for Enterovirus B的文章。该论文中,研究人员利用CRISPR筛选技术,发现人类新生儿Fc受体(humanneonatal Fc receptor, FcRn)是多个B族肠道病毒的通用脱衣壳受体,并通过解析病毒与其吸附受体(attachmentreceptor)和脱衣壳受体(uncoating receptor)在不同pH条件下复合物的原子/近原子水平高分辨率电镜结构,从分子水平揭示了“双受体系统”中两种受体的不同作用机制,系统地阐明了肠道病毒感染宿主细胞的入侵机制。本研究在B族肠道病毒的致病研究和药物开发,非囊膜病毒的入侵机制研究方面均具有重要意义。

B族肠道病毒(Enterovirus B,EV-B)属于小RNA病毒科(Picornaviridae),肠道病毒属(Enterovirus)。包括埃可病毒(Echovirus),柯萨奇病毒B,柯萨奇病毒A9,以及多个新发现的B族肠道病毒血清型。B族肠道病毒感染是常见的新生儿期感染性疾病病因之一,可导致新生儿和青少年病毒性脑炎,脑膜炎,脑膜脑炎等疾病,部分病例留有严重后遗症,严重时可致命。还可导致急性驰缓性瘫痪(AFP),非特异性皮疹,肝炎,肺炎,凝血障碍和手足口等疾病。2019年5月11日,广东省卫生健康委员会查办了一起发生在南方医科大学顺德医院的严重医疗事故,这是由肠道病毒(埃可病毒11型)导致的医院感染事件,造成了5例患有新生儿肺炎等基础疾病的患儿死亡。在我国,埃可等B族肠道病毒长期以来是很大一部分儿童脑炎,脑膜炎病例的致病病原,长期范围内在多个省份均有感染病例。此外,在世界范围的流行造成的公共卫生事件也均有报道。但是此前,除柯萨奇病毒B之外,埃可病毒等大多数B族肠道病毒的致病机制以及跨越血脑屏障机制尚不清楚,决定其感染细胞的关键受体尚未发现和报道。导致埃可等B族肠道病毒无特异性药物,无疫苗,无用于药物疫苗研发的动物模型。因此,研究团队进行了埃可等B族肠道病毒的受体和入侵机制相关研究。

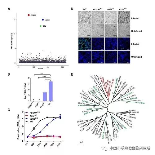
研究人员选取其中致病性较强的血清型埃可病毒6型(Echo6),通过CRISPR-Cas9膜蛋白基因组筛选技术,发现人类新生儿Fc受体是病毒入侵细胞的一个关键受体。新生儿Fc受体是由FCGRT基因表达的α链和β2-微球蛋白共同组成的异源二聚体,是一个重要的免疫因子,其主要功能有从母体通过胎盘向胎儿转运保护性抗体,帮助新生儿从肠道吸收母乳中的抗体,以及在成人体内介导抗体“回收”等。该研究发现,这种对胎儿和婴幼儿起重要作用的免疫因子可以被B族肠道病毒“绑架”,作为其入侵宿主细胞的关键受体。

本研究中,研究人员检测了B族肠道病毒各进化分支中具代表性的17个毒株(分属15个血清型),除Echo6, Echo 30的两个原型株外,均为我国近年来的流行株。检测发现,除柯萨奇B4,B5之外,其余15个毒株均依赖于FcRn来完成其感染过程,其中包括致病性较强的柯萨奇病毒A9,埃可病毒6,9,11,30等。该研究揭示了FcRn是B族肠道病毒的一个通用受体。

FcRn是B族肠道病毒入侵的关键受体

研究发现,与之前报道的埃可病毒表面吸附受体不同(如CD55等),FcRn是一个脱衣壳受体。当病毒颗粒与受体直接结合后,,在生理条件下以及在受体和脂质膜的共同作用下,病毒完成了入侵细胞时必须的脱衣壳过程,最后将遗传物质释放到宿主细胞内。

为了进一步阐明病毒和受体的互作机制,研究人员利用冷冻电镜技术,解析了Echo6病毒,及Echo 6病毒与其吸附受体CD55的复合物,脱衣壳受体FcRn的复合物,在不同pH条件下的原子/近原子水平高分辨率电镜结构(共7个电镜结构,2.9-3.8Å)。结果表明,Echo 6及Echo6-CD55的复合物在中性和酸性pH条件下均稳定。FcRn结合在正二十面体病毒表面由VP1蛋白形成的“峡谷”(Canyon)样结构部位。在酸性条件下,FcRn诱导病毒表面蛋白发生变构,使得峡谷内部维持病毒粒子稳定性的脂类分子(又称“口袋因子”,pocketfactor)释放,从而起始脱衣壳和遗传物质释放过程。本研究首次在近原子水平的病毒-受体复合物结构中捕捉到pocketfactor释放的中间态;首次在分子水平清晰展示介导脂类分子转运口袋附近关键氨基酸的构象变化;并首次以原子/近原子水平高分辨率电镜结构,系统阐明了非囊膜病毒入侵过程中“双受体系统”的作用机制。

利用冷冻电镜技术,解析病毒入侵机制


埃可病毒等B族肠道病毒入侵机制

中科院微生物研究所助理研究员赵欣,北京大学博士后张桂根,中国科学技术大学与中科院微生物研究所联合培养博士生刘升,首都医科大学附属北京儿童医院副研究员陈祥鹏为本文的并列第一作者;高福院士和北京大学魏文胜研究员,首都医科大学附属北京儿童医院谢正德研究员为论文共同通讯作者。中科院苏州医工所高山研究员,中国疾控中心病毒病研究所张勇研究员,微生物所齐建勋研究员、施一研究员、严景华研究员,以及中科院微生物研究所,北京生命科学研究院高福院士团队成员等对本项目给予了大力支持。本研究得到了中国科学院战略性先导科技专项项目、科技部重点研发计划、国家科技重大专项、国家自然科学基金等的经费支持。

中国生物技术网诚邀生物领域科学家在我们的平台上,发表和介绍国内外原创的科研成果。


注:国内为原创研究成果或评论、综述,国际为在线发表一个月内的最新成果或综述,字数500字以上,并请提供至少一张图片。投稿者,请将文章发送至weixin@im.ac.cn


本公众号由中国科学院微生物研究所信息中心承办

微信公众号:中国生物技术网

回复关键词热点”可阅读热点专题文章,包括“施一公”、“肠道菌群”、“肿瘤”、“免疫”和“健康”

近期热文

直接点击文字即可浏览!

1、补牙或将成为历史?

2、科学你慢慢学,中医我先治病去了

3、科学告诉你应该多久洗一次澡

4、新证据:喝咖啡能延长寿命!

5、据说,这是生物医学硕士博士生的真实的生活写照
6、一顿早餐到底有多重要?
7、情商也是把双刃剑!高情商或让你更脆弱
8、施一公:压死骆驼的最后一根稻草,是鼓励科学家创业!
9、“科学禁食法”真能降低重大疾病风险
10、睡眠科学家揭示出8种睡好觉的秘诀

11、有志者事竟成!2型糖尿病成功被逆转

12、每周两半小时,任何形式的锻炼都可以使你更长寿

13、喝醉以后,你以为睡一觉就没事儿了?!

14、仰卧起坐等或将成为延寿运动?

15、冥想、瑜伽、太极等不仅能够改善身心健康...




登录查看更多
0

相关内容

FC:Financial Cryptography and Data Security。 Explanation:金融密码与数据安全。 Publisher:Springer。 SIT: http://dblp.uni-trier.de/db/conf/fc/
专知会员服务
29+阅读 · 2020年3月6日
【学科交叉】抗生素发现的深度学习方法
专知会员服务
25+阅读 · 2020年2月23日
广东疾控中心《新型冠状病毒感染防护》,65页pdf
专知会员服务
19+阅读 · 2020年1月26日
Nature 一周论文导读 | 2019 年 6 月 27 日
科研圈
8+阅读 · 2019年7月7日
《科学》(20190426出版)一周论文导读
科学网
5+阅读 · 2019年4月27日
Nature 一周论文导读 | 2019 年 4 月 4 日
科研圈
7+阅读 · 2019年4月14日
Nature 一周论文导读 | 2019 年 2 月 28 日
科研圈
13+阅读 · 2019年3月10日
Science:脂肪细胞外泌体对巨噬细胞发挥调节功能
外泌体之家
19+阅读 · 2019年3月7日
曹雪涛院士团队:刚发完Nature,又发一篇Cell
CoCoNet: A Collaborative Convolutional Network
Arxiv
6+阅读 · 2019年1月28日
Arxiv
3+阅读 · 2017年7月6日
VIP会员
Top
微信扫码咨询专知VIP会员