众生相:看快播王兴出狱 | 动察

2018 年 2 月 7 日 动点科技 王婵

动点科技 | ID:technode


去年年底, 快播王欣的太太发微博称:“感谢又一年的相伴,终于快要出来重振雄风了。老公等你!”


四天后,这条微博被删除,但很明显已经晚了——健忘的看客已经再次被唤醒。2 月 7 日,王欣终于结束了为期三年的刑期,此时铁门之外已经有一个小型的舆论风口在等着他。一位笔者熟识的科技产品爱好者笑嘻嘻地与笔者谈论此事:“你说贾跃亭现在混成这个样子,是不是他当年举报快播的报应嘛。”


如同每一个热及一时又快速湮灭无闻的名人一样,三年前的王欣曾为时评记者贡献了素材,为吃瓜群众贡献了话题,为互联网从业人员贡献了前车之鉴。三年后吃够了牢狱冷饭的王欣,免不了在走出铁门之前,再一次接受同一拨人灼灼目光的洗礼。



蔡雨汀 没用过快播 科技记者 25 岁


科技记者蔡雨汀说自己从来没用过快播。正如最近某朋友圈爆款文章为上海人细数的诸多“原罪”之一,沪上青年蔡雨汀不用快播不是因为别的,正是出于对自己品味的骄傲维护。“在我眼里,快播是像快手一样的存在。”蔡雨汀说。


2016 年王欣入狱的时候蔡雨汀已经大学毕业,初入媒体圈的他关注了那场激烈的庭审 。


公诉人在法庭上质问王欣,明知管不了淫秽视频,为什么公司不转型?王欣答:“我们公司不具备做内容的基因;其次,我们认为技术并不可耻,坚持做技术的人很难得,为什么要去转型?”

坚称自己就是个“做技术的人”的王欣,因为这句话成为了“科技无罪”价值观的 icon。


“我觉得王欣说的没错啊。”蔡雨汀说,“快播就是个工具,用户用这个工具去做什么事情,与创造工具的人没有关系。”蔡雨汀举出了当年王欣的辩护人在抗辩中用过的例子,“不能因为有人用菜刀去砍人,就把卖菜刀的人也逮起来。”


这派说辞后来被不少机关刊物评为“偷换概念”,并称其为“逻辑陷阱”。有评论员发问:如果卖菜刀的人明知有一群人买了刀去就是准备砍人,但仍然把刀卖给他们,可耻不可耻?


“仅靠卖菜刀的人来判断菜刀该不该卖、以及该卖给谁不该卖给谁,未免太主观。”蔡雨汀说,若非要这么论,他认为 监管的义务应该在第三方。 换句话来说,卖菜刀的应该只管卖菜刀,维护社会治安的活应该交给公安。“就像现在有些地方买菜刀需要实名制了,卖菜刀的人不会管你是谁,但是警察会知道。”


“所以说,把一个卖菜刀的抓起来,社会环境就安全了吗?”蔡雨汀反问道,“封了一个快播,那些淫秽色情的内容就没办法流通了吗?”



汪亮 用过快播 技术人员 30 岁


2016 年,听到王欣在法庭上说出“技术本身并不可耻”这句话时,技术员汪亮激动极了。


“那时候我特别赞同他的话。”汪亮说,自己也曾是快播的用户,喜欢快播的原因是,“它可以边下载边播放,如果看到一半感觉不喜欢,可以直接停止下载。”


如同大多数支持王欣的人一样,快播被掐死了之后,汪亮也曾感到惋惜。“快播上不健康的内容多不多,我没有研究过。但我知道,如果真的在这方面有偏好,不如直接翻墙或去迅雷上找资源,那里的内容应该更多。”


王欣入狱三年,汪亮也从一个普通的开发者成为了某公司的 CTO。在王欣即将出狱之际,汪亮回头看当年的庭审,却发现了不少当年被自己忽视了的疑点。


公开资料显示,检方称,北京市公安局在 2013 年 从“快播”托管的三台服务器中提取出 29,841 条视频文件作鉴定 ,认定其中属于淫秽视频的文件有 21,251 个,占视频总量的七成以上,故检方认定该行为构成传播淫秽物品牟利罪。


“公安局能从快播的服务器中提取视频?”汪亮觉得很奇怪,“难道是快播在存储文件的时候没有加密?”


关于视频加密技术,汪亮解释说,一般来讲,文件存储方会将用户存储的信息拆成一块一块,然后分布式存储对应数据。加密过的文件看起来只是一串没有任何意义的序列,只有用户在下载时才会还原成原文件。任何人都没有办法通过拷贝服务器上的文件,或是拆除硬盘看到对应的原始内容。


“这么做一是为了保护文件安全,二也是为了尊重用户隐私。”汪亮说,微信和 QQ 上也有很多敏感视频,但腾讯把这些看作用户行为,其他用户可以举报,腾讯也会监管,但不会偷窥和存储用户的隐私。


“所以,如果快播的加密技术做得好,他们的服务器就 不可能被查出来有淫秽视频 。”汪亮说,而且检方通过“计算淫秽文件比重来认定快播有罪”这种方式,实际上只能代表一部分快播的违法行为。而认定快播犯有传播淫秽物品牟利罪,应该用更有说服力的数据来量化。“比如平台上淫秽文件的传播次数等。”


现在的汪亮对当年王欣那句“做技术本身并不可耻”有了更复杂的感受。“科技无罪,但掌握技术的人和企业应该有些社会责任感,至少不能去违法的事。”汪亮最后说,“ 更何况你的技术做得也不好啊。”



范鹏 “用没用过快播不重要” 法律人士 35 岁


已经在公检法系统内工作了多年的范鹏对王欣出狱的事情并没有什么兴趣。“这个案子没什么营养。”范鹏说,“打掉了王欣,网上的色情产业一点没受影响。”


王欣最终被认定犯有传播淫秽物品牟利罪。庭审结束后,北京市海淀区人民检察院依据《中华人民共和国刑法》,建议对王欣判决 10 年以上有期徒刑。但最终的结果是,王欣被判处有期徒刑 3 年 6 个月,并处罚金 100 万元。


如此看来,王欣确实是被轻判了。


“我认为审判长对王欣的轻判主要有两点原因。”范鹏说,一是因为王欣在二审时低头认错,悔过状态良好,二是因为近年来凡是 引起舆论大规模关注的案件,有从轻发落的趋势。


蚁坊软件舆情监测系统显示,2016 年 1 月 7 日至 2016 年 1 月 13 日,媒体关于“快播涉黄案开庭”的新闻报道约 1.15 万篇,报道的主要网站为:北京晨报、搜狐、北京日报、澎湃新闻网等网络媒体。通过对这些信息进行关键词提取、主题聚类分析,可知其倾向性如下:



2016 年 1 月 7 日至 2016 年 1 月 13 日,网民关于“快播涉黄案开庭”的言论约 154.97 万条,言论主要来自新浪微博。通过对这些信息进行关键词提取、主题聚类分析,可知其倾向性如下:



另外,根据传播趋势图来看,互联网舆论在 1 月 8 日,庭审结束(择期宣判)后达到了顶峰,舆情确实有很大可能影响了王欣的刑期。



詹目诗 没用过快播 青年导演、LGBT 人群 22 岁


詹目诗没有太认真地关注过王欣以及快播案,在他看来整个事情更像是一个荒诞的笑话。


据该案鉴定人在法庭上交代,他的鉴定方法是,鼠标一拖进度条,就能出来影片的某一个情节,一般如果是淫秽视频就能确定了。 “每天至少看 600 部,多的看 800 部。”


在审判长问起,判断淫秽视频的标准是什么时,鉴定人回答:“针对快播这个, 只要有性交行为,就判定为淫秽视频。”


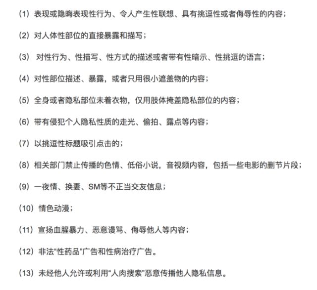
在“整治互联网低俗之风专项行动”之中,有关部门公布了 13 个方面的内容标准:



“我没用过快播。”詹目诗开玩笑似的说,“因为我想要的资源上面没有。”


对于王欣“科技无罪”等等的说辞,詹目诗不太感兴趣,他含糊地笑了笑,说:“我认为情色无罪。”


“那是人性的需求,对不对?”詹目诗说。

 

笔者注:以上蔡雨汀、汪亮、范鹏、詹目诗皆为化名。所有图片来自动点科技记者豆腐。


- - - - - - - -   END   - - - - - - - -

如果你正在创业或者你是投资人对我们所报道的项目感兴趣,关注我们并在后台回复关键字“报道”,与我们取得联系。

登录查看更多
0

相关内容

美团网创始人兼 CEO ,还曾创办校内网、海内网、饭否。
【干货书】现代数据平台架构,636页pdf
专知会员服务
260+阅读 · 2020年6月15日
【新加坡国立大学】深度学习时代数据库:挑战与机会
专知会员服务
35+阅读 · 2020年3月6日
报告 |事理图谱的构建及应用,附61页pdf
专知会员服务
196+阅读 · 2020年1月17日
听完了1000+首古风歌曲,我发现自己也能火
PingWest品玩
4+阅读 · 2019年6月2日
【财富空间】一个人真正的资本是什么
产业智能官
6+阅读 · 2018年3月16日
百度的广告和今日头条的广告
keso怎么看
8+阅读 · 2018年2月9日
“我今年36岁了,除了收费啥也不会!”
创业邦杂志
4+阅读 · 2018年1月14日
VR下的啪啪啪,是单身狗的天堂,还是地狱?
猎云网
4+阅读 · 2017年11月18日
谈谈王者荣耀
小道消息
4+阅读 · 2017年7月6日
Deep Co-Training for Semi-Supervised Image Segmentation
Structure Aware SLAM using Quadrics and Planes
Arxiv
4+阅读 · 2018年8月13日
Arxiv
4+阅读 · 2018年4月29日
VIP会员
Top
微信扫码咨询专知VIP会员