技术推动下高等教育的变革与创新 ——2017《美国国家教育技术计划》(高等教育版)解读及启示

2018 年 8 月 11 日 MOOC
| 全文共8624字,建议阅读时25分钟 |


文由《数字教育》杂志授权发布

作者:杜亮亮

摘要

 

技术的高速发展,改变了教育的传播方式,教育系统能够以更低的成本和更高的灵活性为更多的学生提供受教育的机会。技术不但使现有的教育更高效、更具灵活性,而且它也是促使高等教育发生重大变革的催化剂和助推器。为此,2017 《美国国家教育技术计划》(高等教育版)提出“重塑技术在高等教育中的角色”,从学习、教学、评价、基础设施和体系、领导力五个方面,探讨技术在以学生为中心的高等教育生态系统中的作用,为国家高等教育的发展和变革提供指导。此计划肯定了技术对教育教学的支持和促进作用,然而也指出了存在的一些问题,以及未来进一步发展和研究的方向,这对我国构建高等教育生态系统有着重要的借鉴意义。

关键词:《美国国家教育技术计划》;高等教育变革;生态系统;启示


一、2017《美国国家教育技术计划》(高等教育版)发布背景


《美国国家教育技术计划》(NationalEducation Technology Plan,NETP)是美国教育部教育技术办公室制定的指导性文件,旨在为美国教育信息化的发展指明方向。2017《美国国家教育技术计划》(高等教育版) (以下简称2017NETP 高教版)是2017 年美国国家教育技术计划的产物。NETP 提出了一个共同的愿景, 并且呼吁采取行动通过技术来改变学习。基于教育研究者、高等教育领导人、教师、创业者和非营利组织的工作,NETP 认为,行动可以在任何时间任何地方开展,以此来确保学习的公平性。虽然NETP 中的理念、建议和案例适用于高等教育,但是这些概念、建议和案例是从中小学的课程框架中提取的,并且使用了中小学制度中的专业术语,因此对于高等教育来说,并不具有针对性和指向性。


2017NETP 高教版是建立在2017《美国国家教育技术计划》中阐述的五大部分之上,即学习、教学、领导力、评价和基础设施,并且将之在高等教育背景下测试。其中包括终身学习、教育平等,并且强调技术必须满足高等教育中学生的学习需求,尤其是来自不同经济背景和种族背景的学生、残疾学生、在职学习者,这些学习者虽有着不同的教育目标,却有一个共同的愿望,即获得社会承认的高等学历证书。


二、2017NETP高教版概述


2017NETP 高教版是为教师、管理者、决策者、教育技术开发者、资助者、雇主和学习者准备的,它阐述了一个愿景和行动计划来回应如何使美国的高等教育更有成效。它认为教育相关人员可以采取具体行动来确保高等教育体系的持续创新和改进,并且可以为每一个学习者提供学习成长的机会。它考察了技术在学生个体多样化发展中所扮演的角色。例如,跨部门工作的领导者可以使用技术,使终身学习经验和职业发展之间产生线性的转变,也可以使用技术来管理网络、教育机构、社区组织以及技术开发人员。学术和技术管理人员也可以共同工作缩小学生间的成绩差距,提高毕业率。最后,通过技术实现随时随地为学习者提供方便、灵活的教育体验。然而只有当技术是基于学习科学发展并用以提升所有学习者的学业成绩时, 这种设想才是可能实现的。

2017NETP 高教版在阐述了技术对学生和教师的影响之外,还探讨了使用技术手段应对高等教育系统中的核心挑战、高等教育完成率的生态系统构建问题,着重介绍了许多已经应用到实践中的创新项目和机构的例子,并为寻求思路和支持的相关工作人员提供资源创新。它还提供了一些可供参考的原则、建议和例子, 这些原则、建议和例子都是与高等教育系统所面临的独特挑战和创新教育技术解决方法有关,能够满足高等教育学生的需求。


三、2017NETP高教版核心部分解读


2017NETP 高教版核心内容是四个部分:第一部分在高等教育的情境下,讨论了高等教育中学生不断发生变化的特质,包括他们是谁,他们如何学习;第二部分从高等教育的维度阐述了《美国国家教育技术计划》的主要议题,即教学、学习和评价;第三部分考察了教育基础设施及其他的必需系统支持的终身学习者的变革性学习经验;第四部分讨论了协作的高等教育领导力结构,这种结构旨在确定要学习什么,在何处学习,以及以何种方式学习。


(一)什么是高等教育?


1. 重塑高等教育


高等教育从来没有像现在这样重要,它是一种社会流动的方式、经济增长的助推器和民主的捍卫者。为了实现高等教育的公平性,需要持续地创新,才能推动社会向公平和民主方向发展。通过创新构建一个新的教育生态系统,这个系统提供分享各种高质量教育经验的机会,可以满足不同学习者的需求。


采用以学生为中心的教学方式,教育工作者可以根据学生的特点和需求对课程设置、机构进行调整。通过这种方式,我们的制度政策和实践可以更好地帮助学生排除成功路上的障碍和绊脚石。另外,教育机构通过高需求、低成本的方式,为更多的学生提供高等教育的机会。


2. 以学生为中心的高等教育生态系统


在传统学校和新兴机构的双重服务下,新形势下的学习者能够进行更深入、更广泛的学习和研究。以崭新的数字基础设施为奠基,这种设施允许学生发挥自己的创造力,认知新事物,评估学习体验,并鼓励他们形成终身学习体系。高等教育的愿景是进一步让学生能够根据自己的需求,灵活地加入不同类型的机构,并且可以根据自己教育和职业发展路线弹性改变[1]。


为了满足不同类型学习者的需求,新项目和教育提供者开始出现,并出现机构合作,提供学习的新模式,比如校企合作、职业培训计划、在线学习、短期训练营、能力本位教育等[2]。除传统机构外,一些教育机构,比如成人教育机构、劳动力发展和职业培训机构、图书馆、社区组织和在线学习机构开展合作,以满足更多学生的需求。非机构教育组织,包括无学分学术课程、成人素养和英语语言组织[3]、劳动力组织等为教育机构的不足进行了补充,成为当前解决问题的选择之一。


图1 描述了一个以学生为中心的高等教育生态系统。学习对于这个生态系统的学生来说是终身的,它不仅发生在教育环境中,而且还发生在多种情境中,如社区或非传统教育机构、家里、工作地点及可以通过移动和便携技术开展学习的任何地方。


3. 以学生为中心的高等教育体系中技术的作用


技术的变革也满足了学生更广泛的学习需求。它改变了教育的传播方式,教育机构可以更低的成本和更高的灵活性为更多的学生提供受教育的机会[5]。


但是,任何技术解决方法都会对学生学习产生举足轻重的影响,它必须以学生的具体目标、需求和兴趣为基础。技术不但使现有的教育更高效,更具灵活性,而且它也是促使高等教育发生重大变革的催化剂和助推器。


4. 以学生为中心的高等教育生态系统设计原则


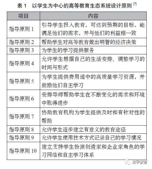
高校学生需要一个灵活、整合、高效并且费用适中的生态系统。机构、教师和教育管理者应制定满足学习者需求的政策制度,并且要兼顾传统和现代两种结构、方案和机构设置[6]。表1 中10 条指导原则可以指导相关人员构思和创建这样一个生态系统。


(二)变革生态系统:学习、教学和评价


1. 学习——利用技术吸引和强化学习


2017NETP 高教版关于学习的目标,是赋予所有学习者参与正式和非正式情境学习的体验。学习者将得到技术的支持来协助他们的学习,使他们能够记录他们的能力,并帮助他们和教师、导师、同伴之间形成有意义的联系,以确保他们在不同的职业和教育领域获得成功[8]。


2017NETP 高教版认为,在正式和非正式情境中, 技术可以通过以下6 种方式改善和增强学习[9]:(1)技术使学生能够突破传统时空的障碍获得学习的机会;(2)技术可以让学习者能够在正式的高等教育机构之外获得学习的机会,如工作场所或生活社区;(3)技术让学习者可以获得高质量的学习资源,而不受所在机构的地理位置和资金的限制;(4)技术通过混合学习模式增强学习体验;(5)技术支持学习者进行个人学术或非学术方面的学习;(6)技术可以确保有身体缺陷的学习者参与教育计划和活动。高等教育中有身体缺陷的学生需要辅助工具和交流服务,才能确保平等地获得和参与学习。


2. 教学——利用技术开展教学


2017NETP 高教版关于教学的目标是,高等教育机构和教师将利用技术来设计可以更好支持学生学习的学习过程,同时利用技术不断改进自己的教学方法。此外,教师将参与正在进行的专业学习过程,使他们能够通过基于研究的方法熟练运用技术进行教学活动;使用数据驱动的反馈机制为学生提供有针对性的学术和非学术支持;使用强大的工具和资源来创建协作学习过程,这种学习过程能够对学生的需求快速做出响应[10]。


2017NETP 高教版认为,技术可以通过以下5 种方式改进和提高教学[11]:(1)教师可以分析收集到的学生数据,提供有针对性的干预措施和定向反馈;(2)教师和教育机构可以使用学生学习数据来评估新技术或新教学实践的效果;(3)技术可以为教师提供创建积极学习环境的手段,以不同的方式将学生与学习内容联系起来;(4)教师可以使用技术支持的工具给所有的学生提供个性化和连接性的学习过程;(5)教师可以使用技术工具为学生提供高质量的、低成本的学习资源。


3. 评价——利用技术增强评价


2017NETP 高教版关于评价的目标是,为了衡量学生的学习和能力的达成情况,高等教育界将协作开发评价标准。这些评价会通过实时反馈和个性化标准来提高学生的学习效率,帮助教师了解学生的学习情况,改进教学,并协助教育机构跟踪学生能力提高的过程。教育提供者可以利用由教师等教育工作者开发的评价标准,通过技术手段更精确和全面地评估学生的学习, 并及时给出反馈[12]。


2017NETP 高教版认为,以下的两种评价方法,能够为教师提供更多了解学生学习和改善教学的机会[13]: (1)技术支持的评价能够更精确地测量学生的学习能力;(2)技术支持的评价可以通过形成性学习活动进行。数据丰富的形成性评价可以向学生、同伴、教师提供反馈。此外,这些数据还可以向学生提供学习程度的反馈,包括小组协作学习、参加竞赛、基于项目的学习活动、游戏、模拟和高级分析。


(三)支持学生成功的教育体系


2017NETP 高教版关于教育体系的目标是,为所有的学生和教育工作者提供强大的基础设施支持,提供各种学习体验和过程,记录和分享整个体系中的学习成果[14]。


机构应该为教师创建数字化学习环境。这些系统为教师和学生提供了灵活性,使他们能够从不同国家和国际专业知识中获取信息;并允许他们采用各种方式访问相关的高质量内容。有些机构已经在使用数字化或公开许可的材料。对于资源有限的学生来说,这些数字学习系统可以让他们参与高质量、低成本的教育体验,而不受地理位置的限制。


2017NETP 高教版认为,在高等教育的综合基础设施建设方面,教育机构应该注意以下几点[15]:(1)教育机构要确保他们的数字化基础设施为学生提供了一个机制,这个机制可以将学生的学习和技能掌握情况数据记录下来。(2)当使用学生数据时,教育机构应确保数据的安全性。(3)所有学习者都可以通过技术途径参与学习,包括有特殊需求的人群。(4)教育机构要确保学习者可以随时随地学习。(5)教育机构可以制定明确的责任使用政策,负责任地使用和保护学生隐私。


(四)领导力:为创新和变革创造条件


2017NETP 高教版关于领导力的目标是,整个高等教育生态系统的领导者将获得授权,实施技术实践, 优化学生成绩,创建协作、创新、变革的文化[16]。


在各级教育机构中,各级领导要共同制订技术使用战略和行动计划,支持教育机构的战略规划,从而满足所有学生的需求。为此,2017NETP 高教版建议:第一, 教育机构应该制订清晰的技术使用愿景和战略规划来加强学习,鼓励教师、学生、技术人员、社区组织、经济发展委员会和人力资源体系等外部利益相关者的参与。学者和技术决策者应共同努力,制定明确的愿景和目标,将技术视为增强学习、评估和加强现有系统和流程的机会,并建立技术可持续发展的资助模式。第二,教育机构之间应该建立战略网络。机构应该认识到,学习是跨机构发生的,要建立共享知识、内容和资源的伙伴关系,以便学生能够利用所有相关的资源。第三,教育机构应该与外部系统创立战略网络,来开发系统支持学生的终身学习。机构领导应该接触教育生态系统中相关部门, 如中学教育体系、经济发展委员会、人力资源部门、社区组织和非传统教育机构。这些合作,包括适当的数据和服务共享,将确保学生在教育系统之间流畅转换,从学校到职场,形成终身学习体系。


四、2017NETP高教版对我国高等教育的启示

 

2017NETP高教版重塑了技术在高等教育中的作用, 肯定了技术对教育教学的支持和促进作用,然而也指出了存在的一些问题,以及未来进一步发展和研究的方向,这对我国构建高等教育生态系统有着重要的借鉴意义。


1. 公平:必须把创新放在重要的位置


其关键的目标仍然是确保所有学生都能平等地获得学习体验,特别是从高等教育中获益。技术提供了改善学生学习和降低成本的机会,我们应该努力确保所有学习者都能从中受益。


2. 获取:必须继续利用技术为那些最需要的学习者提供高质量的学习机会


高质量的技术资源和教育提供,可以成为降低成本和促进学生获得高等教育的主要动力。例如,教育内容的在线传播已经彻底改变了学习的可用性,使得机构有可能向全球各地的学习者提供高质量的教育内容。尽管如此,研究表明,无论在线教育是否改善了学习或增加了教育机会均等,其结果也是好坏参半。我们需要在严格的研究和开发上进行更多的投资,使在线学习和其他技术学习更有效地缩小机会差距,而不是扩大这些差距。


3. 负担能力:必须考虑如何确保技术支持的学习对于学生来说是负担得起的


在某些情况下,教育机构能够通过数字或开放的教育资源以较低的成本提供教育机会,但是学生并没有直接享受这些福利。教育工作者应继续探索有效的学习体验,利用技术来降低学校的教学成本和学费。研究人员应共同努力,提供技术支持的干预措施,降低学生的成本,并应用循证策略来改善学习成果。


4. 完成率和成绩:传统和新兴高等教育部门都必须把关注重点放在成绩上


对于这一点,不论是在学生学习方面还是课后学生的学习成果方面,都要成为教育部门关注的重点。技术是让我们有机会更准确地衡量学生是否达到学习目标或掌握了特定的能力。随着我们不断完善现有的评估工具并开发新的测量工具,这些将为我们提供教学法和实践方面的见解,支持学生学习的多样化需求。


此外,教育机构使用的数字化基础设施和技术程序会提供更多的可用的数据。整个生态系统中许多数据都是用来描述不同学习情境下的学生成绩。


5. 生态系统:学习发生在一个正在形成并需要改善的高等教育生态系统中


越来越多的高等教育生态系统不仅包括传统机构, 还包括更广泛的学习组织:员工培训,例如学徒培训、企业培训和在职学习,新兴的和传统的类似于训练营那样的提供短期培训机会的教育提供者;非正式的学习空间,如图书馆和社区中心。学习在所有这些空间中都可以发生,学生应该有权利利用所有的机会来学习,提升知识储备和技能。


6. 重新整合:汇集各种高质量的学习经验和资源来源可以提高学习效果和访问


技术使教育提供者分解了教育的组成部分,例如个性化课程模块、实习或在职学习机会、学生支持、评价和可以提供给学习者的资源。这为教育机构和学习者提供了更大的机会,通过将这些模块以更方便、成本更低的方式和学生重组可以创建个性化的高校学习体验,教育系统可将这些模块有选择地纳入学位或课程证书的认证体系。


此外,各级教育机构可以支持学生选择高质量的学习资源来补充课程。技术使学习者能够从各种机构获得课程或学习资源,并通过社交网络与世界各地的同行或专家进行交流。


7. 研究:研究人员必须开展更多研究,检验高等教育生态系统的有效性


通过技术学习的研究可以引发教学法和程序设计的变化,能更好地促进学习者在不同情境下开展个性化学习。这种类型的研究,目前仅涵盖了很小一部分信息需求,研究者还需要更加专注于提升技术战略和支持服务的有效性,以改善在职学习者、服役军人、退伍军人以及特殊人群的学习情况。


五、结论


技术用于教学,是个古老又时兴的话题[17]。技术的发展,必将促进高等教育的变革和创新。动态变化的高等教育生态系统能够为学习者的学习和进步提供帮助,此外,它所服务的背景、情境和需求更加多样化,这就为高等教育工作者带来了新的挑战,各级教育机构需要重新设计教学流程,通过技术的强大作用,满足学习者多样化的学习需求。


当系统协作的理念应用于高等教育体系时,运用技术可以协助教育工作者解决长期存在的教育难题,譬如公平性、负担能力、学习完成率等,从而改善高等教育体系的服务水平。当今,社会正处于高速发展时期, 高等教育对社会发展来说变得尤为重要,它不仅可以促进学习者的发展,而且对经济发展有促进作用。信息技术作为进步的基础是不容置疑的[18],用技术推动高等教育的变革与创新,创建动态的高等教育生态系统需要教育领域相关人员的参与和共同努力。


参考文献:

[1]GOLDRICK-RAB S.Following Their Every Move:An Investi-gation of Social-class Differences in College Pathways[J].Journal of Sociology(S1440-7833),2006,79(1):61-79.

[2]HO A D,CHUANG I,REICH J,COLEMAN C,WHITETAIL J,NORTHCUTT C,WILLIAMS J J,HANSEN J,LOPEZ G & PETERSON R,HARVARDX and MITX:Two Years of Open Online Courses (Harvard Working Paper No.10) [DB/ OL].(2015-03-30)[2017-12-10].http://dx.doi.org/10.2139/ ssrn.2586847.

[3]U.S.Department of Education Office of Career,Technical,and Adult Education.Making Skills Everyone’s Business Would Make Your Point[EB/OL].(2015-02) [2017-12-10].http:// www2.ed.gov/about/offices/list/ovae/pi/AdultEd/making-skills.pdf.

[4][6][7][8][9][10][11][12][13][14][15][16]U.S.Department of Education Office of Educational Technology.Reimagining the Role of Technology in Higher Education[EB/OL].(2017-01) [2017-12- 10].https://tech.ed.gov/files/2017/01/Higher-Ed-NETP.pdf.

[5]Richard Culatta.Five Ways Technology Can Close Equity Gaps.Education Week[EB/OL].(2014-11-13)[2017-12-10].http:// blogs.edweek.org/edweek/marketplacek12/2014/11/richard_culatta_five_ways_technology_can_close_equity_gaps.html.

[17] 杜亮亮. 数学师范生整合技术的学科教学知识影响因素研究[D]. 长春:东北师范大学,2016.

[18] 维克托·迈尔- 舍恩伯格,肯尼思·库克耶. 与大数据同行: 学习和教育的未来[M]. 赵中建, 张燕南, 译. 上海:华东师范大学出版社,2015.


作者简介:杜亮亮(1990— ),男,河南洛阳人,中南民族大学现代教育技术中心助理实验师,研究方向为教师教育技术、高等教育信息化、媒体与技术教学应用。


转载自:《数字教育》2018年第3期(总第21期)域外观察栏目,页码:87-92。

排版、插图来自公众号:MOOC(微信号:openonline)


喜欢我们就多一次点赞多一次分享吧~


有缘的人终会相聚,慕客君想了想,要是不分享出来,怕我们会擦肩而过~

《预约、体验——新维空间站》

《【会员招募】“新维空间站”1年100场活动等你来加入》

有缘的人总会相聚——MOOC公号招募长期合作者


产权及免责声明 本文系“MOOC”公号转载、编辑的文章,编辑后增加的插图均来自于互联网,对文中观点保持中立,对所包含内容的准确性、可靠性或者完整性不提供任何明示或暗示的保证,不对文章观点负责,仅作分享之用,文章版权及插图属于原作者。如果分享内容侵犯您的版权或者非授权发布,请及时与我们联系,我们会及时内审核处理。


了解在线教育,
把握MOOC国际发展前沿,请关注:
微信公号:openonline
公号昵称:MOOC

 

登录查看更多
0

相关内容

人机对抗智能技术
专知会员服务
214+阅读 · 2020年5月3日
新时期我国信息技术产业的发展
专知会员服务
71+阅读 · 2020年1月18日
报告 | 2020中国5G经济报告,100页pdf
专知会员服务
98+阅读 · 2019年12月29日
电力人工智能发展报告,33页ppt
专知会员服务
133+阅读 · 2019年12月25日
2019中国硬科技发展白皮书 193页
专知会员服务
86+阅读 · 2019年12月13日
终身教育百年:从终身教育到终身学习
MOOC
21+阅读 · 2019年3月5日
AliCoCo: Alibaba E-commerce Cognitive Concept Net
Arxiv
13+阅读 · 2020年3月30日
Talking-Heads Attention
Arxiv
15+阅读 · 2020年3月5日
Arxiv
4+阅读 · 2018年10月5日
Efficient and Effective $L_0$ Feature Selection
Arxiv
5+阅读 · 2018年8月7日
Arxiv
3+阅读 · 2017年12月14日
VIP会员
相关VIP内容
人机对抗智能技术
专知会员服务
214+阅读 · 2020年5月3日
新时期我国信息技术产业的发展
专知会员服务
71+阅读 · 2020年1月18日
报告 | 2020中国5G经济报告,100页pdf
专知会员服务
98+阅读 · 2019年12月29日
电力人工智能发展报告,33页ppt
专知会员服务
133+阅读 · 2019年12月25日
2019中国硬科技发展白皮书 193页
专知会员服务
86+阅读 · 2019年12月13日
相关论文
AliCoCo: Alibaba E-commerce Cognitive Concept Net
Arxiv
13+阅读 · 2020年3月30日
Talking-Heads Attention
Arxiv
15+阅读 · 2020年3月5日
Arxiv
4+阅读 · 2018年10月5日
Efficient and Effective $L_0$ Feature Selection
Arxiv
5+阅读 · 2018年8月7日
Arxiv
3+阅读 · 2017年12月14日
Top
微信扫码咨询专知VIP会员