全球汽车业暗夜停摆:销量跌回 7 年前,市值缩水 3000 亿,裁员 10 万+

2020 年 3 月 27 日 36氪


黑天鹅横扫之处,一片萧条。


来源 |  未来汽车Daily(ID:auto-time)
文 |  张一

编辑 | 吴岩

头图来源 | pexels


这是一个寂静的春天。
车间里轰鸣的机器安静了,忙碌劳作的工人消失了,道路上的车流凝固了,昔日源源不断运往全世界的汽车也难觅踪影。
全球20家车企在26个国家的上百个工厂停工停产,超过1400万名车企工人暂时歇业,全球汽车销量或降至自2013年来的最低水平,美股上市车企在短短一天内市值缩水3000亿元。复苏趋势刚刚冒头的中国车市,紧接着又迎来第二波海啸侵袭。
美国约翰斯·霍普金斯大学发布的实时统计数据显示,截至北京时间26日6时30分,全球新冠肺炎确诊病例累计466955例,累计死亡21152例,治愈113769人。中国以外新冠肺炎确诊病例数达到37万。
新冠疫情“黑天鹅”横扫全球,所过之处一片萧条。从无间歇发展百年的全球汽车业,第一次集体按下了暂停键。

几乎在冷水里泡了一整年的汽车业没能迎来回暖的曙光,反而陷入了冰点。


车市大萧条来了
来自中国的医疗设备和物资,经跨国车企之手,源源不断地飞往疫情集中爆发的美国和欧洲。
3月24日,菲亚特克莱斯勒宣布将用位于中国的一家汽车厂每月生产100万个口罩,捐赠给美国的应急人员和医疗机构。大众集团在华采购价值千万欧元的医疗设备运往德国,在中国的合资工厂生产口罩,还计划利用3D打印机制造医用呼吸机。就连此前对疫情恐慌嗤之以鼻的特斯拉CEO埃隆·马斯克也在推特上宣布,特斯拉在中国购买的1255台呼吸机已运往加州的一线医护场所。 
通用计划在印第安纳州科莫零部件工厂生产呼吸机,福特则与3M、通用电气医疗合作生产呼吸机和医用面罩。劳斯莱斯、捷豹路虎、空客等则接到了英国卫生和社会保障部下发的任务,要尽快制造两万台呼吸机,其中许多电子元件来自中国。
众多车企“不务正业”背后,是汽车行业百年发展史上前所未有的巨大冲击。
在中国“战疫”取得阶段性胜利的几乎同一时间,全球多国沦为“重灾区”,先后宣布进入紧急状态。
世卫组织警告称,美国可能成为新的疫情中心。牛津大学一项未发表的研究报告显示,半数英国人可能被感染。印度宣布封锁全国21天,日本东京奥运会推迟一年举办,欧洲多国关闭学校、取消一切有组织的社交活动,澳大利亚限制民众举行婚礼和葬礼。俄罗斯则正在讨论对违反隔离令的人进行严厉处罚,处罚方式从罚款2.5万美元至7年监禁不等。
3月18日,应美国汽车工人联合会(UAW)要求,福特、通用、菲亚特克莱斯勒(FCA)等底特律三巨头在北美地区的工厂全部停工,至少15万名工人受影响。在此之前,福特、FCA欧洲工厂已停产两周。目前,这波停产停工潮已经迅速蔓延至东南亚、印度及俄罗斯市场。
据未来汽车日报不完全统计,截至3月25日,全球范围内已有大众、宝马、丰田、福特、特斯拉等20个主流跨国汽车集团宣布关闭部分工厂,全球26个国家上百个工厂受到波及。
受新冠疫情和737 Max危机双重影响的波音公司,也从3月25日起暂停生产。据国际航空运输协会(IATA)数据,由于冠状病毒的流行,全球航空业今年可能会损失2520亿美元,相当于2019年总收入的44%。3月26日消息,韩国动力电池企业LG化学与三星SDI宣布关停旗下美国电池工厂,关停时间将截止到4月13日。
中国汽车工业协会(以下简称“中汽协”)数据显示,2月汽车销量同比下滑79.1%至31万辆,其中乘用车销量同比下滑81.7%至22.4万辆。德国评级机构Scope Ratings预计,2020年欧洲市场汽车销量或将下降19%,全球新车销量或下降9%。日本经济新闻推算,丰田、日产等7家日本主流车企今年生产水平只能达到2019年的一半。英国数据分析公司LMC Automotive预测,今年全球轻型车销量可能降到8640万辆,达到自2013年来的最低水平。
经济合作与发展组织秘书长安赫尔·古里亚在接受英国广播公司(BBC)采访时表示,新冠疫情大流行造成的经济损失,已超过2008年金融危机和2001年的“9.11”事件。 

比金融危机更黑暗
股市暴跌,美股两周内触发4次熔断,美联储降息,越来越大的经济衰退阴影,正唤起人们对2008年金融危机的黑暗记忆。
旅游业几乎停滞,企业取消会议和展览,商店的货架上空空如也,美国人排着长队抢购卫生纸和枪支弹药。标普3月24日预计,美国第二季度经济至少萎缩12%。《华尔街日报》一份调查显示,34位经济学家预测今年第二至第四季度,美国GDP将持续下滑,失业率将在年底攀升至7.4%。
疫情冲击着汽车业敏感的全球经济链。世贸组织总干事阿泽维多3月25日预测,疫情或将导致比12年前全球金融危机时更严重的经济衰退及失业现象。 
3月12日,特斯拉、蔚来、通用汽车、福特等多家车企市值蒸发总额约3146亿元。截至美东时间3月19日收盘,特斯拉市值在3个月内从年初的1600亿美元跌至785.63亿美元,相当于蒸发了约3.2个通用汽车的市值。戴姆勒、大众的股价也在过去4周下跌44%-48%。 
“如果将这次疫情造成的经济冲击与1929-1933年的大萧条类比,它持续的时间、冲击的范围可能都超出我们的想象。”如是金融研究院院长管清友称。 
1932年大萧条时期,美国汽车销量下跌75%,汽车制造商总亏损额达1.91亿美元(相当于现在约29亿美元),近三分之一的经销商接连破产。1929年至1931年,福特雇员工从高峰时期的12.8万人骤减至3.7万,裁员比例达70%。
眼下的风暴可能更猛烈。
根据大众、宝马、戴姆勒等三大德国车企2019年销售额及利息计算,德国车企每停业一天就要损失3.6亿欧元(约合人民币27.7亿元)。密歇根州安娜堡汽车研究中心预计,消费者每7天不购买新车,美国就将损失约9.4万个工作岗位和73亿美元整体收入。
据未来汽车日报不完全统计,2019年1-11月,全球头部车企已宣布的裁员数量不低于10万人,超过2008年金融危机时期的裁员总量。目前,已有超15家自主车企、合资车企及新造车势力扎堆降薪,多家车企徘徊在裁员边缘。
3月26日,通用汽车宣布全体员工(6.9万人)暂时降薪20%,高管现金薪酬将削减5%-10%。福特300名高管工资的20%-50%将推迟至少5个月发放。上汽集团旗下多家公司被曝降薪,比亚迪则因降薪遭遇员工集体维权。
尚未形成规模的造车新势力处境更艰难。2月以来,蔚来汽车开放选项,允许员工将13薪转换为公司股票。威马汽车取消全员2019年年终奖,并推迟13薪的发放时间。一位新特汽车员工向未来汽车日报表示,该公司今年2月和3月只发放基本工资。
跨国车企正在加快裁员的步伐。戴姆勒计划今年上半年和下半年分别在华裁员4%,包括北京奔驰的近百名外籍专家。奥迪也宣布将在2025年前在德国裁掉9500人,裁员比例约10%。受零部件供应短缺影响,西雅特考虑让其位于西班牙工厂的员工暂时停工。西雅特工会代表称,“裁员可能会持续2-5周,预计影响该工厂约7000人”。FCA宣布已在北美解雇了2000名合同工。
3月24日,美国工业巨头通用电气宣布将在喷气式客机的引擎部门裁减2500名员工,裁员比例达10%。作为通用电气旗下最赚钱的业务,该部门已有超半数的维修、维护员工处于暂时休假状态。
欧洲汽车制造商协会表示,在欧盟约有229家汽车组装及生产厂,直接雇佣了260万人从事制造业,约1380万人从事直接或间接从事汽车行业相关工作,随着欧洲车企关停行动的继续,约1400万人的工作处于危险当中。

来源:pexels


第二波海啸来袭
一度处于疫情风暴中心的中国,正从停摆状态中复苏。 
总部位于武汉的东风集团,旗下多家企业已陆续复工复产。中国汽车流通协会统计显示,截至3月23日下午,141家汽车经销商集团的8556家4S店中,门店复工率高达93.8%,综合复工率提升至66.2%。
管清友表示,对中国而言,整个世界经济的停摆意味着它将二次冲击中国经济,并通过输入性的疫情传播再度影响中国。他认为,“相当于海啸的第一波刚刚结束,第二波要看我们控制的决心和能量。”
一辆整车约有3万个零部件,汽车供应链条冗长且复杂。随着跨国车企在全球市场建子公司、开工厂、拓销售网络,汽车产业链在全球市场的联动作用也更明显,中国已经成为世界汽车工业舞台上的关键一员。2019年,中国10万余家汽车零部件公司贡献了全球超80%的汽车零部件,出口额超600亿美元。 
某车企生产线管理层对未来汽车日报表示,工厂根据生产计划制定采购计划,物料一般提前2-3个月准备,进口物料的采购时间会再提前。中国零部件企业长达近两个月的停产,令国外多家汽车制造商出现供应中断现象。
未来汽车日报3月25日获悉,受意大利供应商停工影响,某合资车企目前存在关键零部件供应紧张现象,个别零部件库存只够支撑到今年6月。工厂目前正在从国内其他渠道寻找可替代零部件供应。
“汽车产业链长,即便是一个螺丝钉厂没有复工,整车都没有办法造出来。”一位车企内部人士表示,由于关键零部件前期验证时间长、工艺复杂等因素,更换供应商并不容易。
“短期来看,疫情将导致全球车市相对区域化,世界大协同受到一定影响。”乘联会秘书长崔东树对未来汽车日报表示 ,单一市场大门紧闭,全球产业协同效率受影响,整车和零部件出口均被波及。 
今年2月,中国汽车的出口量降幅扩大。据中汽协数据,今年1-2月,中国汽车出口销量同比下降19.4%至11.3万辆,2月单月出口销量仅4.5万辆,环比和同比降幅分别为35.1%和22.0%。一向在全球扩张方面步伐激进的长城汽车董事长魏建军,也在近日重申,长城汽车的主战场仍是中国。
“疫情加大了整车出口的成本,包括车辆出口检疫、人员外出等,对于中国整车出口而言仍是不利因素为主。”崔东树认为。中国汽车战略与政策研究中心预计,2020年中国整车出口销量将下降约5%。 
即便如此,新冠疫情对经济冲击导致的连锁反应,仍尚未达到全面爆发阶段。如是金融研究院院长管清友预计,疫情对经济冲击的后续影响可能持续若干年,短则2-3年,长则5年甚至10年。

来源: pexels

阴霾中寻找希望
在阴霾密布中寻找希望,成为全球汽车行业的共同任务。
平安证券在报告中指出,中国一线自主品牌将获得更多增量机会。一方面,一线自主品牌的产品系列涵盖价格带较宽,可能成为经济型车辆的首选品牌。另一方面,这些品牌资金实力雄厚,能灵活出台工厂刺激政策,抢占更多市场份额。
但微弱的机遇并不能掩盖潜藏的危险。来自汽车生产和市场需求两端的压力凸显,高盛集团预测,疫情对汽车产量和需求的影响,可能导致日本五大汽车制造商利润减少1700亿日元(约合人民币108.7亿元) 
“没有一家汽车企业会从这次危机获得增长机遇,一些原本要末位淘汰的车企今年将加速出局。”汽车行业分析师钟师告诉未来汽车日报。
迅速攀升的财务风险,成为悬在几乎所有汽车制造商头顶的达摩克利斯之剑。乘联会秘书长崔东树对未来汽车日报表示,今年上半年车企最重要的是防风险、保稳定、保生存。 
国内外多家汽车制造商已经展开自救。3月中旬,长城汽车重新修订了2020年限制性股票与股票期权激励计划业绩考核目标,广汽集团通过压缩管理费用等措施以降低成本。福特汽车计划启用154亿美元的信用额度,以缓解生产停工导致的营运资金运转压力。
除增加自身抗风险能力外,大众、丰田、日产、马自达、现代等多家车企也在与经销商和零部件供应商加强沟通,采取推迟还款、提前支付货款等措施。
有自主品牌车企提议,希望能逐步放宽、取消汽车限购,加大对大众化(15万元以内)产品的支持力度,出台鼓励汽车下乡的政策,破除新能源汽车地方保护。
3月23日,美国主要汽车制造商、零部件供应商和汽车经销商联合致信美国国会,敦促议员和政府采取行动应对经济放缓,提供“强大的信贷工具”,以确保汽车行业在疫情期间能保持充足的流动性。美国汽车与设备制造商协会则要求国会领导人制定一项“制造业紧急援助”的拨款计划,以保持工厂运转,保住工人工作,并防止制造业企业破产。 
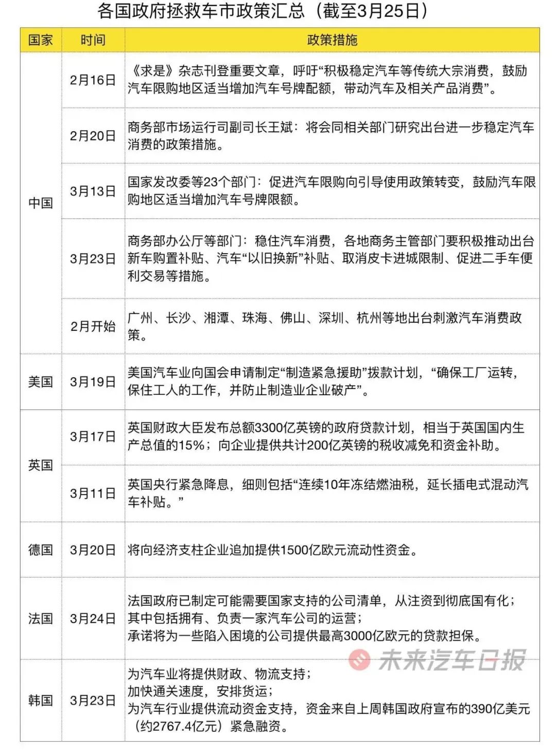
多国政府已纷纷向汽车业伸出援手。

在受冲击最严重的美国,美联储半个月内两次大举降息,总统特朗普上周承诺会向汽车业伸出援手。
法国表示将采取国有化等措施,挽救受到新型冠状病毒疫情严重打击的两大汽车巨头,拯救法国工业的“偶像”。韩国计划通过物流和财政支持帮助汽车业渡过疫情危机,援助资金来自上周宣布的50万亿韩元(约合人民币2891.97亿元)紧急融资。中国则以总金额超30万亿元的“新基建”投资清单,为产业注入新动能。
在企业积极自救和政府援助的双重努力下,或有助于汽车业尽快走出当下危机。

登录查看更多
0

相关内容

汽车,本来是指汽油车,在中国泛指四轮内燃机车,包括汽油车,柴油车,电动车,混动车。汽车由德国人发明,德语词为Automobil,这个词由两部分构成,分别是Auto和Mobil,意为自动运行车,或称为自动车。
专知会员服务
29+阅读 · 2020年3月6日
广东疾控中心《新型冠状病毒感染防护》,65页pdf
专知会员服务
19+阅读 · 2020年1月26日
【德勤】中国人工智能产业白皮书,68页pdf
专知会员服务
309+阅读 · 2019年12月23日
2019中国硬科技发展白皮书 193页
专知会员服务
86+阅读 · 2019年12月13日
医药零售行业报告
医谷
9+阅读 · 2019年7月8日
深度解读 | 美国打压华为这事水很深——什么是华为?(1)
混沌研习社广州分社
21+阅读 · 2019年6月27日
已删除
德先生
53+阅读 · 2019年4月28日
华为和其“公关危机”下的5G发布会
1号机器人网
7+阅读 · 2019年1月27日
2018年德国汽车产业研究报告
行业研究报告
16+阅读 · 2018年12月1日
刘强东人设崩了,京东没崩
PingWest品玩
6+阅读 · 2018年11月20日
排查中国千人计划学者,美对华科技限制再次升级
算法与数学之美
6+阅读 · 2018年9月19日
噩耗再次传来!华为,挺住!
FinTech前哨
4+阅读 · 2018年2月4日
贾跃亭的汽车梦,还轮不到我们嘲笑
虎嗅网
5+阅读 · 2017年7月6日
TResNet: High Performance GPU-Dedicated Architecture
Arxiv
8+阅读 · 2020年3月30日
SlowFast Networks for Video Recognition
Arxiv
4+阅读 · 2019年4月18日
Self-Driving Cars: A Survey
Arxiv
41+阅读 · 2019年1月14日
UPSNet: A Unified Panoptic Segmentation Network
Arxiv
4+阅读 · 2019年1月12日
Arxiv
4+阅读 · 2018年1月15日
Arxiv
27+阅读 · 2017年12月6日
Arxiv
5+阅读 · 2016年12月29日
VIP会员
相关资讯
医药零售行业报告
医谷
9+阅读 · 2019年7月8日
深度解读 | 美国打压华为这事水很深——什么是华为?(1)
混沌研习社广州分社
21+阅读 · 2019年6月27日
已删除
德先生
53+阅读 · 2019年4月28日
华为和其“公关危机”下的5G发布会
1号机器人网
7+阅读 · 2019年1月27日
2018年德国汽车产业研究报告
行业研究报告
16+阅读 · 2018年12月1日
刘强东人设崩了,京东没崩
PingWest品玩
6+阅读 · 2018年11月20日
排查中国千人计划学者,美对华科技限制再次升级
算法与数学之美
6+阅读 · 2018年9月19日
噩耗再次传来!华为,挺住!
FinTech前哨
4+阅读 · 2018年2月4日
贾跃亭的汽车梦,还轮不到我们嘲笑
虎嗅网
5+阅读 · 2017年7月6日
相关论文
TResNet: High Performance GPU-Dedicated Architecture
Arxiv
8+阅读 · 2020年3月30日
SlowFast Networks for Video Recognition
Arxiv
4+阅读 · 2019年4月18日
Self-Driving Cars: A Survey
Arxiv
41+阅读 · 2019年1月14日
UPSNet: A Unified Panoptic Segmentation Network
Arxiv
4+阅读 · 2019年1月12日
Arxiv
4+阅读 · 2018年1月15日
Arxiv
27+阅读 · 2017年12月6日
Arxiv
5+阅读 · 2016年12月29日
Top
微信扫码咨询专知VIP会员