95后只会吃鸡和点外卖?看看互联网生活方式数据怎么说

2018 年 4 月 27 日 腾讯大讲堂 酷鹅用户研究院

点击关注腾讯大讲堂,置顶公众号


给成长加点料!


95后是孤独的一代,也是幸福的一代。

他们独特而有个性,注重精神层面的追求。

互联网伴随着95后成长,他们在互联网时代的生活究竟如何?

他们是特立独行,娱乐至上的一代吗?二次元、宅、爱玩……这些所谓的95后的人群标签,究竟应该如何解读?


随着95后的成长,兴趣圈子的文化逐渐蔓延为年轻群体主流文化,互联网行业如何理解?为此,酷鹅用户研究院(微信ID:kueclub)特展开系列研究,本期将深入解析95后互联网生活方式。


报告所发布内容均为酷鹅用户研究院作为第三方研究平台的独立数据和研究分析,不代表任何企业的立场,转载请注明报告来源。


酷鹅核心洞察


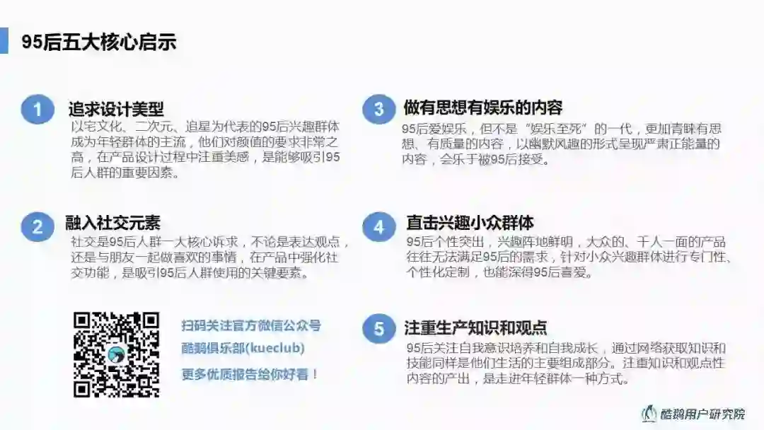
  • 追求美型设计

以宅文化、二次元、追星为代表的95后兴趣群体成为年轻群体的主流,他们对颜值的要求非常之高,在产品设计过程中注重美感,是吸引95后人群的重要因素。


  • 融入社交元素

社交是95后人群一大核心诉求,不论是表达观点,还是与朋友一起做喜欢的事情,在产品中强化社交功能,是吸引95后人群使用的关键要素。


  • 做有思想有娱乐的内容 

95后爱娱乐,但不是"娱乐至死"的一代,更加青睐有思想、有质量的内容,以幽默风趣的形式呈现严肃正能量的内容,会乐于被95后接受。


  • 直击兴趣小众群体 

95后个性突出,兴趣阵地鲜明,大众的、千人一面的产品往往无法满足95后的需求,针对小众兴趣群体进行个性化定制,也能深得95后喜爱。


  • 注重生产知识和观点

95后关注自我意识培养和自我成长,通过网络获取知识和技能同样是他们生活的主要组成部分。注重知识和观点性内容的产出,是走进年轻群体一种方式。





登录查看更多
0

相关内容

这是个辛苦活。
专知会员服务
148+阅读 · 2020年6月15日
【机器学习课程】机器学习中的常识性问题
专知会员服务
75+阅读 · 2019年12月2日
我是怎么走上推荐系统这条(不归)路的……
全球人工智能
11+阅读 · 2019年4月9日
这个时代,每个人都在偷偷学习
三联生活周刊
5+阅读 · 2018年4月19日
当我们在读书时,我们在读什么?
互联网er的早读课
3+阅读 · 2018年3月19日
Heterogeneous Deep Graph Infomax
Arxiv
12+阅读 · 2019年11月19日
Visualizing and Measuring the Geometry of BERT
Arxiv
7+阅读 · 2019年10月28日
Conditional BERT Contextual Augmentation
Arxiv
8+阅读 · 2018年12月17日
Arxiv
5+阅读 · 2018年4月13日
VIP会员
相关资讯
我是怎么走上推荐系统这条(不归)路的……
全球人工智能
11+阅读 · 2019年4月9日
这个时代,每个人都在偷偷学习
三联生活周刊
5+阅读 · 2018年4月19日
当我们在读书时,我们在读什么?
互联网er的早读课
3+阅读 · 2018年3月19日
相关论文
Heterogeneous Deep Graph Infomax
Arxiv
12+阅读 · 2019年11月19日
Visualizing and Measuring the Geometry of BERT
Arxiv
7+阅读 · 2019年10月28日
Conditional BERT Contextual Augmentation
Arxiv
8+阅读 · 2018年12月17日
Arxiv
5+阅读 · 2018年4月13日
Top
微信扫码咨询专知VIP会员