人工智能在企业需求预测领域的应用

2017 年 5 月 26 日 产业智能官

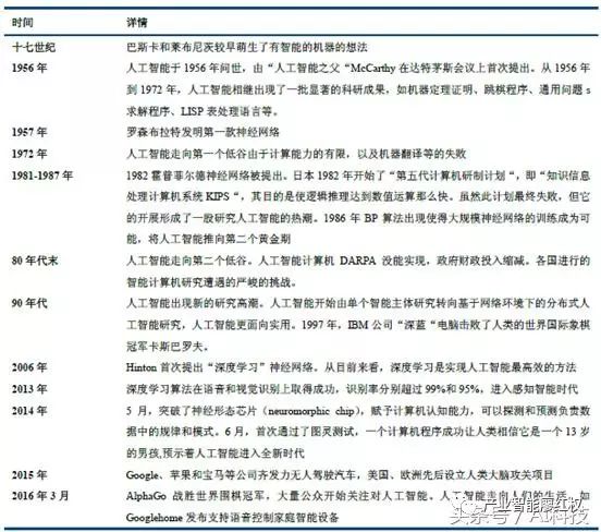
1、人工智能的定义

人工智能(Artificial Intelligence,AI),是一门由计算机科学、控制论、信息论、语言学、神经生理学、心理学、数学、哲学等多种学科相互渗透而发展起来的综合性新学科。正因为多学科交叉,人工智能有相当高的壁垒。自AI概念提出后,人工智能的发展并不是一帆风顺的,随着硬件性能的不断提高,软件算法的不断完善。人工智能领域投融资总额近年来一直在稳步增长。2010年2亿美元到2013年6亿美元,再到2015年的12亿美元。2016年第一季度,人工智能领域已经融资超过4亿美元,与2015年同期旗鼓相当,由于技术的发展,2016 年融资总额有望超过 2015年的12 亿美元。

图表:人工智能发展历史

2、“人工智能+”与企业发展的结合

2.1. 人工智能将成为各个行业的基础设施

人工智能是基础性的科技。互联网诞生初期,许多人认为互联网只是一个网页而已。随着行业发展,大部分人意识到互联网不仅仅是网页,而是一种信息传播的方式、思考模式,更是一个行业重构的整体路径。以韦特大脑为代表的人工智能也是如此,其本身是一种基础性的科技。

金准数据推断人工智能将和软件一样,和每个行业结合,成为所有行业的基础。

图表:人工智能与人体自身、企业和产业的三层重构

2.2. “人工智能+”给传统企业节约成本、提升效率

人工智能使机器能够胜任通常需要人类智能才能完成的复杂工作,逐步替代人类的脑力从而降低人力成本,并能避免人为误差,快速产生精确结果。人工智能给传统企业节约成本、提升效率。

图表:“UBER+无人驾驶”所代表的终极模式:

软件后台取代数十万人的出租车行业,人工智能带来的业务能力不只是替代人工,而是远远超越,实现原来无法完成的业务。比如:传统金融中忽略的人群需求,通过人工智能等技术能迅速推行平价高效的解决方案,进入新的市场。

2.3. “人工智能+”能让企业切入行业核心业务

人工智能可以让企业从提供信息化服务逐步进入核心业务,市场空间从行业信息化市场进入到行业核心业务市场。

图表:人工智能将使行业信息化公司切入行业核心业务

2.4. “人工智能+”市场未来四年将增长五倍

根据IDC 的报告《Worldwide Semiannual Cognitive/Artificial Intelligence Systems Spending Guide)》:各行各业对认知系统和人工智能(AI)的广泛采用,将使全球在这两方面的收入从2016 年的近80 亿美提升至2020年的470 多亿美元。也就是说,从2016 年至2020 年期间,认知AI 解决方案的复合年均增长率将达到55.1%。

Forrester 在最新的报告中预测在2020 年之前,使用人工智能,大数据等技术开展新业务的企业,每年将比不使用这些技术的同行多赚1.2 万亿美元,同时预测2017 年人工智能的投资将同比增长300%以上。

3、人工智能分析企业经营的过往数据

3.1. 人工智能通过分析企业过往数据帮助企业进行需求预测

人工智能应用离开数据积累无异于“无米之炊”,数据资源作为人工智能的三大基础条件之一,其重要性不言而喻。基于深度学习的模型训练,正是建立在大量样本数据的基础之上,样本数据的数量和质量,都将影响到模型表现的好坏,金准数据认为离开数据谈人工智能应用无异于“无米之炊”。

产学两界的数据积累差距因互联网而有所缩小但并未消除。除了在计算设施以及研发经费等因素的影响,训练数据的可获得性是科技巨头,尤其是互联网巨头最明显的优势之一。虽然借助互联网的发展和普及,学术界与产业界在数据积累方面的差距有所缩小,但并未消除,或许这也正是近年来人工智能领域的泰斗人物纷纷加盟大型科技巨头,相关应用与研究成果越来越容易出现产业界实验室的原因之一。目前公认的深度学习领域巨头之中,尚留在学术界的仅剩加拿大蒙特利尔大学的Yoshua Bengio教授。学术巨头与科技巨头的结合,有力推动了人工智能应用的发展。

图表:人工智能领域的泰斗人物纷纷加盟大型科技巨头

重视线上数据的作用,但不应忽视线下数据的价值。目前人工智能应用相对成熟的是基于社会和媒体的互联网大数据。得益于互联网、移动互联网的迅速发展,线上数据的获取难度大幅降低,每一个瞬间都会有无数的文本、语音、图片和视频等非结构化数据产生,为人工智能应用的实现提供了充足的养料。同时必须承认,线下的生活以及生产场景,同样存在海量的数据,尤其是随着传感器成本的下降和物联网的推进。但线下数据存在的问题是,如何确定数据的可用性,以及应当采集哪些数据还有考究。在大家都关注基于互联网数据的人工智能应用时,人工智能技术在线下垂直领域中的应用或许将打开另一片空间。

3.2.人工智能应用帮助企业效率提升

人工智能应用的发展是一个从部分辅助到逐步替代的过程。人工智能应用在生产生活中各场景下表现为:通过计算机实现原来必须由人完成的事情或者替换掉原有的方法。在此过程中人工智能的介入程度逐渐加深,由部分辅助逐步过渡到替代。以自动驾驶为例,从有人驾驶到无人驾驶的四个阶段正是人工智能从部分辅助到逐渐替代的过程,而且未来还可以逐步叠加基于语音或手势识别的控制入口,配套提供生活服务。

图表:自动驾驶是一个从部分辅助到逐渐替代的过程

人工智能应用的本质还是为了提升效率。韦特大脑等人工智能应用介入生产生活的情形大致可以分为两类:其一是人可以做,但是效率很低或机器可以完成得更好;其二是人做不了,但是很有必要去做。

第一种情形:无论是最常见的文字语音识别、翻译还是视频监控,甚至一些制造工厂的流水线操作与控制,其实人还是可以完成的,但需要的人力太多,效率太低,尤其是在需要不断重复的时候,人工智能应用的优势就相当明显了。

第二种情形:有些特殊环境下的工作,或者需要处理的任务太过复杂、数据量特别大但是对响应的时效要求又特别高,此时仅凭人力是无法完成。例如国内由马云旗下云峰基金参与投资的移动物流配货平台运满满提出“做公路物流界的AlphaGo”这样的口号与目标,其人工智能调度平台将货车司机平均等待时间从2.27天降低到0.42天,月行里程从9000公里提升到1.1万公里,2015年节约物流费用200亿元。

3.3.人工智能应用实现模式及不同场景下的应用案例

人工智能应用的实现模式可分为四个环节。从初始数据到最终得以实现,这一过程大致可划分为训练模型、智能分析、输出结果、实施应用这四个环节。

图表:人工智能应用在不同场景下的一般实现模式

面向不同行业和不同的应用场景,一方面模型需要训练的数据存在差异,数据的获取渠道、体量以及存在形式都有差异;另一方面,想要借助人工智能达到的目的各有不同,对模型的响应速度、精准度要求也就不一样。下面分别以人工智能在工业、安防、金融、医疗以及营销等领域的部分场景应用为例加以描述。

图表:人工智能应用在不同场景下的应用实现

3.4.目前人工智能应用的局限性

金准数据认为缺乏完善和严谨的理论体系,除了前文提及的通用人工智能还比较遥远以外,当前应用较为广泛、实际表现效果也很显著的,基于深度学习的人工智能算法缺少严谨的数学证明及完善的理论体系作为背书,在操作过程中还依赖经验指导和不断试错,能找到一个“很不错”的解决方案,但很难保证是最佳。所以对于一些可能面临无法承受之后果的应用场景,更多还是选择作为辅助角色,而不会真正完全依赖人工智能。

对足够多的训练数据依赖比较大。但在一些现实的应用场景下,数据会因为技术上获取难度大、涉及隐私或所有权归属等原因而难以满足模型训练的需求。离开了数据,空有算法也难成事。

4、人工智能在金融行业的应用

人工智能在金融领域的广泛应用,将为量化投资带来新的机遇。相比于传统投研数据获取、分析师对数据的敏感度不足,机器决策的逻辑的一致性和独立性,在充分分散风险及获取稳定收益方面更胜一筹。

以长信基金旗下的量化先锋混合基金为例。作为市场上较早的主动量化基金之一,在量化产品里表现亮眼。该基金通过模型智能选股,自成立以来就获得了出色的业绩表现。截至2016 年3 月15 日,长信量化先锋混合近一年的收益率为39.23%。此外,西蒙斯(James Simons)的大奖章基金被人乐道,从1989 年到2009 年,大奖章基金的复合年化收益率高达35%,远超同期巴菲特和索罗斯的收益率。

4.1. AI+金融机构

未来五年,消费及服务业必将成为拉动中国经济持续中高速发展的核心驱动力。然而,传统金融机构长期以来的业务框架及组织结构都是为服务地方政府、央企、国企、大型企业及高净值客户,长尾信贷及财富管理缺口巨大,长尾信贷及财富管理是当前金融服务的“处女地”。人工智能将帮助金融机构满足长尾客群金融需求。以下图为例:当前,个体每月1万元工资到借记卡默认年化利率0.35%,然而通过信用卡取现或分期的年化利率分别为18+%、13+%;人工智能技术的引入,或将能够在知晓个体风险偏好及流动性偏好后,当工资到借记卡时自动按比例配制货基、被动性、主动性权益类产品,以实现财富管理端收益的最大化;同时,当知晓个体有金融资产的时候,能够以较低信贷利息自动质押授信,以满足信贷头寸需要。

图表:长尾信贷及财富管理需求缺口示意图

图表:人工智能有望帮助金融机构满足长尾客群金融需求

人工智能可以有效降低长尾客群征信及资金分配的边际成本,大幅度提高“信用”的量化效率。互联网平台上积累的结构性数据包括信用卡大数据、社交网站大数据、小额贷款大数据、第三方支付大数据、电商大数据以及生活服务大数据等。区块链技术可以应用这些大数据素材实现信任去中心化,从而降低信任的摩擦成本;大数据挖掘技术可以应用这些大数据素材实现个人及中小微企业的信用评分,从而使长尾客户借贷成为可能;人工智能技术则可以应用这些大数据素材实现智能投顾,财富管理的批量化、自动化,从而降低财富管理的边际成本,使财富管理服务于长尾客户。实际上,无论是区块链、大数据还是人工智能技术,其本质是降低资金的时空分配,更重要的是大幅度提高“信用”量化的效率。

图表:科技让原本无法实现的长尾金融服务成真

技术与金融市场改革推动信贷、权益、保险、征信、网络支付和技术六类业务的重构。重构基本聚焦在产品设计逻辑、盈利模式和应用场景三个方面。其中,信贷业务被重构的关键点在于“去中介、服务长尾客户和协同效应”;股权投资被重构的关键点在于“去中心化”和“大众化”;保险业务被重构的关键词在于“C to B”和“产品碎片化”;支付业务被重构的关键词在于“移动和入口化”,入口是各互联网巨头的必争之地;征信业务的关键词在于“大数据”,即通过对海量数据进行处理,精确地评估用户信誉和投资风险;而互联网、大数据和人工智能等基础技术的关键在于“云端化”。

图表:人工智能重构六大业务板块

4.2.企业引入人工智能技术的必然性

资金融市场的数据特性主要体现为两点:一是海量数据。二是数据维度。金准数据认为人工智能是解决数据瓶颈的必然选择。企业为了解决自身对未来判断的不明确性必须引入韦特大脑等人工智能技术帮助分析海量的数据。

人工智能理财市场空间巨大且处于拐点。科尔尼咨询预计,到2020 年,智能理财的渗透率将提高到6%左右,管理的资产规模将达到2 万亿美元(2015-2020 年复合年均增长率约70%)。根据花旗银行的最新研究报告,人工智能投资顾问管理的资产,2012 年基本为0,到了2014年底已经到了140 亿美元。在未来10 年的时间里,它管理的财产还会呈现指数级增长的势头,总额将达到5 万亿美元。

人工智能投资与传统量化交易有显著区别。区别于程序化交易、量化交易,证券投资人工智能机器人构建了学习机制以及建立在其上的知识库,能够自主学习、推理以及进行决策。目前已经投入实际运用的证券投资人工智能已经可以取代大部分以往由人力进行的投资分析工作,自主“生产”投资策略,能够很轻松的同时监控上千只股票、并实时根据各种市场情况自主进行买卖交易。

4.3.人工智能投资基金表现优异

第一个以人工智能驱动的基金 Rebellion 预测了2008 年的股市崩盘,并在2009 年9 月给希腊债券F 评级,而当时惠誉的评级仍然为A。通过人工智能手段,Rebellion 比官方降级提前了一个月。掌管900亿美元的对冲基金Cerebellum也使用了人工智能技术,结果从2009 年以来,几乎没有一个月是亏损的。2012 年以后,由于大数据技术成熟,以机器学习为核心的人工智能技术在证券投资领域得到认同和飞速发展,包括Renaissance technologies、AIDIYIA、Cerebellum Capital、Cmmeq、Castilium、Binatix、Sinai、KFL Capital 等多家全球著名资产管理公司开始运用人工智能技术进行证券投资。

图表:Rebellion人工智能驱动基金收益率

图表:Rebellion基金投资分布

4.4.机器学习和自然语言处理是目前人工智能投资基金常用技术

相对于以往仅仅依靠传统交易数据,人工智能基金开始考虑引入新闻,政策,社交网络中的丰富文本并运用自然语言处理技术分析,将非结构化数据结构化处理,并从中探寻影响市场变动的线索。典型代表是坐落在香港的人工智能投资机构Aidyia,其开发的交易机器人从包括新闻和社会媒体在内的多个渠道摄取大量的信息,使用机器学习能力预测市场并转化为买和卖单。

图表:人工智能对冲基金回报率与其他指数对比(紫色代表人工智能)

4.5.国内以同花顺、资配易为代表的人工智能投资机器人已初露锋芒

国内以同花顺、资配易、弥财、蓝海财富等公司为代表的投资机器人正迅速崛起。其中,弥财和蓝海财富基本上是参照国外机器人投顾的模式来做的,主要的投资标的是全球ETF产品,同花顺、资配易是专门针对A股市场的,更加具有本土化特征。

同花顺早在2009年便提出进军人工智能,涉足金融投资机器人前沿领域,经过7年的不断摸索与精进,已研制出一个金融界的“AlphaGo”—同花顺投资机器人。根据公司数据,其机器人智能投资实盘账户自2014 年以来累计回报率为470.2%,收益率惊人。

资配易的投资机器人属于“资产配臵型”机器人投顾。它在不改变客户现有账户体系、不对客户资金进行任何操作、在客户现有证券投资账户基础上提供如下服务内容:

1.投资规划:根据用户的拟投资金额、期限、预期收益以及风险偏好进行单期和跨期的投资计划的拟定;

2.投资组合:根据投资计划为客户构建投资组合和投资组合的调整;也可以对用户自定义的投资组合进行诊断、看护(盯市、预警和风险提示等)服务。

3.交易执行:由于采用更好的算法,大数据分析系统能够比普通投资人更好的择时(在交易时间段内选择最优的价格进行买或卖的操作)。资配易可以为客户定制一个完全属于客户自己所拥有的智能交易代理(AI),这个智能交易代理完全在客户的授权范围内执行交易。交易需要的买卖信号,由客户向资配易系统订阅。

4.风险管理:采取不间断盯市的策略,能够依据预先与客户商定(或资配易公司推荐)的风险管理规则对客户的投资组合进行各种风险管理操作,包括调仓、平仓、补仓。

图表:资配易人工智能投资机器人的子系统构成

5、未来趋势

5.1. 跨越在计算能力 &大数据积累&有效算法的障碍

人工智能的核心是机器学习(Machine Learning),机器学习是机器通过算法对大量经验数据的分析总结规律来对未来进行智能预测,包括三方面:1.学习的方式即算法;2.学习的样本即经验数据,对应的是大数据的积累;3.学习的能力,对应的是计算机的运算能力。纵观人工智能的历史,大量的数据积累、计算机的运算能力、缺乏有效的算法是制约人工智能发展的三大壁垒。

经验数据是机器学习事前训练的基础,尤其在深度学习框架提出后,训练的准确性与数据量成正比,加剧了对数据的需求。2000年前,由于计算机存储能力与数据产生量的限制,各种机器学习算法只能对有限的数据样本进行分析处理,准确性有限,制约了人工智能的发展。

尽管计算机的运算性能以摩尔定律的速度进步,但是计算机的运算核心CPU专为顺序串行计算设计,而主流的神经网络算法类似人脑神经,不仅结构是并行的,而且处理顺序也是并行的和同时的,所以大规模并行处理是神经网络计算的重要特征,算法的复杂度带来巨大的并行运算量,CPU无法应对。

同时, 运算能力的不足也限制了算法的进步时,21世纪前,由于巨大的计算量和优化求解难度,神经网络模型大多是仅通常都只有 的计算量和优化求解难度,神经网络模型大多是只有一层隐含层的浅层模型,对复杂函数的表示能力有限,没有表现出对其他算法的性能优势。

5.2.人工智能面对的三个壁垒正逐步解决

金准数据深刻认识到人工智能的核心是机器学习(Machine Learning),机器学习是机器通过算法对大量经验数据的分析总结规律来对未来进行智能预测,包括三方面:1.学习的方式即算法;2.学习的样本即经验数据,对应的是大数据的积累;3.学习的能力,对应的是计算机的运算能力。纵观人工智能的历史,大量的数据积累、计算机的运算能力、缺乏有效的算法是制约人工智能发展的三大壁垒。

移动互联网乃至万联网产生的大数据,解决了人工智能的数据瓶颈,极大拓展了算法事前训练的样本容量,提高了算法的准确率。这也是近几年人工智能在语音识别、计算机视觉领域取得突破的关键基础之一。 韦特大脑也是在此大背景下诞生的。

移动互联网进入成熟阶段,更快的通信网络与移动终端的移动特征带来了PC互联网时代所不具有的特征:1)更高的普及率;2)更高的使用频率;3)更多的数据类型。这些特征决定了移动互联网将比PC互联网时代产生更大的数据量。2011年全球数据量达到 1.8ZB,其中 ,其中90%以上是最近几年才产生的。

数据总量=用户量*使用频率*数据品类*单次数据量

移动设备的便捷性及其对碎片化时间利用决定其使用频率远高于 PC 。

移动设备具备PC 中没有的数据品类:地理位置、通讯录信息,同时更快的通信网络的普及推动语音、视频息量大大增加。

6、总结

目前,传统的预测系统难以应对企业需求的不确定性和多样性。金准数据认为企业需求的准确度与采用的预测方法有直接的关系。正如上文所列举的人工智能与现实企业运作相结合的例子,人工智能是解决数据瓶颈的必然选择。企业为了解决自身对未来判断的不明确性必须引入人工智能技术帮助分析海量的数据。韦特大脑等人工智能的未来是通过对预测结果的深度学习结合企业的需求为经营决策提供有效建议。

来源:金准数据/www.focus123.cn


登录查看更多
0

相关内容

人工智能在各行领域的影响与应用。
2020年中国《知识图谱》行业研究报告,45页ppt
专知会员服务
240+阅读 · 2020年4月18日
德勤:2020技术趋势报告,120页pdf
专知会员服务
192+阅读 · 2020年3月31日
专知会员服务
126+阅读 · 2020年3月26日
《人工智能2020:落地挑战与应对 》56页pdf
专知会员服务
197+阅读 · 2020年3月8日
电力人工智能发展报告,33页ppt
专知会员服务
132+阅读 · 2019年12月25日
【德勤】中国人工智能产业白皮书,68页pdf
专知会员服务
309+阅读 · 2019年12月23日
2019年人工智能行业现状与发展趋势报告,52页ppt
专知会员服务
124+阅读 · 2019年10月10日
人工智能视觉丨被消费者忽视的工业领域应用
乌镇智库
5+阅读 · 2019年11月22日
人工智能商业化研究报告(2019)
腾讯大讲堂
15+阅读 · 2019年7月9日
【数字化】数字化转型正在成为制造企业核心战略
产业智能官
35+阅读 · 2019年4月22日
【工业智能】人工智能在智能制造中的应用
产业智能官
22+阅读 · 2019年1月11日
【物联网】物联网产业现状与技术发展
产业智能官
15+阅读 · 2018年12月17日
人工智能与机器学习技术在医疗保健行业中的应用
深度学习与NLP
12+阅读 · 2018年3月25日
2017全球大数据产业八领域典型公司盘点分析
人工智能学家
3+阅读 · 2017年12月6日
Gartner:2018人工智能预测
走向智能论坛
4+阅读 · 2017年11月28日
【人工智能】人工智能5大商业模式
产业智能官
16+阅读 · 2017年10月16日
A Survey on Bayesian Deep Learning
Arxiv
64+阅读 · 2020年7月2日
Generative Adversarial Networks: A Survey and Taxonomy
Deep Learning for Generic Object Detection: A Survey
Arxiv
14+阅读 · 2018年9月6日
Arxiv
12+阅读 · 2018年9月5日
Arxiv
19+阅读 · 2018年6月27日
VIP会员
相关VIP内容
2020年中国《知识图谱》行业研究报告,45页ppt
专知会员服务
240+阅读 · 2020年4月18日
德勤:2020技术趋势报告,120页pdf
专知会员服务
192+阅读 · 2020年3月31日
专知会员服务
126+阅读 · 2020年3月26日
《人工智能2020:落地挑战与应对 》56页pdf
专知会员服务
197+阅读 · 2020年3月8日
电力人工智能发展报告,33页ppt
专知会员服务
132+阅读 · 2019年12月25日
【德勤】中国人工智能产业白皮书,68页pdf
专知会员服务
309+阅读 · 2019年12月23日
2019年人工智能行业现状与发展趋势报告,52页ppt
专知会员服务
124+阅读 · 2019年10月10日
相关资讯
人工智能视觉丨被消费者忽视的工业领域应用
乌镇智库
5+阅读 · 2019年11月22日
人工智能商业化研究报告(2019)
腾讯大讲堂
15+阅读 · 2019年7月9日
【数字化】数字化转型正在成为制造企业核心战略
产业智能官
35+阅读 · 2019年4月22日
【工业智能】人工智能在智能制造中的应用
产业智能官
22+阅读 · 2019年1月11日
【物联网】物联网产业现状与技术发展
产业智能官
15+阅读 · 2018年12月17日
人工智能与机器学习技术在医疗保健行业中的应用
深度学习与NLP
12+阅读 · 2018年3月25日
2017全球大数据产业八领域典型公司盘点分析
人工智能学家
3+阅读 · 2017年12月6日
Gartner:2018人工智能预测
走向智能论坛
4+阅读 · 2017年11月28日
【人工智能】人工智能5大商业模式
产业智能官
16+阅读 · 2017年10月16日
Top
微信扫码咨询专知VIP会员