JNCI:告别脑癌!嗅鞘细胞变身“木马”,绝杀胶质瘤!

2018 年 10 月 1 日 转化医学网

点击上方“转化医学网”订阅我们!

干货 | 靠谱 | 实用  



作者:Ruthy,Zoe

导  读


胶质母细胞瘤(GBM)恶性程度最高的肿瘤之一,生长速度极快,常规的治疗后患者复发率几乎达到100%,因而被普遍认为是“不治之症”。随着医学的不断发展,GBM的治疗迷雾逐渐消散,科学家们认识到GBM治疗的难点之一就是如何让药物通过血脑屏障(BBB)。近日,马萨诸塞州综合医院(MGH)的研究人员发现,一种特殊的胶质细胞—嗅鞘细胞(OECs)竟可化身“特洛伊木马”,瞒过BBB,成功将药物送达GBM细胞!而且,经基因工程改造后的OECs不仅可击杀GBM,还可以追踪转移的肿瘤细胞!



BBB可阻止有毒物质和细菌入侵大脑,同时也将治疗大脑疾病的药物拒之门外。因此,想要精准治疗GBM,就必须让药物通过BBB的“审查”。方法有二,要么“策反”BBB相关分子,让BBB放行,但这意味着让BBB失去严格监查的功能,不到万不得已不能为之;


另一种办法就是让药物“伪装”,也就是给药物穿上“特洛伊木马”,以假乱真躲过BBB的审查,这也是目前研究人员的频繁思考的方向。什么样的“木马”才能天衣无缝呢?最佳选择当然是BBB一定会放行的细胞了!能自由穿梭BBB的细胞不多,OECs就是其一。

 

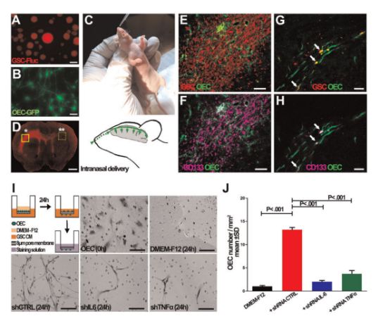
从小鼠中分离的OECs

 

OECs准确靶向GBM细胞


为什么选择OECs?这就要先说说什么是OECs了。OECs是在功能上介于施万细胞和少突胶质细胞之间的一种特殊的胶质细胞,分布于嗅神经的全长,在外周神经和中枢神经中同时存在,通过鼻腔在两者间直接迁移,也就是说,BBB对OECs的自由进出早就熟视无睹了!


而OECs的这项特权,就可以成为GBM治疗药物的绝佳“木马”,成功“掩护”药物通过BBB,直击GBM!而且,OECs对肿瘤细胞分泌的炎症线索十分敏感,所以可以准确靶向GBM!另外,OECs是目前所发现的极少数的中枢神经系统中可以再生的细胞之一,其再生功能终身有效!这就意味着“木马”的自体来源有了保证!

 

OECs作为治疗GBM的“特洛伊木马”


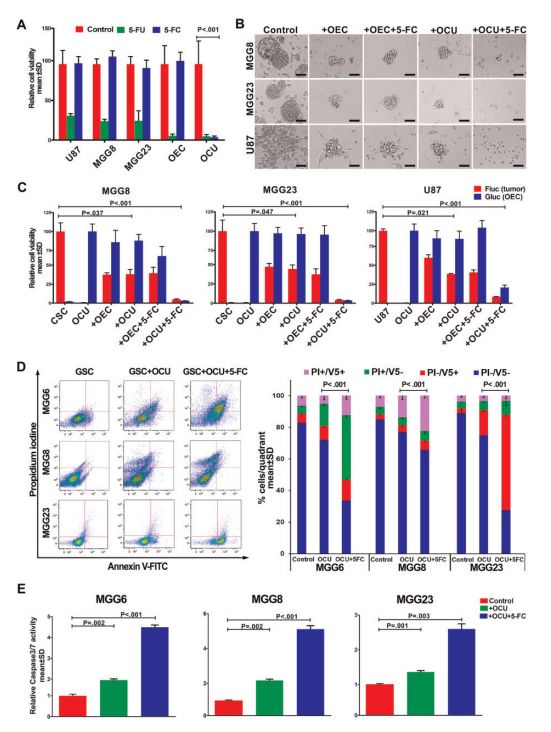
“木马”确定了,隐藏其中的战士—药物要选什么呢?研究人员将目光投向常用的肿瘤细胞杀伤剂5-氟尿嘧啶(5-FU)。我们知道,“特洛伊木马”的特征之一就是可以在用户难以察觉的情况下启动,这是保证木马逃脱杀毒软件追杀的重要保证。那么,OECs是怎么实现这种隐蔽性的呢?

 

5-FU可在细胞内转变为5-氟尿嘧啶脱氧核苷酸(5F-dUMP),抑制脱氧胸苷酸合成酶,阻止脱氧尿苷酸(dUMP)甲基化转变为脱氧胸苷酸(dTMP),从而影响DNA的合成。


简而言之,5-FU对所有细胞一律杀无赦!所以5-FU一定是脑组织的“拒绝来往用户”,BBB一定会将其拒之门外。因此,想让5-FU发挥作用,必须解决的问题就是把5-FU送进脑组织。

 

能否用基因工程直接让5-FU与OECs结合呢?答案是否定的。5-FU对生物细胞皆有杀伤作用,一旦与OECs结合,先倒霉的一定是OECs。那OECs要运什么进脑组织?


5-FU有一个无毒的前体—5-氟胞嘧啶(5-FC),这是一个可以自由进出BBB的分子,可在融合蛋白CU的作用下转化为5-FU,所以OECs的任务就是将CU“神不知鬼不觉”地带到GBM中。

 

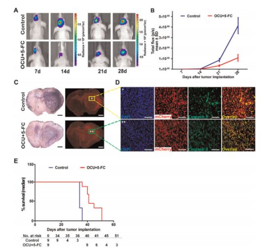
转基因OECs治疗GBM


研究人员利用基因工程进行了对照实验,结果发现,与对照组相比,接受转基因OECs的小鼠的GBM组织显著缩小,迁移更少,肿瘤细胞大量死亡。


 研究人员指出,鼻内给药后,转基因OECs可通过其自然途径向大脑迁移,根据肿瘤细胞的炎症线索准确靶向细胞,并将5-FC转化为活性5-FU,实现有效的肿瘤细胞杀伤效应。而且,转基因OECs还可以追踪转移的GBM并击杀,因此,转基因OECs是绝杀GBM最有希望的疗法之一。

 

这项研究解决了GBM治疗中药物穿梭血脑屏障、准确靶向、转移追踪的问题,是脑癌治疗的一大进步。同时,OECs的特性也为其他脑部肿瘤、退行性病变和身体肿瘤的治疗提供了更多可能性,有望成为各种复杂疾病的治疗契机。当然这一切仍需时间和实验来证明,我们拭目以待。

 

参考文献:

Olfactory Ensheathing Cells May Open New Route to Glioblastoma Therapy

Olfactory Ensheathing Cells: A Trojan Horse for Glioma Gene Therapy

 

关于肿瘤代谢、肿瘤免疫、肿瘤标记物等领域的更多研究进展和研究技术等,推荐关注2018首届国际癌症大会暨第三届国际癌症代谢与治疗大会暨第四届全国肿瘤代谢年会,本次会议将邀请王红阳院士、陈国强院士、詹启敏院士、林东昕院士、彭孝军院士、李蓬院士、Hsing-Jien Kung院士(中国台湾)、Vay Liang W (Bill) Go院士(美国)、Zhimin Lu 教授(美国)、Petter Brodin教授(瑞典)、David Nanus教授(美国)等近百位国内外相关领域顶尖专家,会上将分享最新的癌症研究技术方法及其转化应用进展,届时还将举行论文交流、优秀墙报评选等活动,期待您的参与!日程公布点击[日程公布]近百位国内外顶尖专家将与您共赴这场癌症研究领域的盛会!查看。

 

本次会议于201810月12—14日在上海召开


点击“阅读原文”直接报名参会,识别二维码,了解更多大会信息。


登录查看更多
0

相关内容

【ICML2020-哈佛】深度语言表示中可分流形
专知会员服务
13+阅读 · 2020年6月2日
专知会员服务
32+阅读 · 2020年4月24日
专知会员服务
29+阅读 · 2020年3月6日
姿势服装随心换-CVPR2019
专知会员服务
36+阅读 · 2020年1月26日
 【中科院信工所】社交媒体情感分析,40页ppt
专知会员服务
104+阅读 · 2019年12月13日
Nature 一周论文导读 | 2019 年 2 月 28 日
科研圈
13+阅读 · 2019年3月10日
Science:脂肪细胞外泌体对巨噬细胞发挥调节功能
外泌体之家
19+阅读 · 2019年3月7日
【Blood】去甲基化治疗失败后,MDS应如何治疗?
浅谈外泌体抑制剂——鞘磷脂酶抑制剂GW4869
外泌体之家
8+阅读 · 2018年12月19日
Nature 一周论文导读 | 2018 年 3 月 29 日
科研圈
12+阅读 · 2018年4月7日
Knowledge Flow: Improve Upon Your Teachers
Arxiv
5+阅读 · 2019年4月11日
Scale-Aware Trident Networks for Object Detection
Arxiv
4+阅读 · 2019年1月7日
VIP会员
Top
微信扫码咨询专知VIP会员