【赛事指南】2018中国智能车未来挑战赛赛事指南

2018 年 11 月 14 日 中国自动化学会

“中国智能车未来挑战赛”(Future Challenge)创办于2009年,作为国家自然科学基金委员会重大研究计划“视听觉信息的认知计算”的重要组成部分,其目的是通过真实物理环境中的比赛来交流和验证我国“视听觉信息的认知计算”研究进展和成果,以推动重大研究计划将应用基础研究与物理可实现的系统有机结合,产生能满足国家重大需求并具有原创性的重大研究成果。

本届比赛是第十届“中国智能车未来挑战赛”,主要分真实道路环境测试(含城市道路、城郊道路和高架快速道路)、复杂环境认知水平能力离线测试两部分。其中,真实道路环境测试着重考察无人驾驶智能车辆的交通场景识别能力以及不同道路环境中的安全性(Safety)、舒适性(Smoothness)、敏捷性(Sharpness)和智能性(Smartness)等4S性能;离线测试则在大规模真实道路交通场景数据库的基础上,通过仿真环境评估无人驾驶车辆各类交通环境感知算法的基本认知能力和水平。与往届相比,今年的参赛车队种类将更加丰富多样,除高校科研院所的车队外,还将邀请从事无人驾驶智能车研发的创新创业公司、整车制造企业等参与比赛。

此次赛事具有如下亮点:

1、在2017年引入有人驾驶干扰车辆的基础上,首次开展有人驾驶与无人驾驶混行测试验证;(多辆无人车与多辆有人驾驶车辆交互)

2、在完善九宫格地区开源数字地图基础上,首次引入语义拓扑地图,开展无人车自然交互导航应用测试;

3、首次以无人驾驶出行服务为背景,全面验证无人驾驶商业化应用的技术成熟度。

组织委员会

主办单位:

国家自然科学基金委员会

承办单位:

常熟市人民政府

协办单位:

中国(常熟)智能车综合技术研发与测试中心

中国人工智能产业发展联盟

视觉信息处理与应用国家工程实验室

道路交通集成优化与安全分析技术国家工程实验室

名誉主任:

韩  宇(国家自然科学基金委员会党组成员、秘书长)

王  飏(中共常熟市委书记)

主    任:

周勤第(中共常熟市委副书记、常熟市人民政府市长)

副 主 任:

郝   跃(中国科学院院士,国家自然科学基金委员会信息科学部主任)

郑南宁(中国工程院院士,重大研究计划指导专家组组长)

李德毅(中国工程院院士,重大研究计划指导专家组副组

王建国(中共常熟市委常委、常熟国家高新区党工委副书记、管委会副主任)

徐海东(常熟市人民政府副市长)

周晓明(常熟市人民政府副市长)

王志勤(中国信息通信研究院副院长)

委    员:

王长锐 (国家自然科学基金委员会计划局局长)

张兆田 (国家自然科学基金委员会信息科学部副主任) 

李建军 (国家自然科学基金委员会信息科学部副主任)

杨新泉 (国家自然科学基金委员会科学传播中心副主任)

王长君 (公安部交通管理科学研究所所长、国家工程实验室主任

朱兴元 (常熟市委办公室主任)

马维刚 (常熟市人民政府办公室主任)

陆晓棣 (常熟国家高新区党工委副书记、管委会副主任)

周一凡 (常熟市机关行政事务管理局局长)

潘   伟 (常熟市科学技术局局长)

奚   坚 (常熟市委宣传部副部长、外宣办主任)

吴   勇 (常熟市公安局副局长)

李卫东 (常熟市公安局交通警察大队大队长)

郁海成(常熟市城市管理局局长)

唐志军(常熟市交通运输局局长)

王奇峰(常熟国家大学科技园管委会副主任)

孙明俊(中国人工智能产业发展联盟总体组组长、中国信息通信研究院主任工程师)

会务须知

一、活动期间,请参赛人员持证进入相应工作场所,参赛车辆晚间统一停放于智能车大楼。

二、比赛期间人员较多,流动性大,请妥善保管好所带物品,注意安全。

三、就餐安排:17日、18日中午在比赛现场用餐。

四、中国(常熟)智能车综合技术研发与测试中心设置充电桩,为新能源车提供充电保障。如有充电需求,可联系物业经理:李 华  13773037700。

五、各酒店会务组联系方式:

常熟会议中心:张洲逸  17372170661   

       龚   先  16605122103

中江智选假日酒店:付诚伟  13732608368

         陈静怡  13862307416

订 房 热 线:徐亚豪  18915668761

旌 逸 酒 店:孙  杰  13862355639

(原凯悦酒店)  陆  晟  13814917926

订 房 热 线:  李东阁  15851589581

六、请各参赛队遵守交通规则,服从现场指挥,确保行车安全。

赛事日程

时间:11月15日-18日

地点:中国智能车大楼、三环高架赛场和常熟智能车封闭测试场地“九宫格”赛场

注:根据天气状况及实际赛况,可能会适当地调整以上赛事时间

常熟智能车封闭测试场地“九宫格”赛场布置图

三环高架布置图

考点设置:1.起点 2.施工引导折返 3.临检路障 4.故障车辆 5.终点

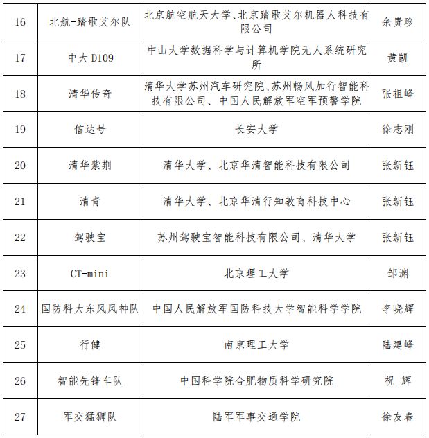
参赛车队

来源:中国自动化学会

往期文章推荐

人工智能名人堂第49期 | 斯坦福研究院名人堂成员:Peter E. Ha

🔗【预告】2018中国智能车大会暨国家智能车发展论坛详细日程(内附大咖简介)

🔗

🔗【问卷调查】关于开展全国学会分支机构基本情况问卷调查的通知

🔗【ABB杯】首届全国智能技术论文大赛特等奖在线投票开启!

🔗【CAC2018】2018中国自动化大会论文及注册相关问题答复(Q&A)

🔗【重要通知】关于科创专家交流会的通知(活动限报100人,免费参加,先到先得)

🔗【CAC 2018】2018年中国自动化大会“智能自动化新技术” 展览邀请函

🔗【CAC 2018】2018中国自动化大会会议注册已开通!

🔗【CAC 2018】2018中国自动化大会优惠注册截止日期推迟至11月18日!(内附相关问题解答)

🔗【会员服务】中国自动化学会会员:现可免费申请IEEE Xplore数据库及InnovationQ Plus专利检索分析工具试用!

登录查看更多
0

相关内容

人机对抗智能技术
专知会员服务
214+阅读 · 2020年5月3日
新时期我国信息技术产业的发展
专知会员服务
71+阅读 · 2020年1月18日
电力人工智能发展报告,33页ppt
专知会员服务
132+阅读 · 2019年12月25日
2019中国硬科技发展白皮书 193页
专知会员服务
86+阅读 · 2019年12月13日
【白皮书】“物联网+区块链”应用与发展白皮书-2019
专知会员服务
94+阅读 · 2019年11月13日
CCAI 2019 | 张艳宁:高分辨率图像智能处理技术
中国人工智能学会
3+阅读 · 2019年8月14日
我国智能网联汽车车路协同发展路线政策及示范环境研究
2019语言与智能技术竞赛报名开启
中国计算机学会
16+阅读 · 2019年2月26日
《中国人工智能发展报告2018》(附PDF下载)
走向智能论坛
19+阅读 · 2018年7月17日
A Sketch-Based System for Semantic Parsing
Arxiv
4+阅读 · 2019年9月12日
Arxiv
6+阅读 · 2018年4月23日
Arxiv
4+阅读 · 2018年2月13日
VIP会员
相关VIP内容
人机对抗智能技术
专知会员服务
214+阅读 · 2020年5月3日
新时期我国信息技术产业的发展
专知会员服务
71+阅读 · 2020年1月18日
电力人工智能发展报告,33页ppt
专知会员服务
132+阅读 · 2019年12月25日
2019中国硬科技发展白皮书 193页
专知会员服务
86+阅读 · 2019年12月13日
【白皮书】“物联网+区块链”应用与发展白皮书-2019
专知会员服务
94+阅读 · 2019年11月13日
相关资讯
CCAI 2019 | 张艳宁:高分辨率图像智能处理技术
中国人工智能学会
3+阅读 · 2019年8月14日
我国智能网联汽车车路协同发展路线政策及示范环境研究
2019语言与智能技术竞赛报名开启
中国计算机学会
16+阅读 · 2019年2月26日
《中国人工智能发展报告2018》(附PDF下载)
走向智能论坛
19+阅读 · 2018年7月17日
Top
微信扫码咨询专知VIP会员