走出特朗普阴影,华为反击三部曲

2019 年 2 月 25 日 i黑马

点击上方i黑马选择“置顶公众号”

黑马智库,创业必读


更多创业内容请访问www.iheima.com


来源 | 腾讯深网(ID:qqshenwang)

作者 | 康晓


当所有人开始讨论5G的未来,当所有人的视线聚焦在最新发布的折叠手机Mate X上时,华为终于走出数月的阴霾,重回理想中的商业轨道。

 

自加拿大扣留任正非女儿孟晚舟三个月以来,特朗普在美发起一系列对华为不利的限制举措,并试图以安全为由说服欧美各国切断和华为的合作。一位华为内部发言人近日向腾讯《深网》等媒体透露,此前许多美国媒体持续发布华为相关虚假新闻,对公司声誉造成巨大困扰。

 

如果说事件刚刚爆发时,华为的官方回应更多体现的是礼貌、忍让和求和,随着事态愈演愈烈,以低调著称的华为和任正非则逐渐展现出了自己的强硬和战斗力。

 

一连串声势浩大的行动后,华为已悄然突围。

 


公关反击战:先礼后兵

 

华为反击的第一步,是任正非亲自主导了一波刚柔并济、先礼后兵的公关战。

 

1月16日,任正非在华为深圳总部接受了包括CNBC、彭博社、《金融时报》、《华尔街日报》等海外知名媒体采访,向国际上传达了华为严格遵守各国法律的立场。

 

任正非强调,“中国外交部已经正式澄清,中国没有法律要求任何公司必须安装强制后门,华为和我个人也从未收到任何政府要求提供不当信息的请求。”他还表示,“企业应以客户为中心,必须遵守商业规则。在涉及网络安全和隐私保护问题时,我们致力于和客户站在一起,绝对不会伤害任何国家和任何个人的利益。”

 

虽然遭遇了美国及其盟国的严格审查,但任正非在采访中仍在肯定特朗普。“从某种意义上说,他大胆地削减税收,我认为这有利于美国的工业发展。”

 

任正非补充说,他想传达给美国的信息是:合作和共享成功。在我们高科技的世界中,一个单一的公司或国家越来越不可能维持和支撑整个世界的需求。

 

而华为也正在加强与外部的对话与沟通,让自己更开放透明。

 

就在第二天的下午,任正非紧接着又接受了部分国内媒体的采访,向外界传达出了应对此次困难的信心。他表示,华为今天可能要碰到的问题,在十多年前就有预计,华为已经准备了十几年,不是完全仓促、没有准备地来应对这个局面。

 

“这些困难对华为会有影响,但不会出现重大问题。因为华为有信心,把产品做得比别人都好,让别人不想买都不行。”

 

针对西方对华为窃取知识产权的指控,任正非回应称,华为现在87,805项专利中,其中有11152项核心专利是在美国授权的,已经和很多西方公司达成了专利交叉许可。“华为是绝对尊重他人知识产权的。”

 

然而,尽管华为和任正非表现出了足够的诚意,但特朗普并没有收手的意思,随后仍遭到美国方面的诸多刁难。

 

一个月后的2月18日,在2019世界移动通信大会召开前夕, 英国广播公司18日发布了一段对任正非的独家专访。

 

“西方不亮东方亮,黑了北方有南方。美国并不代表世界,美国只代表世界的一部分。”

 

任正非首次对外流露出了自己强势的一面。

 

针对美国及其盟友澳大利亚、新西兰等国禁止华为参与该国5G建设一事,任正非“警告”说,“世界不能离开我们,因为我们更先进。”

 

“美国没办法扼杀我们,”任正非说,“即使他们说服了更多国家暂时不要使用我们的设备,我们也可以随时缩减规模。”



在谈到华为在英投资时,任正非表示,“我们还会继续在英国投资。我们信任英国,所以我们希望英国更加信任我们。”

 

巧合的是,任正非此番发言后的第三天,特朗普突然在推特上表示,“我希望美国尽可能快地发展5G,甚至6G技术,美国公司必须加紧努力,否则就会落后。在那些明显代表未来的领域,美国没有被人甩在身后的理由。我希望美国公司能够通过竞争去获胜,而不是靠封杀当下更先进的技术。”

 

紧接着,任正非再次接受了美国记者采访,谈到美国政府对5G的态度时,任正非展现出了轻松和幽默,“首先我要感谢他们,因为他们都是大人物。原本5G并不为常人所知,但现在这些大人物都在谈论5G,我们变得越来越有影响力,也因此获得了更多的合同……我真的很谢谢他们的提携。“

 

对于特朗普的发言,华为轮值CEO胡厚崑也公开回应称,希望通过竞争,在美国帮助建设真正的5G网络,而华为消费者业务CEO余承东则表示,“公平竞争赢得合作与尊重,期待美国后续的行动能言行一致!”

 

至少目前,华为可以重新回到自己擅长的赛道——那就是公平的商业竞争。对于华为而言,公关战只是不得已而为之,华为内部人士也已经认识到,未来更需加强在海外进行长期的品牌建设,以赢得当地民众的信任。

 


打破孤立和封锁

 

公关反击战之外,对于华为而言,第二步最重要的则是赢得更多国家地区在5G业务合作上的支持。

 

据环球网报道,任正非在英国接受采访后,CNN在一次节目中发起网络投票,让大家就“美国打击华为”的原因进行投票。19日,该节目的官方推特账号发布了这次投票的最终结果。


最终,24%的人选择“安全因素”,61%的人选择“政治因素”,13%的人选择“商业因素”,2%的人选择“其他原因”。

 

在CNN节目中,现场连线的嘉宾罗伯特听到结果后表示,观众真的像我们想的一样聪明。至于那些选择商业原因的,如果大家认为特朗普这样做是为了美国公司,那你们可能想错了,因为没有美国公司能替代华为。

 

 

“我们会加大在英投资。如果美国不相信我们,那么我们将把投资从美国转移到更大规模的英国。”任正非此前还表示。

 

好消息是,华为最终获得了多数国家的公平对待。

 

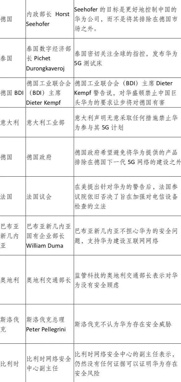
例如,据CNBC 报道,德国内政部长 HorstSeehofer 希望改变德国的电信法,将更严格的要求适用于所有外国供应商。 RND 引用参与保守党和社会民主党会议的人员的发言称,Seehofer 的目标是更好地控制中国的华为公司,而不是将其排除在 德国市场之外。

 

意大利否认禁止华为参与其 5G 计划,意大利工业部在一份声明中说:“我们无意采取 任何禁止华为参与其 5G 计划的措施;同时,法国参议院也否决了旨在加强对电信设备检查的立法。

 

以下是部分海外国家对于华为合作的回应统计:



打破美国在国际上孤立和封锁的企图,华为海外的电信和5G业务发展便能立于不败之地。这也是任正非展现出强硬一面的底气所在。



MWC秀肌肉:业务能力是根本


华为反击第三步,是展现出自己在5G领域目前还不能被替代的地位和实力。

 

华为运营商BG总裁丁耘日前表示,华为将以全面领先的5G端到端能力,推动5G大规模商业应用和生态成熟。

 

据他透露,华为迄今为止已经在全球签订了超30份5G商用合同,18个来自欧洲,累计发货4万个5G基站,而目前他们与英国主要运营商合作一切正常,英国主要运营商通过华为,已具备全球领先的5G规模部署能力和可商用的5G网络。

 

在今日召开的2019世界移动通信大会上,华为将开放基于ICT基础设施和智能终端领域的四大展区,以“The Village”为主题,包括运营商业务展区、企业业务展区、消费者业务展区、GSMA创新城市展区。

 

其中运营商业务展区包括5G端到端解决方案、5G系列商业案例以及最新业务实践;创新的场景化商业解决方案:个人移动业务、五星品质家宽、云网融合和物联网等;以及华为如何在全云化网络基础上引入全栈全场景AI能力,打造“自动驾驶网络”。

 

在企业业务展区,华为将从“无处不在的联接、无所不及的智能、数字平台”三大维度展示联接、云、IoT、AI等创新ICT产品和解决方案。包括第六代Wi-Fi、OceanStor Dorado系列全闪存等面向企业市场的四款产品,以及数字平台在智慧城市的实践应用等。

 

而此次华为MWC最受瞩目的,则是昨晚正式发布的5G折叠屏手机——HUAWEI Mate X,这也是华为2019年发布的首款5G手机。

 

 

HUAWEI Mate X采用鹰翼式折叠设计,通过华为自研的铰链技术,实现一体化的折叠形态。HUAWEI Mate X兼具手机和平板两种形态, 闭合后是的6.6英寸大屏手机,展开后是厚度为5.4毫米的8英寸平板。

 

 

华为消费者业务CEO余承东在发布会现场透露,折叠屏的铰链处理起来很有难度,华为的研发人员花了3年时间。

 

据悉,HUAWEI Mate X搭载7nm 5G多模终端芯片——Balong 5000,理论峰值下载速率可达4.6Gbps,同时配备了4500mAh大容量高密度电池以及55W快充。

 

余承东表示:“HUAWEI Mate X是一款整合了5G、可折叠屏、AI、未来交互等前沿黑科技的新物种,将成为消费者开启5G智慧生活的第一把超级钥匙。”



除此之外,华为还发布了多款智能设备,包括全面屏笔记本HUAWEI MateBook X Pro、全面屏轻薄性能笔记本HUAWEI MateBook 13和HUAWEI MateBook 14以及华为5G CPE Pro路由器。

 

售价方面,8GB+512GB HUAWEI Mate X售价为2299欧元;MateBook X Pro拥有两个版本,i5+8GB+512GB+MX250+Touch版本,售价1599欧元,i7+16GB+1TB+MX250+Touch版本,售价1999欧元;而MateBook 13和MateBook14,起价分别为999欧元、1199欧元。

 

余承东现场介绍,华为消费者业务2018年研发投入50亿美元,收入520亿美金,华为智能手机在2018年的出货量为2.06亿台,智能设备出货量超过1亿部,可穿戴业务增长了120%,而个人电脑业务增长了335%。




*本文由腾讯深网(ID:qqshenwang)授权i黑马发布,作者:康晓。i黑马,让创业者不再孤独。


i黑马,让创业者不再孤独。

商务合作:15801105017(微信)


内容创业者福利来袭!】教育创业进入下半场,较之以往的野蛮拓荒,现在更需要准确的方向和战略。黑马实验室联合蓝象资本,寻找80位优秀教育创业者共话未来,为你找方向,做诊断。更有20万实验室奖学金等你来拿,立即扫码报名


登录查看更多
0

相关内容

任正非,华为公司创始人。从重庆大学(工程学院)肄业后入伍从军。1987 年集资21000 元人民币创立华为公司。最初代理生产多家解放军驻香港企业的小型交换机,后制造万门交换机成功,获得巨量国企订单,发展为中国大陆制造能力最强的电信设备制造商。
【微众银行】联邦学习白皮书_v2.0,48页pdf,
专知会员服务
170+阅读 · 2020年4月26日
Gartner:2020年十大战略性技术趋势, 47页pdf
专知会员服务
79+阅读 · 2020年3月10日
广东疾控中心《新型冠状病毒感染防护》,65页pdf
专知会员服务
19+阅读 · 2020年1月26日
2019中国硬科技发展白皮书 193页
专知会员服务
86+阅读 · 2019年12月13日
深度解读 | 美国打压华为这事水很深——什么是华为?(1)
混沌研习社广州分社
21+阅读 · 2019年6月27日
一箭60星,特朗普宣称的6G或已开始启动
全球人工智能
11+阅读 · 2019年5月27日
ofo商业模式破产
1号机器人网
6+阅读 · 2019年1月29日
华为和其“公关危机”下的5G发布会
1号机器人网
7+阅读 · 2019年1月27日
vlog在国外发展快10年了,不转型依然很难
新榜
3+阅读 · 2018年12月22日
噩耗再次传来!华为,挺住!
FinTech前哨
4+阅读 · 2018年2月4日
谈谈王者荣耀
小道消息
4+阅读 · 2017年7月6日
Question Generation by Transformers
Arxiv
5+阅读 · 2019年9月14日
Arxiv
5+阅读 · 2018年5月16日
Arxiv
11+阅读 · 2018年4月8日
Arxiv
3+阅读 · 2018年3月29日
VIP会员
相关资讯
深度解读 | 美国打压华为这事水很深——什么是华为?(1)
混沌研习社广州分社
21+阅读 · 2019年6月27日
一箭60星,特朗普宣称的6G或已开始启动
全球人工智能
11+阅读 · 2019年5月27日
ofo商业模式破产
1号机器人网
6+阅读 · 2019年1月29日
华为和其“公关危机”下的5G发布会
1号机器人网
7+阅读 · 2019年1月27日
vlog在国外发展快10年了,不转型依然很难
新榜
3+阅读 · 2018年12月22日
噩耗再次传来!华为,挺住!
FinTech前哨
4+阅读 · 2018年2月4日
谈谈王者荣耀
小道消息
4+阅读 · 2017年7月6日
Top
微信扫码咨询专知VIP会员