Nature子刊:北大郭雪峰等在分子间作用力获重要进展!

2018 年 3 月 6 日 材料科学与工程
点击上方「材料科学与工程」快速关注

材料类综合、全面、专业的微信平台


氢键作用是自然界广泛存在的一种分子间作用力,对众多化学、物理和生物过程都起到了关键的作用。在单分子层面研究氢键的动力学过程,能帮助人们理解其本质,进而为控制氢键、利用氢键奠定基础。在此基础上,我们未来有可能人工影响或控制水、DNA和蛋白质的结构,生命体和我们生活的环境也有可能因此而改变。然而,如何在单分子水平上实现对氢键动力学过程的直接检测一直存在巨大的挑战。


最近,北京大学化学与分子工程学院郭雪峰课题组、中国科学技术大学杨金龙课题组和中科院化学研究所钟羽武课题组合作发展了一种基于单分子器件平台的单分子电学检测新方法和新技术,实现了在单分子水平上对氢键动态过程的原位直接观测。


器件结构示意图:利用超分子组装而成的单分子器件实现了对四重氢键组装动力学过程的直接检测


近两年来,郭雪峰课题组与其合作者利用单分子器件平台开展了一系列单分子本征物性、单分子化学反应动力学和单分子生物物理等方面的系统研究。他们利用石墨烯基单分子器件研制了国际首例稳定可逆的单分子光开关器件(Science 2016, 352, 1443; J. Phys. Chem. Lett. 2017, 8, 2849);观察到了低温下联苯基团由于单键的旋转产生的精细立体电子效应(Nano Lett. 2017, 17, 856);研究了分子间主客体相互作用的动力学过程(Science Advances 2016, 2, e1601113),揭示了羰基和羟胺反应形成酮肟的分子机制(Science Advances 2018, 4, eaar2177),证实了利用单分子电学检测方法研究单分子反应动力学的可行性,为实现单分子化学反应的可视化研究迈出了重要的一步。他们利用硅基单分子器件实现了具有单碱基对分辨率的DNA杂交/托杂交动力学过程的研究(Angew. Chem. Int. Ed. 2016, 55, 9036);在单分子水平上揭示了分子马达水解的动力学过程(ACS Nano2018, 11, 12789),展现了单分子器件在单分子生物物理研究方面的可靠性。分别应Chem. Rev.和Cell子刊Chem的邀请撰写了单分子器件领域的综述或评论性文章,展示了基于单分子器件的电学检测平台在单分子反应动力学和单分子生物物理等基础研究方面的广阔应用前景(Chem. Rev. 2016, 116, 4318;Chem 2017, 3, 373)。


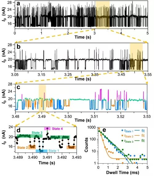
最近,他们又和合作者将这一思路运用到分子间作用力动力学的研究中,设计合成了经典的脲基嘧啶酮四重氢键二聚体分子桥,并在末端修饰上氨基,通过稳定的酰胺键将带有氢键的分子二聚体连接在石墨烯电极之间,并实现了具有单键分辨率的氢键动力学的实时直接监测。四重氢键具有良好的导电性,并且较为稳定,能满足长时间溶液相测试要求。在电学检测的过程中,氢键结构的变化将导致分子轨道发生改变,从而影响导电通道,影响器件的电导特性。因此,通过实时检测器件的电导变化就可以实现对氢键动态变化在单分子水平上的直接观察,如下图所示。



通过这种方法他们研究了不同溶剂、温度下的脲基嘧啶酮四重氢键二聚体的分子异构过程,成功检测到氢原子参与的互变异构过程的电学信号,并进一步揭示了溶剂、温度对此过程的影响机制。理论计算和电流信号分析结果一致认为,导致电导发生变化的本质原因是由电致氢迁移和内酰胺-内酰亚胺互变异构引起的异构化过程。


由此可见,单分子电学检测新技术可以直接捕捉到系综实验无法观测到的化学、生物分子相互作用过程中的大量精细信息,是一种在单分子水平上对分子间作用力动力学研究的强有力手段。该工作于2月23日在线发表在Nature Communications杂志上。


论文链接:

https://www.nature.com/articles/s41467-018-03203-1


该论文的共同第一作者分别是郭雪峰课题组的博士生周策、杨金龙课题组的李星星博士和钟羽武课题组的龚忠亮博士。郭雪峰教授、杨金龙教授和钟羽武研究员为共同通讯作者。研究得到了国家自然科学基金委、科技部和北京分子科学国家研究中心的联合资助。


— END 

..............................................................

相关阅读:

Nature子刊:中科大神奇的“点铁成氢”低成本技术!

2017年三大尴尬科学事件:左右不分、金属氢、撤稿


来源:北大化学与分子工程学院。编辑:明轩

*本文系整理请注明出处!!如有问题请联系处理

..............................................................

点击阅读原文,加入讨论交流合作

登录查看更多
0

相关内容

北京大学创建于1898年,初名京师大学堂,是中国近代第一所国立大学,也是最早以“大学”身份和名称建立的学校,其成立标志着中国近代高等教育的开端。北大是中国近代唯一以最高学府身份创立的学校,最初也是国家最高教育行政机关,行使教育部职能,统管全国教育。北大开创了中国高校中最早的文科、理科、法政科、商科、农科、医科等学科的大学教育,是近代以来中国高等教育的奠基者。
深度学习可解释性研究进展
专知会员服务
103+阅读 · 2020年6月26日
【天津大学】风格线条画生成技术综述
专知会员服务
35+阅读 · 2020年4月26日
【Nature论文】深度网络中的梯度下降复杂度控制
专知会员服务
41+阅读 · 2020年3月9日
斯坦福&谷歌Jeff Dean最新Nature论文:医疗深度学习技术指南
Nature 一周论文导读 | 2019 年 8 月 8 日
科研圈
6+阅读 · 2019年8月18日
Nature 一周论文导读 | 2019 年 8 月 1 日
科研圈
8+阅读 · 2019年8月11日
Nature 一周论文导读 | 2019 年 5 月 30 日
科研圈
15+阅读 · 2019年6月9日
Nature 一周论文导读 | 2019 年 4 月 4 日
科研圈
7+阅读 · 2019年4月14日
Nature 一周论文导读 | 2019 年 2 月 21 日
科研圈
14+阅读 · 2019年3月3日
Nature 一周论文导读 | 2019 年 2 月 14 日
科研圈
7+阅读 · 2019年2月24日
Nature 一周论文导读 | 2018 年 5 月 24 日
科研圈
11+阅读 · 2018年5月27日
Neural Architecture Optimization
Arxiv
8+阅读 · 2018年9月5日
A Multi-Objective Deep Reinforcement Learning Framework
Arxiv
3+阅读 · 2018年6月24日
VIP会员
Top
微信扫码咨询专知VIP会员