《信息安全技术 区块链技术安全框架》国家标准意见稿,27页pdf

2022 年 3 月 7 日 专知

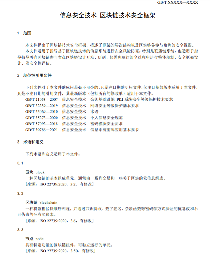
信息安全技术区块链技术安全框架》国家标准,本标准本文件提出了区块链技术安全框架,描述了框架的层次结构以及区块链各参与角色的安全视图。本文件适用于指导基于区块链技术的信息系统进行安全风险防范,特别是联盟链系统,也适用于指导指导所有区块链参与者在区块链设计开发、研制、部署和运行的全过程中进行整体规划、安全框架设计、及安全性评估。



区块链以密码学技术为基础,由多方采用分布式技术共同对大量数据进行组织和维护,具有抗伪造、防篡改、可溯源等特点。区块链面临的安全风险涉及区块链的智能合约安全、共识安全、对等网络安全和密码技术应用不当,以及隐私保护等问题。本文件针对区块链面临的安全风险,梳理区块链的技术体系,提供了一个总体的区块链技术安全框架,用于对区块链平台与应用的开发、研制、使用和管理运维过程进行整体规划,提供安全指导。


主要内容


本标准针对区块链的安全架构,从密码技术、基础设施、应用层、合约层、共识层、网络层、数据层、隐私保护、跨链操作和管理运维对区块链系统或网络规定了应满足的安全要求,适用于政府部门、企事业单位使用区块链服务时参考,也适用于区块链服务供应商按照合适的安全要求开发区块链系统,进行系统部署和维护。本标准主要技术内容:从区块链面临的安全风险入手,设计以密码安全保障技术为支撑的区块链安全架构,将区块链系统划分为不同的层级,针对各个层级设计区块链安全体系,从技术和管理的角度提出安全规范,包括基本要求和增强要求。本项目适应于政府部门、企事业单位使用区块链服务时参考,也适应于区块链服务供应商按照合适的安全要求开发区块链系统,进行系统部署和维护。




参考链接:
http://std.samr.gov.cn/gb/search/gbDetailed?id=ACFF7124C4CB2D6CE05397BE0A0ADC52





专知便捷查看

便捷下载,请关注专知公众号(点击上方蓝色专知关注)

  • 后台回复“ISB27” 就可以获取《信息安全技术 区块链技术安全框架》国家标准意见稿,27页pdf》专知下载链接

专知,专业可信的人工智能知识分发 ,让认知协作更快更好!欢迎注册登录专知www.zhuanzhi.ai,获取70000+AI主题干货知识资料!
欢迎微信扫一扫加入专知人工智能知识星球群,获取最新AI专业干货知识教程资料和与专家交流咨询
点击“ 阅读原文 ”,了解使用 专知 ,查看获取70000+AI主题知识资源
登录查看更多
7

相关内容

《信息安全技术 云计算服务安全指南》国家标准意见稿
专知会员服务
33+阅读 · 2022年4月14日
《信息安全技术边缘计算安全技术要求》国家标准意见稿
《智能制造机器视觉在线检测测试方法》国家标准意见稿
国家自然科学基金
116+阅读 · 2015年12月31日
国家自然科学基金
4+阅读 · 2014年12月31日
国家自然科学基金
3+阅读 · 2013年12月31日
国家自然科学基金
1+阅读 · 2012年12月31日
国家自然科学基金
0+阅读 · 2012年12月31日
国家自然科学基金
0+阅读 · 2011年12月31日
国家自然科学基金
7+阅读 · 2011年9月30日
国家自然科学基金
0+阅读 · 2009年12月31日
国家自然科学基金
2+阅读 · 2009年12月31日
国家自然科学基金
0+阅读 · 2009年12月31日
Arxiv
29+阅读 · 2022年1月13日
VIP会员
相关基金
国家自然科学基金
116+阅读 · 2015年12月31日
国家自然科学基金
4+阅读 · 2014年12月31日
国家自然科学基金
3+阅读 · 2013年12月31日
国家自然科学基金
1+阅读 · 2012年12月31日
国家自然科学基金
0+阅读 · 2012年12月31日
国家自然科学基金
0+阅读 · 2011年12月31日
国家自然科学基金
7+阅读 · 2011年9月30日
国家自然科学基金
0+阅读 · 2009年12月31日
国家自然科学基金
2+阅读 · 2009年12月31日
国家自然科学基金
0+阅读 · 2009年12月31日
Top
微信扫码咨询专知VIP会员