图鉴程序员父母:社交圈里圈外的互联网生活洞察

2018 年 11 月 3 日 THU数据派

来源:酷鹅俱乐部

本文约多图,建议阅读10+分钟。

本文为你揭秘中老年用户在互联网使用中的行为特点。


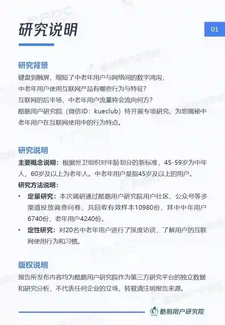
键盘到触屏,缩短了中老年与网络间的数字鸿沟,中老年用户使用互联网产品有哪些行为与特征?互联网的后半场,中老年用户流量将会流向何方?


根据世界卫生组织最新标准,本次研究把中年定义为45-59岁,老年定义为60岁及以上;并通过酷鹅用户研究院用户社区、公众号等多渠道投放调查问卷,共回收有效样本10980份,其中中年用户6740份,老年用户4240份;同时对20名中老年用户进行了深度访谈,了解用户的互联网使用行为和习惯。


酷鹅核心洞察


一、中老年用户增长潜力大,社交、内容类产品是核心诉求


目前我国中老年人口已超5.4亿,而网民群体不到2亿,渗透率不足50%,中老年用户互联网市场潜力有待开发。社交、内容消费是中老年用户的核心诉求。


二、生活服务相关产品在中年用户中有一定市场潜力


中年用户看重互联网给生活带来的方便、快捷,在互联网产品的使用上有更高的实用性偏好,未来在网购、生活服务、互联网理财等方面有更强的需求。


三、方便原创、分享的休闲娱乐产品在老年用户中更受欢迎


老年用户乐于表达自己,喜欢在社交群中分享自己创作的、有趣内容。基于老年用户分享和互动偏好,方便用户创作、分享的休闲娱乐产品可以提升老年用户黏性。


四、手机预装、熟人推荐是对中老年用户有效的传播渠道


中老年用户对互联网产品的了解主要依赖于熟人推荐和手机自带,尤其是老年用户对APP下载、卸载等操作相对陌生,手机预装、熟人推荐是有效的传播手段。


五、操作简单、指引明确、内容正向有助于提升中老年的产品体验


中老年用户上网困扰的问题包括信息安全、虚假内容,以及复杂使用操作等。具有操作简单、指引明确、内容积极正向元素的产品能有效提升中老年的用户体验。











登录查看更多
0

相关内容

互联网(英语:internet),是网络 与网络之间所串连成的庞大网络,这些网络以一组标准的网络TCP/IP协议族 相连,链接全世界几十亿个设备,形成逻辑上的单一巨大国际网络。这是一个网络的网络,它是由从地方到全球范围内几百万个私人的,学术界的,企业的和政府的网络所构成,通过电子,无线和光纤网络技术等等一系列广泛的技术联系在一起。这种将计算机网络互相联接在一起的方法可称作“网络互联”,在这基础上发展出覆盖全世界的全球性互联网络称互联网,即是互相连接一起的网络。
商业数据分析,39页ppt
专知会员服务
165+阅读 · 2020年6月2日
【哈佛大学】机器学习的黑盒解释性,52页ppt
专知会员服务
172+阅读 · 2020年5月27日
《代码整洁之道》:5大基本要点
专知会员服务
50+阅读 · 2020年3月3日
2019互联网医疗行业洞察
行业研究报告
8+阅读 · 2019年5月28日
如何运营15万付费用户?
三节课
6+阅读 · 2019年2月28日
智能时代,图像检索技术在美团APP中的应用分析
人人都是产品经理
9+阅读 · 2018年5月23日
看完后,别再说自己不懂用户画像了
R语言中文社区
15+阅读 · 2017年8月28日
Generating Fact Checking Explanations
Arxiv
9+阅读 · 2020年4月13日
VrR-VG: Refocusing Visually-Relevant Relationships
Arxiv
6+阅读 · 2019年8月26日
Auto-Context R-CNN
Arxiv
4+阅读 · 2018年7月8日
Arxiv
5+阅读 · 2015年9月14日
VIP会员
相关资讯
2019互联网医疗行业洞察
行业研究报告
8+阅读 · 2019年5月28日
如何运营15万付费用户?
三节课
6+阅读 · 2019年2月28日
智能时代,图像检索技术在美团APP中的应用分析
人人都是产品经理
9+阅读 · 2018年5月23日
看完后,别再说自己不懂用户画像了
R语言中文社区
15+阅读 · 2017年8月28日
相关论文
Generating Fact Checking Explanations
Arxiv
9+阅读 · 2020年4月13日
VrR-VG: Refocusing Visually-Relevant Relationships
Arxiv
6+阅读 · 2019年8月26日
Auto-Context R-CNN
Arxiv
4+阅读 · 2018年7月8日
Arxiv
5+阅读 · 2015年9月14日
Top
微信扫码咨询专知VIP会员