Page Lifecycle API 教程

2018 年 11 月 10 日 前端大全

(给前端大全加星标,提升前端技能


作者:阮一峰

http://www.ruanyifeng.com/blog/2018/11/page_lifecycle_api.html


两周前,我介绍了 Page Visibility API。有了它,就可以监听各种情况的网页卸载。


但是,它没有解决一个问题。Android、iOS 和最新的 Windows 系统可以随时自主地停止后台进程,及时释放系统资源。也就是说,网页可能随时被系统丢弃掉。Page Visibility API 只在网页对用户不可见时触发,至于网页会不会被系统丢弃掉,它就无能为力了。


为了解决这个问题,W3C 新制定了一个 Page Lifecycle API,统一了网页从诞生到卸载的行为模式,并且定义了新的事件,允许开发者响应网页状态的各种转换。


有了这个 API,开发者就可以预测网页下一步的状态,从而进行各种针对性的处理。Chrome 68 支持这个 API,对于老式浏览器可以使用谷歌开发的兼容库 PageLifecycle.js。


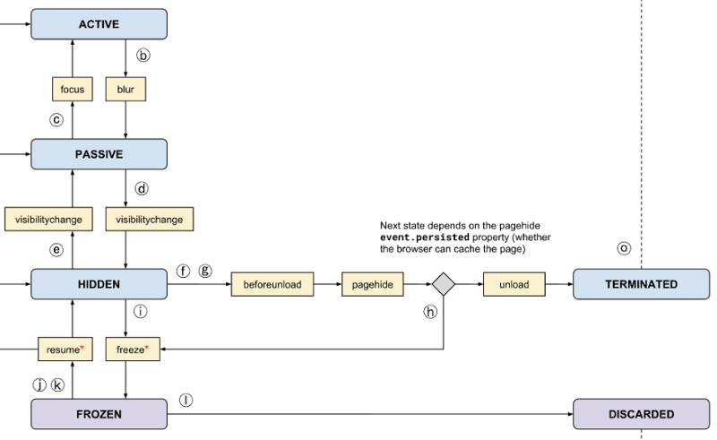
一、生命周期阶段


网页的生命周期分成六个阶段,每个时刻只可能处于其中一个阶段。



(1)Active 阶段


在 Active 阶段,网页处于可见状态,且拥有输入焦点。


(2)Passive 阶段


在 Passive 阶段,网页可见,但没有输入焦点,无法接受输入。UI 更新(比如动画)仍然在执行。该阶段只可能发生在桌面同时有多个窗口的情况。


(3)Hidden 阶段


在 Hidden 阶段,用户的桌面被其他窗口占据,网页不可见,但尚未冻结。UI 更新不再执行。


(4)Terminated 阶段


在 Terminated 阶段,由于用户主动关闭窗口,或者在同一个窗口前往其他页面,导致当前页面开始被浏览器卸载并从内存中清除。注意,这个阶段总是在 Hidden 阶段之后发生,也就是说,用户主动离开当前页面,总是先进入 Hidden 阶段,再进入 Terminated 阶段。


这个阶段会导致网页卸载,任何新任务都不会在这个阶段启动,并且如果运行时间太长,正在进行的任务可能会被终止。


(5)Frozen 阶段


如果网页处于 Hidden 阶段的时间过久,用户又不关闭网页,浏览器就有可能冻结网页,使其进入 Frozen 阶段。不过,也有可能,处于可见状态的页面长时间没有操作,也会进入 Frozen 阶段。


这个阶段的特征是,网页不会再被分配 CPU 计算资源。定时器、回调函数、网络请求、DOM 操作都不会执行,不过正在运行的任务会执行完。浏览器可能会允许 Frozen 阶段的页面,周期性复苏一小段时间,短暂变回 Hidden 状态,允许一小部分任务执行。


(6)Discarded 阶段


如果网页长时间处于 Frozen 阶段,用户又不唤醒页面,那么就会进入 Discarded 阶段,即浏览器自动卸载网页,清除该网页的内存占用。不过,Passive 阶段的网页如果长时间没有互动,也可能直接进入 Discarded 阶段。


这一般是在用户没有介入的情况下,由系统强制执行。任何类型的新任务或 JavaScript 代码,都不能在此阶段执行,因为这时通常处在资源限制的状况下。


网页被浏览器自动 Discarded 以后,它的 Tab 窗口还是在的。如果用户重新访问这个 Tab 页,浏览器将会重新向服务器发出请求,再一次重新加载网页,回到 Active 阶段。


二、常见场景


以下是几个常见场景的网页生命周期变化。


(1)用户打开网页后,又切换到其他 App,但只过了一会又回到网页。


网页由 Active 变成 Hidden,又变回 Active。


(2)用户打开网页后,又切换到其他 App,并且长时候使用后者,导致系统自动丢弃网页。


网页由 Active 变成 Hidden,再变成 Frozen,最后 Discarded。


(3)用户打开网页后,又切换到其他 App,然后从任务管理器里面将浏览器进程清除。


网页由 Active 变成 Hidden,然后 Terminated。


(4)系统丢弃了某个 Tab 里面的页面后,用户重新打开这个 Tab。


网页由 Discarded 变成 Active。


三、事件


生命周期的各个阶段都有自己的事件,以供开发者指定监听函数。这些事件里面,只有两个是新定义的(freeze事件和resume事件),其它都是现有的。


注意,网页的生命周期事件是在所有帧(frame)触发,不管是底层的帧,还是内嵌的帧。也就是说,内嵌的<iframe>网页跟顶层网页一样,都会同时监听到下面的事件。


3.1 focus 事件


focus事件在页面获得输入焦点时触发,比如网页从 Passive 阶段变为 Active 阶段。


3.2 blur 事件


blur事件在页面失去输入焦点时触发,比如网页从 Active 阶段变为 Passive 阶段。


3.3 visibilitychange 事件


visibilitychange事件在网页可见状态发生变化时触发,一般发生在以下几种场景。


  • 用户隐藏页面(切换 Tab、最小化浏览器),页面由 Active 阶段变成 Hidden 阶段。

  • 用户重新访问隐藏的页面,页面由 Hidden 阶段变成 Active 阶段。

  • 用户关闭页面,页面会先进入 Hidden 阶段,然后进入 Terminated 阶段。


可以通过document.onvisibilitychange属性指定这个事件的回调函数。


3.4 freeze 事件

freeze事件在网页进入 Frozen 阶段时触发。


可以通过document.onfreeze属性指定在进入 Frozen 阶段时调用的回调函数。


function handleFreeze(e) {
  // Handle transition to FROZEN
}
document.addEventListener('freeze', handleFreeze);

# 或者
document.onfreeze = function() { ... }


这个事件的监听函数,最长只能运行500毫秒。并且只能复用已经打开的网络连接,不能发起新的网络请求。


注意,从 Frozen 阶段进入 Discarded 阶段,不会触发任何事件,无法指定回调函数,只能在进入 Frozen 阶段时指定回调函数。


3.5 resume 事件


resume事件在网页离开 Frozen 阶段,变为 Active / Passive / Hidden 阶段时触发。


document.onresume属性指的是页面离开 Frozen 阶段、进入可用状态时调用的回调函数。


function handleResume(e) {
  // handle state transition FROZEN -> ACTIVE
}
document.addEventListener("resume", handleResume);

# 或者
document.onresume = function() { ... }


3.6 pageshow 事件


pageshow事件在用户加载网页时触发。这时,有可能是全新的页面加载,也可能是从缓存中获取的页面。如果是从缓存中获取,则该事件对象的event.persisted属性为true,否则为false。


这个事件的名字有点误导,它跟页面的可见性其实毫无关系,只跟浏览器的 History 记录的变化有关。


3.7 pagehide 事件


pagehide事件在用户离开当前网页、进入另一个网页时触发。它的前提是浏览器的 History 记录必须发生变化,跟网页是否可见无关。


如果浏览器能够将当前页面添加到缓存以供稍后重用,则事件对象的event.persisted属性为true。 如果为true。如果页面添加到了缓存,则页面进入 Frozen 状态,否则进入 Terminatied 状态。


3.8 beforeunload 事件


beforeunload事件在窗口或文档即将卸载时触发。该事件发生时,文档仍然可见,此时卸载仍可取消。经过这个事件,网页进入 Terminated 状态。


3.9 unload 事件


unload事件在页面正在卸载时触发。经过这个事件,网页进入 Terminated 状态。


四、获取当前阶段


如果网页处于 Active、Passive 或 Hidden 阶段,可以通过下面的代码,获得网页当前的状态。


const getState = () => {
  if (document.visibilityState === 'hidden') {
    return 'hidden';
  }
  if (document.hasFocus()) {
    return 'active';
  }
  return 'passive';
};


如果网页处于 Frozen 和 Terminated 状态,由于定时器代码不会执行,只能通过事件监听判断状态。进入 Frozen 阶段,可以监听freeze事件;进入 Terminated 阶段,可以监听pagehide事件。


五、document.wasDiscarded


如果某个选项卡处于 Frozen 阶段,就随时有可能被系统丢弃,进入 Discarded 阶段。如果后来用户再次点击该选项卡,浏览器会重新加载该页面。


这时,开发者可以通过判断document.wasDiscarded属性,了解先前的网页是否被丢弃了。


if (document.wasDiscarded) {
  // 该网页已经不是原来的状态了,曾经被浏览器丢弃过
  // 恢复以前的状态
  getPersistedState(self.discardedClientId);
}


同时,window对象上会新增window.clientId和window.discardedClientId两个属性,用来恢复丢弃前的状态。


六、参考链接


  • Page Lifecycle API, Philip Walton

  • Lifecycle API for Web Pages, W3C

  • Page Lifecycle 1 Editor's Draft, W3C


推荐阅读

(点击标题可跳转阅读)

Page Visibility API 教程

页面性能优化办法有哪些?

如何精确统计页面停留时长



觉得本文对你有帮助?请分享给更多人

关注「前端大全」加星标,提升前端技能


登录查看更多
0

相关内容

应用程序接口(简称 API),又称为应用编程接口,就是软件系统不同组成部分衔接的约定。
一份简明有趣的Python学习教程,42页pdf
专知会员服务
77+阅读 · 2020年6月22日
【实用书】Python爬虫Web抓取数据,第二版,306页pdf
专知会员服务
122+阅读 · 2020年5月10日
TensorFlow Lite指南实战《TensorFlow Lite A primer》,附48页PPT
专知会员服务
70+阅读 · 2020年1月17日
Uber AI NeurIPS 2019《元学习meta-learning》教程,附92页PPT下载
专知会员服务
113+阅读 · 2019年12月13日
【电子书】C++ Primer Plus 第6版,附PDF
专知会员服务
88+阅读 · 2019年11月25日
PHP使用Redis实现订阅发布与批量发送短信
安全优佳
7+阅读 · 2019年5月5日
从webview到flutter:详解iOS中的Web开发
前端之巅
5+阅读 · 2019年3月24日
TensorFlow 2.0深度强化学习指南
云栖社区
18+阅读 · 2019年2月1日
R工程化—Rest API 之plumber包
R语言中文社区
11+阅读 · 2018年12月25日
Python | Jupyter导出PDF,自定义脚本告别G安装包
程序人生
7+阅读 · 2018年7月17日
Tensorflow Eager Execution入门指南
专知
6+阅读 · 2018年4月16日
TensorFlow神经网络教程
Python程序员
4+阅读 · 2017年12月4日
Python NLP 入门教程
开源中国
14+阅读 · 2017年10月1日
Arxiv
53+阅读 · 2018年12月11日
Deep Reinforcement Learning: An Overview
Arxiv
17+阅读 · 2018年11月26日
Implicit Maximum Likelihood Estimation
Arxiv
7+阅读 · 2018年9月24日
Arxiv
5+阅读 · 2018年6月12日
VIP会员
相关资讯
PHP使用Redis实现订阅发布与批量发送短信
安全优佳
7+阅读 · 2019年5月5日
从webview到flutter:详解iOS中的Web开发
前端之巅
5+阅读 · 2019年3月24日
TensorFlow 2.0深度强化学习指南
云栖社区
18+阅读 · 2019年2月1日
R工程化—Rest API 之plumber包
R语言中文社区
11+阅读 · 2018年12月25日
Python | Jupyter导出PDF,自定义脚本告别G安装包
程序人生
7+阅读 · 2018年7月17日
Tensorflow Eager Execution入门指南
专知
6+阅读 · 2018年4月16日
TensorFlow神经网络教程
Python程序员
4+阅读 · 2017年12月4日
Python NLP 入门教程
开源中国
14+阅读 · 2017年10月1日
Top
微信扫码咨询专知VIP会员