又见5死38伤惨剧,电动自行车火灾怎么防?

2019 年 5 月 10 日 知识分子

pixabay.com


撰文 | 于梦黎

责编 | 陈晓雪

 

  


5月5日6时许,广西桂林雁山区一村民自建房发生火灾,共造成5人死亡,6人在重症监护室治疗,人轻微伤。5名遇难者全部为广西师范大学漓江学院在校外住宿的大学生。[1]


桂林雁山区火灾应急组5月6日发布的消息称,现场着火部位于电动车停放的楼面,着火的主要物质是电动车。[1]


电动自行车轻便灵活,价格也不高,可以说是风靡中国的城乡。据新华社报道,我国目前的电动自行车保有量有2亿辆,年产量则大约是3000万辆。[2]


实际上,电动车起火的新闻多见报端。从2013年到2017年,因电动自行车火灾死亡233人,而在2018年,电动自行车质量安全事件95起,造成25人死亡 [2]


对于很多居民来说,电动自行车是必不可少的交通工具。图片:小毛


我们在使用电动自行车时,如何避免危险的发生?电动自行车在什么情况下会燃烧?现在市面上流行的锂离子电池安全性如何?

 

就以上公众关心的问题,《知识分子》最近连线了北京理工大学化学与化工学院化学与能源材料研究所教授孙克宁。孙克宁主要从事电化学、新能源材料领域的交叉研究,在固体氧化物燃料电池发电技术与高比能锂离子电池及相关材料的研究与工程化应用等方面有多年的研究工作积累。谈话内容有编辑。

 

电池为何会燃烧?


《知识分子》:电动自行车的电池有哪些种类?


孙克宁:过去电动车用铅酸电池,安全性很高,但电池很重。锂离子电池有很多优点,工作电压高、充放电速度快、比能量(在一定质量物质中储存能量的大小)高,且重量很轻,在1990年代开始商业化,成为21世纪电动车行业电池发展的主流,但存在诸如起火等问题。还有一种介于二者中间的镍氢电池,安全性高但用的很少,各方面性能不如锂离子电池。这次电动车着火可能就是因为锂离子电池。


《知识分子》:为什么锂离子电池会燃烧?


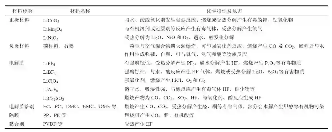
孙克宁:锂离子电池的构成材料包括电解液、隔离材料、正负极材料等,主要靠锂离子在正负极之间移动来工作。而正负极之间有一层隔膜,既能允许离子透过隔膜进行转移,又能防止正负极接触。


发生燃烧的主要原因是发生了热失控,在数秒内释放大量热量,电解液急剧汽化导致电池鼓壳或破裂,内部气压超过外壳的承受压力则会发生爆炸。电解液溶剂多为有机溶剂(如碳酸酯类),十分易燃。


造成电池热失控的原因很多:


一是异物刺穿。异物可能刺穿隔膜,导致正负极接触,短路起火。如果异物是金属材料,正负电极则能直接通过金属短路。


二是外力冲击。外力冲击会损坏锂电池内部结构或破坏电池外壳,导致内短路、发热、电解液蒸发鼓张。外壳破裂后暴露到空气中的负极也易引起自燃。


三是内部原因。锂离子电池的使用过程中,由于环境温度、电极特性等因素会产生“锂枝晶”(dendrites),“锂枝晶”累积会破坏隔膜导致正负极短路,热量聚集引起锂电池自燃。隔膜如果在使用过程中出现瑕疵,也会导致内部短路。


四是过充过放。在过充时使用钴酸锂及三元材料之类正极材料会导致正极分解产生氧气,导致电解液氧化分解,电池内部温度上升,负极上沉积的锂与电解液反应导致热失控,并在密封的电池内部形成压力,导致电池膨胀。如果隔膜在膨胀过程破裂,正负极接触后会短路起火。同样,过度放电(电池放完内部储存的电量仍继续放电),也会导致电池内部发热并膨胀起火。


五是内部进水。一般使用的负极是石墨,而充电后的嵌锂石墨是一种反应活性十分高的材料遇水会发生剧烈的化学反应,将水分解为氢气并放出大量热量,引起剧烈燃烧。


六是环境温度。外界环境温度低于-10°C时充电,就很容易引发热失控,这是由于低温下离子扩散慢,会带来较大的极化(极化:偏离平衡电位的现象)电位,会导致充电时负极低于锂金属的沉积电位,使锂金属沉积在负极表面形成“锂枝晶”,穿破隔膜导致短路。


北京郊区的电动车。图片:小毛


《知识分子》:为什么在低温条件下也存在危险?


孙克宁:假如电池处于低温状态,它将不再以锂“离子”的方式嵌入,而会以锂“枝晶”的形式沉积,会导致电池短路。例如,之前北欧有一辆电动汽车在起火,就是因为在零下35°C充电,形成了“锂枝晶”,车辆迅速着火,大概几十秒钟整个车就烧没了。


锂离子电池对温度环境要求很高,低温、高温都不行。我们在追求高比能、高电压的同时,也不能忽略它的使用条件。举个例子(不是打广告),有的手机设置了温度感应开关,低温时自动关机,对安全性考虑更多一些。

 

《知识分子》:锂离子电池燃烧会产生什么物质?对人体有什么危害?


孙克宁:锂离子电池燃烧烟尘很大,一旦热失控,电池温度瞬间可达一千度,电解质迅速汽化释放大量有毒气体,对人体是致命的,如氟化氢、一氧化碳、丙烯醛等,高温下混合在浓烟里的有毒物质非常复杂,数量可达几十种,进入高浓度着火区域需要佩戴防毒气装置。不能用水扑救,应该用黄沙或粉末类灭火剂。


锂离子电池不是万能和完美的,目前还有很多安全缺陷需要考虑。我们在追求优良性能的同时,也越来越重视安全性及使用环境。



电池的安全性和比能量可兼顾吗?


《知识分子》:随着技术的进步,电池能够克服危险性吗?


孙克宁:锂离子电池中正极材料占比最大,其性能也直接影响锂离子电池的性能。正极材料包括钴酸锂、锰酸锂、磷酸铁锂和三元材料等,现在还存在一定的技术瓶颈,安全性和比能量难以兼顾。


再者,目前使用的隔膜材料主要是聚丙烯(PP)、聚乙烯(PE)两类,在150°C左右就分解。高性能安全隔膜现在正在陆续开发,其耐温度将达到400°C到600°C,可以给内短路建立第一道屏障。


现在还有一种比较安全的理念,把正极三元对应的负极硅碳,换成钛酸锂,安全性更高。但是,它的电压较低,约2.2伏到2.5伏;成本很高,大概是目前锂电池的3倍;比能量很低,电池太重。目前只有北京一些新能源大巴车使用,虽然安全性很好,但电池重、成本高,不能用在小型车上,只能在特定环境使用。


未来还有一个发展方向,采用半固态的聚合物电解质或者全固态电解质的锂电池,可能从根本上解决目前我们遇到的锂电池问题。

 

使用电动自动车应注意什么?


《知识分子》:普通消费者在使用电动自行车的过程中,如何减少电池燃烧爆炸的危险?


孙克宁:首先要考虑这些问题的不是公众,而是商家。现在这些电池都不是完美的,市场上卖的电动车都有热失控的可能。因此,当推出一种新型电池或电动车的时候,商家销售时,应该给予消费者充分的解释,说清楚这是哪种电池,有哪些优点和缺点,应该如何正确使用。百姓们不是这个专业,对注意事项了解很少,让老百姓自己去考虑这些问题有些强人所难。商家首先需要告知消费者,如何按照条件和环境来合理使用,避免安全问题。


同时,消费者也应该去积极了解自己车子的性能,电动车和电动车电池千差万别,种类很多,要多看使用说明书,遵循使用规范。任何东西都是有风险的,飞机也有坠机的可能,如果百姓能普及其使用知识,我相信燃烧爆炸情况会有所改善。


《知识分子》:使用电池应具体注意什么问题?


孙克宁:低温、高温环境都要避免。应避免将电池靠近热源、明火、易燃易爆体,也应避免将电池置于低温环境。如果冬天放在室外冻了一晚上,第二天不管是充电还是直接开动车辆,都可能造成电池短路。电池厂家应该给使用温度范围做出明确界定,一般来说使用温度范围在-10°C到三四十度之间。


下雨天要给电动车防水,避免电池进水短路。电动车的品质和设计是不是容易进水,这一点制造厂家需要向用户交代清楚。


避免大电流充、放电。有的电池在制造过程中可能存在纰漏,本身就有细微的质量问题,正常使用没事,但如果大电流充、放电,其质量缺陷可能瞬间放大,引发燃烧爆炸。也不能过度充、放电,电池内应保有一定的电量。


一定要使用正规原装的电池和充电器,买二手电动车尤其需要留意。一些无牌劣质充电器可能限制不住电流、电压,大电流高电压冲入电池,可能瞬间引发热失控起火。


如果车子摔倒了,就要看外力冲击下电池有没有受到破坏,建议去厂家指定地点维护。如果发现电池有异味、变形、急剧发热,一定要尽快停止使用,远离电池。

 

国家层面已有规范


《知识分子》:国家层面如何规范?


孙克宁:2018年我国发布了《电动自行车安全技术规范》强制性国家标准,相比于之前有了一些改进,新国标已经在今年4月正式实施。


电动车和电池千差万别,行业内也有一些规范标准。


质量标准可以在一定程度上掌控车辆质量,但对于中国如此大规模电动车市场存在的安全隐患,我觉得应该从国家宏观层面制定规划进行调控,应该有专业人士和行业人士来向公众倡导如何避免安全事故,这些事我认为目前做的还不够。


在商业化运作的过程中,商家应该认真考虑锂离子电池的优点和缺点,电池都不是完美的,需要合理区分合理应用,在合适的环境下合理使用电池。同时,也需要考虑经济成本问题,从专业理性的角度看待这件事。


现在对于电动车事故统计数据是缺失的,厂家可能有真正详细的样本,但厂家基于商业目的不见得会公布,汽车有事故率,电动自行车行业应该也有基本统计数据,这属于市场规范和管理问题,以及厂家责任心的问题。


附录:电动自行车起火的事故时有发生


2019年2月22日,广西钦州灵山县一6层自建民房起火,导致3人死亡,3人受伤,燃烧物质为电动车及杂物。


2018年8月23日凌晨1时22分,深圳坪山区望牛岗谢博村某住宅楼一楼,因一楼楼递间的一辆电动车充电过程中线路短路起火,造成2人死亡,2人受伤。


2018年8月2日,上海宝山区通南路310号一门店的电动自行车发生火灾,造成5人死亡。


2018年4月1日,北京海淀区中关村北大街水磨西街28号“五星钻豹”电动车商店起火,事故造成4人死亡。


2017年12月13日,北京朝阳区十八里店白墙子村一村民自建房私拉电线,通过接线板给电动车充电,电源线短路引发火灾,造成5死9伤。


2017年11月20日,浙江省湖州市吴兴区大港村一民房着火,导致2人死亡,死亡原因为停放在楼梯间内的电动自行车违规充电引发火灾。


2017年9月25日,浙江省台州市玉环市一群租房,因电动车电气线路短路故障发生火灾,造成11人死亡,12人受伤。


2016年1月21日,北京市朝阳区小红门乡牌坊村一村民住宅内,电动自行车在充电过程中,充电电源线短路引发火灾,造成一家三口身亡。

 

 相关链接:

1. https://mp.weixin.qq.com/s/xzix7Dz5NX9u959nz6kA1w

2. http://www.xinhuanet.com/fortune/2019-04/17/c_1210111194.htm


制版编辑 | 皮皮鱼


更多精彩文章:


24小时烧了2辆:电动汽车的未来在哪里?



使用地球上含量最高的气体开发锂电池?这有些疯狂




点击“阅读原文”,与知识分子一起悦读2019。

登录查看更多
0

相关内容

专知会员服务
32+阅读 · 2020年4月24日
广东疾控中心《新型冠状病毒感染防护》,65页pdf
专知会员服务
19+阅读 · 2020年1月26日
阿里巴巴达摩院发布「2020十大科技趋势」
专知会员服务
108+阅读 · 2020年1月2日
深度解读 | 美国打压华为这事水很深——什么是华为?(1)
混沌研习社广州分社
21+阅读 · 2019年6月27日
深海打捞K-129,冷战中的奇迹工程【六】
余晟以为
12+阅读 · 2019年5月31日
三安光电到底发生了什么?
商业人物
7+阅读 · 2019年1月28日
抖音完了!这次道歉也没用了
今日互联网头条
9+阅读 · 2018年7月2日
OD-GCN: Object Detection by Knowledge Graph with GCN
Arxiv
4+阅读 · 2019年9月30日
Object detection on aerial imagery using CenterNet
Arxiv
6+阅读 · 2019年8月22日
Mesh R-CNN
Arxiv
4+阅读 · 2019年6月6日
Arxiv
23+阅读 · 2018年10月1日
Bidirectional Attention for SQL Generation
Arxiv
4+阅读 · 2018年6月21日
Arxiv
6+阅读 · 2018年3月29日
VIP会员
相关资讯
深度解读 | 美国打压华为这事水很深——什么是华为?(1)
混沌研习社广州分社
21+阅读 · 2019年6月27日
深海打捞K-129,冷战中的奇迹工程【六】
余晟以为
12+阅读 · 2019年5月31日
三安光电到底发生了什么?
商业人物
7+阅读 · 2019年1月28日
抖音完了!这次道歉也没用了
今日互联网头条
9+阅读 · 2018年7月2日
相关论文
Top
微信扫码咨询专知VIP会员