全平台整顿!2018内容红线、整顿信息、最新趋势汇总

2018 年 2 月 3 日 新榜 张洁


昨天(2月2日),网信办官网接连发出两条与内容创业者息息相关的信息。

 

一是《微博客信息服务管理规定》,3月20日起施行,含有微博客服务提供者主体责任、真实身份信息认证、分级分类管理、辟谣机制、行业自律、社会监督及行政管理等条款。



二是国家网信办等六部门联合整治炒作明星绯闻隐私和娱乐八卦。


据称,即日起,相关网络平台对“卓伟粉丝后援会”“全明星通讯社”“娱姬小妖”等专事炒作明星绯闻隐私的帐号进行永久关闭。

 

此外,六部委将按职能、分领域进一步加强对新浪微博、腾讯、百度、优酷、秒拍等网络平台的依法从严监管。



两条消息迅速在业内引起关注。


人民日报在几个小时前发表评论《六部委亮剑,炒作明星绯闻隐私可休矣!》:能让六部门联合出手,说明网络空间存在的低俗炒作之风已经到了不得不整治的地步。


微博等相关平台也在昨天迅速回应。


@微博管理员 先是发布微博社区公告,称将依据规定,对发布传播低俗娱乐信息、侵犯公民隐私内容的@娱姬小妖 @项娱大帅 @娱姬小咖 等8个账号予以关闭。并对此类信息和账号继续加大清查力度。



随后又发博表示,对《微博客信息服务管理规定》的颁布由衷欢迎,微博将积极对照本规定要求,把对各项工作的要求统一到规定的要求上。


有心留意的新媒体人应该发现了,虽然才开年一个多月,各平台相关的整治消息已频繁传来,可见查处力度只增不减。

 

如何才能正确规避风险,稳妥布局2018年的内容创业?今天,我们按时间顺序盘点了近一个多月来比较全的整顿公告与官方规定,或许有助于大家理清头绪。(如有疏漏,欢迎大家指正补充)




今日头条、凤凰客户端被约谈

部分频道内容暂停更新


 整治原因:标题党、色情低俗、侵犯版权、违反法律法规、恶意发布他人/机构负面、违规广告推广、违规转载新闻信息。

 

2017年底最后三天,今日头条和凤凰新闻手机客户端被北京网信办约谈,违规问题严重的部分频道暂停内容更新。




北京市互联网信息办公室相关负责人指出:今日头条和凤凰新闻手机客户端违反国家有关互联网法律法规和管理要求,传播色情低俗信息,存在严重导向问题,对网上舆论生态造成恶劣影响。在尚未获得互联网新闻信息服务资质的情况下,今日头条手机客户端违规转载新闻信息,且“标题党”问题突出,严重干扰了网上传播秩序;凤凰新闻手机客户端违规自采和转载新闻信息,扰乱了网上传播秩序。

 

整顿期间,今日头条处理了一批违规账号,截至1月3日,头条号共封禁、禁言账号1182个。主要包括:标题党、色情低俗、侵犯版权、违反法律法规、恶意发布他人/机构负面、违规广告推广。

 

同时,2017年12月29日18时至12月30日18时,今日头条手机客户端的“推荐”、“热点”、“社会”、“ 图片 ”、“问答”、“财经”等六个频道暂停更新24小时

 

不仅如此,今日头条官方头条号发表《集中清理违规账号的情况通报》,宣布今日头条平台关闭社会频道,将新时代频道设置为默认频道。



这应该是内容资讯App史上第一次遭到封禁,力度不可谓不大。

 

在这波自查之后,今日头条大规模招聘内容审核编辑岗位,加强内容审核,总的新增规模在2000人左右。在招聘要求中明确写道,每个员工每天需要审核1000条左右内容,负责监控审核内容是否违规。同时该职位要求具有良好的政治敏感度和鉴别力,党员优先。

 

现在看来,像是为今年的强力整治埋下的伏笔?




企鹅号、网易号同时发布整顿公告

封禁大批账号,招募审核员

 

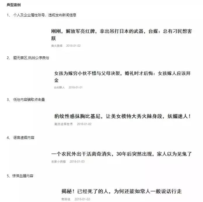
 整治原因:违规发布新闻信息、挑战公序良俗、低俗内容骗取点击量、谣言虚假内容、大量抄袭他人作品、批量恶意做号、涉嫌财经诱导投资、恶意发布广告等。

 

1月4日,企鹅号公布的最新一期公告中,指出了违规的典型案例,如个人及企业属性账号违规发布新闻信息、挑战公序良俗、低俗内容骗取点击量、谣言虚假内容等。



继新年首次发布整顿公告后,腾讯内容开放平台(企鹅号)将整顿增加为每周一而且据新榜观察,企鹅号最近平均每周都会封掉近500个账号,力度前所未有。


不仅如此,企鹅号还公开招募审核员,取名为“企鹅巡捕大队”,考核标准是每人每月有效投诉不少于300篇,工资以Q币结算……


同一天(1月4日),网易号官方平台也发布公告《黑榜 | 2017年网易号重拳整顿违规内容,持续维护内容生态健康发展》,其中提到,网易号2017年总共封禁18167个违规账号。

 

虽然是2017年的封禁数据,但违规原因还是值得参考:大量抄袭他人作品、批量恶意做号、涉嫌财经诱导投资、恶意发布广告、发布色情三俗内容等。




大批微信公众号被封,牵涉大号

堪称2018第一波大规模封号

 

 整治原因:涉嫌淫秽、色情及低俗等。

 

1月8日,新榜从业内获得消息,近期有大批微信公众号被封,原因疑似与低俗小说分销有关。有新媒体人表示,被封账号涉及粉丝数千万,有公司几乎面临倒闭。


结合近期频频传出的整顿消息来看,这应该是今年监管部门的首度整顿,且涉及面绝不仅限于微信公众平台。


1月10日,健康类大号“丁香医生”和时尚号“潮库”都被短暂封号后又解封。不少业内人士怀疑跟此次整顿有关,被封可能与敏感词筛查导致的误伤有关,因而才得以在申诉后快速解封。




据当时新榜了解的情况,由于这次永久封号的打击对象应该是跟淫秽色情及低俗内容有关,这些大号被封又解封,可能是大量涉及两性健康的内容,难免集中出现各种“敏感词”。但平台并未就封号的具体操作细节作回应。

 

当时还有不少运营者反映,导致封号的内容是已经被删除的历史信息,甚至是未发布的素材。

 

经历过2017年6月的大规模封号,想必新媒体人们都还心有余悸。




微信公众号平台发布公告

打击发布低俗、虚假标题和内容的行为

 

 整治原因:低俗、虚假标题、虚假内容。

 

1月10日,微信公众平台发布公告,称要打击发布低俗、虚假标题和内容的行为




据称,公告发布即日起,官方将对仍在发送低俗、虚假标题和内容的公众号,文章进行删除并实施相应的能力处罚,多次违规处理后仍继续发送违规内容的,或是故意利用各种手段恶意对抗,将进行永久封号处理。




工信部约谈百度、支付宝、今日头条

因涉嫌侵犯用户隐私

 

 整治原因:侵犯用户隐私。

 

1月11日,针对媒体报道相关手机应用软件存在侵犯用户个人隐私的问题,工信部信息通信管理局约谈了百度、支付宝、今日头条。




工信部信息通信管理局指出,对照有关规定,三家企业均存在用户个人信息收集使用规则、使用目的告知不充分的情况,要求三家企业本着充分保障用户知情权和选择权的原则立即进行整改。




网信办约谈花椒直播

责令整改“百万赢家”

 

 整治原因:信息安全管理出现重大漏洞。


1月14日,北京市网信办就“百万赢家”活动将香港、台湾作为国家列入答题问题依法约谈花椒直播相关负责人,责令全面整改。


据悉,花椒直播平台在推出的“百万赢家”游戏1月13日12点场的第6题将香港和台湾作为国家列入了答案选项,引起了众多网友的指责。事后,“百万赢家”官方发布道歉回应。




北京网信办指出,花椒直播未能有效履行主体责任,在“百万赢家”活动的信息安全管理方面存在重大漏洞,违反《互联网信息服务管理办法》《互联网直播服务管理规定》等相关法律法规,并造成不良社会影响。


对此,北京市网信办要求花椒直播立即进行全面整改,同时,北京市网信办要求属地开展直播答题类互联网服务企业立即进行全面排查,加强管理。




商洛市网信办约谈4家公众号

清理信息,停止更新

 

 整治原因:违规转载新闻、发布虚假信息、标题党。

 

1月15日,商洛市网信办联合商州区网信办,对网民反映强烈、违法违规问题突出的“商洛微帮”“商洛同城”“天南地北商洛人”“指尖上的陕西”等4家微信公众号依法进行了约谈。




经查,上述4家微信公众账号存在违规转载新闻、发布虚假信息、“标题党”现象严重等问题。根据法律法规,责令4家微信公众账号立即纠正错误,清理违法违规信息,全面进行整改,并对“商洛微帮”采取停止信息更新7天的处置措施。




永久下架875个小程序

将持续清理假货、高仿类问题

 

 整治原因:卖假货、高仿。

 

1月18日,微信官方发布关于打击“假货、高仿”类小程序的公告。官方表示,此类“假货、高仿”类的小程序帐号存在与平台恶意对抗的情况。

 

为此,微信永久下架了875个“假货、高仿类”小程序,并在注册和审核通道进行限制,接下来还会持续清理此类问题。




在头条号上推广微博微信

或被扣分或禁言

 

 整治原因:发布内容含有第三方平台账号推广信息。


1月18日,头条号平台发布公告,对推广类信息发布规范做出调整:自2018年1月24日起,如头条号发布内容中含有第三方平台(微信、微博等)帐号等推广信息,平台将视情况对内容做“仅推荐给粉丝”处理,或对帐号进行扣分和禁言处罚。




微信公众平台发布公告

规范涉党史国史等信息发布行为


 整治原因:发布断章取义、歪曲党史国史类信息进行营销。

 

1月19日,微信公众平台发布公告,规范涉党史国史等信息发布行为。


据称,微信公众平台发现部分公众号、小程序存在发布断章取义、歪曲党史国史类信息进行营销的行为,此类行为违反相关法律法规,涉嫌传播虚假营销信息,对用户造成骚扰、破坏用户体验、扰乱平台的健康生态。




根据相关要求,微信官方对于仍存在此类借机营销行为的公众号,将对违规文章予以删除并进行相应处罚,多次处罚后仍继续违规,或是故意利用各种手段恶意对抗的,将采取更重的处理措施直至永久封号。




安平县网信办首次约谈公号

整治标题党行为

 

 整治原因:标题党。

 

1月22日,安平县互联网信息办公室发出首份约谈通知单,对违规发布信息的微信公众号“安平乡音秀”账号主体“河北乡音文化传媒有限公司”负责人进行约谈。据悉,“安平乡音秀”微信公众号发布的视频信息存在严重“标题党”行为。




财经资讯类信息专项整治

严禁违规自采时政类新闻

 

 整治原因:违规采编、转载时政类新闻信息,发布虚假失实报道、标题党。

 

1月26日消息,针对财经资讯类网站(新媒体)违规采编、转载时政类新闻信息,发布虚假失实报道、“标题党”等网上乱象,上海市网信办于1月26日起启动上海财经资讯类信息内容专项整治行动。




上海属地界面新闻、第一财经、东方财富网、华尔街见闻、每经网、蓝鲸财经、证券之星、大智慧、万得资讯等21家主要财经资讯类网站(新媒体)负责人参加会议。

 

据称,此次专项行动,要求上海财经资讯类企业严格按照财经资讯类网站(新媒体)定位进行信息发布,严禁违规自采时政类新闻信息和超出财经资讯信息范围转载其他时政类新闻信息。并坚持信息真实性原则,不报道、不转发未经核实的稿件,不得通过“标题党”等行为歪曲稿件原意。




微博面临全面整改

微博热搜榜等下线一周

 

 整治原因:未尽审查义务、持续传播炒作导向错误、低俗色情、民族歧视等信息。

 

1月27日,北京网信办针对新浪微博对用户发布违法违规信息未尽到审查义务,持续传播炒作导向错误、低俗色情、民族歧视等违法违规有害信息的严重问题约谈该企业负责人,责令其立即自查自纠,全面深入整改。


北京市互联网信息办公室相关负责人指出,新浪微博违反国家有关互联网法律法规和管理要求,传播违法违规信息,存在严重导向问题,对网上舆论生态造成恶劣影响。


 

对此,新浪微博负责人表示,将深刻吸取教训,严格落实网信部门管理要求,并将问题突出的热搜榜、热门话题榜、微博问答功能、热门微博榜明星和情感板块、广场头条栏目情感板块暂时下线一周,进行全面整改。下线时间从2018年1月27日21时至2月3日21时(也就是说今晚9点,整改后的微博热搜榜将恢复)




微博发布处理刷榜行为公告

大批刷榜话题和热搜词曝光

 

 整治原因:刷榜。

 

1月28日,@微博管理员 发布“关于加大力度处理热搜榜热门话题榜刷榜行为的公告”。其中提到据今年1月以来的统计情况,刷榜行为突出的话题和热搜词如下:



 

对此,微博官方表示以上相关明星、节目、事件名称,3个月不能再上热门话题榜和热搜榜;相关账号3个月不能主持话题。

 

微博表示将以此做法为基础,对热搜榜热门微博榜的刷榜行为进行持续的管制。同时微博也会积极推动和配合主管部门和公安部门对其中可能涉及到的违法犯罪行为进行调查取证。




发布宣扬以暴易暴主题的短视频

遭微信官方删除封号处理

 

 整治原因:以暴易暴。

 

据悉,近来微信公众号上出现许多宣扬以暴易暴主题的短视频公众号,视频内容充斥着暴力、粗口、拳打脚踢,拍摄手法采用纪实手段,容易让观众分不清真伪。




1月29日,微信官方将绝大多数类似视频删除,并封掉了部分传播视频的公众号。微信表示,平台一直致力于为用户提供绿色、健康的生态环境,坚决打击涉嫌淫秽、色情及低俗类等信息。




微博加大低俗内容清查力度

集中关闭1132个账号

 

 整治原因:传播低俗内容。

 

1月30日,@微博管理员  发布公告称,微博当天集中关闭了@熊猫TV丝丝刘雨琪 @亚洲女神集中营 @噼里啪啦啦2333 @我和女票的那些事 @小希--m @一只色影师的小号 @裸腿高跟最性感 等一批发布传播低俗内容的账号,共计1132个。   



据了解,为落实整改要求,微博将加大对低俗内容的清查力度。在今年上半年,将监督员团队从目前的762人扩展至2000人。


近期,微博还会推出更多治理发布传播低俗内容的举措,对于集中发布低俗内容的账号坚决予以禁言关闭。




YY发公告整顿直播

MC天佑改名李天佑

 

 整治原因:未满16岁直播、低俗涉黄、涉政涉军、售卖虚假物品、诈骗广告等。

 

1月26日,YY官方发布《关于进一步加强违规直播内容打击力度的公告》,强调即日起将加大对未满16周岁直播、低俗涉黄、涉政涉军、售卖虚假物品、诈骗广告等直播行为的打击力度。


如发现主播在直播过程中有任何以下行为,将从严处理,决不姑息。直播行为包括但不限于:直播内容,直播封面,直播标题,麦序信息、公屏发言。




此外,YY官方在近期发消息,要求所有主播昵称和直播标题都不允许带MC、喊麦、文玩、交友、两性、校园等字眼。

 

与此同时,YY平台77首热门喊麦歌曲被禁,1000多名主播被封。


1月28日,因喊麦走红的网红MC天佑将他的微博名称“MC天佑吖”改为“天佑吖”,几天后又改成“李天佑”,个人简介也从“MC麦手”改为了“直播红人”再变为“歌手,演员”。




网信办约谈UC头条

社会、视频等四个频道下线整改

 

 原因:持续传播炒作导向错误、低俗色情信息。

 

1月31日,针对UC头条持续传播炒作导向错误、低俗色情信息等问题,广东省网信办约谈UC头条,社会、视频等四个频道暂时下线整改。

 

UC头条负责人表示,将严格落实主体责任,以认真严肃的态度,深刻吸取教训,积极进行整改,并于2月1日18时至2月7日18时对问题突出的“社会”“热点”“视频”“历史”等四个频道进行下线整改。




微博发布违规涨粉账号处理公告

涉及账号18775个

 

 原因:利用非正常手段涨粉、盗取用户授权强制加关注、数据异常等。


2月1日,微博发布“11~12月违规涨粉账号处理公告”和“关于新星榜数据异常的公告”。


对于违规涨粉账号处理,微博表示,检测到有部分用户利用非正常手段获取大量粉丝,经过技术分析发现有部分用户利用站方及第三方平台涨粉,甚至存在盗取用户授权进行恶意强制加关注等违规行为。共涉及帐号18775个,涉及关系链超过13亿。根据相关条款,处罚如下:

 

1. 对于11~12月违规情节极重,且存在严重不良关系的涨粉帐号137个,予以封禁帐号及清除其帐号所有垃圾粉丝的处理。

 

2. 针对违规情节较重的@YOYO食色空间、@全球科技数码、@舌尖上的全球美食等18638个帐号,我们将对11~12月份有问题的关系链全部回溯,解除异常关注关系。


此外微博表示,用户如发现自己的账号被强制关注了其他用户,可使用@微博安全中心 @微博客服 @微博小秘书 账号内的自助服务功能进行投诉,经站方核实具体情况后,对违规的账号会进行严肃处理。


也是在同一天,微博首页热门区新增了“新时代”频道,该频道以中央媒体、政务微博等发布的内容为主。




如果将整治背后的原因加以梳理,其实很容易发现一些频繁出现的敏感词汇。


比如:低俗、色情、虚假、标题党、抄袭等等。尤其是娱乐八卦相关的低俗信息,被整治的力度更是日益增强。




此外,整治查处的力度、密度和范围,也都有明显的提升。


有业界人士反映,2018新年以来,包括今日头条、腾讯内容开放平台(企鹅号)在内的多个内容平台,全面收紧了内容审核尺度,有很多2017年年底还能发送的内容,在20181月已经无法审核成功——一发布就遭系统审核“秒杀”,或审核时长高达十几二十小时仍无法通过,后台最终显示“审核失败”相关字样。


就在几天前,国家互联网信息办公室曾公布一份“中央互联网新闻信息服务单位许可信息”的名单,其中包括网站、应用程序、论坛、博客、微博客、公众号、网络直播、即时通信工具等(地方互联网新闻信息服务单位许可信息名单,则由各地网信办依法对外公布)。有分析认为,这是在划“准入门槛”,只有这些账号,才有资质提供新闻信息服务。


此外需要注意的是,以上整理或许没能覆盖所有平台与账号的整顿情况,但上文提到的内容审核尺度收紧,却与每一位内容创业者息息相关。


虽然内容创业仍然是一门充满想象力的行业,但在新媒体监管常态化的当下,整顿势必会带来阶段性的伤痛。无论从事哪个领域的内容传播和创作,都应当警惕越线带来的风险。正如老话所说,选择比努力重要,行走的方向正确,走的路自然更长。


***

本文主要消息来源:网信办官网及公众号,微信官方公众号,@微博管理员,今日头条官方头条号,企鹅号官方,网易号官方,“YY官方”公众号以及网络公开报道等。


以上内容使用新榜编辑器发布。新榜编辑器,多平台一键分发、海量在线图片搜索、大数据帮你了解“什么值得写”、丰富的样式中心,可能是全中国最好用的编辑器。

洗稿争议

咪蒙方法论

樊登演讲

傅盛思考

年度报告

徐徐道来

直播答题

化妆师MK

新年机会

投资趋势

网星梦工厂

大号回顾

百大人物

脱不花采访

趋势预测

登录查看更多
0

相关内容

你关心的,才是头条!《今日头条》会聪明地分析您的兴趣爱好,理解您的阅读行为,自动为您推荐喜欢的内容,并且越用越懂你!
大数据安全技术研究进展
专知会员服务
96+阅读 · 2020年5月2日
专知会员服务
29+阅读 · 2020年3月6日
广东疾控中心《新型冠状病毒感染防护》,65页pdf
专知会员服务
19+阅读 · 2020年1月26日
新时期我国信息技术产业的发展
专知会员服务
71+阅读 · 2020年1月18日
 【中科院信工所】社交媒体情感分析,40页ppt
专知会员服务
104+阅读 · 2019年12月13日
【专题】Facebook遭德国反垄断调查及其影响分析
蚂蚁金服评论
17+阅读 · 2019年4月1日
三安光电到底发生了什么?
商业人物
7+阅读 · 2019年1月28日
网络舆情分析
计算机与网络安全
20+阅读 · 2018年10月18日
抖音完了!这次道歉也没用了
今日互联网头条
9+阅读 · 2018年7月2日
AI算法起家的今日头条为何败给了色情?
大数据技术
4+阅读 · 2018年1月5日
热点 | 深圳无人驾驶公交车正式运营!
机器学习算法与Python学习
3+阅读 · 2017年12月4日
Arxiv
8+阅读 · 2019年5月20日
CoCoNet: A Collaborative Convolutional Network
Arxiv
6+阅读 · 2019年1月28日
Arxiv
25+阅读 · 2018年1月24日
VIP会员
相关资讯
【专题】Facebook遭德国反垄断调查及其影响分析
蚂蚁金服评论
17+阅读 · 2019年4月1日
三安光电到底发生了什么?
商业人物
7+阅读 · 2019年1月28日
网络舆情分析
计算机与网络安全
20+阅读 · 2018年10月18日
抖音完了!这次道歉也没用了
今日互联网头条
9+阅读 · 2018年7月2日
AI算法起家的今日头条为何败给了色情?
大数据技术
4+阅读 · 2018年1月5日
热点 | 深圳无人驾驶公交车正式运营!
机器学习算法与Python学习
3+阅读 · 2017年12月4日
Top
微信扫码咨询专知VIP会员