能源+AI!《智慧能源白皮书—拥抱数字时代,育先机开新局》,55页pdf

2021 年 3 月 14 日 专知
2021年 3月5日的政府工作报告强调,推进能源等基础性行业改革、扎实做好碳达峰、碳中和各项工作,智慧能源发展再次提速


3 9日,百度 A I 产业研究中心 百度智能云联合 赛迪顾 发布的 《智慧能源白皮书 ——拥抱数字时代,育先机开新局》(以下简称为“白皮书”) ,为能源行业的 数字化和智能化 变革提供了一份可贵的参考 标杆


白皮书分析了能源行业机遇与挑战并存的发展趋势,在业内首次提出智慧能源生态体系和智慧能源架构,就智慧能源的创新应用场景、建设实施路径和方法,以及未来发展的重点措施做了系统梳理。 下,我国能源互联网的建设整体处于信息化向智能化迈进过程,智能化技术将成为能源数字化转型关键。


能源行业正处在机遇与挑战并存的阶段。 白皮书指出,碳中和愿景将加速推动能源清洁低碳转型; 油气依赖进口、新能源消纳难; 传统业务利润普遍大幅下降,经营压力激增等对能源行业的转型升级提出挑战和新的要求。


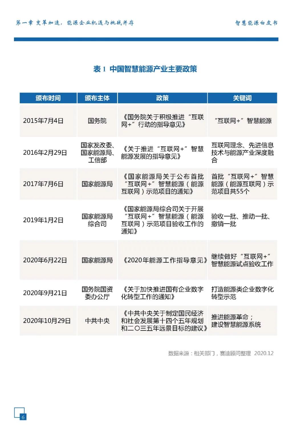
与此同时,互联网、物联网、人工智能等新一代信息技术引领新一轮产业革命,加快能源革命步伐;国家出台多项政策,并且将智慧能源纳入新基建融合基础设施等,都成为能源互联网建设的直接驱动力。


当前,能源行业整体处于信息化向智能化迈进过程。电力系统信息化基础较好,并积极探索泛在物联的数字化技术集成创新,已经进入能源智能化阶段。智能化技术将成为能源数字化转型关键。


专知便捷查看

便捷下载,请关注专知公众号(点击上方蓝色专知关注)

  • 后台回复“EAI55” 就可以获取能源+AI!《智慧能源白皮书—拥抱数字时代,育先机开新局》,55页pdf》专知下载链接

专知,专业可信的人工智能知识分发,让认知协作更快更好!欢迎注册登录专知www.zhuanzhi.ai,获取5000+AI主题干货知识资料!
欢迎微信扫一扫加入专知人工智能知识星球群,获取最新AI专业干货知识教程资料和与专家交流咨询
点击“ 阅读原文 ”,了解使用 专知 ,查看获取5000+AI主题知识资源
登录查看更多
0

相关内容

专知会员服务
132+阅读 · 2021年6月18日
专知会员服务
57+阅读 · 2021年6月9日
专知会员服务
149+阅读 · 2021年6月1日
专知会员服务
74+阅读 · 2021年5月3日
专知会员服务
136+阅读 · 2021年4月27日
区块链+数字经济发展白皮书,45页pdf
专知会员服务
134+阅读 · 2021年4月25日
电信行业人工智能应用白皮书(2021),50页pdf
专知会员服务
81+阅读 · 2021年3月19日
专知会员服务
48+阅读 · 2020年12月4日
6G全球进展与发展展望白皮书,35页pdf
专知
20+阅读 · 2021年5月8日
白皮书 | 工业智能前沿报告,35页pdf
专知
31+阅读 · 2021年3月9日
【5G】首家5G+智慧钢铁企业揭秘
产业智能官
6+阅读 · 2020年7月28日
车联网白皮书(2017)
智能交通技术
14+阅读 · 2017年10月8日
Arxiv
0+阅读 · 2021年6月17日
Arxiv
21+阅读 · 2021年2月13日
VIP会员
相关VIP内容
专知会员服务
132+阅读 · 2021年6月18日
专知会员服务
57+阅读 · 2021年6月9日
专知会员服务
149+阅读 · 2021年6月1日
专知会员服务
74+阅读 · 2021年5月3日
专知会员服务
136+阅读 · 2021年4月27日
区块链+数字经济发展白皮书,45页pdf
专知会员服务
134+阅读 · 2021年4月25日
电信行业人工智能应用白皮书(2021),50页pdf
专知会员服务
81+阅读 · 2021年3月19日
专知会员服务
48+阅读 · 2020年12月4日
Top
微信扫码咨询专知VIP会员