只有内容公司才能真正做好内容

2022 年 6 月 6 日 人人都是产品经理

关注并将「人人都是产品经理」设为星标

每天早 07 : 45 按时送达

在互联网时代,质量高的好内容向来都是互联网平台立足的关键点,本篇文章作者以全球的游戏行业为例,分析了互联网巨头对于游戏产品的运营方式和运营逻辑等,讲述了平台游戏业务成功与失败的原因等,感兴趣的一起来看一下吧。

全文共 5641 字,阅读需要 11 分钟

——————/ BEGIN /——————

只要我们认真研究历史,就会发现:无论在中国还是全球范围内,大部分平台公司亲自下场做内容的成功率都很低。

大批平台公司在尝试一段时间后就因为亏损过高而退出,少数平台公司坚持的时间比较长,但坚持的结果往往也只是微利、占据一个不大不小的市场份额。

我们先以全球游戏行业(不含中国)为例,进行分析:

北美的“四大互联网巨头”——微软、苹果、谷歌、亚马逊(合称MAGA组合),都尝试过亲自做游戏产品,其中三家至今仍没有放弃尝试:

苹果早在1980-1990年代,就曾多次尝试做自己的游戏产品乃至游戏硬件,但无不以惨败告终。

其中最大的一次尝试是1995年,江河日下的苹果联合日本万代推出了Pippin游戏主机,但是在全球仅仅售出了4.2万部。

乔布斯回归苹果之后,立即叫停了游戏主机业务,不再浪费资源。库克接任CEO之后,在数字内容方面进行了不少尝试,却没有在游戏方面倾注资源。

虽然2021年5月,有媒体爆料称苹果正在研发自己的游戏掌机,可是并无确凿证据。总而言之,苹果是在游戏方面动手最早、失败最早、醒悟也最早的互联网巨头。

微软的游戏野心始于1990年代初,比尔·盖茨一直有通过游戏主机占领用户客厅的想法。

一开始,微软主要是通过与日本世嘉合作进入游戏行业,可是世嘉实在太不能打,于1999年退出游戏主机行业。

于是,微软不得不推出自己的Xbox主机,并组建了一系列自研游戏工作室。

此后的二十年里,虽然微软的游戏主机一直只是行业老二或老三,自研产品的精品率也不算高,但至少维持了一定的市场份额。

2018年以来,随着微软战略调整,它的自研游戏迎来了第二春,对ZeniMax和Activision Blizzard的并购则让它如虎添翼。

谷歌对游戏行业开展过多次进攻,其中最大规模的一次是2019年推出Google Stadia云游戏平台,希望借此颠覆传统的游戏硬件生态。

为了推广云游戏生态,它组建了一个自研游戏工作室群。

然而,从一开始,整个游戏行业就对谷歌的游戏野心不太乐观,因为近年来谷歌推出的新产品、新业务大多以失败告终。

果然,经过大约两年的不成功运营,谷歌于2021年2月宣布关闭自研游戏工作室。

虽然Stadia平台还在运营,可是在缺乏原生内容、技术尚未成熟、用户体验欠佳的情况下,它究竟还能撑多久,也是一个值得严肃探讨的问题。

亚马逊进军游戏行业始于2011年,最开始是为了它自己的移动应用商店开发社交游戏。

2014年,亚马逊收购了Twitch,从而拥有了全球最大的电竞直播平台。

就在同一年,它宣布将成立自研电脑游戏工作室。然而,亚马逊的自研游戏命途多舛,很多项目胎死腹中,完成的项目也普遍口碑平平。

直到2021年,亚马逊自研的MMORPG《新世界》(New World)上线,一度成为Steam同时在线人数最多的游戏,总算取得了一定的回报。

根据《PC玩家》杂志的爆料,亚马逊正在策划建立一个与Steam竞争的游戏分发平台,或许这才是它真正在乎的方向。

此外,我们不应忘记Meta(原名Facebook)。

Facebook一贯不擅长游戏,仅仅在社交小游戏方面具备一定的渠道分发能力,但也不是完全没有游戏内容积累。

2019年11月,它收购了Beat Games,也就是当年最流行的VR音乐游戏《节奏空间》(Beat Saber)的开发商。这就是Meta Platforms在游戏内容领域仅有的存在了。

可以看到,在“4+1”互联网巨头(MAGA + Meta)当中,微软是唯一一家在游戏内容方面取得了重大成就、可以被视为“顶尖游戏开发商”的公司。

但是,这种成就是以长达二十多年不计成本的投入带来的。

平心而论,微软在游戏行业的唯一优势,就是它有足够的钱、足够的耐心,能够承受其他巨头不敢承受的亏损。

最近几年,微软愿意在游戏开发方面增加投入,很大程度上是因为Xbox游戏主机业务实现了自给自足,不再像过去那样巨额失血。

谷歌、亚马逊、Meta对游戏行业的态度都是浅尝辄止,想押注赌一把,却又不愿意把赌注提的太高。

其中,谷歌入戏最深,希望通过云游戏实现对游戏产业现有格局的全面颠覆;亚马逊次之,想建立一个包括游戏内容、游戏渠道和游戏直播的完整产业链。

Meta入戏最浅,仅仅希望为自己的Oculus VR硬件寻找杀手级内容而已。

由于谷歌的耐心最少,没有给自研游戏工作室足够的试错空间,所以游戏野心失败也最快。

亚马逊看起来还在下注,可是赌注估计会转移到游戏应用商店上。在可见的未来,这三家公司都不太可能成为游戏内容领域的顶尖公司。

相比之下,反而是坚持不碰游戏内容的苹果,通过App Store的游戏内购抽成,吃到了游戏行业很大的一块蛋糕。

根据咨询公司Sensor Tower的估算,苹果在2019财年获得的游戏抽成收入高达85亿美元,超过了微软、索尼和任天堂的游戏内容收入之和。

由此可以推断,谷歌应该也通过Google Play的游戏抽成,拿到了一笔不小的收入,尽管这笔收入应该远低于苹果。

过,游戏抽成毕竟是渠道收入,与内容开发能力无关。无论苹果和谷歌从游戏行业抽走了多少收入,都不会有人认为它们是“主流游戏公司”。

或许这也是苹果坚持不做游戏内容的一个原因:作为全球最大的游戏分发渠道之一,如果自己还去做内容,无异于跟自己的客户竞争。

如果苹果本来就具备内容基因倒还好说,但苹果恰恰不太擅长自己做内容,那么何必去做这种吃力不讨好的事情呢?

反观谷歌,由于在游戏分发市场的份额远低于苹果,反而蠢蠢欲动,想通过自研内容推动渠道革命,达到“掀桌子”的目的——可惜很不成功就是了。

把目光转移到国内,情况又是怎么样的呢?

毫不夸张地说,国内绝大部分互联网平台公司都尝试过做游戏,因为游戏被证明是一种高效的流量变现形式。

结果呢?

并不太好。

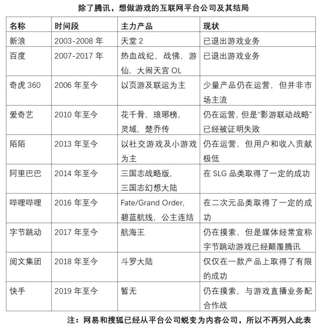
  • PC时代的“四大门户”,即新浪、搜狐、网易、腾讯,全部尝试过做游戏。其中,腾讯取得了巨大的成功,在此毋庸赘述;网易也取得了成功,但是随着游戏业务的膨胀,平台业务变得日益无足轻重。搜狐取得了少量成功,游戏子公司畅游被剥离单独上市,与平台业务分开运营。新浪则没有取得成功,在《天堂2》运营失败之后,退出了游戏业务。

  • 百度和奇虎360这两个在PC时代呼风唤雨、在移动时代逐渐过时的“昔日巨头”,也曾经在页游、手游领域展开过多次尝试,但从未成为主流游戏公司。2017年,百度退出了游戏业务,不过近期又有重建游戏业务的尝试。奇虎360的游戏业务运营至今,不过收入规模很小。

  • 在视频平台当中,爱奇艺、B站都尝试过做游戏,分别采取两种不同路线:爱奇艺喜欢搞“影游联动”,也取得过《花千骨》这样的成功案例,但是总体上越来越不成功,逐渐被市场边缘化。B站是通过二次元社区氛围去做游戏发行,但是自从2019年以来,由于国产二次元游戏的强势崛起,B站的游戏发行市场份额不断下降。无论是爱奇艺还是B站,自研游戏能力都很弱。

  • 阿里巴巴从2014年开始押注游戏行业,到了2019年,终于做出了《三国志·战略版》这款自研SLG爆款,长期位居iOS畅销榜前列。此外,它的自研卡牌游戏《三国志幻想大陆》也取得了一定程度的成功。阿里游戏能够打开局面,首先是依靠多年如一日的投入,其次是抓住了“SLG品类 + 大规模买量”这个黄金组合。不过,在两款“三国”题材游戏成功后,阿里至今尚未拿出其他爆款产品。

  • 字节跳动从2017年开始尝试做游戏,2019年以后不断加注,尤其是2021年收购沐瞳科技、有爱互娱。但是,除了《航海王:热血航线》之外,字节还没有别的自研爆款。理论上,它可以通过并购,催熟自研能力;实际上,绝大部分可供收购的游戏开发商都已经被腾讯捷足先登。

  • 阅文集团作为腾讯的控股子公司,也一直在致力于进入游戏市场。它手中握有大量网文IP,在此基础上开发或外包了一批IP游戏,但至今也只有《斗罗大陆》取得了一定的成功。在2020年以前,负责阅文日常管理工作的是“起点五巨头”,他们对内容产业都有一定的理解;在这种情况下,他们的游戏内容野心还是未能兑现,只能让人感叹“隔行如隔山”。

由此看来,腾讯在游戏行业是一个空前绝后的特例——作为平台公司,先是占领了游戏发行市场的霸主地位,然后不断加强自研实力,通过《王者荣耀》《和平精英》等自研爆款产品巩固了霸主地位。

腾讯能够占领游戏内容市场,固然要归功于自研团队的辛勤汗水,归功于微信和QQ的社交流量,但也离不开战略投资部门的协同:

  • 2011年,腾讯收购《英雄联盟》开发商Riot Games, 从而拿下了一个超级爆款电竞游戏,巩固了自己在国内端游市场的霸主地位,而且为多年以后的《王者荣耀》打下了基础。

  • 2017年,在“吃鸡大战”如火如荼之时,腾讯先后入股Bluehole、Epic Games两个全球领先的“吃鸡”游戏开发商,从而拿下了正版“吃鸡”授权。从Bluehole的《绝地求生》改编的《和平精英》成为了国内流水最高的手游之一。

  • 2019年,腾讯全面并购Supercell(此前早已入股),从而拿下了《部落冲突》《皇室战争》《荒野乱斗》等热门IP。截止2021年三季度,海外市场贡献了腾讯游戏大约四分之一的收入,Riot和Supercell功不可没。

  • 2021年,当字节跳动气势汹汹地要挑战游戏行业霸主地位时,腾讯一口气进行了50多次战略投资或收购,从而有力地限制了字节跳动的扩张,加强了自己在二次元、女性向等垂直赛道的产品能力。

从这个角度看,微软和腾讯占领游戏市场的历程,有那么一点相似。

不同的是,微软在国际市场遇到的对手太强劲(尤其是21世纪初如日中天的索尼),在战略层面对游戏内容给予的重视程度又不够(把太多的精力放在了游戏主机平台上)。

所以发展速度明显较慢,也始终没有像腾讯那样把游戏打造成利润中心。

不过,微软反正也不需要游戏充当利润中心,所以能把游戏事业一直进行下去。

雄厚的资源也使得微软能够在收购Activision Blizzard等游戏公司时,保证对方的业务独立性。

(希望Blizzard的《守望先锋2》能尽快公测)

那么,除了历史原因和机缘巧合之外,还有什么更深层的原因,决定了平台公司往往不能做好内容吗?

有,那就是平台业务和内容业务对管理者的要求完全不同。

历史上最优秀的内容创作者和管理者,往往都是思想偏激、性格一根筋、“不疯魔不成活”的人,在文学、电影、音乐、动漫、游戏行业都是如此。

具体而言,创作者(策划)需要带着一种“语不惊人死不休”、决不与现实世界妥协的大无畏精神,他们的任务就是给世界带来前所未有的东西。

管理者(制作人)则需要低调一点、在理想和现实之间寻找平衡,但还是要带有很强的理想主义色彩。做优质内容,本来就是一件极端的、反人性的、需要痛苦挣扎的事情,不能由思想过于正常的人去做。

我想援引《最终幻想》系列的配乐作者植松伸夫的一段感人至深的回忆:

“我还记得,在《最终幻想6》的首发派对上,一贯以吹毛求疵著称的坂口博信先生(注:《最终幻想》1-10代的制作人)发表演讲:“谢谢你们每一个人,我们刚刚做出了全世界最好的游戏!不,是全宇宙最好的游戏!谢谢你们!”我哭了,眼泪从我的脸颊留下。这眼泪让我意识到自己在这个项目里投入了多少精力。我希望《最终幻想》系列永远继续下去,不但为玩家带来快乐,也为研发人员带来快乐”。

这种创造者的快乐、力图做到世界第一的野心,不是每个人都能理解的,所以不是每个人都适合做内容。

《王者荣耀》的制作人在2017年曾经给玩家写了一封题为《为了爱,为了梦想》的公开信,其中提到:“在游戏上线前夜,我翻来覆去地睡不着觉,满脑子只想着一件事情:这次可能又失败了!”

可是,就算失败了,这位制作人还是会擦干泪水、收拾心情,开始新一次的斗争。

这种殚精竭虑、无限自我压榨、不达目的誓不罢休的精神,若能与天才的敏感性结合起来,就能制造第一流的内容产品。

因此,我们很容易理解,为何Google、Facebook或字节跳动这种“纯粹的平台公司”做不成游戏内容:它们的产品经理抱着数据至上、技术至上的观点,习惯依靠市场调研和A/B-Test解决问题,可是内容产业的问题不能用这种方法解决。

例如,一款游戏在内测阶段数据欠佳,这是一般产品经理都能够发现的;但是为什么数据欠佳呢?究竟应该怎么修改,才能让数据变得好看?这就超出绝大部分产品经理的能力范围了。

此外,最优质的内容产品都需要时间磨练,就算是《王者荣耀》在上线的前12个月也没有取得什么成就。

网易的超级爆款《阴阳师》,在研发阶段一直不被看好。

严格地说,内容公司不太可能是“快公司”,一味追求快速成功只会南辕北辙。

而“纯粹的平台公司”必须是快公司,没有冠军相的产品必须迅速砍掉,资源要集中在刀刃上。

可想而知,如果《王者荣耀》《阴阳师》被交到Google、Facebook或字节跳动的手里,很可能根本得不到上线的机会。

从这个角度延伸思考,也很容易理解腾讯为何成为了极少数能在平台、内容两大产业取得成功的公司之一——腾讯的“平台业务”其实一直没有像Facebook那样充分展开。

在QQ时代,腾讯就以不擅长广告业务、对商务不太敏感著称;在微信时代,张小龙可能是整个中国最理想主义的产品经理。

如果腾讯的广告业务像字节跳动一样强大、微视做得比抖音还好呢?那腾讯这家公司的整体禀赋就会发生根本性的变化,《王者荣耀》可能根本不会出现。

世界是公平的,凡事皆有代价,你不能既要、又要。

—————— / END / ——————

产品经理培训产品运营培训企业内训服务

请在公众号后台回复「培训」了解更多

▼ 喜欢请分享&收藏,满意点个赞,最后点「在看」 ▼

登录查看更多
0

相关内容

2022年中国企业数字化学习行业研究报告
专知会员服务
36+阅读 · 2022年7月20日
2022年中国集成电路行业研究报告
专知会员服务
69+阅读 · 2022年6月22日
2022年中国隐私计算行业研究报告(附下载)
专知会员服务
97+阅读 · 2022年5月1日
企业如何探索元宇宙,如何驾驭炒作和现实?(附报告)
专知会员服务
90+阅读 · 2021年10月14日
2021企业数字包容实践与价值白皮书
专知会员服务
27+阅读 · 2021年6月4日
【实用书】Python编程,140页pdf
专知会员服务
43+阅读 · 2020年8月20日
5G边缘计算的价值机遇
专知会员服务
67+阅读 · 2020年8月17日
计算机视觉最佳实践、代码示例和相关文档
专知会员服务
20+阅读 · 2019年10月9日
做公众号,如何做好系统内容规划?
人人都是产品经理
0+阅读 · 2022年7月16日
今年618,最值钱的流量在哪里?
36氪
0+阅读 · 2022年6月12日
我在“主播工厂”9个月,倒赔公司50万
人人都是产品经理
0+阅读 · 2022年3月15日
视频号到底能不能做好?
人人都是产品经理
0+阅读 · 2022年2月15日
进大厂需要准备哪些面试题?这份总结我花了2个月!
人人都是产品经理
0+阅读 · 2022年1月29日
互联网人的2021:只有年终,不敢奢望奖
人人都是产品经理
0+阅读 · 2022年1月4日
国家自然科学基金
2+阅读 · 2015年12月31日
国家自然科学基金
0+阅读 · 2015年12月31日
国家自然科学基金
0+阅读 · 2013年12月31日
国家自然科学基金
0+阅读 · 2013年12月31日
国家自然科学基金
1+阅读 · 2013年12月31日
国家自然科学基金
0+阅读 · 2012年12月31日
国家自然科学基金
1+阅读 · 2011年12月31日
国家自然科学基金
0+阅读 · 2009年12月31日
国家自然科学基金
0+阅读 · 2008年12月31日
国家自然科学基金
6+阅读 · 2008年12月31日
Arxiv
0+阅读 · 2022年7月26日
Arxiv
15+阅读 · 2022年1月24日
Arxiv
24+阅读 · 2021年6月25日
已删除
Arxiv
32+阅读 · 2020年3月23日
Arxiv
13+阅读 · 2019年4月9日
VIP会员
相关VIP内容
2022年中国企业数字化学习行业研究报告
专知会员服务
36+阅读 · 2022年7月20日
2022年中国集成电路行业研究报告
专知会员服务
69+阅读 · 2022年6月22日
2022年中国隐私计算行业研究报告(附下载)
专知会员服务
97+阅读 · 2022年5月1日
企业如何探索元宇宙,如何驾驭炒作和现实?(附报告)
专知会员服务
90+阅读 · 2021年10月14日
2021企业数字包容实践与价值白皮书
专知会员服务
27+阅读 · 2021年6月4日
【实用书】Python编程,140页pdf
专知会员服务
43+阅读 · 2020年8月20日
5G边缘计算的价值机遇
专知会员服务
67+阅读 · 2020年8月17日
计算机视觉最佳实践、代码示例和相关文档
专知会员服务
20+阅读 · 2019年10月9日
相关资讯
做公众号,如何做好系统内容规划?
人人都是产品经理
0+阅读 · 2022年7月16日
今年618,最值钱的流量在哪里?
36氪
0+阅读 · 2022年6月12日
我在“主播工厂”9个月,倒赔公司50万
人人都是产品经理
0+阅读 · 2022年3月15日
视频号到底能不能做好?
人人都是产品经理
0+阅读 · 2022年2月15日
进大厂需要准备哪些面试题?这份总结我花了2个月!
人人都是产品经理
0+阅读 · 2022年1月29日
互联网人的2021:只有年终,不敢奢望奖
人人都是产品经理
0+阅读 · 2022年1月4日
相关基金
国家自然科学基金
2+阅读 · 2015年12月31日
国家自然科学基金
0+阅读 · 2015年12月31日
国家自然科学基金
0+阅读 · 2013年12月31日
国家自然科学基金
0+阅读 · 2013年12月31日
国家自然科学基金
1+阅读 · 2013年12月31日
国家自然科学基金
0+阅读 · 2012年12月31日
国家自然科学基金
1+阅读 · 2011年12月31日
国家自然科学基金
0+阅读 · 2009年12月31日
国家自然科学基金
0+阅读 · 2008年12月31日
国家自然科学基金
6+阅读 · 2008年12月31日
相关论文
Arxiv
0+阅读 · 2022年7月26日
Arxiv
15+阅读 · 2022年1月24日
Arxiv
24+阅读 · 2021年6月25日
已删除
Arxiv
32+阅读 · 2020年3月23日
Arxiv
13+阅读 · 2019年4月9日
Top
微信扫码咨询专知VIP会员