腾讯微视vs抖音:今日头条的天王山之战

2018 年 4 月 10 日 i黑马 三节课

点击上方i黑马选择“置顶公众号”

黑马智库,创业必读


i黑马注:可能是未来半年内,互联网领域最重要的攻防大战。


【黑马高调头条】第323期 

文  |  黄有璨


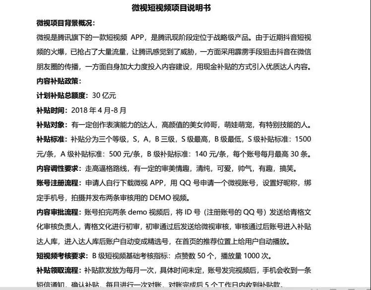
4月9日下午,一张截图开始流传在各种微信群及朋友圈——腾讯微视开始通过大量补贴,批量引入优质短视频内容原创者。



至此,腾讯微视VS抖音的战局正式拉开。其背后,则映射着更为宏大的头条与腾讯之争,除了抖音与微视之外,也必然牵扯到头条、微信等超级APP的一系列战线与战局。


如果不出意外,这必将是2018年的互联网业内最值得关注的大战之一,其量级必不次于美团与滴滴之战、腾讯与阿里之战。



抖音可能是一款让无数人都觉得“看走眼”了的产品。


早在2015年开始,坊间就不断有人高呼“短视频的风口即将到来”,然而,从秒拍、美拍、小咖秀再到各种直播APP,无数人经历了无数尝试,却鲜有人真正把这个“风口”坐实。


这当中,“快手”的突围,已经让很多人意外。


然而更让人意外的是,另一款突围成功并快速走红的产品,居然来自于此前从未染指过短视频的头条团队。


2016年底,抖音上线,历经半年蛰伏后,开始放量增长,此后,通过不断对运营端加持砝码,赞助热门综艺节目,包括《中国有嘻哈》、《快乐大本营》和《天天向上》等,在短短的半年内,抖音用户量增长了10倍以上。


而从2017年12月至今,抖音更是长期高居iOS排行榜前2名,摄影与录像细分类目第1名,并在春节期间迎来了另一波爆发式的增长。


从Questmobile的数据来看,上线一年半后,抖音的月活用户,已经过亿,直追领头的快手,趋势之迅猛令人咋舌。



而“抖音”最新放出的另一个大招,是“做电商”。


2018年3月26日晚间,有人发现抖音开始批量出现关联淘宝的卖货链接——多个百万级以上的抖音号中,出现了购物车按钮,点击后便出现商品推荐信息,该信息直接链接到淘宝,可以完成跳转和购买,体验较为顺畅。




某种意义上,抖音接入“电商”,可能是将腾讯与头条之争推向一个全新战略级高度的最后一块砝码。


我们也许需要先回答这样一个问题:BAT,TMD这一级的互联网公司,其安身立命之本是什么?


答案是:他们都需要牢牢占据住互联网世界中的某一个甚至是几个核心用户入口,并拥有几种足够强大的变现路径和变现手段。


占据了入口,可以有源源不断的流量。有了变现路径和变现手段,可以带来滔滔不绝的收入。


在抖音崛起之前,腾讯与头条之争,更多是“入口”之争以及“优质内容”之争——腾讯的入口是微信,头条的入口则是机器推荐算法,腾讯基于微信公号扶持各种大V和IP打造内容生态,头条则多管齐下,分别通过补贴、打造独立视频、问答APP等方式来打造自己的内容生态。


这一时期的腾讯与头条,虽然看似有竞争,但实则头条处于极为弱势的阶段。我们不妨可以对比一下——


1)腾讯的“通讯”+“关系链”是一个远比头条的“资讯消费”要更加稳固、高频、体量也更大的入口,天然拥有更大的流量;


2)腾讯的内容生态呈现出一片活力——依靠着上百万个微信公众号,微信生态下每天都有近百万条内容产生,其中更不乏大量优质内容,也依靠着微信公号扶持起来了无数网红与大V,在“内容生产者”与“内容消费者”之间成功构建起了一套共生共荣的关系。


而反观头条方面则较为弱势,“发在头条的内容营销价值弱,无法向下游形成转化”则几乎成了业内通识,业内依赖于头条挣到些小钱的内容生产者有,但真正能够依赖头条获得巨大影响力和真正崛起的内容生产者,几乎没有。所谓头条的“内容生态”,可能只是名义上的,其实质更接近于头条通过花费购买了部分内容,来服务好自己的用户,更多占据用户时间。


3)腾讯拥有更加多样的商业产品和商业变现路径,拥有包括游戏、广告、增值服务等一系列非常成熟的商业产品线,就更不用说微信公号对于个人和机构的强大营销价值和变现能力。而头条,除了“信息流广告”以外,几乎不存在其他强有力的商业产品。


或许可以再这样理解一下:我们可以把互联网世界中的“入口”分为“一级入口”和“二级入口”。其中,一级入口是用户进入互联网环境获取更多信息和服务的第一载体,典型如搜索、门户、应用商店、杀毒软件、关系链或算法主导的个性化内容推荐,皆可视为“一级入口”。


而所谓的二级入口,则是用户可以在互联网环境中通过某个信息载体(往往是某种内容),自然跳转到另一项产品或服务中,比如说,用户通过知乎的某个回答跳转到了淘宝店铺,通过豆瓣上的某个书评去了亚马逊,通过一个学习类微信大号的文章去买了很多课,等等。


以这个逻辑来看,腾讯生态下,其实拥有一个极为强大的一级入口,以及依赖着微信公号这样的东西,拥有了无数“二级入口”和多样化的商业产品+变现手段。


而头条的状态是:拥有一个还算不错,但弱于腾讯的一级入口,不具备什么太强的二级入口,商业产品和变现手段也较为单一。


这样的逻辑下,头条注定很难在微信面前占得先机,也难怪了腾讯始终一副爱答不理的姿态。


而抖音的崛起,可能第一次让头条看到了自己将会拥有一个强大的“二级入口”的机会,也第一次把腾讯与头条之争,上升到了“变现路径和变现手段之争”和“生态之争”。


举个极端例子,假如像咪蒙和三节课等这样的大号、机构发现原来在抖音是可以通过短视频卖货卖课变现的,且有可能比苦逼哈哈写文章来得更容易,从而纷纷调转桥头,开始轻视微信公号,在抖音投入更大精力,甚至是把微信公号的粉丝批量导向抖音的话,这会对微信覆盖下的内容生态带来多少冲击?


就更不用说,对于在互联网世界中成功开拓了无数疆土的腾讯来说,“电商”始终是一块未能啃下的硬骨头,且恰恰是在现金流最为充沛的电商领域,诞生了迄今为止腾讯的最大对手——阿里。


此消彼长之下,腾讯的紧张与重视,就更容易理解。



再回到上面的一个话题分支——短视频会成为“文章”、“回答”、“评价”之外,互联网世界中的另一个核心二级入口吗?要知道,这是连曾经的“长视频”似乎也未曾做到的事。


答案是:还没那么确定和清晰,但至少能看到一些可能。


每一类二级入口的转化逻辑之所以成立,都在于它要能够构建起来一个面向消费型用户的信任场景与消费动机——一个评价能让你愿意去一个饭店消费是因为你觉得这个评价足够真实客观,且一些菜品确实吸引了你;一个微信公号大V的一篇文章让你愿意去买它的一个高价课程,是因为你在长期看该大V内容的过程中,已然对其产生了信任,且课程的介绍也的确打动了你。


仅基于抖音目前的状态看,虽然还不能看到全局性的在抖音做电商转化的数据,但至少以常理推断,“信任”与“动机”这两者的建立,在“短视频”的逻辑下,似乎都是有可能成立的——


我是否有可能同样依赖于长期输出某种强人格化特质的短视频建立用户的信任,再继而实现转化?甚至,即便是卖课,我是否也有可能借由每天在抖音调侃互联网产品和运营从业者的一些日常+分享一些小技巧、小工具等形式的内容建立与用户间的信任,然后再试着完成转化?


至于之前的长视频没能做到这一切,或许存在各方面的原因——长视频的消费成本较高、生产周期较长,无法持续大量生产,也很难长期建立稳定信任,再加上,短视频与移动端的冲动性消费场景之间,存在着天然的耦合度。


当然,这一切,仍然只是假想。但至少,你看得到可能。



最后,假使腾讯真的决心All-in短视频,不干掉抖音誓不罢休,到底最终围绕着短视频的这一场战争将会胜败如何?


这必然是个很难回答的问题,但我却隐隐想到一个类比。


2017年,头条大量挖掘知乎大V到悟空问答去贡献优质内容,为此掏出了大量补贴,但到目前为止,悟空问答距离一个氛围良好的问答社区仍然距离尚远,看起来成效并不算特别显著。


头条此举的逻辑,是试图用“流量”和“分发机制”+“采购来的优质内容”来对抗“用户习惯”+“社区氛围”,在2017年8月的一篇文章里,我曾经对此有过如下评论——


知乎最早就是基于“人”构建起来的社区,而头条的问答则是基于“流量”逻辑自上而下生生培育起来的东西,二者相比起来,如果说头条问答能成为一个庞大的内容素材库来承接头条自己的庞大流量,这个逻辑我认可。但如果是说头条问答能够很快发展成为一个足以替代知乎的问答社区,我会打上一个大大的问号。


在我看起来,头条做问答,等同于当年百度做“贴吧”和“知道”,本质仍然是一个流量生意价值最大化的逻辑。


而知乎的本质,则是一个社区,它承载了用户的访问使用习惯和大量行为,从而拥有更深厚的独立价值。一个产品,如果初始时就没有用户主动的互动、交流、访问、发帖等等这样的习惯和行为存在,在有了较大流量后再要试图去培育出这样的习惯,我认为极难。至少目前为止,我未曾见过成功的先例。


这样的逻辑下看起来,腾讯要做短视频堵截抖音,是不是会有些像头条做问答要硬杠知乎?


当然,作为一个非抖音忠实用户,这里还存在两个我没那么确定的变量——


1)用户对于“短视频”这类内容的消费习惯和消费依赖是否已经形成?也即:是否会有批量用户开始觉得每天不刷点短视频就难受,还是说,短视频只是一个用户在消遣时锦上添花型的选择,而不会是“非它不可”的东西?


2)抖音站内的独特社区氛围和用户互动习惯等,是否已经牢牢形成?


在我看来,这两个问题的答案,很可能将决定这场战役的最终胜败。


当然,也不要忘了“短视频”领域中另一个举足轻重的角色:快手。


感谢2018年的互联网,虽然万众创业的浪潮已然过去,但我们仍然能看到类似美团VS滴滴,腾讯VS头条这样令人心潮澎湃,值得良久回味的战争。



本文由三节课(sanjieke01)授i黑马(ID:iheima)转载,作者黄有璨。如需转载请联系原作者。让创业不再孤独,提升普通创业者的成功率,欢迎关注i黑马。


4.98万,跟随导师,寻找最本质商业模式,探究本土化落地路径,立即扫描二维码报名。



戳“阅读原文”,报名新零售游学↓↓↓

登录查看更多
0

相关内容

腾讯微视是基于开放关系链的8秒短视频分享社区,用户通过QQ号、腾讯微博、微信以及腾讯邮箱账号登录,可以将拍摄的短视频同步分享到微信好友、朋友圈、QQ空间、腾讯微博。
【SIGIR2020】用于冷启动推荐的内容感知神经哈希
专知会员服务
23+阅读 · 2020年6月2日
德勤:2020技术趋势报告,120页pdf
专知会员服务
192+阅读 · 2020年3月31日
【德勤】中国人工智能产业白皮书,68页pdf
专知会员服务
309+阅读 · 2019年12月23日
【机器学习课程】Google机器学习速成课程
专知会员服务
170+阅读 · 2019年12月2日
快手的变现能力,可能不及抖音二分之一
互联网er的早读课
5+阅读 · 2019年8月27日
今日头条技术架构分析
互联网架构师
11+阅读 · 2019年8月19日
2019,再不做私域流量就晚了?
互联网er的早读课
16+阅读 · 2019年4月10日
抖音和头条背后,字节跳动的AI实力有多强?
百度的广告和今日头条的广告
keso怎么看
8+阅读 · 2018年2月9日
年度增速黑马快视频 是谁将它推向神坛
Analysys易观
4+阅读 · 2018年1月26日
AI算法起家的今日头条为何败给了色情?
大数据技术
4+阅读 · 2018年1月5日
抖音的 2017 和它背后的黑科技
PingWest品玩
8+阅读 · 2018年1月4日
Arxiv
9+阅读 · 2019年11月6日
Arxiv
4+阅读 · 2019年2月8日
Music Transformer
Arxiv
5+阅读 · 2018年12月12日
VIP会员
相关资讯
快手的变现能力,可能不及抖音二分之一
互联网er的早读课
5+阅读 · 2019年8月27日
今日头条技术架构分析
互联网架构师
11+阅读 · 2019年8月19日
2019,再不做私域流量就晚了?
互联网er的早读课
16+阅读 · 2019年4月10日
抖音和头条背后,字节跳动的AI实力有多强?
百度的广告和今日头条的广告
keso怎么看
8+阅读 · 2018年2月9日
年度增速黑马快视频 是谁将它推向神坛
Analysys易观
4+阅读 · 2018年1月26日
AI算法起家的今日头条为何败给了色情?
大数据技术
4+阅读 · 2018年1月5日
抖音的 2017 和它背后的黑科技
PingWest品玩
8+阅读 · 2018年1月4日
Top
微信扫码咨询专知VIP会员