2016年环保行业深度研究报告—固废处理(二)

2017 年 12 月 8 日 行业研究报告 行研君

提示点击上方"行业研究报告"订阅本号,以便随时来访。

行研君说

导语

固废行业由于所在领域细分板块众多,可挖掘空间大且具备一定联动性,受到上市公司的格外青睐。在环保企业全产业链乃至大生态系统的构建进程中,相较于水务和大气污染治理具有更深市场维度的固废处理行业正处于黄金发展时期,市场关注度持续向上。

PS:打开微信,搜索微信公众号“行业研究报告”或者“report88”关注我们,点击“行业研究报告”微信公众号下方菜单栏,有你想要的!


来源:行业研究报告(ID:report88)


目录


一、固废处理行业: 黄金发展时期

二、垃圾焚烧发电:延续“十二五”时期高景气度

三、危废处理:千亿市场空间加速开启

四、再生资源:行业支柱地位不可动摇


3. 危废处置:千亿市场空间加速开启

《国家危险废物名录》中将具有下列情形之一的固体和液体废物定义为危废: 具有腐蚀性、毒性、易燃性、反应性或者感染性等一种或者几种危险特性的;不排除具有危险特性, 可能对环境或者人体健康造成有害影响,需要按照危险废物进行管理的。



来源:国家危险废物名录


3.1 最景气固废子领域

在多重因素的共同推动下,危废处理逐渐成为固废行业中景气度最高的子领域。


3.1.1 政策法规齐下,推动产业发展

我国危废处理处理行业起步较晚, 且前期行业管理发展较慢,从 1990 年开始起步,到 1996 年初步形成相关管理体系, 2008 年发布《国家危险废物名录》,经历了一个比较长的探索过程。事实上危废处理处理行业也是从“十一五”期间进入发展快车道,相应的国家出台了多部政策法规,从发布密度可以明显看出行业发展在加速。



来源:政府网站


2013 年 6 月,最高人民法院、最高人民检察院发布《最高人民法院、最高人民检察院关于办理环境污染刑事案件适用法律若干问题的解释》,根据《中华人民共和国刑法》、《中华人民共和国刑事诉讼法》的有关规定,就办理环境污染刑事案件的定义及适用法律若干问题进行了明确解释,同时显著加大了对环境污染犯罪的打击力度。 “两高”司法解释给危废行业的不正规经营带来了强有力的震慑压力,对于整治目前危险废物回收行业的混乱局面,提高行业资质运营水平和进入壁垒方面起到了巨大的推动作用。

我们充分相信,政策法规的日益完善特别是“两高”司法解释和新环保法两大催化剂作用下,危废处理行业将迎来更加健康快速的发展。

3.1.2 处理缺口巨大,市场前景可期


我们用两种方法估计我国当前危险废物产量约为 1 亿吨。

第一种方法, 环保部统计口径与全国污染源普查统计口径出入较大, 2007 年全国污染源普查时统计危废产量 4574 万吨,比统计年鉴高出了三倍。由此可见,在 2014年环保部统计数据为 3634 万吨的情况下,实际危废产量应当远远高于该数值,按倍数估计应当超过 1 亿吨。

另一种方法, 参考发达国家危废产生量占总的固废产生量比例,即使以比例最低的日韩两国为参照,其危废占比也达到了 4%-5%之间,而我国 2014 环境统计年报显示固废产生量为 32.6 亿吨, 若以 4%的占比计算我国每年危废产生量应当在 1.3 亿吨左右。



来源:中国固废网


而经统计汇总,截止目前全国已核准的危废牌照总计约 4500 万吨, 不到危废产生总量的 40%。而当前危废企业又普遍存在产能利用不足的困境, 经估算实际产能利用率在 60%到 70%之间,这样即使以乐观数据计算, 总处理率也不到 30%。 一方面产能不足以覆盖危废产生量,另一方面产能却又利用不足,造成这种现象的核心因素是大量的危险废物被留存在生产企业或进入非法流通渠道。


来源:环保部

我们认为,在市场空间巨大的背景下,随着建立危废台账、加强行业监管、打击违法处理渠道等一系列政策措施出台,劣币驱逐良币的现象将得到有效缓解,危废企业的产能将加速释放,行业景气度持续上升。


3.1.3 天津港爆炸事件、 常州毒土事件引发涉危行业空前关注

2015 年 8 月 12 日,天津滨海新区瑞海公司危险品仓库发生爆炸,造成 173 人遇难、233 人受伤,直接经济损失超过 700 亿。天津港事件之后,环保部针对涉危涉化行业的专项检查和处理行动不断,目前,《国家危险废物名录(2016)》已正式发布,我们预计未来还会持续有新的政策法规和规章条例出台。


来源:新浪新闻


2016 年 4 月 17 日,央视报道称,江苏常州外国语学校搬迁新址后, 493 名学生检查出皮炎、血液指标异常等症状,个别检查出淋巴癌、白血病等。学校附近正在开挖的地块上曾是三家化工厂,专家称校区受到的污染与化工厂地块上污染物吻合。一份项目环境影响报告显示,污染最重的是氯苯,它在地下水和土壤中的浓度超标近十万倍,其他污染物超标也有数千倍。事件爆发当晚,环保部与江苏省政府已召开专题工作会议进行研究并成立联合调查组,即时通报相关情况。 4 月 18 日,教育部对常州外国语学校时间表态,启动重大突发事件专项机制。


通过对这两起严重的环境污染事件进行梳理我们可以看出,正是由于涉危品的高危特性,在其产生、贮存、流通、处理的任何一个环节都必须充分重视,一旦管理监管不到位将会给人身安全和社会财产带来无法估量的损失。两起事件使得社会民众对于危废处理的关注上升到了一个更高的层次,后续政府部门以及相关机构的表态也使我们有充分理由相信随着监管执法力度的全面加强,行业产能将在“十三五”期间得到快速弥补。


3.2 行业仍处无序竞争阶段

3.2.1 多种处理技术并存


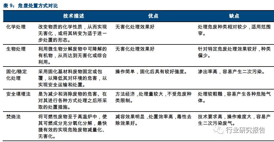
危险废物处理技术按顺序主要分为预处理和最终处理两个阶段,按处理目的和效果划分可以分为资源化处理和无害化处理两种, 具体包括化学处理、生物处理、固化/稳定化处理、安全填埋法处理和焚烧法处理,都将是未来重要的技术路线。


来源:中国知网

3.2.2 商业模式清晰,收益可观


从危废收集处理企业的角度出发, 资源化和无害化的处理方式分别采取市场化价格和政府指导价两种收费方式,其商业模式都非常清晰。


对于资源含量较高的危废,处理企业向排污企业购买后,通过资源化处理方法提炼出相应的产品,以市场化定价方式出售获得收入。

对于资源含量较低的危废,处理企业通过向排污企业收取无害化处理费获得收入,处理费一般由地方物价局、卫生局、环保局等政府部门以指导价格方式确定,企业可在指导价格基础上实行一定幅度的调整。


来源:行研君


综合来看,各地物价部门对于危废处理定价依据不同, 价格最高和最低的省份差距甚至在十倍以上,而在危废处理过程中,实际价格和政府部门定价又有着相当大的浮动空间。 总体上,无害化处理的行业平均净利润大约在 1000 元/吨,而资源化大约在500-700 元/吨。 从调研情况来看,危废企业无害化处理业务的毛利率通常接近 60%,而资源化利用业务也可以达到 40%-50%,横向对比其他环保细分领域,危废处理收益可观,市场期待较高。两相对比的话,我们认为现阶段无害化优于资源化。


首先当前无害化设施偏少,但危废产生量仍在快速增加,这部分市场处在供不应求的状态。


其次随着审批权下放,大型无害化设施的审批难度相对降低,速度加快。

最后资源化当前面临金属价格走低和竞争加剧的困境,对收入和毛利率都会有较大影响。


来源:政府网站


全国各地危废处理价格差距明显,一方面可能是当地政府对危废处理紧迫性及重要性的感觉更为强烈,另一方面也说明当地危废处理压力更大一些。 按照《 2015 年全国大、中城市固体废物污染环境防治年报》,四川产废量在全国排第六(249 万吨)左右,但实际经营规模排到了第十七位(实际处理规模不到 25 万吨),山西产废量在全国排21 位,但实际经营规模排到了第 26 位,产废及处理能力明显处于失衡状态。另外,

目前核定价格的高低与处理费政策出台早晚也关系比较大。


3.2.3 行业壁垒较高

由于危废的高危性、复杂性,危废项目设计、建造、验收等各环节均较繁琐且落地时间长, 一系列的特点奠定了行业的高壁垒,主要体现在处理资质的获得和技术的积累方面。

资质方面,我国规定在境内从事危废收集、贮存、处理经营活动的单位,须具有危废经营许可资质,即业内所称危废牌照。一方面,危废牌照分为危废收集、贮存、处理综合经营许可和危废收集经营许可。另一方面,危废牌照还对危废处理种类和经营规模进行了相关规定。由于获取难度大,使得危废牌照作为重要的准入门槛成为了行业核心竞争力,经营种类多、经营规模大的企业具有突出竞争优势。


技术方面,危废具有对环境危害巨大的特点,一旦风险控制不足,会造成严重的二次污染。因此对行业从业人员提出了非常高的要求,不但技术能力过关,懂得多学科技术路线运用,还要拥有丰富的行业经验以应对各种突发状况。事实上,危废项目从立项申报、项目建设、验收审批、试运行到最终投产运行需要较长的建设周期,大型项目甚至超过六七年,虽然目前国家在开展各种简政放权政策,但危废处理的特殊性造成了其建设周期长、项目落地慢及选址难度大的问题将会继续存在。


3.3 变革大幕开启,先发优势不容忽视

3.3.1 未来五年市场复合增长率 15%

由近年危废处理率变化图可以看出在 2014 年处理率有了明显上扬, 同比增长率超过20%。 在天津港以及常州事件的催化下, 随着相关政策法规进一步完善以及行业监管的加强, 危废市场空间将会得到快速弥补。 我们预计最近两年危废处理率增长率将保持在 20%左右,整个“十三五”期间年复合增长率约 15%, 到 2020 年处理率将达到73%。 假设新增处理空间资源化与无害化各占 50%的话,以资源化 2000 元/吨,无害化 3000 元/吨的收入计算,市场增量空间将在 1075 亿元。


来源:环保部

3.3.2 行业集中度将迎来显著提升


随着行业监管执法力度增强, 我们预计行业市场集中度将显著提升,处理规模较大、具备多种处理资质的大型企业将通过收购兼并逐步扩大市场份额, 实现持续高速增长。


我国危废处理行业中大部分处理企业均为民营企业, 这些企业在成立初期竞争压力不大,发展很快, 但其大多不具备核心竞争力, 研发能力、资金实力、技术水平都较薄弱,企业普遍存在处理资质单一、处理规模较小的问题。截至 2015 年底,全国共有危废处理企业 1527 家,合计核准处理资质为 4564 万吨,平均每家处理企业处理能力尚不到 30000 吨/年。


行业规范度的提升有利于大型危废处理企业跑马圈地。 一方面,大型企业具备资质种类、技术水平、运营经验等多方面的优势,有利于在未来形成规模化协同效应,也有利于打造自身品牌获得政府信任。另一方面,资质审批权的放开将逐步促成原有地域壁垒的打破, 小型企业最依赖的经济护城河将可能不复存在,而大型企业可以利用自身综合优势进行跨地域收购,抢占行业市场空间。
从地方政府的角度来看,为了尽快弥补危废处理能力不足而带来的环境问题,引进行业巨头进行地方危废全治理也是更好的一条道路。由于危废处理企业新建选址困难、落地周期长、项目推进慢的特点,培育本地企业将付出极大的时间、资金和环境成本,对于当前财政紧张且环保压力巨大的地方政府来说并不是经济合理的选择路径。


3.3.3 外来者快速切入,先发优势不容忽视


当前, A 股上市公司中以危废处理处理为主营业务的只有东江环保 1 家,是无可争议的领跑者。 随着行业景气度不断上升,其他环保细分领域的领跑者开始纷纷涉足危废处理,包括主营园林生态的东方园林、 主营垃圾处理的雪浪环境都在过去一年间紧锣密鼓地展开了危废企业的收购,更多的企业也在跃跃欲试。

作为国内市政园林领域的领军企业,东方园林正在通过跨界并购的形式向生态环保企业转型。2015 年下半年,公司在不到一个月的时间内连续收购三家危废处理标的,包括以自有资金人民币 2000 万元收购金源铜业 100%的股权并增资 1 亿元人民币;以自有资金人民币 14160 万元收购吴中固废 80%的股权并增资 5000 万元; 作价146400 万元,收购申能环保 60%的股权。金源铜业的主营业务为含铜危险废物及一般工业废物回收处理;吴中固废主要从事危险废弃物焚烧处理业务,辅以线路板处理及一般工业固体废物处理; 申能环保是一家从事固体废物无害化处理及资源化利用的环保型企业。 东方园林提出要在三年内,进入全国环保危废领域前三名, 2-3个危废细分市场第一名, 并完成 176 亿并购投资目标, 转型动作之迅速引得行业瞩目。

雪浪环境在稳固垃圾焚烧领域行业龙头地位的同时,积极进军工业危废处理。 2014年底收购无锡工废 51%股权,项目总处理能力为每年焚烧危废 34200 吨(其中医疗废物 4000 吨),处理利用有机溶剂 15000 吨。 2015 年公司公告拟在南京市江南环保产业园开展危废项目,目前项目正在前期准备阶段。 2016 年 3 月,公司公告拟增资7000 万元获得上海长盈 20%的股权。上海长盈目前处理能力为 3600 吨/年工业固废,规划处理能力扩大到 50000 吨/年,目前正办理相关手续,有望年内开工扩建。短期内公司在危废领域频频发力, 意欲快速布局占领江浙沪危废市场。


从整个危废行业发展趋势来看,虽然未来企业整合的机会将会不断涌现,外来并购者众多,但是由于危废治理的紧迫性和极大危害性,对并购者自身综合能力的要求也非常高。地方政府引进并购者的目的是为了能够快速有效的解决实际需求,拥有全面竞争优势,能够进行一站式全面危废处理的企业才是最佳选择对象, 而只有并购者的需求与地方环保诉求达到统一才会产生最好的整合效果。 因此,资质种类规模、技术运营经验、产业网络布局以及资金品牌效应等都将成为重要的考量因素。我们认为较早进入行业、具有显著先发优势的企业地位稳固, 将在并购大潮中继续快速壮大。


4. 再生资源:行业支柱地位不可动摇


4.1 城市矿产永续产出


4.1.1 再生资源行业概览


再生资源指在社会生产和生活消费过程中产生的,已经失去原有全部或部分使用价值,经过回收、加工处理,能够使其重新获得使用价值的各种废弃物。

从产业链上下游来说,主要包括回收与利用两个部分。 其中,回收部分主要包括了废旧物资物流上的收集运输集散等,利用部分包括回收之后再制造再循环的加工生产以及深加工阶段。


从再生资源品类划分,主要有废钢铁、废有色金属、废塑料、废轮胎、废纸、废弃电器电子产品、报废汽车、报废船舶、废玻璃、废电池十大类。

由于来源于人类社会活动,再生资源也被称为城市矿产。伴随着人类活动的生生不息,城市矿产永续产出,体现了减量化和资源化理念的再生资源利用产业将是永不消失并保持旺盛成长力的朝阳产业。


来源:行研君


4.1.2 政策环境持续优化


社会经济的高速发展带来了国民生活水平的不断提高,同时也伴随着废旧物资产生量的大幅上升,为我国再生资源产业的发展提供了良好的发展机遇。由于产业空间巨大,对社会经济以及环境保护的推动效应明显, 近年来国家陆续出台多项政策扶持产业发展。


来源:政府网站

4.1.3 市场空间广阔


截至 2015 年底,中国再生资源回收企业有 5000 多家,回收网点 16 万个(未登记注册或临时的回收网点近 40 万个),回收加工处理工厂 3000 多家,从业人员 140 万人。统计数据显示, 2015 年我国再生资源产业总产值达到 1.8 万亿元,占环保产业总产值约 40%,但是总体回收率仍然较低。随着相关产业政策和一系列措施的出台,再生资源产业将继续稳定发展, 对照发达国家再生资源占国家 GDP 比例以及国家再生资源回收规划, 保守估计十三五末期年产值将达到 2.7 万亿元,年均复合增长率约 9%。


来源:商务部

来源:商务部


2010 年,全球再生资源产业规模占全球 GDP 比例为 3.55%,其中美国相关产业占本国 GDP 比例为 3.4%,日本相关产业占本国 GDP 比例为 6.4%,相比之下我国 2015 年再生资源产业占 GDP 比例为 2.6%, 与发达国家 2010 年的数据相比仍然偏低。假设保守估计未来我国 GDP增速保持在 6%的水平,那么到 2020年 GDP总量为 90万亿元,若再生资源产业占比达到 3%的情况下,当年产值将达到 2.7 万亿元,市场增长潜力
巨大。


2015 年 1 月,五部委联合发布再生资源回收体系建设中长期规划(2015-2020 年),提出到 2020 年,在全国建成一批网点布局合理、管理规范、回收方式多元、 重点品种回收率较高的回收体系示范城市,再生资源主要品种平均回收率达到 75%以上。相较于当前不及 50%的主要品种回收率,意味着即便不考虑未来废弃物数量增长,2020 年的产值也将达到 2.7 万亿元。


4.2 汽车拆解+电子废弃物处理将迎来爆发


4.2.1 行业仍处于早期发展阶段,发展空间巨大


近年来,再生资源一系列政策法规的出台充分表现出了国家对于产业的重视与扶持,但是与发达国家相比,可以看到行业处在早期发展阶段,仍然有相当的提升空间。

从立法进程看,我国仍使用以《环境保护法》为主、配套《循环经济促进法》的搭配形式,但是对于更加细分的领域立法不够细致,也没有专门的再生资源立法出台,导致在具体操作中出现责任不明晰、认定界限模糊的问题,给后续执法管理增加了难度。


 从具体政策看,再生资源税务政策体系仍然没有建立,相关条例不够丰富,容易造成行业内税负不平衡的状况;另外对产业支持优惠力度不够,制度设计上没有充分考虑行业特点,使得企业没有真正享受到实际好处;同时各环节政策变动过于频繁,从业者难以准确把握产业发展节奏。


来源:中国知网

4.2.2 细分行业类别发展呈分化状态


2015 年,我国再生资源行业总体上仍表现出向好趋势,但是具体类别景气度呈分化状态。 其中,增幅最大的是报废汽车;降幅最大的是报废船舶。

我国废钢铁、废有色金属、废塑料、废纸、废轮胎、废弃电器电子产品、报废汽车、报废船舶、废玻璃、废电池十大类别的再生资源回收总量约为 2.46 亿吨,同比增长0.3%;回收总值 5149.4 亿元。 2015 年,我国废钢铁、废有色金属、废塑料、废纸、报废船舶五大类别的再生资源共进口 4168.8 万吨,同比增长 0.9%。


来源:中国再生资源回收行业发展报告


其中,废钢铁、废有色金属、废塑料领域受国际大宗原材料价格波动影响表现疲软;废纸、废轮胎、废玻璃以及废船舶领域受上游产业经营拖累表现一般;而报废汽车、废弃电器电子以及废电池领域则表现出强劲的向上趋势。


4.2.3 汽车拆解+电子废弃物处理持续景气


无论是从再生资源产业各细分领域经营数据还是上市公司布局来看,汽车拆解和电子废弃物处理都处在高景气度发展区间,未来潜力巨大。

汽车拆解: 汽车报废高峰期到来, 行业处于爆发前夜。 2000 年之后我国汽车行业进入需求爆发增长阶段,新车销量迅速增长,截止 2015年全国汽车保有量为 1.72亿辆。根据我国 2013年颁布的《机动车强制报废标准规定》,汽车通常报废期限为 10-15年,当前我国已开始逐步进入汽车报废的高峰期。若以 5%的报废率计算,我国当前报废车辆已超过 860 万辆。随着汽车报废率向发达国家水平看齐,行业规模仍将有上升空间。


从近五年报废汽车回收量来看, 年均复合增长率超过 30%,远远超过再生资源行业增速,大有潜力可挖。


来源:中国再生资源回收行业发展报告

来源:中国知网

黄标车淘汰进一步推动产业加速。 2013 年 9 月 10 日,国务院发布《大气污染防治计划》,文中提到了“黄标车”政治政策及目标。 2014 年 5 月 15 日,国务院印发《节能减排低碳发展行动方案》,对全国各省市提出了黄标车淘汰的具体任务。 2015 年 10月 21 日, 环保部、公安部、财政部、交通运输部、商务部等五部门联合印发《关于全面推进黄标车淘汰工作的通知》,要求各地积极开展营运黄标车集中清理工作,集中排查达到强制报废标准的机动车,严格查处报废车上路行驶违法行为,进一步推进黄标车淘汰工作。黄标车整治工作的推进将催生更大的汽车拆解空间。


五大总成管制放松,盈利空间继续上升。五大总成按原材料拆解销售严重限制了汽车拆解厂家的所得利润以及汽车拆解行业的产值,也不利于产业集中度提升。新版《报废机动车回收拆解管理条例》 尚未推出,但相关产业政策已经松动,随着零部件再制造产业的逐步推开,行业盈利空间将大幅上升,从而快速推进汽车拆解行业整体向前发展。


报废汽车回收主要两种途径,一种是拆解后的材料回收再利用,包括废旧金属、玻璃以及各种电子材料等,经处理后作为材料重新使用;另一种是零部件再制造,经过特殊处理后部分达到一定标准的零部件可以流通到汽车后端市场重新制造使用。

报废汽车零部件进入再制造环节的利润价值要远远超过拆解后作为原材料进入市场利用的价值。同样重量的报废汽车,其零部件进入再制造环节创造的价值相当于作为原材料利用价值的 7 到 8 倍,差距巨大。

电子废弃物处理:“四机一脑”引领行业发展,行业市场空间巨大。 我国已进入以“四机一脑”(电视机、电冰箱、洗衣机、空调、电脑)为代表的电器电子产品报废的高峰期,报废量年均增长 20%,预计到 2020 年每年报废数量将超过 2 亿台。 在 2000 年之后,家用电器的销量呈现爆发式增长。彩电、空调的年销量上亿,微型计算机的销量在每年 3 亿台以上。而家电产品的使用寿命一般在 10 年以内,这意味着,我国已进入家电产品报废的高峰期,每年有一亿台以上的废弃家电需要回收处理,且随着家用电器种类的增加,报废量还在逐年上升。


观察近五年电子废弃物回收量变化, 2012 年因补贴政策的暂停和修改导致了回收量显著下降,总体上看年均复合增长率超过 20%, 明显快于再生资源行业回收量增速。


来源:中国再生资源回收行业发展报告

来源:中国报告大厅

来源:政府网站


资质管理从严,正规企业受益。当前,再生资源领域一大半从业企业以私人作坊的形式存在,不但拆解效率不高、环保标准执行不严,而且严重影响了整个回收利用的体系和秩序,也挤压了规模化正规企业的生存空间。财政部 2013 年年底发布的《关于完善废旧电器电子产品处理基金等政策的通知》不但标明了纳入补贴范围的企业标准,同时明确了基金补贴企业的退出规定。拆解量连年不达标、不规范拆解量占比高、环保实施能力弱的企业将被淘汰出名单,竞争力也将大大下降。


来源:财政部


补贴政策合理调整,趋势稳定向好。在旧版补贴标准出台后,补贴标准最高的电视机回收量最大且远远高出其他品类,造成补贴资金整体使用不均。 2015 年 11 月新标准出台,其中,对所涵盖的“四机一脑”的具体产品范围进行细化,并对五种产品的补贴标准进行了调整,电视机、电脑补贴额下降,洗衣机、空调补贴额上升。从后续来看,国家有望出台更多行业政策,包括补贴产品目录扩容、增值税政策调整等,有力推动电子废弃物处理行业的快速发展。


来源:政府网站

4.3 内耕产业,外布网络


4.3.1 并购重组推动行业集中度提高


再生资源行业的产业价值链构成决定了其具有对宏观经济运行敏感度高、受大宗商品走势影响波动明显的特点。随着近两年国内经济增速放缓以及金属原材料价格下滑,行业的整体盈利能力下降,小企业由于渠道有限、资金流转运作能力较差导致发展举步维艰,环保提标带来的高压更是加剧了这一局面;而大型企业利用手中渠道资源优势形成规模化协同效应,同时握有充足的流转资金维持产业链运转并创新商业模式实现快速发展,我们认为后期将会有大量的并购重组机会存在于行业中。


来源:公司网站

4.3.2 内外兼修是做大做强的最佳路径


深度加工,提高资源利用价值是行业发展的必然走向。 与发达国家相比,我国再生资源单位产值很低。随着产业发展的不断成熟,粗放式的拆解处理方式将会逐步走向终结,只有深度挖掘再生资源价值,提高资源利用率才是抵御外部环境波动影响的最佳途径,也是行业的长远发展之道。而从市场调研情况来看,很多企业已经开始从简单拆解向深加工方向靠近,深耕技术能力和处理工艺,有效提高了资源化利用效率。


布局网络,抢占回收渠道是龙头企业核心竞争力。再生资源有来源分散的特点,是否有足够多的回收网络布局,是否对渠道有绝对掌控力是决定企业成败的最关键要素。除了传统回收渠道的争夺,越来越多的再生资源企业大力发展信息技术能力,通过物联网技术整合资源,完善资源回收体系。通过搭建各种互联网平台,一方面建立更多的资源来源通道、扩大影响力,另一方面也降低了回收成本,一举多得。


我们认为,再生资源行业将保持其在节能环保产业中举足轻重的地位,城市矿产继续为国家 GDP 提供源源动力,“内外兼修”的企业将在市场中获得突出竞争优势。


来源:新浪新闻


当前, A 股上市公司中以再生资源回收利用为主营业务且在汽车拆解和电子废弃物利用领域广泛布局的主要有格林美和秦岭水泥两家,分别在深度加工和渠道网络方面具有比较优势,同时积极完善竞争要素,在再生资源领域处于领先地位。


——END——


【PS:点击以下图片可查看内容】


投资&学习



推荐阅读

《雄安新区》

《腾讯报告》

《小龙虾》

登录查看更多
0

相关内容

2020年中国《知识图谱》行业研究报告,45页ppt
专知会员服务
240+阅读 · 2020年4月18日
电力人工智能发展报告,33页ppt
专知会员服务
132+阅读 · 2019年12月25日
【德勤】中国人工智能产业白皮书,68页pdf
专知会员服务
310+阅读 · 2019年12月23日
2019年人工智能行业现状与发展趋势报告,52页ppt
专知会员服务
124+阅读 · 2019年10月10日
2018-2019年国内化妆品行业研究报告
行业研究报告
15+阅读 · 2019年9月28日
医药零售行业报告
医谷
9+阅读 · 2019年7月8日
2019社交行业研究报告
行业研究报告
5+阅读 · 2019年5月30日
2019中国养老产业发展剖析与发展趋势分析报告
行业研究报告
8+阅读 · 2019年5月18日
2018年物业管理行业深度研究报告
行业研究报告
7+阅读 · 2019年5月17日
2019中国家政服务行业发展剖析及行业投资机遇分析报告
2018年氢燃料电池行业研究报告
行业研究报告
5+阅读 · 2019年5月6日
2018年游戏行业研究报告
行业研究报告
3+阅读 · 2019年4月20日
2018年中国供应链金融行业研究报告
艾瑞咨询
7+阅读 · 2018年11月20日
智慧停车行业深度研究与分析报告
智能交通技术
4+阅读 · 2018年3月20日
A Survey on Edge Intelligence
Arxiv
52+阅读 · 2020年3月26日
Arxiv
5+阅读 · 2018年10月11日
Arxiv
22+阅读 · 2018年8月30日
Arxiv
4+阅读 · 2018年4月30日
VIP会员
相关资讯
2018-2019年国内化妆品行业研究报告
行业研究报告
15+阅读 · 2019年9月28日
医药零售行业报告
医谷
9+阅读 · 2019年7月8日
2019社交行业研究报告
行业研究报告
5+阅读 · 2019年5月30日
2019中国养老产业发展剖析与发展趋势分析报告
行业研究报告
8+阅读 · 2019年5月18日
2018年物业管理行业深度研究报告
行业研究报告
7+阅读 · 2019年5月17日
2019中国家政服务行业发展剖析及行业投资机遇分析报告
2018年氢燃料电池行业研究报告
行业研究报告
5+阅读 · 2019年5月6日
2018年游戏行业研究报告
行业研究报告
3+阅读 · 2019年4月20日
2018年中国供应链金融行业研究报告
艾瑞咨询
7+阅读 · 2018年11月20日
智慧停车行业深度研究与分析报告
智能交通技术
4+阅读 · 2018年3月20日
Top
微信扫码咨询专知VIP会员