如何快速教妹子学Python?这个方法火了!

2019 年 7 月 27 日 CSDN

如果说今年有一门最火“外语”,那一定Python。

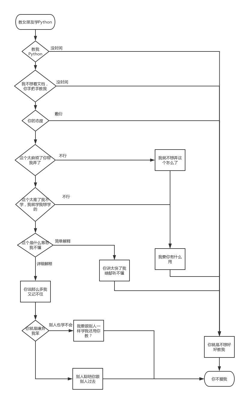
在某论坛上,有人发帖询问:“女友最近想学Python,求推荐一本书”,瞬间留言就炸了。

不过,也早有机智的程序员看穿了真相,给妹子画了一个学习路径:


哈哈,看完后,笔者想说玩笑归玩笑,随着Python的强大,确实Python成为了新时代的必备语言,那么我们小白究竟该如何学Python呢?

今天就给大家推荐一本巨有影响力的Python实战书,特别适合0基础的人学习。上线时间仅2个月就收获了3.4W的五星好评。

这本书可谓是笔者独家私藏图书之一了,对我学习Python有着莫大的帮助。这本书就是《疯狂Python讲义》。

| 图书邮寄 | 视频精讲 | 作者带队 | 社群答疑 | 

结账时输入优惠码:csdn07,  立减20!


作为作者李刚的死忠粉儿,我觉得图书优点如下:

1.内容厚实+课程系统

这本书内容非常厚实,有640多页,上线三个月,成为京东断货王。它的课程体系和Python图谱技能体系不谋而合!

2.注重小白体验

这本书为所有打算深入使用Python编程的读者而编写,非常适合入门!

3.实战案例多

这本书竟然有500多个源码案例,定位是教科书,所以对Python的概念讲解的非常细致和详细,而且注意这本书是基于Python3.6来的。

4.技术方向多

这本书涵盖了网络编程、数据分析、网络爬虫等大量企业实用的知识,内容涵盖了图书的方方面面!通过本书,你将学习到:


所以,当你选择Python图书作为学习途径时,不妨选择本书。

同时,作者李刚根据本书,和CSDN联合开设了一门《21天通关Python》,课程模式为:书+视频教程+讲师带队答疑,让大家爱上Python!

| 图书邮寄 | 视频精讲 | 作者带队 | 社群答疑 | 

结账时输入优惠码:csdn07,  立减20!

报名课程更免费送价值300元的5门进阶课,让你的学习需求一次性满足。(下图课程全部获得)相当于99元购买了6门课程+1本书



21天通关Python》我能收获哪些?

  • 1本实体图书教材,京东畅销书《疯狂Python讲义》含邮寄

  • 10场Python视频精讲,作者李刚亲自带队带你通关Python

  • 4大模块,涉及数据分析、网络爬虫、等Python热点领域,成为技术高手

  • 100+练习题,书籍+线上复合型学习场景,听课、练习题多样化学习方式

  • 专属微信社群,随时答疑,将Python彻底掌握

| 图书邮寄 | 视频精讲 | 作者带队 | 社群答疑 | 

结账时输入优惠码:csdn07,  立减20!

登录查看更多
0

相关内容

Python是一种面向对象的解释型计算机程序设计语言,在设计中注重代码的可读性,同时也是一种功能强大的通用型语言。
【干货书】机器学习Python实战教程,366页pdf
专知会员服务
346+阅读 · 2020年3月17日
算法与数据结构Python,369页pdf
专知会员服务
166+阅读 · 2020年3月4日
【新书】Pro 机器学习算法Python实现,379页pdf
专知会员服务
204+阅读 · 2020年2月11日
【电子书】Flutter实战305页PDF免费下载
专知会员服务
23+阅读 · 2019年11月7日
为什么所有人都报了这个虐人到哭的训练营?!
人工智能头条
5+阅读 · 2019年5月15日
吃鸡手游竟然是Python写的?
机器学习算法与Python学习
7+阅读 · 2018年9月11日
【一文理清】如何确定自己适不适合学AI?
人工智能头条
4+阅读 · 2018年6月7日
这可能是学习Python最好的免费在线电子书
程序猿
55+阅读 · 2018年5月17日
Python 如何快速入门?
大数据技术
11+阅读 · 2018年4月9日
手把手带你玩转机器学习和深度学习
大数据技术
8+阅读 · 2018年1月3日
如何入门Python与机器学习 | 赠书
AI100
8+阅读 · 2017年11月14日
利用python操作Excel教程
Python技术博文
4+阅读 · 2017年9月13日
Python 书单:从入门到……
Linux中国
41+阅读 · 2017年8月6日
Arxiv
29+阅读 · 2020年3月16日
Meta-Learning to Cluster
Arxiv
17+阅读 · 2019年10月30日
Deep Learning in Video Multi-Object Tracking: A Survey
Arxiv
58+阅读 · 2019年7月31日
Arxiv
13+阅读 · 2019年4月9日
Risk-Aware Active Inverse Reinforcement Learning
Arxiv
8+阅读 · 2019年1月8日
Arxiv
22+阅读 · 2018年8月30日
Arxiv
5+阅读 · 2018年6月5日
VIP会员
相关VIP内容
【干货书】机器学习Python实战教程,366页pdf
专知会员服务
346+阅读 · 2020年3月17日
算法与数据结构Python,369页pdf
专知会员服务
166+阅读 · 2020年3月4日
【新书】Pro 机器学习算法Python实现,379页pdf
专知会员服务
204+阅读 · 2020年2月11日
【电子书】Flutter实战305页PDF免费下载
专知会员服务
23+阅读 · 2019年11月7日
相关资讯
为什么所有人都报了这个虐人到哭的训练营?!
人工智能头条
5+阅读 · 2019年5月15日
吃鸡手游竟然是Python写的?
机器学习算法与Python学习
7+阅读 · 2018年9月11日
【一文理清】如何确定自己适不适合学AI?
人工智能头条
4+阅读 · 2018年6月7日
这可能是学习Python最好的免费在线电子书
程序猿
55+阅读 · 2018年5月17日
Python 如何快速入门?
大数据技术
11+阅读 · 2018年4月9日
手把手带你玩转机器学习和深度学习
大数据技术
8+阅读 · 2018年1月3日
如何入门Python与机器学习 | 赠书
AI100
8+阅读 · 2017年11月14日
利用python操作Excel教程
Python技术博文
4+阅读 · 2017年9月13日
Python 书单:从入门到……
Linux中国
41+阅读 · 2017年8月6日
相关论文
Arxiv
29+阅读 · 2020年3月16日
Meta-Learning to Cluster
Arxiv
17+阅读 · 2019年10月30日
Deep Learning in Video Multi-Object Tracking: A Survey
Arxiv
58+阅读 · 2019年7月31日
Arxiv
13+阅读 · 2019年4月9日
Risk-Aware Active Inverse Reinforcement Learning
Arxiv
8+阅读 · 2019年1月8日
Arxiv
22+阅读 · 2018年8月30日
Arxiv
5+阅读 · 2018年6月5日
Top
微信扫码咨询专知VIP会员