赛迪:中国工业软件发展白皮书(2017)(附PPT图片)

2017 年 12 月 20 日 走向智能论坛 赛迪顾问
关注 走向智能论坛 ,与我们同行!
小智的话

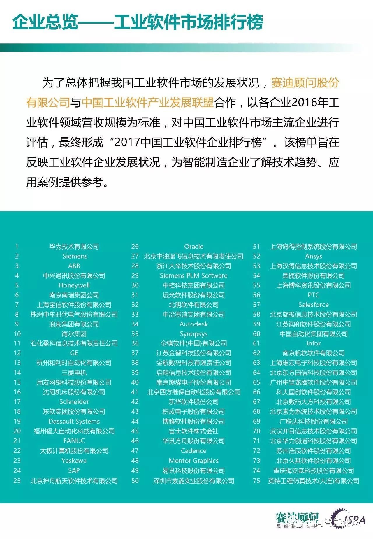
日前,在第八届中国工业软件发展高层论坛上,赛迪顾问软件产业研究中心高级分析师王云侯分享了“中国工业软件发展白皮书(2017)”,报告指出2016年我国工业软件市场保持快速增长,在2017中国工业软件企业排行榜单上,华为名列榜首。文来自:赛迪智库(ID:ccidthinktank),由《走向智能论坛》微信公众号推荐阅读。

中国工业软件发展白皮书(2017)


当前,我国正全面提升智能制造创新能力,加快由“制造大国”向“制造强国”转变。工业软件作为智能制造的重要基础和核心支撑,与先进的工业产品、与国家大力推动的装备制造业走向高端,密切融合到一起,对于推动我国制造业转型升级,实现制造制造强国战略具有重要意义。随着“中国制造2025”的逐步落地,人们对于智能制造和工业软件的关注也在日益升级,我国工业软件市场现状与趋势究竟如何,国内外企业的竞争焦点又在何处呢?在10月23日由中国工业软件产业发展联盟主办的2017第八届中国工业软件发展高层论坛上,赛迪顾问股份有限公司软件产业研究中心高级分析师王云侯与大家分享了“中国工业软件发展白皮书(2017)”。


声  明

本文来自:赛迪顾问,版权归原机构所有,由《走向智能论坛》微信公众号推荐阅读。

相关阅读

1、信通院:G20国家数字经济发展研究报告(2017年)(附解读及报告PDF下载)

2、《中国智能制造系统解决方案市场研究报告2017》发布(附PDF下载)

3、受权发布 | 工程院周济院长:关于中国智能制造发展战略的思考(PPT原文)

4、工业互联网产业联盟:工业互联网关键技术专利态势研究白皮书(附PDF下载)

5、政策速递 | 国务院:深化“互联网+先进制造业”发展工业互联网(附全文)

6、工业互联网产业联盟正式发布《工业互联网平台白皮书(2017)》(附PDF下载)

7、智库跟踪 | 工业互联网成熟度评估(附工业互联网体系架构下载)

8、电子标准院:《工业物联网白皮书(2017版)》(附PDF下载)


登录查看更多
1

相关内容

中国电子信息产业发展研究院控股赛迪传媒、赛迪顾问两个上市公司,培育了赛迪评测、赛迪时代、赛迪呼叫、赛迪数据、赛迪监理等一批信息服务业著名企业,形成了具有一定品牌影响力的企业集团即赛迪集团(CCID)。赛迪信息产业(集团)有限公司(简称赛迪集团),是工业和信息化部直属事业单位中国电子信息产业发展研究院(简称CCID)控股的大型IT信息服务企业。
【大数据白皮书 2019】中国信息通信研究院
专知会员服务
138+阅读 · 2019年12月12日
报告 | 绿色制造标准化白皮书(2019年版)(附PDF下载)
走向智能论坛
11+阅读 · 2019年9月10日
UPSNet: A Unified Panoptic Segmentation Network
Arxiv
4+阅读 · 2019年1月12日
Arxiv
7+阅读 · 2018年3月22日
VIP会员
Top
微信扫码咨询专知VIP会员