谷歌收购HTC:两个硬件loser走到一起能改变什么?

2017 年 9 月 23 日 港股那点事 YeahsBaby


被报道“卖”了很多次的HTC,这次,是真的卖了。


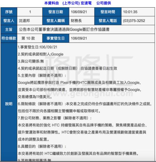
9月21日上午,HTC与谷歌共同宣布,谷歌斥资11亿美元收购HTC的部分手机业务,包括收编参与Google Pixel手机业务的HTC研发团队,同时,还将获得HTC的部分相关资产及非专属知识产权。



事实上,这笔买卖早已被神预测的外资们料到。早在2016年4月HTC10发布后,德意志银行就建议HTC母公司宏达电(2498.TW)将营运不佳的智能手机部门打包卖掉,利用换来的现金专攻VR领域,甚至操心的连买家都直接点名:HTC的老伙伴Google或许是一个不错的选择。


忆往昔,记忆中还是那个HTC以安卓为枪,从斜刺里杀出和好基友Google一起征战天下策马奔腾的峥嵘岁月…


✦  一、HTC与它曾经的辉煌


在智能机还没兴起的时候,远古时期有个牌子叫多普达,可能现在知道的人已经很少了,当时站在多普达背后的就是HTC,早年的HTC其实是靠做代工厂发家的,而随着智能手机启动时代的来临,HTC从幕后走向台前,成为潮起时的带头大哥。因为眼光好,运气好,技能点也点得不错,依靠出色的工业设计与强大的生产能力,HTC顺利转型为独立手机品牌,搭上了智能手机的早班车,推出了全球第一款Windows手机和安卓手机。



尽管没有推出像iPhone那样的顶级精品,但HTC紧抱安卓大腿,凭借着“机海战术”照样玩得风生水起,趁着智能手机的兴起坐享风光无数。


智能手机风潮刚起的2010-2011年,正是HTC最辉煌的时期。


2010年,HTC母公司宏达电甚至贡献了台湾四分之一的出口增长。


2011年,HTC以4300万部出货量荣登全球市占率第三的智能手机品牌,拿下MWC最高殊荣“2011年最佳手机公司”大奖。


2011年三季度,HTC更是在美国市场虐过三星,蹂躏iPhone,出货量达到570万台,以22.9%的市占率成为美国手机市场的最大品牌。


而这些反映在资本市场上,便是宏达电的股价在2011年翻了三倍,冲破每股1300元新台币,市值达1.06兆新台币,在台湾市场仅次于台积电,并将其董事长王雪红推上台湾首富的宝座。


就在大家津津乐道着HTC市值超越曾经的手机霸主诺基亚之时,何人曾想,HTC会否也将从巅峰坠落。



随着智能手机时代的全面到来,在肥美蛋糕吸引下,一大波“僵尸”,哦不,新兴手机厂商迅速崛起,杀向这个彼时还是蓝海的巨大市场,早期以小米、魅族;后期以华为、oppo、vivo等为代表的中国手机厂家以性价比、本土化、品牌等优势在中国这个巨大的市场跑马圈地,而苹果三星等领先者们则日渐巩固自身的护城河。


与此同时,曾经靠出色的硬件设计与系统体验而脱颖而出却没有根据地的HTC,却渐渐掉队了,不仅在硬件设计上拉不开优势,软件体验方面上也逐渐被人赶超。


处于浪潮之巅的公司,即使什么也不做,也能被浪潮推向更高的巅峰。然而,如果新的一浪起来了,一旦没能成功跳上新一波浪,也许就会飞得越高,摔得越惨。


巅峰之后的HTC,也只能坦然面对其惨淡的“人”生。据最近出炉的全球智能手机市场排行榜HTC已经摔出榜单前10名,市占率仅剩0.68%。同时,宏达电8月份的营收更是腰斩加骨折,按月暴跌51.56%至30亿元新台币,创下单月营收近13年来新低。


从2011年的巅峰时刻一路向下,宏达电的市值暴跌又阴跌到几乎只剩当时的二十分之一,实在让人唏嘘。



✦  二、HTC大衰败的背后


而回过头来看,这么多年来,一开始占据了先机,推出的产品似乎也都不错,但为何最后会落得如此结局?回看HTC,也许是尴尬的定位布局、低到尘埃的品牌营销、总是掉链子的供应链等等,在一点一点把HTC拖入衰败的泥淖。


1、品牌Quietly有余Brilliant不足


作为智能手机界曾经的当红辣子鸡,对技术与创新的追求是永无止境的,HTC也推出过不少令人惊艳的产品与功能。


HTC当年的全金属一体机身、后置指纹、双镜头、双天线设计、触摸感应边框等等,都是引领业界潮流的设计。然而这些闪光之处,作为消费者的我们知道吗?


有过很长一段时间,HTC的广告词是“Quietly Brilliant”,的确,HTC确实是完美地呈现了Quietly,踏踏实实做事,安安静静做机,可终究还是差了那么点Brilliant。


不懂得为自己吆喝,不会把自己的优势传导给消费者,在产品差异无伤大雅的情况下,销量怎么能拼得过会喊会唱又会跳的三星们,以及互联网营销溜得飞起的小米们呢。


即使这些新套路没领悟到,用回最传统的电子消费品的精准定位、高密度广告轰炸战略也是一样玩得转,OV两厂还是按照以前功能机的营销策略,没毛病。



2、链子掉个不停的供应链


如果说硬件出身的厂家在营销上有短板,那在供应链上出的bug的锅就完完全全得自己背了。


三星是垂直一体化的,半导体业务有绝对的领先优势,在终端也运营自己的品牌,这种既是裁判,又是球员的角色本来就应该提防,更不用说三星的“战绩”连郭台铭都恨的咬牙切齿,先是金融危机直接切断台湾供应链的订单,再是2010年三星、LG、奇美電、友達都欧盟追溯“操纵面板价格案”中,唯独三星做了“污点证人”去告密,这种不将江湖道义,确保自身利益最大化的手法相信台湾供应链已经是共识了,在这种背景下,还敢用三星最新的技术做旗舰机型,就是给自己挖坑跳...


三星垄断了当时新的屏幕技术AMOLED,意料之外情理之中的,三星把HTC狠狠地摆了一道又一道、捅了一刀又一刀。当年HTC先后推出的畅销机型Hero和DesireHD采用的都是AMOLED屏幕,而三星却两番以产能不足为由对HTC断供,旗舰机型断货,想想都觉得悲伤,心疼被坑得外焦里嫩的HTC。



以代工出身的HTC,自身并没有掌握芯片、屏幕等核心技术,零部件均来自于第三方厂商,供应链的控制力在大厂发力后日渐减弱,良品、产能等各种状况层出不穷,产品走下坡路,那就什么都救不回来了...


彼时的同行,行业总龙头的苹果自然不用说了,Tim Cook的操刀可谓堪称完美,6天的存货周转率、负的运营成本。而同为安卓阵营的老对手三星,因为纵深整合的产业布局,手机零部件均可自产自销甚至外销,新技术、产能都管够。对供应链没有控制力,产品就没有持续的生命力,这就是行业残忍的事实。


相信这一点,锤科的罗玉龙老师应该是深有体会,而现在,行业对供应链能有话语权的门槛已经去到了年出货千万台级别的了,这已经不是有草莽英雄的年代了。


3、定位尴尬难以放下的身段


弱小和无知不是生存的障碍,傲慢才是。


作为曾经的“中华之光”,HTC似乎对欧美市场无比青睐,新款机型的首发地向来都是国外。同时,骄傲如HTC也更加看重高端手机领域,可在高手如云的高端市场,无论是造诣颇深的苹果,还是技术深厚的三星,想要胜出它们都绝非易事。


然而,没有苹果的命,却得了苹果的病。HTC对于中低端市场总有那么一点儿不屑一顾,且对于中低端市场所追求的性价比,HTC的定价也总有那么一些虚高。


而2011年下半年,悲剧开始上演。作为安卓阵营代表的HTC被苹果以专利侵权为名告上法庭,接着被美国实施进口禁令。而这些对于严重倚重北美市场的HTC而言无疑是晴天霹雳。


更致命的是,当HTC重新把目光放回中国大陆,希望靠着中国市场来翻身做主时,但不料山河早已变换,中国制造已然强势崛起。在拼了命小步快跑、快速迭代的国产机们面前,HTC不仅失去了先发优势,产地台湾也成为了硬伤。要知道,在成本导向的纯硬件领域,论性价比,台湾怎么能拼得过大陆?同为硬件组合商,HTC又怎么干得过小米们?



终于,茁壮在台湾、发光在美国的HTC只能被小米、华为等“正红军”们无情地淹没,梦碎在中国大陆。


在高端市场被苹果三星占领,中低端份额被国产品牌瓜分后,先发红利褪去的HTC节节溃败,在重力加速度的作用下,站得多高,摔得多惨。


这也凸显出,作为一个电子消费品品牌,有个稳定的根据地(稳定的销售市场)有多么的重要,他能在最困难的时候保障你有个维持运转的出货量,让企业扛过去,台湾发家的HTC腹地太小,供应链、终端市场两头在外的模式,看起来很美,但是一旦受到什么风浪,一下子就过去了。


这也就不难理解,为什么欧盟这么多个国家,都没有特别大的全球性智能手机品牌,各国分散的市场,没办法让某个厂家迅速的上量,进而利用规模在供应链和创新上进行突破,也就纯纯的沦为被国际品牌收割的市场。


短暂的先发优势没有把握住,行业又发展到成熟期,连苹果发Iphone 8都没有往年万人空巷的待遇了,也许果粉的肾都留给了Iphone X,但是就是不知道,这次三星敢不敢坑苹果了。


这时候,最应景的也许就是刘建宏老师那句:“留给HTC的时间不多了”。


✦  三、那些不服的科技巨头们


2007年6月29日,苹果第一款iPhone正式发售,从此人类智能手机打开了新的篇章。


乔布斯在当年的iPhone发布会上说:“苹果重新定义了手机,iPhone领先了其他手机五年的时间,我们可以甩掉鼠标,只用手指来使用多触点控制屏幕——这个最具革命性的用户界面”。


自从乔布斯2007年推出iPhone之后,iPhone在过去10年的累计销售量达到了12亿,这种智能手机成为了人类亲密的电子伙伴,iPhone也成为了人类史上最成功的电子产品。



人类史上最成功的电子产品自然而然的就是吃完行业的巨大部分利润,还有苹果那一骑绝尘的股价,而作为开启移动互联网时代的入口,智能手机不论是硬件、还是软件,都必然是巨头们必争之地,“FAMGA”这些巨头们当然有人不服,也想分一杯羹,这里就有一个半失败案例。


1、欲攻占移动领域的微软


在软件巨头微软身上,有一个人尽皆知的失败业务:智能手机。


在移动互联网时代来临之时,这个靠windows、office系统称霸电脑桌面互联网江湖赚得盆满钵满的老大哥却后知后觉了,当老大哥反应过来,移动端市场早已被IOS和Android二分江湖,IOS有自己的iPhone就够了,安卓则用免费的生态系统惯坏了市场上的手机厂商。没有人想用老大哥的WindowsPhone。


怎么办,此时老大哥看到了从塞班系统向智能系统艰难转型的诺基亚,更担心这个曾经的手机界巨头将倒戈安卓阵营。于是,心一紧牙一咬,痛失先发优势的微软只能抓起硬件自己干,71.7亿美金一把收了诺基亚手机业务及相关专利,并派出了知名“特洛伊木马”:史蒂芬·埃洛普。



当然,后来的故事大家也都知道了。做硬件需要长期的磨合与积累,一方面,做软件的微软与做硬件的诺基亚企业文化难以统一,资源整合困难。而另一方面,固步自封的微软一开始抱紧授权费不放,丢掉了众多第三方厂商的支持,而当微软放弃授权费时,其它厂商们也早已懒得搭理它了。


终于,微软的Windows Phone也成为了扶不起的阿斗。


微软这波软硬皆输...


2、梅开二度的Google


与微软不一样,Google是手握移动互联网的头等舱机票的:安卓系统。作为全球装机量最大的智能手机系统,软件方面,google已经赢了。


Google也动过进军硬件市场的念想,且不说一直在更新的Nexus和Pixel。


2012年,Google曾怒斥125亿美元收购摩托罗拉,当然,一大原因是在于借助摩托罗拉所拥有的大量专利来对抗与苹果漫长的专利官司,最终获得相互授权的制衡。如果没有当年的这起收购,安卓手机制造商们很有可能将会为了进入全球市场而付出更多的专利费用,或者因为专利诉讼而面临被一些国家禁止销售的局面。



但是,另一方面,Google显然也没能整合好摩托罗拉的硬件资源,错过了把自己发展为另一个手机界霸主的机会。最终,19个月后,Google又以29亿美元的价格把摩托罗拉卖给了联想。


从交易层面,当年 Google125亿买Motorola,是包括Motorola自己的30亿现金和10亿的Tax Credits,所以成本应该是85亿美金。之后Google将Motorola的机顶盒业务24亿美金买给了 Arris,所以成本降为了61亿美金,现在29亿将Mobility卖给联想,留下的绝大部分的专利部分相当于花费32亿,Google这个交易做得不错了。


但直至现在,谷歌两个亲儿子系列也没有做起来,只能说有企业还是讲基因的。


从巨头软硬结合的策略来讲,目前还没有巨头能摸索出比较成功的策略,但是智能手机作为入口级的产品,随着AI技术的发展,将来的入口价值还会跃升,试想,如果未来语音操控成熟了,用语音来调控直接呈现结果,那目前众多的中间层公司会被重构,例如同样的订机票,现在用户还是有偏好订票平台的,那如果脱离了用户,通过声音操控直接返回结果,你说现在主流平台所谓的入口优势还有意义么?


入口决定生死,巨头也还是有进取之意的。


✦  四、当两个loser走到了一起的时候


从智能手机厂家的角度来讲,HTC已经是loser了,如果从巨头在智能手机的尝试来讲,Google也是loser,那两个loser走到了一起能有什么化学反应?


回到这次交易,在外界纷纷猜测HTC是否将彻底放弃手机转型VR之时,宏达电并没有把手机业务一刀砍,而是只卖掉了部分手机业务,保留了自己的品牌及2000人的手机研发队伍,甚至,HTC还计划在四季度推出新的旗舰款手机。


对此,可能就不得不提HTC那背后的掌门人——王雪红,要知道,台湾商界可是流传着“生子当如张忠谋,生女当如王雪红”的传说。作为一枚货真价实如假包换的富二代,王雪红的亲爹正是台湾台塑集团前董事长、被誉为台湾“经营之神”的王永庆。



当年,王雪红没有继承台塑的事业,也没有向亲爹要一分钱,但继承了父亲的精明英勇,在IT领域白手起家自己打出了一片天。如今,在社会上流传的传说,还有王雪红买下威盛与Intel大战百场官司从而成功入局芯片江湖的故事、以及她带着保镖在巴塞罗那长达半年之久只为向黑社会追债的传奇经历。作为前首富之女,王雪华的确是一枚集勇气、智慧与毅力于一体、有担当不坑爹的富二代。


在手机产业兴起之初,王雪红洞悉机遇创办宏达电闯出一片天,在HTC手机业务跌入谷底、VR风口来临之际,王雪红又开始带领HTC迎接VR时代,并且推出的AR产品HTC Vive一举拿下了中国市占第一的好成绩。



不过,未来是美好的,但现实是残酷的,VR市场目前还在起步阶段,其初期营收只占宏达电总营收的不到1成,而宏达电自2013年起便鲜有盈利。所以,这也许就是HTC痛卖部分手机代工业务的原因:断臂求生,聚焦战略重点,以空间换时间,只为度过眼前这段黎明前的黑暗。



HTC智能手机业务已经在走下坡,VR业务还在孵化,资金捉襟见肘,而HTC一直以来都是google的代工厂,在业务沟通上自然是比较顺畅,如果维持这样的现状,如果哪天HTC狗带了,google的亲儿子系列的手机也要跟着狗带,那还不如花一点点钱把团队买过来,奶HTC一口,别让他狗带了,如果将来HTC真的VR搞起来了再深度合作,而且把手机研发团队收归自己旗下。


这次HTC的收购和Moto的收购很容易让人联想到一起,虽然两者都是为了强化google的手机战略,但是当年收购Moto是为了应对当时强势专利战下的战略储备,先整个资产包买下来,再分拆卖出去,留下唯一需要的专利资产包,当时的收购并没有介入Moto的日常经营,那次是专利为主,团队为辅。


这次不一样的地方在于,这次的收购是以团队为主,专利为辅,这次的收购直接并进来一个成熟的手机研发团队近2000人,平均每个人的收购价为55万美金,是真的要自己上场撸的架势了,即使退一万步来讲,你觉得HTC能有啥牛逼的专利值得google买的?


专利买回来就是放着当核弹备着,其他巨头搞事情的时候不搞你而已,已经有核弹了,再多一两个洲际导弹是没意义的…


因此,这次的收购意味着google还是不放弃硬件领域,自己下场撸的战略,可以预见,之后Pixel的发行可能会超预期的高规格...



但是还是那个逻辑,不同企业的基因是不一样的,google的基因是开放和技术导向,在硬件研发、供应链管理这种脏活累活搞不搞得掂还是有待观察…


然而,奈何google手握950亿美金,花11亿玩一玩也还真没什么影响...而且坊间连段子都写好了:谷歌这波不虚,做不好可以再卖给联想嘛...


看到这个交易时候,不知道一种在安卓原生系统上做研发的智能手机厂家背后是否泛起阵阵凉意,如果google的亲儿子Pixel下场后表现不错,那未来:


同样是裁判又是球员的google能否还保持开放?

安卓版本更新是否有时间差?

底层权限的开放是否有差异化?


以前还没有啥感觉,也就是前些天看小米mix2的发布会,看雷军在近乎声泪俱下的说这个全面屏设计突破安卓设计规范的不容易,才感受到:


系统商对于开发商的统治力是绝对的...



✦  结语:


引用互联网教父凯文.凯利的一句话:

技术都会有一个前进的方向,我把它叫做必然,这个趋势像重力一样,一定会发生。


那些不能随时代变化而变化的巨头们,衰落不是偶然,而是将成为它们的宿命。


就产品而言,HTC一直是不错的。但问题在于,市场变了,玩法变了。当苹果拿出AppStore整合了软硬件资源,当小米开始思考如何布局智能家居,当三星整合了硬件供应链的时候,HTC还是代工厂的老套路,注定是要掉队的。


来自时代的碾压是最无情的,但仔细想想,诺基亚、摩托罗拉和黑莓,又有哪个不是呢?


这次google收购HTC的代工业务,这波行业两个loser走到了一起,如果他们没发生化学反应还好,如果发生了化学反应,那很有可能又是行业的一次腥风血雨了。



【作者简介】

YeahsBaby | 格隆汇·专栏作者

港股闭眼玩家,重度科技迷

 坐看股市风起云涌


【精华推荐】

国产手机厂商转向高端机:一场注定惨烈的湘江突围

亚马逊革命:科技正在淘汰传统零售商所有的竞争优势

12倍PE的苹果:是投资者的保守,还是人类的无知?


登录查看更多
0

相关内容

TC:IEEE Transactions on Computers。 Explanation:电气电子工程师学会计算机期刊。 Publisher:IEEE。 SIT:http://dblp.uni-trier.de/db/journals/tc/index.html
【CVPR2020-谷歌】多目标(车辆)跟踪与检测框架 RetinaTrack
专知会员服务
45+阅读 · 2020年4月10日
Python数据分析:过去、现在和未来,52页ppt
专知会员服务
103+阅读 · 2020年3月9日
【Google】利用AUTOML实现加速感知神经网络设计
专知会员服务
30+阅读 · 2020年3月5日
2019中国硬科技发展白皮书 193页
专知会员服务
86+阅读 · 2019年12月13日
【白皮书】“物联网+区块链”应用与发展白皮书-2019
专知会员服务
94+阅读 · 2019年11月13日
复旦大学邱锡鹏老师《神经网络与深度学习》书册最新版
谷歌之困:谷歌为什么做不好硬件?
ZEALER订阅号
3+阅读 · 2019年11月21日
终于有人把中台说清楚了
物联网智库
8+阅读 · 2019年6月23日
已删除
将门创投
4+阅读 · 2019年5月8日
三安光电到底发生了什么?
商业人物
7+阅读 · 2019年1月28日
2018年德国汽车产业研究报告
行业研究报告
16+阅读 · 2018年12月1日
为什么AI公司都在一边融资,一边投资?
腾讯创业
6+阅读 · 2018年9月25日
人工智能少女的四年蛰伏
乌镇智库
3+阅读 · 2018年8月27日
噩耗再次传来!华为,挺住!
FinTech前哨
4+阅读 · 2018年2月4日
Question Generation by Transformers
Arxiv
5+阅读 · 2019年9月14日
Arxiv
5+阅读 · 2018年5月22日
VIP会员
相关资讯
谷歌之困:谷歌为什么做不好硬件?
ZEALER订阅号
3+阅读 · 2019年11月21日
终于有人把中台说清楚了
物联网智库
8+阅读 · 2019年6月23日
已删除
将门创投
4+阅读 · 2019年5月8日
三安光电到底发生了什么?
商业人物
7+阅读 · 2019年1月28日
2018年德国汽车产业研究报告
行业研究报告
16+阅读 · 2018年12月1日
为什么AI公司都在一边融资,一边投资?
腾讯创业
6+阅读 · 2018年9月25日
人工智能少女的四年蛰伏
乌镇智库
3+阅读 · 2018年8月27日
噩耗再次传来!华为,挺住!
FinTech前哨
4+阅读 · 2018年2月4日
Top
微信扫码咨询专知VIP会员