如何基于TensorFlow使用LSTM和CNN实现时序分类任务

2017 年 9 月 13 日 引力空间站 Tom Brander

机器之心编译

时序数据经常出现在很多领域中,如金融、信号处理、语音识别和医药。传统的时序问题通常首先需要人力进行特征工程,才能将预处理的数据输入到机器学习算法中。并且这种特征工程通常需要一些特定领域内的专业知识,因此也就更进一步加大了预处理成本。例如信号处理(即 EEG 信号分类),特征工程可能就涉及到各种频带的功率谱(power spectra)、Hjorth 参数和其他一些特定的统计学特征。本文简要地介绍了使用 CNN 和 LSTM 实现序列分类的方法,详细代码请查看 Github。


Github 项目地址:https://github.com/healthDataScience/deep-learning-HAR


传统图像分类中也是采用的手动特征工程,然而随着深度学习的出现,卷积神经网络已经可以较为完美地处理计算机视觉任务。使用 CNN 处理图像不需要任何手动特征工程,网络会一层层自动从最基本的特征组合成更加高级和抽象的特征,从而完成计算机视觉任务。


在本文中,我们将讨论如何使用深度学习方法对时序数据进行分类。我们使用的案例是 UCI 项目中的人体活动识别(HAR)数据集。该数据集包含原始的时序数据和经预处理的数据(包含 561 个特征)。本文将对比用特征工程的机器学习算法和两种深度学习方法(卷积神经网络和循环神经网络),试验最后表明深度学习方法超越了传统使用特征工程的方法。


作者使用 TensorFlow 和实现并训练模型,文中只展示了部分代码,更详细的代码请查看 Github。


卷积神经网络(CNN)


首先第一步就是将数据馈送到 Numpy 中的数组,且数组的维度为 (batch_size, seq_len, n_channels),其中 batch_size 为模型在执行 SGD 时每一次迭代需要的数据量,seq_len 为时序序列的长度(本文中为 128),n_channels 为执行检测(measurement)的通道数。本文案例中通道数为 9,即 3 个坐标轴每一个有 3 个不同的加速检测(acceleration measurement)。我们有六个活动标签,即每一个样本属于 LAYING、STANDING、SITTING、WALKING_DOWNSTAIRS、WALKING_UPSTAIRS 或 WALKING。


下面,我们首先构建计算图,其中我们使用占位符为输入数据做准备:


graph = tf.Graph() with graph.as_default():    inputs_ = tf.placeholder(tf.float32, [None, seq_len, n_channels],        name = 'inputs')    labels_ = tf.placeholder(tf.float32, [None, n_classes], name = 'labels')    keep_prob_ = tf.placeholder(tf.float32, name = 'keep')    learning_rate_ = tf.placeholder(tf.float32, name = 'learning_rate')


其中 inputs_是馈送到计算图中的输入张量,第一个参数设置为「None」可以确保占位符第一个维度可以根据不同的批量大小而适当调整。labels_是需要预测的 one-hot 编码标签,keep_prob_为用于 dropout 正则化的保持概率,learning_rate_ 为用于 Adam 优化器的学习率。


我们使用在序列上移动的 1 维卷积核构建卷积层,图像一般使用的是 2 维卷积核。序列任务中的卷积核可以充当为训练中的滤波器。在许多 CNN 架构中,层级的深度越大,滤波器的数量就越多。每一个卷积操作后面都跟随着池化层以减少序列的长度。下面是我们可以使用的简单 CNN 架构。


上图描述的卷积层可用以下代码实现:


with graph.as_default():    # (batch, 128, 9) -> (batch, 32, 18)    conv1 = tf.layers.conv1d(inputs=inputs_, filters=18, kernel_size=2, strides=1,        padding='same', activation = tf.nn.relu)    max_pool_1 = tf.layers.max_pooling1d(inputs=conv1, pool_size=4, strides=4, padding='same')    # (batch, 32, 18) -> (batch, 8, 36)    conv2 = tf.layers.conv1d(inputs=max_pool_1, filters=36, kernel_size=2, strides=1,    padding='same', activation = tf.nn.relu)    max_pool_2 = tf.layers.max_pooling1d(inputs=conv2, pool_size=4, strides=4, padding='same')    # (batch, 8, 36) -> (batch, 2, 72)    conv3 = tf.layers.conv1d(inputs=max_pool_2, filters=72, kernel_size=2, strides=1,    padding='same', activation = tf.nn.relu)    max_pool_3 = tf.layers.max_pooling1d(inputs=conv3, pool_size=4, strides=4, padding='same')


一旦到达了最后一层,我们需要 flatten 张量并投入到有适当神经元数的分类器中,在上图中为 144 个神经元。随后分类器输出 logits,并用于以下两种案例:



  1. 计算 softmax 交叉熵函数,该损失函数在多类别问题中是标准的损失度量。

  2. 在最大化概率和准确度的情况下预测类别标签。


下面是上述过程的实现:


with graph.as_default():    # Flatten and add dropout    flat = tf.reshape(max_pool_3, (-1, 2*72))    flat = tf.nn.dropout(flat, keep_prob=keep_prob_)    # Predictions    logits = tf.layers.dense(flat, n_classes)    # Cost function and optimizer    cost = tf.reduce_mean(tf.nn.softmax_cross_entropy_with_logits(logits=logits,        labels=labels_))    optimizer = tf.train.AdamOptimizer(learning_rate_).minimize(cost)    # Accuracy    correct_pred = tf.equal(tf.argmax(logits, 1), tf.argmax(labels_, 1))    accuracy = tf.reduce_mean(tf.cast(correct_pred, tf.float32), name='accuracy')


剩下的实现部分就比较典型了,读者可查看 GitHub 中的完整代码和过程。前面我们已经构建了计算图,后面就需要将批量训练数据馈送到计算图进行训练,同时我们还要使用验证集来评估训练结果。最后,完成训练的模型将在测试集上进行评估。我们在该实验中 batch_siza 使用的是 600、learning_rate 使用的是 0.001、keep_prob 为 0.5。在 500 个 epoch 后,我们得到的测试精度为 98%。下图显示了训练准确度和验证准确度随 epoch 的增加而显示的变化:




长短期记忆网络(LSTM)


LSTM 在处理文本数据上十分流行,它在情感分析、机器翻译、和文本生成等方面取得了十分显著的成果。因为本问题涉及相似分类的序列,所以 LSTM 是比较优秀的方法。


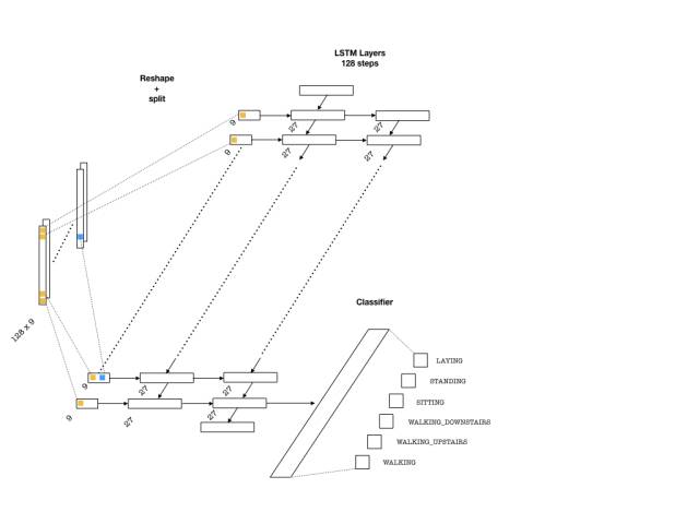
下面是能用于该问题的神经网络架构:


为了将数据馈送到网络中,我们需要将数组分割为 128 块(序列中的每一块都会进入一个 LSTM 单元),每一块的维度为(batch_size, n_channels)。随后单层神经元将转换这些输入并馈送到 LSTM 单元中,每一个 LSTM 单元的维度为 lstm_size,一般该参数需要选定为大于通道数量。这种方式很像文本应用中的嵌入层,其中词汇从给定的词汇表中嵌入为一个向量。后面我们需要选择 LSTM 层的数量(lstm_layers),我们可以设定为 2。


对于这一个实现,占位符的设定可以和上面一样。下面的代码段实现了 LSTM 层级:


with graph.as_default():    # Construct the LSTM inputs and LSTM cells    lstm_in = tf.transpose(inputs_, [1,0,2]) # reshape into (seq_len, N, channels)    lstm_in = tf.reshape(lstm_in, [-1, n_channels]) # Now (seq_len*N, n_channels)    # To cells    lstm_in = tf.layers.dense(lstm_in, lstm_size, activation=None)    # Open up the tensor into a list of seq_len pieces    lstm_in = tf.split(lstm_in, seq_len, 0)    # Add LSTM layers    lstm = tf.contrib.rnn.BasicLSTMCell(lstm_size)    drop = tf.contrib.rnn.DropoutWrapper(lstm, output_keep_prob=keep_prob_)    cell = tf.contrib.rnn.MultiRNNCell([drop] * lstm_layers)    initial_state = cell.zero_state(batch_size, tf.float32)


上面的代码段是十分重要的技术细节。我们首先需要将数组从 (batch_size, seq_len, n_channels) 重建维度为 (seq_len, batch_size, n_channels),因此 tf.split 将在每一步适当地分割数据(根据第 0 个索引)为一系列 (batch_size, lstm_size) 数组。剩下的部分就是标准的 LSTM 实现了,包括构建层级和初始状态。


下一步就是实现网络的前向传播和成本函数。比较重要的技术点是我们引入了梯度截断,因为梯度截断可以在反向传播中防止梯度爆炸而提升训练效果。


下面是我们定义前向传播和成本函数的代码:


with graph.as_default():    outputs, final_state = tf.contrib.rnn.static_rnn(cell, lstm_in, dtype=tf.float32,        initial_state = initial_state)    # We only need the last output tensor to pass into a classifier    logits = tf.layers.dense(outputs[-1], n_classes, name='logits')    # Cost function and optimizer    cost = tf.reduce_mean(tf.nn.softmax_cross_entropy_with_logits(logits=logits, labels=labels_))    # Grad clipping    train_op = tf.train.AdamOptimizer(learning_rate_)    gradients = train_op.compute_gradients(cost)    capped_gradients = [(tf.clip_by_value(grad, -1., 1.), var) for grad, var in gradients]    optimizer = train_op.apply_gradients(capped_gradients)    # Accuracy    correct_pred = tf.equal(tf.argmax(logits, 1), tf.argmax(labels_, 1))    accuracy = tf.reduce_mean(tf.cast(correct_pred, tf.float32), name='accuracy')


注意我们只使用了 LSTM 顶层输出序列的最后一个元素,因为我们每个序列只是尝试预测一个分类概率。剩下的部分和前面我们训练 CNN 的过程相似,我们只需要将数据馈送到计算图中进行训练。其中超参数可选择为 lstm_size=27、lstm_layers=2、batch_size=600、learning_rate=0.0005 和 keep_prob=0.5,我们在测试集中可获得大约 95% 的准确度。这一结果要比 CNN 还差一些,但仍然十分优秀。可能选择其它超参数能产生更好的结果,读者朋友也可以在 Github 中获取源代码并进一步调试。


对比传统方法


前面作者已经使用带 561 个特征的数据集测试了一些机器学习方法,性能最好的方法是梯度提升树,如下梯度提升树的准确度能到达 96%。虽然 CNN、LSTM 架构与经过特征工程的梯度提升树的精度差不多,但 CNN 和 LSTM 的人工工作量要少得多。


HAR 任务经典机器学习方法:https://github.com/bhimmetoglu/talks-and-lectures/tree/master/MachineLearning/HAR

梯度提升树:https://rpubs.com/burakh/har_xgb


结语


在本文中,我们试验了使用 CNN 和 LSTM 进行时序数据的分类,这两种方法在性能上都有十分优秀的表现,并且最重要的是它们在训练中会一层层学习独特的特征,它们不需要成本昂贵的特征工程。


本文所使用的序列还是比较小的,只有 128 步。可能会有读者怀疑如果序列变得更长(甚至大于 1000),是不是训练就会变得十分困难。其实我们可以结合 LSTM 和 CNN 在这种长序列任务中表现得更好。总的来说,深度学习方法相对于传统方法有非常明显的优势。


本文为机器之心编译

登录查看更多
2

相关内容

长短期记忆网络(LSTM)是一种用于深度学习领域的人工回归神经网络(RNN)结构。与标准的前馈神经网络不同,LSTM具有反馈连接。它不仅可以处理单个数据点(如图像),还可以处理整个数据序列(如语音或视频)。例如,LSTM适用于未分段、连接的手写识别、语音识别、网络流量或IDSs(入侵检测系统)中的异常检测等任务。
【干货书】高级应用深度学习,294页pdf
专知会员服务
154+阅读 · 2020年6月20日
【CVPR2020-Oral】用于深度网络的任务感知超参数
专知会员服务
28+阅读 · 2020年5月25日
基于深度学习的手语识别综述
专知会员服务
47+阅读 · 2020年5月18日
干净的数据:数据清洗入门与实践,204页pdf
专知会员服务
164+阅读 · 2020年5月14日
一份循环神经网络RNNs简明教程,37页ppt
专知会员服务
173+阅读 · 2020年5月6日
初学者的 Keras:实现卷积神经网络
Python程序员
24+阅读 · 2019年9月8日
CNN与RNN中文文本分类-基于TensorFlow 实现
七月在线实验室
13+阅读 · 2018年10月30日
收藏!CNN与RNN对中文文本进行分类--基于TENSORFLOW实现
全球人工智能
12+阅读 · 2018年5月26日
教程 | 如何使用TensorFlow实现音频分类任务
机器之心
5+阅读 · 2017年12月16日
TensorFlow实现神经网络入门篇
机器学习研究会
10+阅读 · 2017年11月19日
tensorflow LSTM + CTC实现端到端OCR
数据挖掘入门与实战
8+阅读 · 2017年11月15日
开源|基于tensorflow使用CNN-RNN进行中文文本分类!
全球人工智能
11+阅读 · 2017年11月12日
SlowFast Networks for Video Recognition
Arxiv
19+阅读 · 2018年12月10日
Adaptive Neural Trees
Arxiv
4+阅读 · 2018年12月10日
Arxiv
14+阅读 · 2018年5月15日
Arxiv
7+阅读 · 2018年3月22日
VIP会员
相关VIP内容
【干货书】高级应用深度学习,294页pdf
专知会员服务
154+阅读 · 2020年6月20日
【CVPR2020-Oral】用于深度网络的任务感知超参数
专知会员服务
28+阅读 · 2020年5月25日
基于深度学习的手语识别综述
专知会员服务
47+阅读 · 2020年5月18日
干净的数据:数据清洗入门与实践,204页pdf
专知会员服务
164+阅读 · 2020年5月14日
一份循环神经网络RNNs简明教程,37页ppt
专知会员服务
173+阅读 · 2020年5月6日
相关资讯
初学者的 Keras:实现卷积神经网络
Python程序员
24+阅读 · 2019年9月8日
CNN与RNN中文文本分类-基于TensorFlow 实现
七月在线实验室
13+阅读 · 2018年10月30日
收藏!CNN与RNN对中文文本进行分类--基于TENSORFLOW实现
全球人工智能
12+阅读 · 2018年5月26日
教程 | 如何使用TensorFlow实现音频分类任务
机器之心
5+阅读 · 2017年12月16日
TensorFlow实现神经网络入门篇
机器学习研究会
10+阅读 · 2017年11月19日
tensorflow LSTM + CTC实现端到端OCR
数据挖掘入门与实战
8+阅读 · 2017年11月15日
开源|基于tensorflow使用CNN-RNN进行中文文本分类!
全球人工智能
11+阅读 · 2017年11月12日
Top
微信扫码咨询专知VIP会员