刘强东怒评“假疫苗事件”:会向政协提案,这种人该判无期,要罚他个倾家荡产!

2018 年 7 月 23 日 创业邦杂志

我翻开一查,这疫苗产品上没有纪录,歪歪斜斜的每页上都写着“救死扶伤”几个字。我横竖睡不着,仔细看了半夜,才从字缝里看出字来,满本都写着两个字是“吃人”!


我没有危言耸听,毕竟北大医学部的专家将注射失效的疫苗总结为两个字——杀人。

更推荐周云蓬《中国孩子》



总理批示:必须给全国人民一个明明白白的交代


疫苗事件刷屏了,事件的起因是兽爷的一篇题为《疫苗之王》的文章。


该文从国有资产流失到疫苗生产造假,对长生生物的发迹史做了全景式描述,引起了针对疫苗生产企业的公愤和对监管可靠性的质疑,更逐渐成为不得不面对的重大公众利益型事件。


事件发酵到昨天晚间,传来一则新闻。李克强总理就疫苗事件已经作出批示:此次疫苗事件突破人的道德底线,必须给全国人民一个明明白白的交代。



在批示中要求,国务院要立刻派出调查组,对所有疫苗生产、销售等全流程全链条进行彻查,尽快查清事实真相,不论涉及到哪些企业、哪些人都坚决严惩不贷、绝不姑息。对一切危害人民生命安全的违法犯罪行为坚决重拳打击,对不法分子坚决依法严惩,对监管失职渎职行为坚决严厉问责。尽早还人民群众一个安全、放心、可信任的生活环境。


在总理批示之前,国家药监局负责人于昨天就通报长春长生生物科技有限责任公司违法违规生产冻干人用狂犬病疫苗案件有关情况。



根据举报提供的线索,7月5日,国家药监局会同吉林省局对长春长生公司进行飞行检查;7月15日,国家药监局会同吉林省局组成调查组进驻企业全面开展调查。7月15日,国家药监局发布了《关于长春长生生物科技有限责任公司违法违规生产冻干人用狂犬病疫苗的通告》。


国家药监局现已查明,


企业编造生产记录和产品检验记录,


随意变更工艺参数和设备。


上述行为严重违反了《中华人民共和国药品管理法》《药品生产质量管理规范》有关规定,国家药监局


已责令企业停止生产,


收回药品GMP证书,


召回尚未使用的狂犬病疫苗。


国家药监局会同吉林省局


已对企业立案调查,


涉嫌犯罪的移送公安机关追究刑事责任。


是的,药监局已经对其立案调查,在这不如让邦哥再带大家梳理一下疫苗事件:


▲图片来源:招财大牛猫


互联网界无数人关注着此事,作为一位父亲,京东创始人刘强东也没能忍住心中的怒火:




一家上市公司的罪与罚


之所以群情激愤,是因为疫苗的质量关乎每一位孩子的安危与成长,是因为疫苗在我国公共卫生中占据了十分重要的地位。


如果处理不好,这个事情可能的风险比预期还要高,一定超过三鹿事件。


可能今天人们生活尤其是大城市的人意识不到,其实直到现在,传染类疾病仍然是致人类死亡的重要因素。


在世界卫生组织统计的死亡因素里,传染类疾病是占了相当大的比例34%,而那些我们常见的死亡因素比如癌症、心脏病、糖尿病等等加起来也只有52%。而应对传染疾病,最常见最有效的办法就是接种疫苗。


这个年代,让人们泛起记忆的大型传染类疾病事件估计也就十几年前的“非典”了,和平年代很少有人真正感受过瘟疫的恐怖。


比如历史上造成人类大规模死亡的因素往往是传染病造成的。就像1918~1919年间的西班牙流感曾经造成了全球几千万人的死亡,超过了一战死亡的总人数。更别提众所周知的黑死病导致了整个欧洲三分之一左右的人口死亡。


致命的病菌曾完成对欧亚大陆的征服(推荐此书)


可想而知,“假疫苗”一旦触发“蝴蝶效应”,后果不堪设想。


但即使这样,为了赚钱,在权力庇佑下的垄断企业,还要慢慢的侵蚀着社会的未来。


众所周知,这是长生生物在一年时间之内第二次被发现生产质量问题。2017年10月,原食药监总局抽样检验中发现该企业生产的1批次百白破疫苗效价不合格,结果没收了库存186支,罚了不痛不痒的300多万。


在被查之前,该批次约25万支疫苗已经全部销往山东,25万儿童受害。



长生生物为何沦落至此?


长生生物成立于1992年,由长春生物制品研究所、长春高技术应用研究所及长春生物高技术发展公司共同发起。高俊芳曾经是长春生物制品研究所财务处长,后出任长生实业总经理。2003年,长春高新技术产业集团将其持有的长生实业近六成股份,以低于市场的价格转让给高俊芳和亚泰集团。2015年,长生生物在深圳中小板借壳上市。


当前A股52家以疫苗为主营产品的上市公司,今年一季度销售毛利率平均数高于50%——已经超过A股大部分行业。其中,长生生物以91.59%的毛利率占据行业首位,比贵州茅台的毛利率(91.31%)还高。康泰生物和长春高新紧随其后。


来源:东方财富网


在研发上不怎么舍得投入的高俊芳,似乎不怎么担心市场竞争。


原因之一是市场上竞争对手较少。出于对疫苗安全和质量监管的考虑,监管部门没有发出太多的疫苗生产许可。


这就让长生生物形成了独特优势。其狂犬病疫苗2017年更是在全国市场上占有率排名第二,为公司贡献约一半的营收。


更加荒诞的是,成大生物(国内疫苗龙头)狂犬疫苗报价149元,长生生物报价239元,后者还要多打1针。尽管价格差距明显,但长生生物这几年一直卖的很好。


劣币驱逐良币,已经到了令人发指的地步。


那长生生物把钱都花哪了呢?其中的大头是销售费用——5.82亿元,是研发投入的近5倍。


销售人人员25人,平均每人的销售费用2328万元。


研发人员153人,平均每人的研发费用79.73万元。



令人痛心的是,钱都赚了,还要喝人血,高额利润之下,长生生物质量事故还是层出不穷。


问题曝光后,长生生物的股价一路狂跌,从7月13日的24.55元跌到20日的14.50元,跌掉了四成。短短几天,市值就蒸发98亿之多。


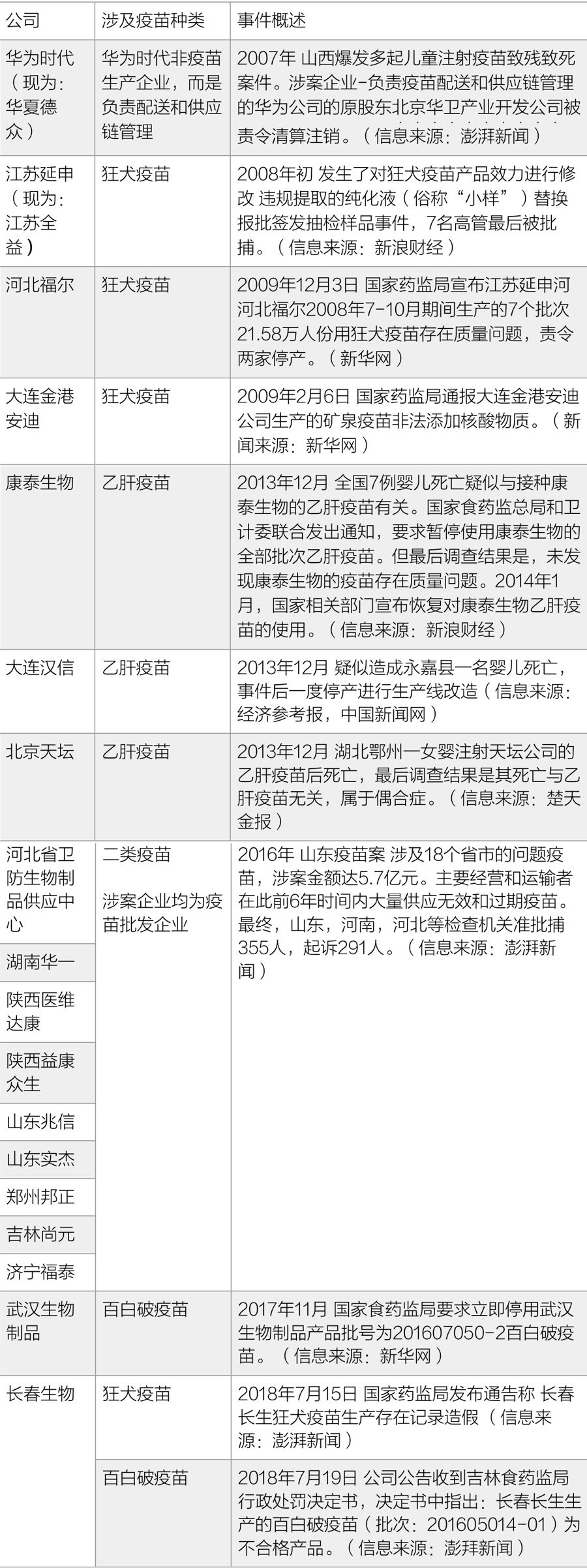
然而,真正让老百姓担心的是:这次我们知道了一个长生生物,但又有多少我们不知道的呢?



还是附上近年来疫苗事件一览,大家可以先自行判断:


图片来源:招财大牛猫


“不作恶”到底有多难


美国的谷歌公司之前有一个非常有名的slogan,叫做“不作恶(Don't be evil)”。



这一句的理想主义情怀可以与国家会计学院的“不做假账”相媲美。大道至简,却道出了企业赖以生存的根本与基本底线。


治大国如烹小鲜,创业路上经营一家公司也是一样:利益是追求,道德是底线。


虽然不作恶的创业者也许会失去很多机会,但对于有底线有原则,做事对得起自己良心的人来说,可能很难迈出这一步。跪着把钱挣了,吃相实在难看。


2008年的毒奶粉事件的阴影还没有从人们的脑海中抹去,如今的假疫苗推倒了又一副多米诺骨牌。发迹于草莽的龙头企业昧着良心赚钱,真是烂透了。


他们或许有小聪明,有心计,但缺少真正的商业智慧,更缺少对疫苗这种公共卫生产品的敬畏之心。


邦哥也深知,并不是所有逐利的商人都流着“人之初,性本恶”的血液,很多创业者在刚开始的确是一个充满理想的白衣少年。但当一家创业维艰的初创公司一路披荆斩棘、逐渐成长为行业独角兽时,它就必然被卷入以利益为核心的商业机器之中。独善其身太不容易了,当用户利益与股东、客户利益发生冲突时,坚守“不作恶”的信条十分艰难。


可越是艰难,创业者越要不忘初心,因为企业的价值观关乎整个社会的良心,更因为:


我们对美好的向往关乎祖国的未来。




- END -


MORE | 更多原创文章


推荐邦哥的好朋友“毒舌科技”,ID:dushekej

商务合作请加微信:bangcbd

登录查看更多
1

相关内容

为了预防疾病而使用的产品,多数依靠刺激人自身的免疫起作用。
专知会员服务
126+阅读 · 2020年6月12日
专知会员服务
29+阅读 · 2020年3月6日
广东疾控中心《新型冠状病毒感染防护》,65页pdf
专知会员服务
19+阅读 · 2020年1月26日
新时期我国信息技术产业的发展
专知会员服务
71+阅读 · 2020年1月18日
2019中国硬科技发展白皮书 193页
专知会员服务
86+阅读 · 2019年12月13日
奔驰女车主同意和解,舆情分析全事件
THU数据派
10+阅读 · 2019年4月17日
三安光电到底发生了什么?
商业人物
7+阅读 · 2019年1月28日
刘强东人设崩了,京东没崩
PingWest品玩
6+阅读 · 2018年11月20日
已删除
雪球
6+阅读 · 2018年8月19日
刘强东清明节回湖南湘潭认祖,带给乡亲100亿“小礼物”
中国企业家杂志
7+阅读 · 2018年4月7日
噩耗再次传来!华为,挺住!
FinTech前哨
4+阅读 · 2018年2月4日
中国平安股价持续大涨背后
凤凰财经
5+阅读 · 2017年9月13日
贾跃亭的汽车梦,还轮不到我们嘲笑
虎嗅网
5+阅读 · 2017年7月6日
Adversarial Metric Attack for Person Re-identification
Viewpoint Estimation-Insights & Model
Arxiv
3+阅读 · 2018年7月3日
Arxiv
5+阅读 · 2018年4月13日
VIP会员
相关VIP内容
专知会员服务
126+阅读 · 2020年6月12日
专知会员服务
29+阅读 · 2020年3月6日
广东疾控中心《新型冠状病毒感染防护》,65页pdf
专知会员服务
19+阅读 · 2020年1月26日
新时期我国信息技术产业的发展
专知会员服务
71+阅读 · 2020年1月18日
2019中国硬科技发展白皮书 193页
专知会员服务
86+阅读 · 2019年12月13日
相关资讯
奔驰女车主同意和解,舆情分析全事件
THU数据派
10+阅读 · 2019年4月17日
三安光电到底发生了什么?
商业人物
7+阅读 · 2019年1月28日
刘强东人设崩了,京东没崩
PingWest品玩
6+阅读 · 2018年11月20日
已删除
雪球
6+阅读 · 2018年8月19日
刘强东清明节回湖南湘潭认祖,带给乡亲100亿“小礼物”
中国企业家杂志
7+阅读 · 2018年4月7日
噩耗再次传来!华为,挺住!
FinTech前哨
4+阅读 · 2018年2月4日
中国平安股价持续大涨背后
凤凰财经
5+阅读 · 2017年9月13日
贾跃亭的汽车梦,还轮不到我们嘲笑
虎嗅网
5+阅读 · 2017年7月6日
Top
微信扫码咨询专知VIP会员