一台电视机改变一代人的生活?智能电视用户洞察报告有真相!

2018 年 11 月 21 日 腾讯大讲堂

最近热播的“电视”为主题的年代记忆剧

《我们的四十年》

以改革开放为背景

讲述了二十世纪七十年代末

少年冯都在小伙伴的家中

初次与电视机结缘,被荧屏世界深深震撼,

从此,他一生以电视为事业的故事



电视产业在时代的长河中

像一颗熠熠发光的星星

带给我们生活无法磨灭的记忆

现在,智能电视扩展了电视的概念范围

作为目前市场规模增速快

用户群体增长多的终端设备

智能电视受到越来越多的关注

👇


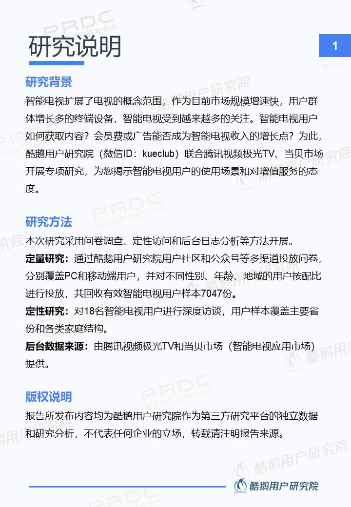
智能电视用户如何获取内容?

会员费或广告能否成为智能电视收入的增长点?

为此,酷鹅用户研究院(微信ID:kueclub)联合腾讯视频极光TV、当贝市场开展专项研究,为您揭示智能电视用户的使用场景和对增值服务的态度

 

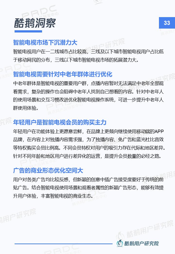
酷鹅核心洞察



1. 智能电视市场下沉潜力大

智能电视用户在一二线城市的占比较高,三线及以下城市智能电视用户占比低于移动网民的分布,三线以下城市智能电视市场的拓展潜力大。


2. 智能电视需要针对中老年群体进行优化

中老年群体是智能电视的重要用户群,点播内容暂时无法满足中老年全部观看需求,复杂的操作也会阻碍中老年人找到自己想看的内容。针对中老年人的使用场景和交互习惯改进优化智能电视操作系统,可进一步提升中老年人群使用体验。


3. 年轻用户是智能电视会员的购买主力

年轻用户在功能体验上更愿意尝鲜,在品牌上更倾向继续使用移动端的APP品牌,在内容上对独播内容需求强,为了独播内容、免广告和蓝光杜比音效等特权购买会员比例高。不同会员特权对用户的吸引力存在代际和地区差异。针对不同年龄和地区用户进行差异化的运营,是提升会员数量的必经之路。


4. 广告的商业形态优化空间大

用户对各类广告均比较反感,但新颖的创意中插广告接受度要好于传统的前贴广告。结合智能电视使用场景和观看者属性的新颖广告形态,能够有效提升用户体验,丰富智能电视的商业生态。





为什么腾讯是蓝色的?


腾讯为什么总干这种"傻事"?


王者荣耀爆款H5有何过人之处?


QQ“嘀嘀嘀嘀嘀嘀”的提示音正式成为首个经司法确认的声音商标


奔走相告!登机忘记带身份证 刷个“二维码”就能行



登录查看更多
0

相关内容

不同于传统电视(包括普通的可点播的 IPTV),智能电视能够从网络、电脑、平板电脑、手机等多种渠道获取内容。
  • Amazon Fire TV
  • Apple TV
  • Roku
  • Google Chromecast
  • 乐视超级电视
  • 小米盒子
  • 快播大屏幕
  • 阿里·华数盒子
  • Showkey秀可视
  • ······
德勤:2020技术趋势报告,120页pdf
专知会员服务
192+阅读 · 2020年3月31日
新时期我国信息技术产业的发展
专知会员服务
71+阅读 · 2020年1月18日
阿里巴巴达摩院发布「2020十大科技趋势」
专知会员服务
108+阅读 · 2020年1月2日
报告 | 2020中国5G经济报告,100页pdf
专知会员服务
98+阅读 · 2019年12月29日
【德勤】中国人工智能产业白皮书,68页pdf
专知会员服务
309+阅读 · 2019年12月23日
【大数据白皮书 2019】中国信息通信研究院
专知会员服务
138+阅读 · 2019年12月12日
2019年药品零售行业全景图
行业研究报告
31+阅读 · 2019年9月18日
中国人设计的情趣玩具,让三十多个国家的女性欲罢不能
医药零售行业报告
医谷
9+阅读 · 2019年7月8日
2019社交行业研究报告
行业研究报告
5+阅读 · 2019年5月30日
2019互联网医疗行业洞察
行业研究报告
8+阅读 · 2019年5月28日
2019年Q1中国互联网流量季度分析报告
艾瑞咨询
5+阅读 · 2019年5月15日
如何运营15万付费用户?
三节课
6+阅读 · 2019年2月28日
年度增速黑马快视频 是谁将它推向神坛
Analysys易观
4+阅读 · 2018年1月26日
有了场景和画像才懂用户
互联网er的早读课
6+阅读 · 2017年8月26日
Foreground-aware Image Inpainting
Arxiv
4+阅读 · 2019年1月17日
Arxiv
6+阅读 · 2018年10月3日
VIP会员
相关资讯
2019年药品零售行业全景图
行业研究报告
31+阅读 · 2019年9月18日
中国人设计的情趣玩具,让三十多个国家的女性欲罢不能
医药零售行业报告
医谷
9+阅读 · 2019年7月8日
2019社交行业研究报告
行业研究报告
5+阅读 · 2019年5月30日
2019互联网医疗行业洞察
行业研究报告
8+阅读 · 2019年5月28日
2019年Q1中国互联网流量季度分析报告
艾瑞咨询
5+阅读 · 2019年5月15日
如何运营15万付费用户?
三节课
6+阅读 · 2019年2月28日
年度增速黑马快视频 是谁将它推向神坛
Analysys易观
4+阅读 · 2018年1月26日
有了场景和画像才懂用户
互联网er的早读课
6+阅读 · 2017年8月26日
Top
微信扫码咨询专知VIP会员