Science重磅!汤富酬、乔杰、付卫发表联合研究,首次实现结直肠癌单细胞多组学测序同步分析

2018 年 12 月 1 日 未来产业促进会


点击上方“公众号”可以订阅哦!

汤富酬(左)、乔杰(中)、付卫(右)

基因组不稳定、表观遗传异常和基因表达失调是结直肠癌的典型分子特征。但这些特征都不是独立的,多个细胞过程可能的相互作用共同促进了肿瘤的转移及异质性。但由于已有的单细胞测序技术在描述不同遗传谱系的多组学信息方面能力有限,单细胞分辨下的相关分子特征同步分析研究仍然难以开展。

为了更好地了解结直肠癌的发生与转移,北京未来基因诊断高精尖创新中心汤富酬研究组,与北京大学第三医院乔杰研究组、付卫研究组联合开发了一种单细胞多组学测序方法,可同步分析拷贝数、DNA甲基化和单细胞的基因表达。利用该方法,研究团队首次在单细胞分辨率、多组学水平解析了人类结直肠癌在发生和转移过程中,基因组拷贝数变异、DNA甲基化异常及基因表达改变的特点及相互关系。11月30日,该研究成果发表在Science上,文章题为“Single-cell multiomics sequencing and analyses of human colorectal cancer”。

该研究基础来自发表于Nature Cell Research的一项单细胞测序技术。此前的单细胞单组学测序技术只能分别研究单细胞基因组、DNA甲基化或转录组,无法同时分析多组学信息。2016年,汤富酬领导的研究团队创新性开发了单细胞多组学测序技术scTrio-seq,该技术可用于分析cpG位点的基因表达、拷贝数变异和甲基化特征,揭示癌细胞基因组、表观遗传及转录组异质性。

在这项最新研究中,该联合研究团队将单细胞重亚硫酸盐测序用于全基因组甲基化分析,开发了新的scTrio-seq2测序方法。该新方法不仅提高了检测效率,还将研究的细胞数量从25个增加到1900个左右,提高了DNA甲基化位点的覆盖度据悉,scTrio-seq2在转录组分析中平均可检测到8106(88%)个基因的表达,并且可检测到1600多万个甲基化位点,精确度与单细胞高精度全转录组分析和DNA甲基化分析效果相近。同时,该技术还能将这些数据与染色体构象和细胞内其他特征相结合。

利用新的scTrio-seq2方法,研究人员对来自12例结直肠癌患者的1800多个单细胞进行了多组学测序。同时,研究人员采集了10例患者的原发肿瘤和转移肿瘤的样本,并获得了与这10例患者匹配的原发和转移数据。通过分析测序数据,研究人员就能够识别每位患者克隆突变产生的遗传谱系,并与基因表达、拷贝数变异和甲基化数据联系起来,以跟踪肿瘤是如何演化成转移性肿瘤的。此外,从肿瘤的多个区域取样也有助于分析识别瘤内异质性。

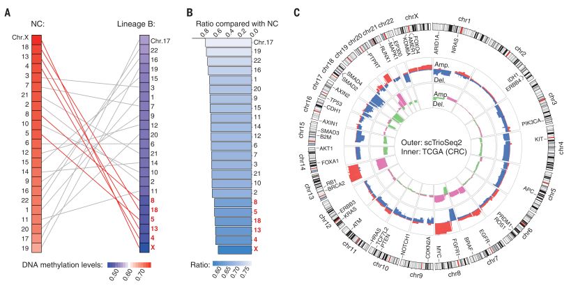
根据拷贝数信息和甲基化数据,研究人员重建了患者原发肿瘤的遗传图谱,并通过该图谱追踪了肿瘤的发展和转移。例如,在一名患者中,研究人员在其原发肿瘤中鉴定了12个遗传亚系。根据单细胞测序数据显示,转移性肿瘤的复杂程度低于原发肿瘤,表明转移性肿瘤可能是克隆性的。

结直肠癌细胞染色体中DNA去甲基化和基因组不稳定性

在甲基化数据分析中,研究人员发现,癌细胞基因组DNA甲基化谱与遗传谱系呈现高度一致性。虽然甲基化水平在同一遗传亚系保持一致(包括转移肿瘤),但不同谱系间甲基化水平不同,并且与相邻正常细胞的甲基化水平也不同。表明原发肿瘤和转移瘤DNA甲基化水平的差异主要由遗传亚系组成差异导致,而不是转移过程中的甲基化或去甲基化导致。同时,在癌细胞中,DNA低甲基化在长末端重复序列、长散在核元件(又称长散在重复序列,LINE)、异染色质区域富集,而DNA高甲基化在CpG岛和开放染色质中富集。

该研究首次在单细胞分辨率下,追踪了同一遗传谱系的癌细胞在转移过程中DNA甲基化及基因表达的变化情况。来自同一癌症患者同一遗传谱系的癌细胞在转移过程中,其全基因组DNA甲基化水平保持相对稳定,但局部区域的DNA甲基化水平可能发生较大变化。此外,研究人员还揭示了DNA甲基化和基因表达的相互关系。在单细胞水平,基因启动子区域的DNA甲基化与相应基因表达关系为负相关,而基因区的DNA甲基化与相应基因表达呈现正相关。

该研究发现了不同患者、癌症部位之间DNA甲基化改变的规律,证明了通过单细胞多组学测序重建遗传谱系,并追踪其表观和转录信息的可行性。单细胞多组学测序为了解结直肠癌的进展和转移过程的分子机制提供了新的见解和信息,基于DNA甲基化的癌症治疗方案给出了新的启示。我们也期待汤富酬教授、乔杰教授和付卫教授能为我们带来更多的惊喜,为结直肠癌的研究与治疗开辟新的思路。

参考资料:

1. Single-cell multiomics sequencing and analyses of human colorectal cancer

2. Single-Cell Method Maps Colorectal Cancer Genomic Instability, Epigenetics, Gene Expression



  注:投稿请电邮至124239956@qq.com ,合作 或 加入未来产业促进会请加:www13923462501 微信号或者扫描下面二维码:

  


  文章版权归原作者所有。如涉及作品版权问题,请与我们联系,我们将删除内容或协商版权问题!联系QQ:124239956

  

登录查看更多
0

相关内容

高效医疗图像分析的统一表示
专知会员服务
36+阅读 · 2020年6月23日
专知会员服务
29+阅读 · 2020年3月6日
【学科交叉】抗生素发现的深度学习方法
专知会员服务
25+阅读 · 2020年2月23日
Nature 一周论文导读 | 2019 年 8 月 1 日
科研圈
8+阅读 · 2019年8月11日
Nature 一周论文导读 | 2019 年 6 月 6 日
科研圈
7+阅读 · 2019年6月16日
Nature 一周论文导读 | 2019 年 4 月 4 日
科研圈
7+阅读 · 2019年4月14日
Science:脂肪细胞外泌体对巨噬细胞发挥调节功能
外泌体之家
19+阅读 · 2019年3月7日
Nature 一周论文导读 | 2019 年 2 月 21 日
科研圈
14+阅读 · 2019年3月3日
3D Deep Learning on Medical Images: A Review
Arxiv
13+阅读 · 2020年4月1日
Mobile big data analysis with machine learning
Arxiv
6+阅读 · 2018年8月2日
VIP会员
Top
微信扫码咨询专知VIP会员