高绍荣组首次绘制小鼠植入前胚胎蛋白质组动态图谱

2017 年 12 月 27 日 生物探索 BioArt

12月26日,同济大学高绍荣课题组与华东师范大学廖鲁剑课题组合作在Cell Reports杂志在线发表了研究论文,首次报道了小鼠植入前胚胎蛋白质组动态图谱,揭示了早期胚胎发育过程中蛋白质水平的独有模式。




本文转载自“BioArt”。


最近几年,各种基于少量细胞或者说单细胞的各种测序(RNA-Seq、DNA甲基化-Seq、ATAC-Seq等)技术取得了非常大的进步,从小鼠到人类,相关的工作频出,而且很多都是发表在Nature或Cell等杂志上。这其中,不得不提到国内以北京大学汤富酬、乔杰等为代表的优秀学者所做出的的相关研究工作。例如,2014年汤富酬、乔杰、谢晓亮合作完首次绘制了世界首个人类早期胚胎DNA甲基化全景图谱【1】;2015年该团队又首次绘制了人类原始生殖细胞的转录组和DNA甲基化组图谱【2】;而就在前不久就,汤富酬、乔杰团队对人类植入前胚胎发育的各个阶段进行了单细胞、单碱基分辨率的系统研究,进一步解释了人类植入前胚胎DNA甲基化重编程的动态过程【3】。


应该说目前关于小鼠或者人类植入前胚胎的转录图谱和表观遗传图谱研究已经比较多了,然而由于技术的限制,现阶段关于植入前胚胎的蛋白质组研究尚处于空白。


最新发表的论文题为“Protein Expression Landscape of Mouse Embryos during Pre-implantation Development”。该成果填补了植入前胚胎发育在蛋白质组水平上的研究空白,为深入研究胚胎发育的机制提供了全新的数据依据和研究方向。




我们知道,在受精之后,终末分化的两种生殖细胞结合形成具有全能性的受精卵,并逐渐分化形成一个完整的生命体,在这个过程中,母源蛋白的储存和降解保证了受精过程和卵裂早期重编程的正确发生,而胚胎基因组表达蛋白的合成和发挥作用是胚胎继续发育和分化的重要保证,相比转录组的研究,蛋白质作为大部分功能实现的最终分子是胚胎发育和调控的主要执行者,其动态变化对于研究早期胚胎发育调控十分重要。此外,至少在斑马鱼和非洲爪蟾中的相关研究表明在同一时期内转录组和蛋白组的相关性很差【4,5】,也就是说很多时候转录组水平的变化并没有很好的反应对应的蛋白组的变化。然而由于技术水平的限制和材料获取的难度,植入前胚胎的蛋白质组研究一直未能实现。


在高绍荣课题组与廖鲁剑课题组合作完成的这项研究中,研究人员利用高灵敏的蛋白定量质谱技术,检测了小鼠植入前胚胎受精卵、2-细胞、4-细胞、8-细胞、桑葚胚和囊胚等六个时期的蛋白质组信息,成功确认了植入前胚胎中4000多个蛋白的含量变化信息,并首次绘制了植入前胚胎蛋白质组动态图谱。



图1:小鼠植入前胚胎蛋白质组图谱的定量测定


该研究发现早期胚胎发育中存在显著的蛋白水平和蛋白修饰的变化,研究人员鉴定发现了大量母源蛋白以及与胚胎分化和囊胚形成密切相关的蛋白。通过蛋白互作调控网络分析,研究人员成功预测了一些胚胎发育过程中的重要调控因子,并进行了验证。如rRNA结合蛋白Rrp9被发现可能是囊胚形成的关键蛋白,验证发现该基因在胚胎的敲降将直接引发胚胎在桑葚胚阶段的死亡。


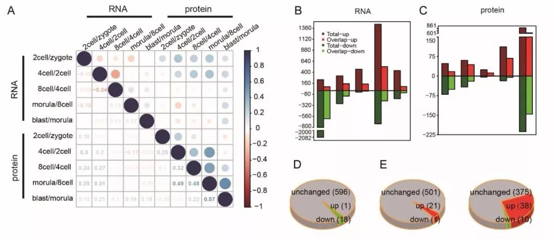
对蛋白的修饰分析,发现了许多重要激酶和信号通路的磷酸化在植入前胚胎中存在显著变化。联合转录组数据分析,进一步发现植入前胚胎中蛋白的表达变化与mRNA的变化并不一致,而是存在错位,并且在受精后,可以观察到明显的与蛋白变化无关的大量母源RNA降解,这表明在早期胚胎中存在丰富的RNA转录后调控,如RNA选择性降解与选择性翻译等。这些发现都为胚胎发育的调控机制研究提供了新的方向。



图2 小鼠植入前胚胎蛋白组和转录组差异显著


总的来说,该成果在一定程度上填补了植入前胚胎发育在蛋白质组水平上的研究空白,为深入研究胚胎发育的机制提供了全新的数据依据和研究方向。该工也为哺乳动物胚胎植入前的蛋白组学研究打开了一扇窗户,具有引领性,相信在未来几年内会有更多的基于少量细胞的高精度蛋白组学的相关工作出现,小鼠的做完了,相信人类的也不远了。


据悉,同济大学生命科学与技术学院的高绍荣教授和华东师范大学的廖鲁剑教授为本文的共同通讯作者,同济大学的高亚威副教授、刘晓雨博士、李翀副研究员以及华东师范大学的唐彬老师为本文的共同第一作者。

End

参考资料:1)Guo, H., Zhu, P., Yan, L., Li, R., Hu, B., Lian, Y., ... & Jin, X. (2014). The DNA methylation landscape of human early embryos. Nature, 511(7511), 606-610.

2)Guo, F., Yan, L., Guo, H., Li, L., Hu, B., Zhao, Y., ... & Wang, W. (2015). The transcriptome and DNA methylome landscapes of human primordial germ cells. Cell, 161(6), 1437-1452.

3)Zhu, P., Guo, H., Ren, Y., Hou, Y., Dong, J., Li, R., ... & Wang, X. (2017). Single-cell DNA methylome sequencing of human preimplantation embryos. Nature Genetics

4)Peshkin, L., Wühr, M., Pearl, E., Haas, W., Freeman, R. M., Gerhart, J. C., ... & Kirschner, M. W. (2015). On the relationship of protein and mRNA dynamics in vertebrate embryonic development. Developmental cell, 35(3), 383-394.

5)Alli Shaik, A., Wee, S., Li, R. H. X., Li, Z., Carney, T. J., Mathavan, S., & Gunaratne, J. (2014). Functional mapping of the zebrafish early embryo proteome and transcriptome. Journal of proteome research, 13(12), 5536-5550.

登录查看更多
0

相关内容

深度学习可解释性研究进展
专知会员服务
103+阅读 · 2020年6月26日
【人大】大规模知识图谱补全技术的研究进展
专知会员服务
87+阅读 · 2020年5月2日
【ICMR2020】持续健康状态接口事件检索
专知会员服务
18+阅读 · 2020年4月18日
专知会员服务
29+阅读 · 2020年3月6日
报告 |事理图谱的构建及应用,附61页pdf
专知会员服务
196+阅读 · 2020年1月17日
知识图谱更新技术研究及其应用,复旦大学硕士论文
专知会员服务
105+阅读 · 2019年11月4日
Nature 一周论文导读 | 2019 年 8 月 1 日
科研圈
8+阅读 · 2019年8月11日
Nature 一周论文导读 | 2019 年 4 月 4 日
科研圈
7+阅读 · 2019年4月14日
Nature 一周论文导读 | 2019 年 2 月 28 日
科研圈
13+阅读 · 2019年3月10日
Science:脂肪细胞外泌体对巨噬细胞发挥调节功能
外泌体之家
19+阅读 · 2019年3月7日
浅谈外泌体抑制剂——鞘磷脂酶抑制剂GW4869
外泌体之家
8+阅读 · 2018年12月19日
VIP会员
Top
微信扫码咨询专知VIP会员