杨望:股市大涨之前,监管能做些什么? | 原子智库独家

2018 年 10 月 26 日 原子智库

点击上方“原子智库” 碰撞思辨·探索新知


编者按


10月19日,监管层接连发声,稳定股市预期。10月19日,A股当日上涨90点,收盘于2550.47点。10月22日收盘于2654.88,A股涨幅4.09%,创下两年半上证综指最大单日涨幅。


杨望

腾讯原子智库特约作者 

瀚德金融科技研究院副院长 

中国人民大学国际货币所研究员


市场整体盘点回顾


10月19日一行两会发声,国务院副总理刘鹤在接受记者采访时表态,要高度重视股市稳定发展。A股继上一周的暴跌趋势下,周五迎来首次反弹(如图1所示)。10月19日,沪深300指数涨幅2.97%,10月22日涨幅4.32%,收盘3270.27点。然而昨天,沪深300指数下跌2.66%,收盘于3183.43点,今日早盘上涨1.75%,收盘于3239.27点。股市从利好后的短线上涨进入目前的震荡趋势。


   

这种波动是正常的,我们需要对宏观环境有清楚的认识。救市政策我们可以理解为是“定心丸+长效药”的组合,“定心丸”在于政府明确表明他们正在或即将采取一系列举措防范系统性风险发生(包括险金理财资金入市、适当释放流动性缓释股权质押风险等),“长效药”在于宏观基调依然强调市场化改革与去杠杆。

   

所以我们可以看到,在监管层、决策层接连表态后,加上市场超跌的状态提供技术面条件,A股在周一形成全市场的反弹。但是,每一次股市深度调整带来市场信心的修复都是中、长期的过程,投资者情绪、财富的伤口不会立刻抹平。加之前几年形成的股市乱象仍需清算。股市长期依赖于实体经济,未来经济强势上扬信号不明显,预计未来半年内,股市整体趋势性回升的概率较低,而分化波动的概率较高。

   

进一步来说,股市仍存在基本面风险。

   

其一,过去超预期的行业正在经历幅度较大的预期回调。之前几年业绩快速增长的行业,如互联网、电子消费、汽车等领域,在资本市场也有超预期的表现。而目前,随着这些领域业绩增长放缓甚至下行阶段的来临,其对应的股票也正在呈现较大幅度预期修复的历程。

   

其二,“闭环资本套利模式”仍待进一步清除根治。过去几年“闭环资本套利模式”盛行,套利主体通过并购或设立的方式,将项目培育成熟卖给上市公司后退出。项目本身业绩高水分的风险,使得并购该项目的公司资产未来面临缩水减值风险。对于这种投机行为,仍待进一步强化切实的政策整顿。

 

稳定信用夯实市场


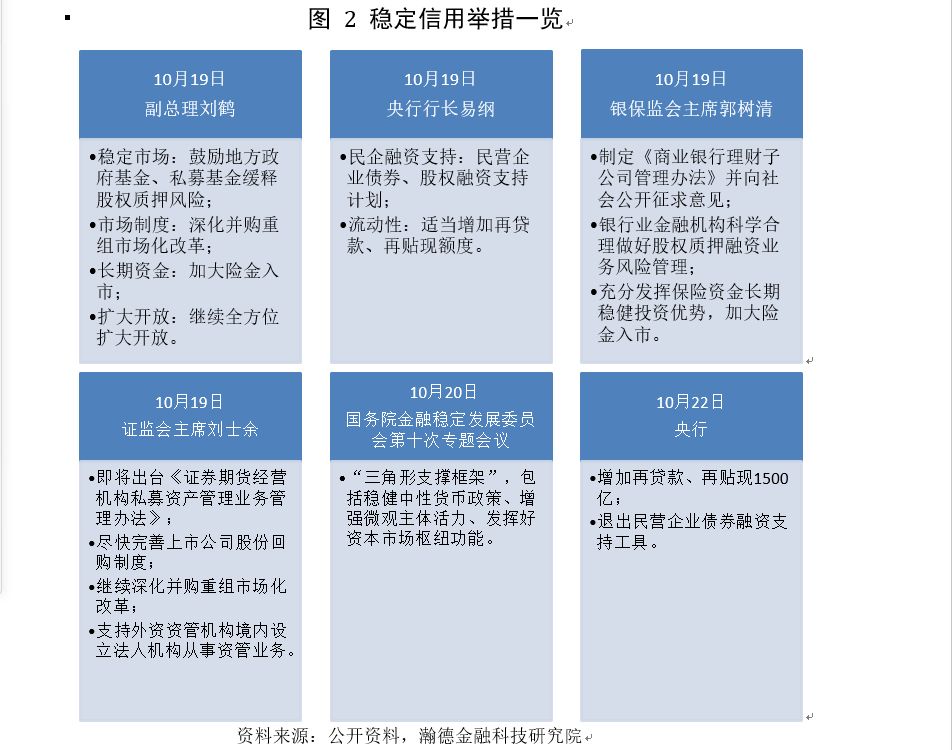
10月19日,副总理刘鹤、央行行长易纲、银保监会主席郭树清、证监会主席刘士余在接受采访时,均对近期股市的大幅波动及未来政策走向有具体回应。监管层、决策层声明的核心主题是“稳信用”(如图2所示),即减小民营企业大面积资金断裂的系统性风险,并且继续深化资本市场改革。



具体操作层面而言,分为五个部分:

   

缓释股权质押爆仓风险

   

截至10月19日,质押估算市值达到4.44万亿,沪深两市共质押6372.51亿股,占总股本的9.94%,两市中仅69股未涉及股票质押。随着股市的大幅下跌,股权质押爆仓的风险加剧,尤其大股东股票质押风险严峻。为缓释股权质押风险,除国资入股地方股权外,21日旁晚,中国基金业协会表示对符合条件的私募基金和资产管理计划特别提供产品备案及重大事项变更的“绿色通道”。此外,北京、深圳等地方政府也运用资金救助本地出现债权股权质押困境的上市公司。

   

适当放松并购重组政策

   

10月8日,证监会正式推出“小额快速”并购重组审核机制,即将按行业实行“分道制”审核,对高新技术行业优先适用。丰富并购重组支付工具,提高审核效率。鼓励包括私募股权基金在内的各类资管机构一更加市场化的方式募集资金。证监会表示,对于被否IPO企业在重组上市间隔由3年缩短为6个月。同时,刘士余表示鼓励私募基金与创投基金参与企业并购。

   

为并购重组松绑能够促进出清落后产能、增强核心竞争力,同时对于负债较高、盈利微薄的中小企业,通过被并购能够重新赢得高质量发展的机会。放松并购重组政策将提高上市公司质量,提升市场效率。

   

完善回购制度

  

现行《公司法》只规定了四种公司回购股份情形:减少股本、与持有公司股份的其他公司合并、股权激励、收购异议股东股份。并未明确涉及以稳定资本市场为由进行的公司回购情形。今天起召开的十三届全国人大常委会第六次会议上,将审议国务院关于提请审议公司法修正案草案的议案。若草案通过,股市大幅波动时,公司回购股份便有正当合理的法律依据。

   

推出民营企业债券融资支持工具

   

10月22日,中国人民银行宣布将引导设立民营企业债券融资支持工具,稳定和促进民营企业债券融资。民营企业融资困境,是自“去杠杆”以来一直存在的难题。其原因在于,一方面金融部门加大对“表外”部分的监管,即影子银行问题,另一方面财政部也大力开展地方政府融资违规情况整顿。

   

央行推出的这项政策是央行尝试向实体经济直接提供信贷的一项创新之举,也是解决民营企业融资难问题的一项重要对策。但需注意的是,由于央行引导设立民营企业债券融资支持工具这项措施仍处在初步尝试阶段,其规模不会过大,因而短期对于资本市场影响不大。

   

引导内外长线资金入场

   

境内长线资金入场包括:一、保险资金,一行两会的声明中均提到要充分发挥保险资金长期稳健投资优势,应加大保险资金财务性和战略性投资优质上市公司力度;二、公募理财产品,银保监会《商业银行理财子公司管理办法(征求意见稿)》中指出,理财子公司发行的公募理财产品可以直接投资股票,这个制度开放了理财子公司股票投资的限制。三、私募股权基金,中基协表示私募股权基金可开立证券账户购买股票、参与上市公司并购重组。四、职业年金招标启动,A股将迎来新的长线资金。

   

境外资金部分,上交所表示,将进一步推动MSCI等国际主流指数提升A股纳入因子权重,加大向境外投资者推介A股力度。过去两年,外资作为A股重要的增量资金来源,带来约3000多亿净流入。


股灾救市国际启示

   

1987年10月纽约股市危机爆发。危机发生后,美国政府、美联储迅速行动。其一,政府紧急发表发声,强调美国各项经济指标正常、宏观经济运行健康;其二,美联储通过窗口指导、降息、增加流动性供给,保障做市商制度的稳定性,使股票市场交易得以持续进行;其三,向多家大型公司提供资金以便回购股票;其四,与各国协调汇率政策,稳定美元汇率,避免游资流出;其五,阻断风险从股市向其他金融市场传导,芝加哥商品交易所和期货交易所相继暂停交易,以期截断期货、现货市场连锁反应。效果显著,10月20日,美股开盘后开始反弹,股市震荡上行开始。

   

20世纪90年代,日本资产泡沫危机爆发,在房地产暴跌后,股市随之大幅下跌,长期萧条。日本在2000年后进行救市,举措包括:其一,央行推出35万亿日元的资产购买计划,包括ETF、房地产信托基金、短期国库券、政府债券等诸多金融领域;其二,央行直接收购商业银行所持上市公司股票;其三,完善金融制度,先后通过《金融再生法案》、《金融健全化法案》加强金融监管。

   

从股灾救市的全球历史来看,我们不难发现:一是杠杆工具会放大股市波动,杠杆越高,泡沫崩盘后跌幅越深,也越会放慢底部调整的速度;二是发生在经济周期上升阶段或者有比较显著的政策资金面支持的股市恢复较快;三是股市危机发生时政府必须“该出手时就出手”及时救市,防止股灾引发的系统性金融风险对金融市场、实体经济的过度伤害。

 

无独有偶,

  

从国内的救市经验(表1所示)可以观察到两种现象:


1、政策发布当日或次日股价都有一个较大幅度的上升;


2、股市真正进入上升趋势的起点往往距离政策底有1个月或半年之久。


具体来说,2008年政府开出政策药方之后一个月股市见底并进入长期震荡上行趋势当中(如图3所示)。这样一个较快的调整,主要原因在于政府“四万亿”的举措大规模地放宽信贷向市场注入流动性。


2012年的情势较为特殊经历了一个V字触底回升(如图4所示)。其中以白酒为代表的消费类个股以及有重大行业利好的券商股成为这轮上涨行情的主要品种。但是半年后,2013年6月股市大幅下跌,市场预期的修正发生在这轮政策的半年后。


2015年政策发布后股市仍持续震荡下跌,下跌趋势持续半年之久(如图5所示)。我们清楚2015股市大崩盘的原因来自高杠杆的场外配资,涉及信托、银行、基金、证券公司等金融机构,由于受到证监会的约束和监督极少,通过场外配资大规模资金进入股市,托高股价。而股市的快速上涨背后带来的是泡沫的大量累积,在泡沫崩盘后其下跌幅度也越大和创伤修复时间也越长。

与此前几次对比来看,今年股市从年初开始的下跌,既非流动性不足的情形,也非资产泡沫崩盘的情形,更多源于去杠杆政策下监管趋严和中美贸易摩擦的影响。此次救市之举带给股市的影响,不会类似2012年的V型,也不会接近2015年暴跌后长期底部的这样一个状态。


—— 腾讯新闻出品 ——

原子智库

AtomThinkTank

学术顾问

国研中心高级研究员:吴敬琏

北京大学光华管理学院名誉院长:厉以宁

登录查看更多
0

相关内容

报告 | 2020中国5G经济报告,100页pdf
专知会员服务
98+阅读 · 2019年12月29日
【德勤】中国人工智能产业白皮书,68页pdf
专知会员服务
309+阅读 · 2019年12月23日
2019中国硬科技发展白皮书 193页
专知会员服务
86+阅读 · 2019年12月13日
2019年药品零售行业全景图
行业研究报告
31+阅读 · 2019年9月18日
美联储若降息意味着什么?
FT中文网
3+阅读 · 2019年6月28日
重磅!2019中国经济研判,涉及20个敏感问题…
笔记侠
10+阅读 · 2019年2月17日
三安光电到底发生了什么?
商业人物
7+阅读 · 2019年1月28日
刘强东人设崩了,京东没崩
PingWest品玩
6+阅读 · 2018年11月20日
以史为镜 | VC/PE的前世今生
线性资本
28+阅读 · 2018年7月11日
人工智能时代的量化投资策略
七月在线实验室
8+阅读 · 2017年12月19日
中国平安股价持续大涨背后
凤凰财经
5+阅读 · 2017年9月13日
Position-aware Graph Neural Networks
Arxiv
15+阅读 · 2019年6月11日
Arxiv
6+阅读 · 2018年10月3日
Arxiv
5+阅读 · 2018年1月17日
Arxiv
7+阅读 · 2018年1月10日
VIP会员
相关资讯
2019年药品零售行业全景图
行业研究报告
31+阅读 · 2019年9月18日
美联储若降息意味着什么?
FT中文网
3+阅读 · 2019年6月28日
重磅!2019中国经济研判,涉及20个敏感问题…
笔记侠
10+阅读 · 2019年2月17日
三安光电到底发生了什么?
商业人物
7+阅读 · 2019年1月28日
刘强东人设崩了,京东没崩
PingWest品玩
6+阅读 · 2018年11月20日
以史为镜 | VC/PE的前世今生
线性资本
28+阅读 · 2018年7月11日
人工智能时代的量化投资策略
七月在线实验室
8+阅读 · 2017年12月19日
中国平安股价持续大涨背后
凤凰财经
5+阅读 · 2017年9月13日
Top
微信扫码咨询专知VIP会员