2017年中国医疗医药医保政策汇总,全面解读政策导向和监管逻辑【2017年年终盘点】

2017 年 10 月 26 日 动脉网 高康平

2017年已接近尾声,动脉网再次开启一年一度的重磅活动未来医疗100强榜和“未来医疗100强”论坛。在榜单揭晓和论坛召开之前,动脉网还精心策划了大型年终盘点专题,将陆续对2017年医疗健康各细分领域进行归纳、总结和展望,通过梳理30多个细分领域,洞悉产业全盘,为大家奉上丰盛的内容大餐。


据不完全统计,截至今年十月中旬,国家级主管部门及地方主管部门陆续颁布了2000多项医疗、医药行业相关政策和行政命令。


其中,国家级主管部门颁布出台400余项,地方主管部门颁布出台1600多项。从颁布单位看,国务院、人社部、卫计委、食药监等是主要发布者,中医药管理局、工信部等单位也参与了部分政策的制定。

 

从涉及的点来看,公立医院综合改革、医药流通整治、中医药发展传承、支付方式改革等是高频词,对互联网+、大数据、人工智能等新技术新趋势亦有覆盖。

 

 

文牍浩繁,无法一一细研,动脉网组编了截至十月中旬颁布的行业政策,分医疗、医药、医保三个部分,将影响力和行业讨论度高的政策予以汇总,供读者回顾今年行业监管趋势变化及走向。

 

医药监管逻辑:去芜存菁,鼓励创新


纵观近年医药行业颁布的政策,大致有三个着力点:医药研发、医药生产、医药流通使用,着力的方向在于优胜劣汰鼓励创新、一致性评价提高药品质量、流通整治,今年颁布的政策也延续了这一思路。


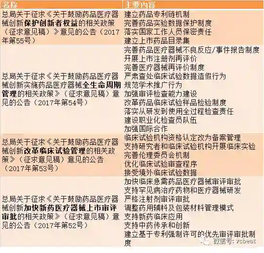
首先来看药物及医疗器械研发方面的政策,最先提及的是CFDA5月11日连发的四项关于鼓励药品医疗器械创新的相关政策。



鼓励药品医疗器械创新系列组合拳从新药研发、临床试验、所有者权益及上市审批等方向出发,鼓励创新,引导建立完整的研发上市路径,对行业影响颇深。

 

实际上,鼓励新药研发一直是行业的主基调,回溯至2015年8月颁布的国务院“44号文”,明确了药品医疗器械审评审批改革的12项任务,其中就有解决注册积压、推进一致性评价、MAH(药品上市许可持有人制度)试点、临床急需药品加快审批的内容。

 

先看审批改革,按食药监药品审评中心发布的《2016年度药品审评报告》,药审中心通过加强审评项目管理、细化审评序列、强化时限管理、成立专项小组等方式,不断提高审评效率和质量。


2016年全年完成审评并呈送总局审批的注册申请共12068件,较2015年提高了26%,排队等待审评的注册申请已由2015年9月高峰时的近22000件降至8200件,基本消除了积压。

 

再是新药引进方面的政策,食药监于今年3月份发布《关于调整进口药品注册管理有关事项的决定(征求意见稿)》,目的是“鼓励境外未上市新药经批准后在境内外同步开展临床试验,缩短境内外上市时间间隔,满足公众对新药的临床需求”。


从实际规则看,国外未上市新药可在国内进行国际多中心临床试验,完成实验之后可直接提出药品上市注册申请;对于申请进口的化学药品新药以及治疗用生物制品创新药,取消应当获得境外制药厂商所在生产国家或者地区的上市许可的要求。这些政策无疑给境外新药在国内上市开了“绿色通道”。

 

到10月8日,中共中央办公厅、国务院办公厅再发布《关于深化审评审批制度改革鼓励药品医疗器械创新的意见》,被称为产业创新发展的“里程碑式”改革。

 

系列举措涉及六大方面的改革内容:

  • 1)改革临床试验管理,确保临床试验科学、规范、真实;

  • 2)加快临床急需药品和医疗器械的上市审评速度,解决公众用药需求;

  • 3)鼓励创新,推动中国医药产业健康发展;

  • 4)全面实施上市许可持有人制度,加强药械全生命周期管理;

  • 5)提升技术支撑能力,全力为创新服务;

  • 6)加强组织领导,以法治思维和法治方式推动改革真正落地。

 

食药监官方称,目前,鼓励药品医疗器械创新具备诸多有利条件。


是国内医药创新风起云涌。


近年来,我国医药企业新药和创新医疗器械申报数量逐年增加。埃克替尼、阿帕替尼、西达本胺、康柏西普等15个1类创新药获得批准生产,29个创新医疗器械获准上市。


二是审评审批制度改革进展顺利。


2015年开始的药品医疗器械审评审批制度改革,提高了审评质量和标准,整治了科研造假不良风气,提高了审评审批透明度。药品审评积压问题如期解决。


三是仿制药质量和疗效一致性评价顺利起步。


2016年2月,国务院专门发文明确相关政策,部分地方政府也出台相关支持政策,企业参与一致性评价的积极性很高,近期将有一批仿制药率先获准通过。


四是上市许可持有人制度十省市试点进展顺利,激发了科研人员创新的热情。

 

国家食品药品监督管理总局副局长吴浈在政策沟通会上表示,前述举措将推动“药品供给侧改革”,使我国医药产业做大做强,更具有竞争力,改变我国长期依赖新药进口的局面。

 

仿制药质量和疗效一致性评价方面,细化规定和配套政策陆续颁布,包括人体生物等效性实验豁免指导原则、改规格药品(口服固体制剂)评价技术指南、现场核查指导原则等,以及参比制剂的确定和临床试验机构扩容。这两项政策坚定了企业推进一致性评价的信心,使落实的确定性和可操作性更高。

 

除了以上两大重点方向之外,短缺药品供应保障、合理使用亦为监管重点。

 

另外,医药流通方面亦有多项重磅政策出台,包括“两票制”、国务院“13号文”、医药电商资质取消等。

 

“两票制”要求公立医疗机构在药品采购中要逐步实行“两票制”,鼓励其他医疗机构推行“两票制”,综合医改试点省和公立医院改革试点城市的公立医疗机构要率先执行“两票制”,鼓励其他地区推行“两票制”,争取2018年在全国推开。


据动脉网统计,截至10月中旬,全国34个省级行政区有29个已出台或执行“两票制”相关政策。

 

“13号文”则指出,应整顿药品流通秩序,推进药品流通体制改革;推动药品流通企业转型升级,推动药品流通企业跨地区、跨所有制兼并重组,培育大型现代药品流通骨干企业。加快形成以大型骨干企业为主体、中小型企业为补充的城乡药品流通网络。鼓励药品流通企业批发零售一体化经营。推进零售药店分级分类管理,提高零售连锁率。

 

综合分析,从“营改增+两票制+流通整治”,有助于打击医药流通中存在的过票倒票等灰色行为,提升行业的透明度。同时,一批优质企业将放大自身优势,进行行业并购,推进行业集中度提升。

 

医药零售方面,在“13号文”、“2017医改任务”中均有提及,包括处方药外购,规范零售药店互联网零售服务,推广“网订店取”、“网订店送”等新型配送方式;试行零售药店分类分级管理,鼓励连锁药店发展,探索医疗机构处方信息、医保结算信息与药品零售消费信息互联互通、实时共享等。

 

回顾2017年医药方面的监管政策,整体逻辑是去芜存菁、鼓励创新,要逐步破除医药领域存在的不合理现象,强化监管,促进行业持续向好发展;并通过简化流程,引入进口新药,同时完善新药创新产业链条基础设施,提升国内药企研发创新的积极性。

 

医疗:公立医院综合改革+鼓励社会办医


医疗方面的政策实际上是围绕着两个核心在落脚,其一是公立医院综合改革,其二是鼓励社会办医。


公立医院综合改革方面,医药分开、价格调整、薪酬人事、政事分开、分级诊疗等是关键词;鼓励社会办医方面,发展第三方医疗服务、鼓励养老服务发展、诊所开办放宽是关键词。



先看公立医院综合改革,4月24日,卫计委等七部委联合发布《关于全面推开公立医院综合改革的通知》,要求深化医疗、医保、医药三医联动,增强改革的系统性、整体性和协同性。


在具体任务上,该通知指出,2017年全国公立医院医疗费用平均增长幅度要控制在10%以下;全面推开城市公立医院综合改革,要求在7月31日前,所有地市出台城市公立医院综合改革实施方案;9月30日前,全面推开公立医院综合改革,所有公立医院全部取消药品加成(中药饮片除外)。


其他目标还包括:

  • 到2017年底,前4批试点城市公立医院药占比(不含中药饮片)总体下降到30%左右;

  • 百元医疗收入(不含药品收入)中消耗的卫生材料降到20元以下;

  • 实行按病种收付费的病种不少于100个;预约转诊占公立医院门诊就诊量的比例要提高到20%以上;

  • 区域内所有二级及以上公立医院和80%以上的基层医疗卫生机构与区域人口健康信息平台对接;

  • 60%的基层医疗卫生机构与上级医院建立远程医疗信息系统。



紧随其后的是“医联体”建设工作,国务院办公厅4月26日发布《关于推进医疗联合体建设和发展的指导意见》,是医联体建设的纲领性文件。


据动脉网梳理,医联体建设将存4种主要形式:

 


实际上,“医联体”建设工作是公立医院综合改革的一个重要抓手,医联体建设需要公立医院体系多级联动、上下协同,发挥医保的经济杠杆作用,同时在薪酬人事考核方面也着墨颇多,是公立医院综合改革的一个集成性解决方案。

 

目标方面,意见要求三级公立医院要全部参与并发挥引领作用,综合医改试点省份每个地市以及分级诊疗试点城市至少建成一个有明显成效的医联体;到2020年,在总结试点经验的基础上,全面推进医联体建设,形成较为完善的医联体政策体系。所有二级公立医院和政府办基层医疗卫生机构全部参与医联体。

 

5月24日,国卫基层司发布《关于做实做好2017年家庭医生签约服务工作的通知》,要求2017年,以省(区、市)为单位要在85%以上的地市开展家庭医生签约服务工作,签约服务人群覆盖率达到30%以上。

 

鼓励社会办医是医疗方面的另外一个重点。从2015年6月国办发相关意见开始,到今年十月中旬,共有二十多项综合性推进政策和近十项专项政策出台。

 

今年5月颁布的《关于支持社会力量提供多层次多样化医疗服务的意见》进一步明晰了目标,要求到2020年,社会力量办医能力明显增强,医疗技术、服务品质、品牌美誉度显著提高,专业人才、健康保险、医药技术等支撑进一步夯实,行业发展环境全面优化。


打造一大批有较强服务竞争力的社会办医疗机构,形成若干具有影响力的特色健康服务产业集聚区,服务供给基本满足国内需求,逐步形成多层次多样化医疗服务新格局。

 

积极支持社会力量深入专科医疗等细分服务领域,扩大服务有效供给,培育专业化优势。在眼科、骨科、口腔、妇产、儿科、肿瘤、精神、医疗美容等专科以及康复、护理、体检等领域,加快打造一批具有竞争力的品牌服务机构。


鼓励投资者建立品牌化专科医疗集团、举办有专科优势的大型综合医院。


支持社会力量举办独立设置的医学检验、病理诊断、医学影像、消毒供应、血液净化、安宁疗护等专业机构,面向区域提供相关服务。

 



这一系列促进政策标志着社会办医的限制被进一步打破,民营资本进入全科、专科、消费医疗领域,将为居民就医提供更多选择。

 

另外就是业界议论颇多的“诊所潮”。今年5月3日,国务院总理李克强主持召开国务院常务会议,针对社会办医提出三大举措。


第一条就是鼓励社会力量举办全科诊所和独立设置的医学检验、康复护理专业机构,促进有实力的社会办中医诊所、门诊部等跨省市连锁经营。

 

到8月8日,国家卫计委再印发《深化“放管服”改革激发医疗领域投资活力的通知》,《通知》提到,要进一步简化医疗机构审批程序,对二级及以下医疗机构的设置审批与执业登记“两证合一”


同时拓展社会投资领域,推动健康服务业新业态发展。这些,都被看成是诊所热潮中的有利因素。

 

诊所潮要爆发还需解决人才供给的问题。卫计委三月发布《医师执业注册管理办法》,允许在职医生多点执业,开办诊所,为诊所潮提供了充足的人才供给。

 

中医诊所方面,国家中医药管理局四月份发布《中医诊所备案暂行办法》和《中医医术确有专长技术人员医师考核注册管理暂行办法》两份文件(征求意见稿),正式就中医诊所由审批制改为备案制做出具体说明。


该规定明确,举办中医诊所的,将诊所的名称、地址、诊疗范围、人员配备情况等报所在地县级人民政府中医药主管部门备案后即可开展执业活动。


该规定同时亦配套了人才解决方案,针对没有学历的中医人才,可通过“中医师承和确有专长资格”解决资质问题,考核内服方药和外治技术通过之后可申请注册。

 

可以说,医疗改革的逻辑在于解决供求的问题,通过公立医院综合改革和鼓励社会办医调整医疗的供给结构,对社会供应更多、更优质的医疗服务,逐步减轻居民对公立医疗体系的依赖,完善国民医疗体系。

 

医保:发挥杠杆、源头控费


医保支出总额占卫生总费用一半以上,作为主要支付方,要充分发挥医保在医疗改革中的基础作用,推进“三医联动”。这也是近年医保方向性政策的主基调。


今年来看,在医保目录调整及支付方式改革上动刀颇多。


今年2月21日,人社部发布新版“医保目录”,是基本医疗保险制度建立以来的第四次医保目录调整,与上一次调整时隔八年。


本版目录中西药和中成药部分共收载药品2535个,较2009年版目录增加了339个,增幅约15.4%;重大疾病、创新药医保谈判机制实质推进,拟谈判品种紧随其后,民族药、儿童药被重点扶持。

 

四月初,人社部再将44个品种纳入2017年国家基本医疗保险、工伤保险和生育保险药品目录谈判范围。最终有36个品种成功入围,8个出局。

 


另据统计,截至8月底,全国有20个省区对外公布了新版医保目录调整方案或执行了国家版医保方案。


对医药企业而言,药品进入医保目录之后,渠道得到一定程度保障,对企业业绩利好。


值得注意的是,人社部将着手建立常态化、动态化的医保用药准入机制,做好目录准入、支付标准、使用管理等环节的有机衔接,逐步实现医保用药的全流程管理,使保障范围与临床用药实际、医药技术进步相适应,进一步发挥医疗保险支持创新、促进发展的作用。

 

医保目录调整之外,医保支付方式改革也是重要着力点,今年各部门陆续颁布了四条相关政策,全面深化付费方式改革和推行医疗保险智能监控,以总额控制为基础,向按人头付费、按病种付费过渡。

 


影响最大的是国务院六月份发布的《关于进一步深化基本医疗保险支付方式改革的指导意见》。


根据该意见,2017年起,将进一步加强医保基金预算管理,全面推行以按病种付费为主的多元复合式医保支付方式。

 

各地要选择一定数量的病种实施按病种付费,国家选择部分地区开展按疾病诊断相关分组(DRGs)付费试点,鼓励各地完善按人头、按床日等多种付费方式。


到2020年,医保支付方式改革覆盖所有医疗机构及医疗服务,全国范围内普遍实施适应不同疾病、不同服务特点的多元复合式医保支付方式,按项目付费占比明显下降。

 

十月九日,李克强主持召开国务院常务会议,听取公立医院综合改革和医疗联合体建设进展情况汇报,对下一步公立医院综合改革做出了部署。


其中一项重要内容就是将统一确定100个以上的病种,重点推进按病种付费改革。

 

未来按病种付费或与医院薪酬制度改革、破除以药养医等问题结合,以支付为抓手,全面深化公立医院综合改革成效。

 

其他方面,异地就医结算打通是重要方向。据卫计委官方公布的数据,截至九月底,全国所有医保统筹地区,开通了7226家跨省异地就医住院医疗费用直接结算定点医疗机构,全国88%的三级定点医院已连接入网。


回顾与展望


回顾今年已经发布的医药产业政策,多为此前政策的延续或持续推进。


医药方面,从新药研发专利保护、临床机构扩容、药品上市许可持有人制度,到进口新药开绿色通道,再到仿制药一致性评价推进、参比制剂确定,药品的供给在去芜存菁,逐步与国际接轨;


医药流通方面,“营改增+两票制+流通整治”或重塑医药流通格局,引医药流通向集约化、规模化发展;


医保方面,以支付为杠杆,广泛参与到公立医院综合改革当中,强调“三医联动”,按病种付费、按人头付费等支付方式改革也有序推进,医保在医疗改革方面的作用和影响力凸显。

 

医疗行业本身是政策导向明显,结构固化的行业,系列改革将充分发挥顶层设计的主导优势,同时调动社会资源力量,为居民提供层次丰富、结构合理的医药医疗服务供给。


作为“政策大年”,今年也将成为产业发展重要的时间节点。


文|高康平

微信|changyoudashijie

添加时请注明:姓名-公司-职位

后台发送关键词即可获得相关好文

网站、公众号等转载请联系授权


长按识别图中二维码,回复“报名”即可免费参加


本周四(10月26日)晚8:00蓝熙健康产品负责人张涛将做客动脉网的VB群访谈,和大家分享“蓝熙健康如何做社区健康管理”。届时将为你揭开地产跨界医疗火热现象背后的真相;如有疑问,也可在访谈中提问期待与你共同聆听产业的声音!


2016年,动脉网首次面向医疗健康产业发布了“2016年年度未来医疗100强榜”。


相较2016年,2017年的医疗健康产业将呈现怎样的态势?这些态势是让各领域的企业受益还是受阻?在2017年的未来医疗100强榜中,哪些领域的企业会上榜?哪些会落榜?……解开种种问题的钥匙,就是长按识别上方二维码


近期推荐

 专科医联体产业盘点:全国已建设27种专科机构,儿科医联体最多,均集中在发达城市

 1年时间开设5家中心门店,顽皮熊用小儿推拿解决儿童亚健康难题

 不满足于线上轻问诊,爱宠医生正成为占据市场90%的单体宠物医院的一体化服务商

医疗物联网专题系列

 一年建12900多间标准雾化室,携手阿里、华为的阿斯利康物联网平台究竟长什么样?

 锐捷网络的智能输液系统,如何让中山医院护士的工作效率提升80%?

 连续2年营业额翻番,专注于医疗物联网的识凌科技如何掘金RFID?

声明:动脉网所刊载内容之知识产权为动脉网及相关权利人专属所有或持有。文中出现的采访数据均由受访者提供并确认。未经许可,禁止进行转载、摘编、复制及建立镜像等任何使用。

登录查看更多
0

相关内容

求医问药之所。
2019中国硬科技发展白皮书 193页
专知会员服务
86+阅读 · 2019年12月13日
【大数据白皮书 2019】中国信息通信研究院
专知会员服务
138+阅读 · 2019年12月12日
医药零售行业报告
医谷
9+阅读 · 2019年7月8日
2018年氢燃料电池行业研究报告
行业研究报告
5+阅读 · 2019年5月6日
百余位院士入选!中国科协公示一份重要名单
材料科学与工程
11+阅读 · 2018年12月21日
2017-2018年抗肿瘤药物行业研究报告
行业研究报告
7+阅读 · 2018年11月1日
Arxiv
4+阅读 · 2019年9月5日
Hardness-Aware Deep Metric Learning
Arxiv
6+阅读 · 2019年3月13日
VIP会员
相关资讯
医药零售行业报告
医谷
9+阅读 · 2019年7月8日
2018年氢燃料电池行业研究报告
行业研究报告
5+阅读 · 2019年5月6日
百余位院士入选!中国科协公示一份重要名单
材料科学与工程
11+阅读 · 2018年12月21日
2017-2018年抗肿瘤药物行业研究报告
行业研究报告
7+阅读 · 2018年11月1日
相关论文
Top
微信扫码咨询专知VIP会员