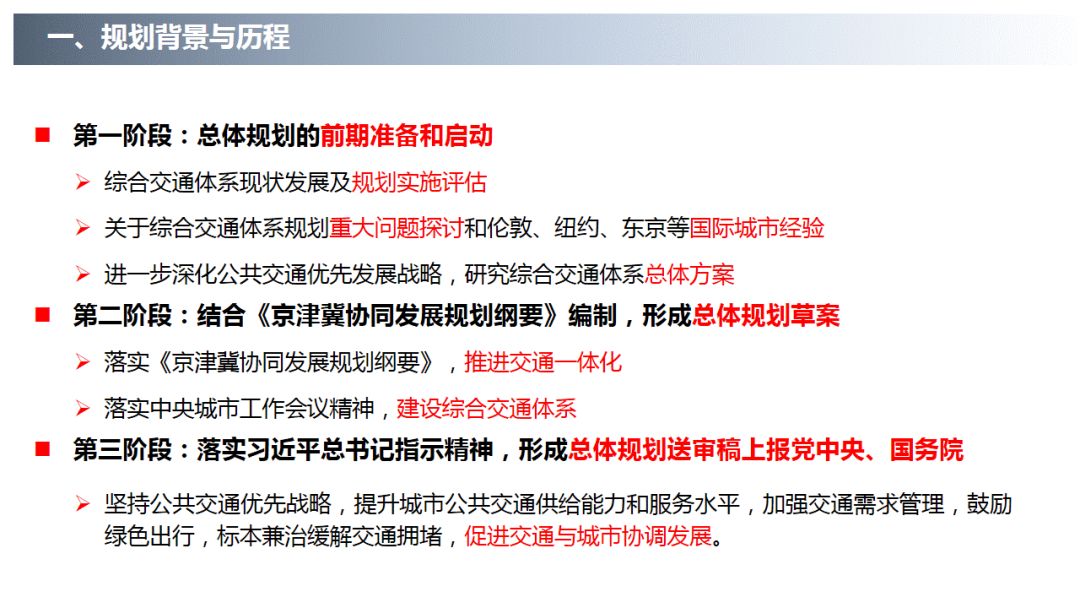
北京综合交通体系与城市总规协同规划实践

2018 年 1 月 4 日 智能交通技术 张晓东


北京综合交通体系与城市总规协同规划实践

张晓东

北京市城市规划设计研究院

供       稿:张晓东

鸣       谢:北京市城市规划设计研究院、中国城市规划设计研究院城市交通研究分院

编       辑:论坛秘书处


登录查看更多
0

相关内容

智慧交通的前身是智能交通(Intelligent Transport System,简称ITS),ITS是20世纪90年代初美国提出的理念。到了2009年,IBM提出了智慧交通的理念。是将先进的信息技术、通讯技术、传感技术、控制技术及计算机技术等有效率地集成运用于整个交通运输管理体系,而创建起的一种在大范围内及全方位发挥作用的,实时、准确及高效率的综合的运输和管理系统。美国、日本、欧洲率先展开相应的研究并成为ITS发展的三强,此外加拿大、中国、韩国、新加坡、澳大利亚等国家的研究也具有相当规模。智能交通系统由多个系统构成,其中包括出行者信息系统(ATIS)、先进交通管理系统(ATMS)、先进公共交通系统(APTS)、先进车辆控制系统(AVCS)、电子不停车收费系统(ETC)、商用车辆运营系统(CVOS)等
华为发布《自动驾驶网络解决方案白皮书》
专知会员服务
130+阅读 · 2020年5月22日
2019中国硬科技发展白皮书 193页
专知会员服务
86+阅读 · 2019年12月13日
【大数据白皮书 2019】中国信息通信研究院
专知会员服务
138+阅读 · 2019年12月12日
人工智能应用实践与趋势
人工智能学家
13+阅读 · 2019年9月20日
交通评价指标概略
智能交通技术
15+阅读 · 2019年7月21日
2019 GAITC 专题论坛之十二丨智慧交通--智慧城市的核心动脉
中国人工智能学会
7+阅读 · 2019年5月6日
我国智能网联汽车车路协同发展路线政策及示范环境研究
车路协同构建“通信+计算”新体系
智能交通技术
11+阅读 · 2019年3月26日
海康威视AI Cloud助力平安城市4.0建设
海康威视
7+阅读 · 2018年1月17日
Generating Fact Checking Explanations
Arxiv
9+阅读 · 2020年4月13日
Arxiv
29+阅读 · 2020年3月16日
Implicit Maximum Likelihood Estimation
Arxiv
7+阅读 · 2018年9月24日
Arxiv
4+阅读 · 2018年3月14日
Arxiv
7+阅读 · 2018年1月24日
VIP会员
相关资讯
人工智能应用实践与趋势
人工智能学家
13+阅读 · 2019年9月20日
交通评价指标概略
智能交通技术
15+阅读 · 2019年7月21日
2019 GAITC 专题论坛之十二丨智慧交通--智慧城市的核心动脉
中国人工智能学会
7+阅读 · 2019年5月6日
我国智能网联汽车车路协同发展路线政策及示范环境研究
车路协同构建“通信+计算”新体系
智能交通技术
11+阅读 · 2019年3月26日
海康威视AI Cloud助力平安城市4.0建设
海康威视
7+阅读 · 2018年1月17日
相关论文
Top
微信扫码咨询专知VIP会员