没有竞品时,如何进行需求调研?

2021 年 12 月 29 日 人人都是产品经理

关注并将「人人都是产品经理」设为星标

每天早 07 : 45 按时送达

需求调研是产品经理在产品设计过程中必然要经历的阶段之一,只有做好需求调研,后续产品的整体方向、定位、目标用户群体才会更为确定,进而保证后续项目的正常行进。然而若你的产品没有竞品,你又该如何进行需求调研呢?


全文共 2639 字,阅读需要 6 分钟

——————/ BEGIN /——————

调研不彻底,就是彻底不调研。

关于产品需求调研的重要性,这是多年前我领导对我刚入行时的循环洗脑,那时他保温杯里泡的虽然还不是枸杞,可已然有了穿透岁月的先见之明。

几乎在每一次产品设计进行需求调研时,他都会掐着兰花指对我们划重点,似乎只有不停地播放“你爱我,我爱你,需求调研要彻底”,你才能记得住这魔幻的旋律。

为什么说需求调研如此重要呢?

其实原因很简单——因为这是产品战略实施的第一环,是需求设计的起点,也是产品发展的支点;一旦出现偏差,后期就会被成倍放大,回头无岸。

一般我们在进行需求调研时,其实也是有一整套方法论的。

这不是眼瞅就要春节了吗,镜同学正在急练毛笔字,计划过几天街头写春联,可领导这时候给整了个绝活:

库存融资新产品马上着手进行需求调研,本周要形成产品调研分析报告。

熟悉供应链金融的产品同学都知道,供应链金融主要就三种模式,分别为:应收账款融资、预付款融资和库存融资。

而我们作为供应链金融平台,定位为“供应链金融一揽子服务的提供商”,眼下我们金融平台已上线两款产品,分别对应着应收账款融资、预付款融资,所以库存融资对于金融平台的丰富度至关重要。

依据产品KPI指标,原本库存融资的产品设计是属于下个月的工作包,我大意了,忽略了优秀的领导都是服用生长素和催熟剂的。

可鏡同学作为十八线金融小学生,一收到这个陌生的工作任务,就顿感压力山大,心说,这不是欺负老实人吗?

为什么鏡同学这么说呢,毕竟“汉隆剃刀”一直在鏡同学心中:

领导个个都是英明神武、冰清玉洁的高大上形象,万万不可妄自揣度呀。

可这次着实不一样,原因有二:

一是,新产品设计无竞品可供参考。

网络上几乎没有“库存融资”的竞品可供分(抄)析(袭)的。

事实上,B端产品尤其是平台化、垂直化的产品服务,一般很难搜到相应的竞品,这是与C端最典型的不一致地方。

二是,不具备现场调研客户的客观条件。

我们作为库存融资的产品服务,平台定位为供应链管理综合服务运营商,是金融解决方案的提供商;这反应在底层的产品架构上,我们其实是集成服务的应用者,很多核心技术或创新技术都是集成的。

而我们主要是提供平台服务,换句话说:我们既不是资金方、也不是核心企业,也不是担保人。我们仅仅是搭建了一个技术平台,为资金需求方和供应方搭建了一个场景服务。

我们这里先不讨论业务和商业模式的优劣,单从产品设计来说,这带来最直接的一个现象就是:我们缺少场景方,难以把握场景客户的需求场景。

拿库存融资来说,我们其实要围绕仓储企业来进行设计,可我们并没有场景(原先集团是有电子产业园的,现在业务调整,取消了自营业务,变成了纯租赁业务)。

运营人员和业务人员,短期内也提供不了合适的客户场景可供调研,而且,这次任务也只是初步的“需求调研分析”,主要是供决策层有个评审的书面依据。

事实上,这对于很多B端产品来说,都是市场遇到的现象:

没有竞品可供参考,也没有市场场景可供调研,但是产品设计有个大体的规划方向,领导或者公司就想先做个MVP,市场试错后再做敏捷迭代。

而镜同学在以往也做过不少“拍脑袋”或者“闭门造车”的产品设计,绝大多数都是远低于期望值的:要么造成沉默成本,要么造成机会成本。

总之,后续都需要在了解业务场景、客户精准需求后进行架构性的调整。

最重要的一个原因就是没有做好需求调研分析。

这次我准备好好整个绝活,毕竟镜同学可不想被用祭旗来当做领导置办的年货。

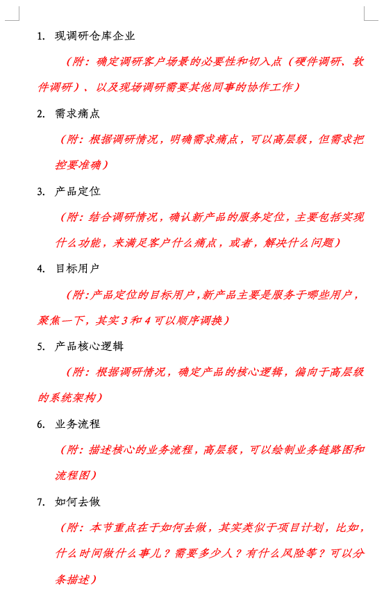
1)编制需求调研提纲

围绕产品的需求调研,产品经理列举一个清晰的提纲,分步去实施可有利于系统性的编制调研方案,并且不容易出错。

2)区分重点

对产品调研分析来说,重点内容主要有两部分:一个是产品背景、一个是实施方案。

产品背景其实主要聚焦在业务背景、市场概况和场景分析。

产品背景描述这一块对于没有经验的同学来说,主要的信息渠道就是依赖网络资料,将产品的市场背景、现状、需求痛点提炼出来。

实施方案其实就是产品调研完成后,应该怎么实施的过程描述。

举个例子来说,就像是一桌子食材,应该怎么做成美味佳肴?每一步应该做什么工作,谁来负责、需要什么资源等、可能会遇到哪些问题等等。

3)产品背景

产品背景的工作上文已经有描述,对于没经验、没竞品、没现场调研的“三无同学”来说,应该怎么着手呢?

或者说,核心资料应该怎么线上搜集呢?

以往我们总是从网上搜索关键字,寻找合适的文章介绍,但这有个问题,一是效率不足,二是资料权威性不够,后者对于无竞品、不熟悉的新产品来说,更为关键,因为识别成本太高,我们不知道资料是否权威。

不经意间,我发现中国知网恰恰是该问题的最佳答案,对于产品调研的背景描述非常有帮助,恰好能解决这个搜索需求。

原因其实也很简单,因为中国知网主要就是学术性研究,首先是资料具备权威性,其次是研究内容描述更可信、更真实、更深入。

恰恰适合没有竞品的新产品设计时的调研参考,甚至可以说,中国知网是对缺乏竞品、无参考场景的新产品调研的“精准扶贫”,是“靶向治疗”。

通过知网论文的参考,可以很容易了解业务场景、市场分析、主流产品模式,对于需要的信息都有很扎实的数据支撑,对于产品调研效率的提升非常显著。

4)实施方案

实施方案这一块其实也不复杂,在调研的基础上,明确需求痛点和产品定位,确定目标用户和产品的核心逻辑之后,重点表述去如何实现。

本节重点在于如何去做,其实类似于项目计划,比如,什么时间做什么事儿?需要多少人?有什么风险等?可以分条描述。

复盘本次产品的调研分析来说,一个很重要的参考就是要找到正确的解决方法,这样才能事半功倍,就像工作中存在很多个问题,也有很多个解决方法,我们需要做的就是给问题匹配到最合适的答案。

一个人的能力都是有限的,很难做到事事都精通,关键是善于借助工具,找到正确的处理方法,就像是应对“三无”的新产品设计,知网也许对于需求调研很有帮助,而我们需要做的就是寻找和积累、探索与灵活。

正如《劝学》中所言:君子生非异也,善假于物也。

—————— / END / ——————

产品经理培训产品运营培训企业内训服务

请在公众号后台回复「培训」了解更多

▼ 喜欢请分享&收藏,满意点个赞,最后点「在看」 ▼ 



登录查看更多
0

相关内容

产品设计一个创造性的综合信息处理过程,通过多种元素如线条、符号、数字、色彩等方式的组合把产品的形状以平面或立体的形式展现出来。
中国面向人工智能的数据治理行业研究报告,76页ppt
专知会员服务
95+阅读 · 2022年3月29日
《华为云金融行业 保险全业务上云解决方案》18页PPT
专知会员服务
16+阅读 · 2022年3月23日
中国AI中台赋能城市空间管理白皮书(附42页PDF下载)
专知会员服务
57+阅读 · 2022年2月7日
2021互联网行业挑战与机遇白皮书
专知会员服务
25+阅读 · 2021年11月1日
2021年中国人工智能市场发展现状
专知会员服务
125+阅读 · 2021年10月29日
专知会员服务
58+阅读 · 2021年5月17日
【Facebook】人工智能基准(Benchmarking)测试再思考,55页ppt
专知会员服务
31+阅读 · 2020年12月20日
B端产品的线下调研,怎么做?
人人都是产品经理
0+阅读 · 2022年3月24日
既然逃不掉,产品经理如何优雅的“背锅”
人人都是产品经理
0+阅读 · 2022年3月23日
需求评审中,这3个坑请尽量避免
人人都是产品经理
0+阅读 · 2022年2月28日
没有人能避开「竞品分析」的误区,如何修炼产品基本功?
人人都是产品经理
0+阅读 · 2022年2月22日
需求评审会上,我被老大骂了
人人都是产品经理
0+阅读 · 2022年2月21日
说到产品需求,到底谁的是第一优先级?
人人都是产品经理
0+阅读 · 2022年2月5日
产品上线后,如何有效地进行成果展示?
人人都是产品经理
0+阅读 · 2021年12月22日
产品失败后,我的思考和总结,以及假如重来一次
人人都是产品经理
0+阅读 · 2021年10月21日
国家自然科学基金
2+阅读 · 2013年12月31日
国家自然科学基金
1+阅读 · 2013年12月31日
国家自然科学基金
0+阅读 · 2012年12月31日
国家自然科学基金
4+阅读 · 2012年12月31日
国家自然科学基金
0+阅读 · 2011年12月31日
国家自然科学基金
0+阅读 · 2009年12月31日
国家自然科学基金
0+阅读 · 2009年12月31日
国家自然科学基金
0+阅读 · 2008年12月31日
Arxiv
0+阅读 · 2022年4月18日
Arxiv
0+阅读 · 2022年4月17日
Arxiv
45+阅读 · 2019年12月20日
VIP会员
相关VIP内容
中国面向人工智能的数据治理行业研究报告,76页ppt
专知会员服务
95+阅读 · 2022年3月29日
《华为云金融行业 保险全业务上云解决方案》18页PPT
专知会员服务
16+阅读 · 2022年3月23日
中国AI中台赋能城市空间管理白皮书(附42页PDF下载)
专知会员服务
57+阅读 · 2022年2月7日
2021互联网行业挑战与机遇白皮书
专知会员服务
25+阅读 · 2021年11月1日
2021年中国人工智能市场发展现状
专知会员服务
125+阅读 · 2021年10月29日
专知会员服务
58+阅读 · 2021年5月17日
【Facebook】人工智能基准(Benchmarking)测试再思考,55页ppt
专知会员服务
31+阅读 · 2020年12月20日
相关资讯
B端产品的线下调研,怎么做?
人人都是产品经理
0+阅读 · 2022年3月24日
既然逃不掉,产品经理如何优雅的“背锅”
人人都是产品经理
0+阅读 · 2022年3月23日
需求评审中,这3个坑请尽量避免
人人都是产品经理
0+阅读 · 2022年2月28日
没有人能避开「竞品分析」的误区,如何修炼产品基本功?
人人都是产品经理
0+阅读 · 2022年2月22日
需求评审会上,我被老大骂了
人人都是产品经理
0+阅读 · 2022年2月21日
说到产品需求,到底谁的是第一优先级?
人人都是产品经理
0+阅读 · 2022年2月5日
产品上线后,如何有效地进行成果展示?
人人都是产品经理
0+阅读 · 2021年12月22日
产品失败后,我的思考和总结,以及假如重来一次
人人都是产品经理
0+阅读 · 2021年10月21日
相关基金
国家自然科学基金
2+阅读 · 2013年12月31日
国家自然科学基金
1+阅读 · 2013年12月31日
国家自然科学基金
0+阅读 · 2012年12月31日
国家自然科学基金
4+阅读 · 2012年12月31日
国家自然科学基金
0+阅读 · 2011年12月31日
国家自然科学基金
0+阅读 · 2009年12月31日
国家自然科学基金
0+阅读 · 2009年12月31日
国家自然科学基金
0+阅读 · 2008年12月31日
Top
微信扫码咨询专知VIP会员