【专题】美国司法部更新《企业合规方案评价指引》解析

2019 年 5 月 15 日 蚂蚁金服评论

阿里巴巴集团法务部综合合规团队



2019年4月30日,美国司法部公布了更新版的《企业合规方案评价指引》(Evaluation of Corporate Compliance Programs, Guidance Document, Updated: April 2019)(下称“指引” ),供检察官在评估公司合规方案时使用。值得注意的是,更新后的指引并未从2017年的指引中删除实质性内容,而是对其进行了澄清、重组和补充。至关重要的是,它现在适用于美国司法部整个刑事部门-而不仅仅是反舞弊,也充分证明了美国司法部对企业合规方案的重视。

在此前指引意见的基础上,更新后的版本将2017年版本确定的主题构筑成基于三个问题的基本框架,检察官需要询问:

1. 企业的合规方案是否经过精心设计?

2. 该合规方案是否得到善意适用? 换言之,该合规方案是否得到了有效的执行?

3. 企业的合规方案是否真正有效?

指引规定,检察官应在三个节点考虑上述三个问题,即不当行为发生时、决定指控或和解时。合规方案应当是基于风险量身定制的,并应该进行定期评估和更新,因为检察官对此的评估是基于一个持续的过程。此外,本指引适用于任何可能受联邦刑法管辖的企业-从跨国公司到有限合伙企业。

    熟悉美国司法部执法实践的合规人员已经熟悉这一总体要求。然而,回顾过去,新指引为检察官在评估合规方案时必须考虑的因素提供了新的见解。通过比较2017年和2019年指引文件中出现的评估要素以及对于这些要素的介绍表明,2019年的指引使人们对美国司法部目前在企业合规方面的做法有了更清晰的认识。因此,如下文进一步讨论,新指引不仅对接受联邦调查的企业很重要,而且对企业合规和法律专业人员设计、实施和衡量其公司的合规方案也很重要。新指引允许这类专业人员提出与检察官同样的框架问题,为目前的最佳实践提供了更多的清晰性。

一、合规方案设计

该指引规定,合规方案的设计应包括对不当行为的零容忍、明确的政策和流程、适当的责任分配、培训计划以及激励和惩戒措施。方案设计必须针对公司的具体情况进行风险定制,并充分关注高风险领域,而不是过度关注低风险领域。例如,“精心设计的合规方案应包括对任何收购目标的全面尽职调查”,特别是在收购前。

该指引反映了司法部在最近其他公告中关注的重点,并强调合规方案不应是“一刀切”的。企业必须定期跟踪和审查其合规性问题,并根据经验教训对其合规方案进行完善。此外,该指引表明了一个明确的期望,即合规方案应为所有员工所理解,并得以执行。

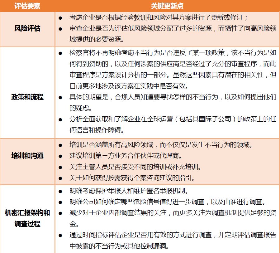
为了确定一家企业是否对其合规方案的各个方面进行了适当的完善,该指引指示检察官考虑2017年指引中出现的相关评估要素。对这些评估要素的关键更新表明,现在对方案设计的评价是一种更全面的分析,而不是基于不当行为是否违反了任何现有的政策或流程。检察官现在将侧重于政策和流程的实际影响,特别是在第三方尽职调查和管理方面。

下表概述了新指引中值得注意的新增内容,但并未全面囊括从2017年指引到2019年指引的所有变化。

二、合规方案实施

该指引继续强调企业不仅需要有精心设计的合规方案,更要确保这些合规方案在实践中取得成功,而不是仅仅是“纸上谈兵的方案”。虽然美国司法部认识到“有效实施”的含义取决于“企业的规模、结构和风险状况”,但企业必须始终赋予合规人员自主权和资源,使其能够有足够的权威和独立的方式行事。在设计有效的合规方案时,企业应确保高级和中级管理人员以身作则,明确地传达对合规的期望。最后,该指引继续强调,企业需要实施有效的激励和惩戒措施,但也应意识到,在确定基于威慑或激励的计划是否更适合某一公司时,一刀切的做法是不合适的。

三、合规方案在实践中有效吗?

该指引强调,偶尔发生不当行为并不一定意味着企业的合规方案无效。然而,该指引也承认,有效识别企业的不当行为并进行补救和报告将成为有效合规方案的有力指标。检察官将分析企业如何发现、调查和补救不当行为,以确定合规方案在发生不当行为时是否有效。

在确定一家公司的合规方案在解决问题时是否有效时,指引强调了评估一家企业是否根据不断变化的风险改进其合规方案的重要性,以“确保它不过时”。该指引继续关注企业是否进行了“诚实的根源分析”,以确定是什么原因导致了不当行为,以及如何防止此类不当行为继续下去。

至关重要的是,该指南还包括一个新的评估要素,即评估该公司是否有一个可以对不当行为指控和其他合规问题进行彻底和及时的调查的运作良好、资源充足的机制。这与合规方案设计有关的调查机制是有区别的。

合规人员的卓越洞察力

1.对于各种规模的企业来说,合规必须是一项持续的工作。

该指引既强调检察官要基于持续的过程评估合规方案,又强调正在进行的合规工作对合规方案的设计、实施和运作至关重要。这一观点即使对小企业也是适用的。司法部意识到一家企业评估其当前合规方案的内容和频率“可能取决于该企业的规模和复杂性”,但它不愿意将合规资源视为合规方案过时的借口。

2.风险必须是现实的

新指引增加了针对风险的合规资源分配的重要性。特别告诫不要将太多的资源投入到对特定公司来说是低风险的问题上。对于那些以风险为基础的,将注意力和资源投入到高风险交易中的有效的合规方案,检察官将给以加分项,即使它未能防止在低风险领域发生的违规行为。

3.定期审查调查记录以确定合规差距是适当的

新指引确认了信息和指标应该为企业合规方案的所有方面提供信息。虽然这一期望在2017年的风险评估要素中也显而易见,新指引重申了这一点。最清楚的是,新指引询问企业是否从内部报告和调查机制收集、跟踪和分析信息,以及它们是否经常依赖这些信息来确定系统漏洞、问责失误和其他潜在的合规差距,以供改进。


结论

新指引虽然不是一个检查清单或合规公式,但结合了美国司法部此前的合规指引,为企业及其顾问提供了美国司法部关于最佳实践的宝贵见解。该指引进一步证明合规方案对指控和制裁决定的重要性日益增加。从根本上说,该指引表明,美国司法部期望在实现更有效的合规方案方面不断取得进展。企业需要认真考虑新指南是否会影响他们设计、实施、监控和执行合规方案的方式。

登录查看更多
10

相关内容

大数据安全技术研究进展
专知会员服务
96+阅读 · 2020年5月2日
【新书】Java企业微服务,Enterprise Java Microservices,272页pdf
零样本图像分类综述 : 十年进展
专知会员服务
128+阅读 · 2019年11月16日
艾瑞发现:小黑鱼企业案例研究报告
艾瑞咨询
4+阅读 · 2019年5月31日
用户研究:如何做用户画像分析
产品100干货速递
45+阅读 · 2019年5月9日
【专题】美国隐私立法进展的总体分析
蚂蚁金服评论
11+阅读 · 2019年4月25日
欧洲数据保护委员会(EDPB)发布两年工作计划
蚂蚁金服评论
5+阅读 · 2019年4月1日
被动DNS,一个被忽视的安全利器
运维帮
11+阅读 · 2019年3月8日
2018年中国供应链金融行业研究报告
艾瑞咨询
7+阅读 · 2018年11月20日
排查中国千人计划学者,美对华科技限制再次升级
算法与数学之美
6+阅读 · 2018年9月19日
一个人的企业安全建设之路
FreeBuf
5+阅读 · 2017年7月7日
Arxiv
7+阅读 · 2019年4月8日
Exploring Visual Relationship for Image Captioning
Arxiv
15+阅读 · 2018年9月19日
VIP会员
相关资讯
艾瑞发现:小黑鱼企业案例研究报告
艾瑞咨询
4+阅读 · 2019年5月31日
用户研究:如何做用户画像分析
产品100干货速递
45+阅读 · 2019年5月9日
【专题】美国隐私立法进展的总体分析
蚂蚁金服评论
11+阅读 · 2019年4月25日
欧洲数据保护委员会(EDPB)发布两年工作计划
蚂蚁金服评论
5+阅读 · 2019年4月1日
被动DNS,一个被忽视的安全利器
运维帮
11+阅读 · 2019年3月8日
2018年中国供应链金融行业研究报告
艾瑞咨询
7+阅读 · 2018年11月20日
排查中国千人计划学者,美对华科技限制再次升级
算法与数学之美
6+阅读 · 2018年9月19日
一个人的企业安全建设之路
FreeBuf
5+阅读 · 2017年7月7日
Top
微信扫码咨询专知VIP会员