《软件方法》1-8章全部自测题更新内容

2018 年 3 月 26 日 UMLChina 潘加宇

1. 软件开发中需求工作的目的是____。

 A) 让系统更加好卖

 B) 更好地指导设计

 C) 对系统做概要的描述

 D) 满足软件工程需求规范

2. 软件开发中设计工作的目的是____。

 A) 对系统做详细的描述

 B) 更好地指导编码

 C) 降低开发维护成本

 D) 满足软件工程设计规范

1. 开发人员说“根据客户的需求,我们的系统分为销售子系统、库存子系统、财务子系统……”,这句话反映了开发人员可能有什么样的认识错误?

 A) 开发人员没有认识到面向对象设计的重要性

 B) 开发人员直接从设计映射需求

 C) 开发人员直接从需求映射设计

 D) 开发人员没有用UML模型来描述子系统

2. 打开开发人员写的需求规约,发现用例的名字都是“学生管理”、“题库管理”、“课程管理”……,这背后可能隐藏的最大问题是什么?

 A) 用例的名字不是动宾结构,应改为“管理学生”……

 B) 用例粒度太粗,每一个应该拆解成四个用例,“新增学生”、“修改学生”……

 C) 开发人员直接从需求映射设计

 D) 开发人员直接从设计映射需求

3. 以下这些经常在开发团队里使用的词汇,都是不严谨的。其中_______混淆了需求和设计的区别。

 A) 功能模块

 B) 详细设计

 C) 用户需求

 D) 业务架构

4. 以下描述最可能对应于软件开发中的哪个工作流?

每个项目由若干活动组成,每项活动又由许多任务组成。一项任务消耗若干资源,并产生若干工件。工件有代码、模型、文档等。

 A) 业务建模

 B) 需求

 C) 分析

 D) 设计

5. 以下描述最可能对应于软件开发中的哪个工作流?

 A) 业务建模

 B) 分析

 C) 需求

 D) 设计

6. 以下描述最可能对应于软件开发中的哪个工作流?

系统向会员反馈已购买商品的信息。

 A) 业务建模

 B) 分析

 C) 需求

 D) 设计

7. 以下描述最可能对应于软件开发中的哪个工作流?

某集团向优马神州经理提出举办讲座的请求后,经理根据请求决定请哪一位专家,并拟定讲座计划,交给组织工作人员执行。组织工作人员根据经理提供的专家资料通过Email、电话等各种方式联系专家,和专家商议讲座的时间和主题。

 A) 业务建模

 B) 分析

 C) 需求

 D) 设计

8. 如果问开发人员“你在做什么”,他说“我在写文档”,那么他有可能(本题可多选)______。

 A) 不了解软件开发各工作流的区别

 B) 把自己的工作简单分为“代码”和“文档”

 C) 认为文档就是代码的叙述性文件

 D) 知道“文档”和“代码”的真正区别是什么

9. 以下说法和其他三个最不类似的是______。

 A) 如果允许一次走两步,新手也能击败象棋大师

 B) 百米短跑比赛才10秒钟,不可能为每一秒做周密计划,凭感觉跑就是

 C) 即使是最好的足球队,也不能保证每次进攻都能进球,所以练习传球配合是没用的,不如直接大脚开到对方门前

 D) 虽然大家都考不及格,但考58分和考42分是不一样的

1. UML三友是哪三位?

A) Messi、Neymar JR和Luis Suárez

B) Luciano Pavarotti、Placido Domingo和Jose Carreras

C) Martin Fowler、Kent Beck和Alistair Cockburn

D) James Rumbaugh、Grady Booch和Ivar Jacobson

2. 以下不属于OOAD方法学的是_______。

A) Booch方法

B) Demarco方法

C) Rumbaugh OMT

D) Coad/Yourdon方法

3. 以下不属于UML图形的是_______。

A) 流程图

B) 状态机图

C) 序列图

D) 通信图

4. 以下不属于本书推荐常用的UML元素的是_______。

A) 用例图

B) 组件图

C) 序列图

D) 类图

5. 以下不是UML工具的是_______。

A) Enterprise Architect

B) DOORS

C) Astah

D) MagicDraw

E) Plato

F) Rhapsody

6. 一些开发人员更喜欢画“草图”,然后说“来!我给大家讲讲”,深层原因是_______。

A) 这样更敏捷,现在流行“敏捷”

B) 草图更自由,有发挥的空间

C) 想通过形式的粗陋遮掩内容的粗陋

D) 亲身讲解胜过模型文档交流

7. 经常被当作“偷懒庇护所”的说辞有(多选)_______。

A) 软件开发是艺术,艺术是没有道理可讲的

B) 我们敏捷了

C) 建模带来竞争优势

D) 不管用什么方法,把项目做成功就是好方法

8. 以下软件开发名人中,和前央视主持人小崔(崔永元)同龄的是_______。

A) Martin Fowler

B) Kent Beck

C) Ivar Jacobson

D) Peter Coad

E) James Rumbaugh

F) Grady Booch

9. 以下说法正确的是_______。

A) 在项目中可以只挑选一部分UML元素来使用

B) UML模型的最佳案例就是建模工具附带的例子

C) 团队引进UML时,努力达到的最终目标应该是完整应用所有的UML元素

D) UML是软件开发人员和客户之间沟通的绝佳工具

10. 以下说法正确的是_______。

A) 功能很少的系统不需要建模

B) 类很少的系统不需要建模

C) 市场上已经有很多现存产品的系统不需要建模

D) ABC都不正确

1. 一家航空公司把自己定位为“低价的快乐航空”,那么以下做法不合适的是______。

 A) 不提供机上餐饮,只提供花生米和水

 B) 在机舱里撒彩纸屑庆祝乘客生日

 C) 模仿唐老鸭的嗓音讲解乘机规则

 D) 所有飞机用同种机型

2. 以下是一位初中数学老师某天的工作描述。

6:45-7:10 坐K566公交到学校   

7:10-8:00 挑出一些几何课的图,交代课代表在黑板上先画好,整理教学工具、课件U盘

8:10-8:50 上午第一节课(3班几何)等腰梯形,导入课程,内容展开

9:00-9:40 上午第二节课(3班几何)等腰梯形,巩固练习,小结,布置作业,抽空批改之前作业

9:40-10:10 课间休整

10:10-10:50 上午第三节课(4班几何)等腰梯形,导入课程,内容展开

11:00-11:40 上午第四节课(4班几何)等腰梯形,巩固练习,小结,布置作业,抽空批改之前作业

11:40-13:00 午餐、午休

13:00-14:30 批改作业。课代表送作业上来,摊开摞好,一本本批改,给分

如果做一个系统改善该老师的工作,这个系统最应该提供的功能是______。

 A) 把书上的图复制到黑板上,动态添加和清除辅助线

 B) 扫一下作业自行给出得分

 C) 统计作业和测试情况

 D) 信息不足,看不出来

3. 如果有一位程序员告诉您说“我在做一个Python项目”,这时您应该想到______

 A) 他可能从自己的角度定义所做的项目

 B) Python怎么这么火,我也要学

 C) 编程语言背后的道理是一样的

 D) 还是我做的Java需求量大

4. 请把左侧功能类似的不同软件系统和右侧不同的老大画线对应。

微信                                        a 发达公司销售总监侯总

2 QQ                                         b 意见领袖任大炮

微博                                        c 武汉市滑坡路小学学生黄艺博

A) 1-a,2-b,3-c 

B) 1-a,2-c,3-b 

C) 1-b,2-a,3-c 

D) 1-b,2-c,3-a 

E) 1-c,2-a,3-b 

F) 1-c,2-b,3-a 

5. 请把左侧功能类似的不同软件系统和右侧不同的老大画线对应。

1 Rational Rhapsody                   a 青华大学软件专业学生王思葱

2 Enterprise Architect                  b 生产战斗机的LoMa公司研发总监Pony Ma

3 StarUML                             c 生存下来进入发展期的京西购物网研发总监李总

A) 1-a,2-b,3-c 

B) 1-a,2-c,3-b 

C) 1-b,2-a,3-c 

D) 1-b,2-c,3-a 

E) 1-c,2-a,3-b 

F) 1-c,2-b,3-a 

6. 以“微信多开”app为研究对象,以下对老大的定位最贴切的是______。

A) 微信用户张大龙

B) 山水集团董事长高小琴

C) 阿尔法公司销售经理郑乾

D) “微信多开”app研发团队领导张多龙

7. 研发部要添加一名C#程序员,由人力资源部负责出面招人,请问针对这名C#程序员(一个人脑编程系统),老大是______

A) 人力资源部经理

B) 研发部经理

C) 公司总经理

D) C#程序员

1. 1999年11月的《财富》杂志题为“20世纪企业家”的文章,评选出了最能代表20世纪企业家精神的企业家─福特汽车的Henry Ford。另外三位候选人是通用汽车的Alfred Pritchard Sloan Jr.、IBM的Thomas John Watson Jr.和微软的William H. Gates Sr.。

请问,按照本书对愿景的定义,Henry Ford以下哪句话最像福特汽车公司的愿景?

A) 让每个家庭都拥有一辆汽车。

B) 让普通大众更经常和家人去兜风。

C) 尽可能提高质量,尽可能降低成本,尽可能提高薪水。

2. 某年某月的某一天,祁同伟厅长给赵东来局长下了指示“东来啊,我们要加强对扫黄工作的管理”。作为一名需求人员,想要用本章知识剖析祁同伟厅长的指示,最应该做的是______。

A) 针对“强”揣摩祁同伟的度量指标。

B) 置之不理,祁同伟不是老大。

C) 针对“黄”揣摩祁同伟的度量指标。

D) 仔细查阅扫黄的有关法规,严格执行。

3. 做一个研发部内部使用的“统一开发平台”,以下长得像愿景的是______。

 A) 建立一个统一开发平台

 B) 为公司赚取更多的利润

 C) 提高代码复用率

 D) 开发人员可以在平台上开发软件

4. 平时建模人员使用的词汇中,有许多是含糊不清的,背后隐藏的问题是对一些软件工程概念的认识不清楚。请问:以下哪些词汇是不合适的?(本题可多选)

 A) 用户需求

 B) 系统需求

 C) 开发需求

 D) 需求分析

 E) 涉众利益

 F) 涉众需求

 G) 业务需求

 H) 设计需求

1. 卖饮料有不同吆喝方法,对应了软件开发的工作流,请为以下a) b) c)找出合适的对应选项。

a)男程序员快来买啊!我可以喝,而且味道不错,保质期又长,便于携带……

b)男程序员快来买啊!喝了我,老板月月给你加薪,美女疯狂倒追你!

c)男程序员快来买啊!我这里面有糖、磷酸、咖啡因……

 A) 业务建模是a,需求是b,分析设计是c。

 B) 业务建模是a,需求是c,分析设计是b。

 C) 业务建模是b,需求是a,分析设计是c。

 D) 业务建模是b,需求是c,分析设计是a。

 E) 业务建模是c,需求是a,分析设计是b。

 F) 业务建模是c,需求是b,分析设计是a。

2. 从什么年代开始,银行、政府、商店等机构内部有大量的智能系统?

 A) 20世纪80年代

 B) 20世纪70年代

 C) 20世纪60年代

 D) 早于20世纪

3. 以下不能作为业务建模研究对象的是______。

 A) 屌丝

 B) 微信

 C) 八天连锁酒店有限公司

 D) JZ县城管大队

4. 一个组织,从外面看是______的集合,从里面看是_______的集合。

 A) 价值;系统

 B) 业务执行者;业务用例

 C) 业务执行者;业务工人

 D) 功能;性能

5. 以下说法正确的是______。

 A) 业务执行者在系统外面,业务工人在系统里面。

 B) 业务执行者在系统里面,业务工人在系统外面。

 C) 业务工人不能取代业务实体的责任。

 D) 业务工人可以取代业务工人的责任。

6. 以医院为研究对象,针对以下概念正确的说法是(多选)______。

护士、患者、CT扫描仪、医生、保安、医院信息系统、卫生局

 A) 卫生局是业务执行者。

 B) 因为保安的社保关系不在医院,保安不是业务工人。

 C) CT扫描仪是业务实体。

 D) 医生是业务执行者。

7. 以一家超市为研究对象做业务建模。建模人员观察到:顾客到超市买东西,找收银员结账;收银员会使用超市管理系统来结账,结账时超市管理系统会请求银行系统完成交易。上面提到的名词中,属于超市的执行者的是(可多选)______。

 A) 收银员

 B) 顾客

 C) 超市管理系统

 D) 银行系统

 E) 银行

8. 针对以下研究对象,财务人员最有可能是业务执行者的是____________。

 A) 某省注册会计师考试委员会

 B) 某市国税局

 C) 公司人力资源部

 D) 公司财务部

1. 关于业务用例和系统用例的区别,以下正确的是:

 A) 业务用例研究人工,系统用例研究自动化

 B) 业务用例研究组织,系统用例研究系统

 C) 业务用例研究业务,系统用例研究技术实现

 D) 业务用例研究系统外的工作,系统用例研究系统负责的工作

 E) 业务用例抽象,系统用例具体

 F) 业务用例不是所有系统都有,系统用例所有系统都有

2. 以一家软件公司为研究对象,以下正确的是

 A) ②和③

 B) 只有④

 C) 只有②

 D) ①和④

3. 如果有人问“这个佣金系统的业务用例是什么”,您应该怎么回答?

 A) 经纪→领取佣金

 B) 财务部→发放经纪佣金

 C) 不清楚,再给出这个系统更详细的资料才行

 D) 不知道,问题问得不对

 E) 财务人员→计算佣金

 F) 经纪→领取佣金 以及 财务人员→计算佣金

4. 如果您使用的建模工具中没有业务执行者、业务用例、业务工人、业务实体等图标,可以怎么做?(多选)

 A) 改用有图标的工具

 B) 那就不做业务建模了

 C) 只要注明了研究对象是组织就没关系,就用标准的执行者和类

 D) 自己在工具中添加文本构造型来代替

5. 公交公司里有调度员,调度员的工作除了调度之外,还要制定线路行车作业计划,还要不定期上路调查客流等。假设根据愿景判断,下一步改进点应该在调度员上路调查客流的环节,那么这个环节应该归属哪个业务用例呢?

①以公交公司为研究对象的“市民→乘车”用例

②以公交公司为研究对象的“调度员→调查客流”用例

③以系统为研究对象的“调度员→调查客流”用例

④以调度室为研究对象的“公司管理层→调度”用例

⑤以公交公司为研究对象的“公司董事会→提高运营效率”用例

 A) ①和④

 B) 只有③

 C) ②和⑤

 D) ③和⑤

1. 适合用于描述业务用例的实现——业务流程的UML图有(本题可多选)______。

 A) 活动图

 B) 用例图

 C) 序列图

 D) 状态机图

 E) 流程图

 F) 依赖图

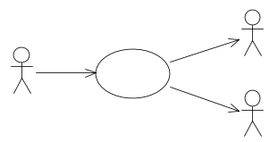
2. 以下序列图中消息正确的是______。

 A) 

 B) 

 C) 

 D) 

3. 关于在业务建模中使用活动图和序列图,以下说法正确的是(本题可多选)______。

 A) 当前建模人员做业务建模时,序列图使用最多,所以《软件方法》书中以序列图为主。

 B) 序列图表示动作,活动图强迫思考动作背后的目的。

 C) 活动图背后是面向过程的思想,序列图背后是面向对象的思想。

 D) 活动图的“灵活”是优点也是缺点。

4. 在业务流程中有这么一步:助理使用QQ邮箱系统将计划书发给经理。如果QQ邮箱系统在业务流程中有重要的地位,不得忽略,那么以下序列图片段描述了该步骤而且责任分配合理的是______。

② 

③ 

④ 

5. 以下序列图存在错误的地方有(多选)______。

 

 A) 

 B) 

 C) 

 D) 

 E) 

 F) 

6. 想做一款男女约会神器,提高上垒的成功率。建模人员在描述现状业务流程时犯难了,现状到底是写情书、酒吧勾搭还是用陌陌约?以下做法正确的是______。

 A) 每种现状都描述,分别改进。

 B) 因为是做产品,基本没有现状,不用描述现状业务流程。

 C) 先定位目标人群和老大,再描述现状。

 D) 写情书是最本质的,应该描述写情书。

1. 以下改进属于什么类型的改进?

 A) 提炼接口

 B) 封装领域逻辑

 C) 物流变成信息流

 D) 改善信息流转

2. 现在有些数码相机提供“笑脸捕捉”功能,这属于哪一种改进?

 A) 提炼类

 B) 封装领域逻辑

 C) 物流变成信息流

 D) 改善信息流转

3. 针对以下业务序列图的改进,说法正确的是______。

 A) 标记为1、2、3处有改进二

 B) 标记为9处有改进三

 C) 标记为4、5处有改进一

 D) 标记为4、5处有改进二

4. 有三家网约车公司:D、K和U。它们用各自的模式(姑且称为D模式、K模式和U模式)研发和维护自身业务系统。通过一段时间的竞争,D公司并购了K公司和U公司,成为网约车行业的霸主。并购之后,D公司的研发负责人说“我们胜利了,证明D模式要比K模式和U模式要好得多。”

针对以上描述,以下说法正确的是______。

 A) 在竞争中获胜的公司,其研发方法应该树为典范。

 B) D公司研发负责人的话混淆了并存和因果。

 C) 互联网系统的研发方法和传统软件系统有本质的不同。

 D) D模式比K模式和U模式敏捷。

5. 阿布思考法有两个步骤______。

 A) 首先定位目标客户,然后定制需求。

 B) 首先做业务建模,再推导出需求。

 C) 首先山寨,然后慢慢超越。

 D) 首先不考虑资源限制,然后找山寨版。

6. 以下是过去几年发生的著名事件,哪一个和阿布思考法的内涵近似?

 A) 明星妻子出轨经纪人。

 B) 网络名人干**大尺度出任车模。

 C) 专人给市领导打伞观看小学生冒雨表演。

 D) “阿巴”董事局主席马杰克声称自己后悔创建“阿巴”。

7. 如果屌丝男想要送女朋友凤姐生日礼物,以下和阿布思考法相关的思路是______。

 A) 凤姐过去收到哪些礼物。

 B) 如果凤姐是绝色美女她会收到什么礼物。

 C) 凤姐自己说出来最想要什么礼物。

 D) 如果凤姐是土豪她最想要什么礼物。

1. 以类似_______这样的系统为研究对象时,“打印机”作为执行者是合适的。

 A) Word

 B) 财务报表系统

 C) Photoshop

 D) 打印管理器

2. 市民想给交通卡充值,来到营业点把钱和卡一起递给营业员,营业员操作“充值系统”充值。针对“充值系统”的执行者,以下看法正确的是______。

 A) 执行者应是市民,因为市民比营业员重要,而且营业员最终执行的是市民的指令。

 B) 执行者应该是充值系统,因为充值由充值系统完成。

 C) 执行者应该是营业员,系统执行者与重要无关。

 D) 市民和营业员一起作为执行者。

3. 根据以下业务序列图,请问属于“一卡通系统”执行者的是(可多选)______。

 A) 外来办事人员                               B) 一卡通系统

 C) 大院门口保安                                 D) 受访人

 E) 来车监控系统                                 F) 时间

4. 以下说法正确的是(多选)______。

 A) 业务执行者不一定是系统执行者。

 B) 系统执行者一定是业务执行者。

 C) 系统执行者一定是业务工人。

 D) 系统执行者一定要和系统交互。

 E) 系统执行者一定是系统的涉众。

 F) 系统的涉众一定是系统执行者。

5. 作为新一代的需求技术,用例用“执行者”取代了“用户”,关于这两个概念,以下说法正确的是(多选)______。

 A) 实际上是一回事,只是某些方法学家炒作概念而已。

 B) “用户”把演员和观众混在一起了。

 C) “执行者”指的是“客户”,比“用户”更加值得关注。

 D) “执行者”可以不是人,“用户”默认是人。

 E) “执行者”不一定直接使用系统,“用户”一定直接使用系统。

 F) “执行者”之间可以有泛化关系,“用户”没有。

6. 类似“用户故事”之类的需求描述方式,在开发一些面向大众的互联网系统时还能应付,原因是______。

 A) 互联网比较注重创新,用户故事也比较注重创新。

 B) 互联网比较注重敏捷,用户故事更敏捷。

 C) 互联网系统的“用户”和前排涉众重叠程度较高。

 D) 故事的方式更适合和低学历的大众沟通。

1. 以ATM为研究对象,“登录”不是用例,但是,以_____这样的系统为研究对象时,“登录”作为用例是合适的。

 A) 支付宝

 B) 指纹扫描仪

 C) 门禁

 D) OA系统

2. 以ATM为研究对象,“输入密码”不是用例,但是,以_____这样的系统为研究对象时,“输入密码”作为用例是合适的。

 A) 密码保险箱

 B) 支付宝

 C) 门禁

 D) 指纹扫描仪

3. 经过连续八轮不胜,穿着绿色球衣的主队终于2:1险胜客队。主场球迷小张兴奋至极,从球场出来后经过街边一台ATM时,掏出一把钥匙在ATM外壳刻了几个字“**永远争第一”。请问,“刻字”是不是ATM的用例?

 A) 是。没有人强迫小张,这是他自愿做的。

 B) 不是。用例应该是“支持球队”。

 C) 不是。ATM摆在那里的初衷不是为了让人刻字。

 D) 不是。小张并没有从刻字获得任何好处。

4. 员工小张每天早上到办公室第一件事就是打开电脑,登录办公系统后扫两眼今天该做的事情有哪些,然后就离开电脑做事情去了。以办公系统为研究对象,以下说法正确的是______。

 A) “登录”不是用例,用例是“查看当日任务”。

 B) “登录”不是用例,因为小张不登录也可以看到自己的任务。

 C) “登录”是用例,因为小张登录后已经达到使用系统的目的,然后离开了。

 D) “登录”是不是用例,应该按照办公系统的研发团队在开发时划分模块的情况而定。

5. 我们经常会听到有人说“系统分为几个功能模块”。针对“功能模块”,以下说法正确的是______。

 A) 它把外部和内部混在一起了。

 B) 它可以看作是用例的一种分包。

 C) 它相当于系统的内部组件。

 D) 它相当于系统的低层用例。

6. 主执行者和辅执行者的区别是______。

 A) 主执行者直接和系统交互,辅执行者间接和系统交互。

 B) 主执行者发起用例,辅执行者被动参与。

 C) 主执行者发送数据,辅执行者接收数据。

 D) 主执行者是人,辅执行者不是人。

7. 为了保障学校的安全,学校安装了监控系统。系统按照一定的频率不停拍摄访客的影像,显示给坐在监控室里的保安看。根据以上描述,最合适的用例图是______。

 A)

 B)

 C)

 D)

8. 根据以下业务序列图,请问属于“一卡通系统”用例的是(多选)______。

 A) 外来办事人员→登记

 B) 一卡通系统→判断黑名单

 C) 大院门口保安→记录来访人员信息

 D) 受访人→确认来访

 E) 来车监控系统→保存车牌信息

 F) 时间→检查是否来车

9. 以下用例图的错误应该如何改正?

 A) 提交维修单信息是客服的责任,应该删掉。

 B) 将<<include>>箭头方向反过来。

 C) 右边四个只是步骤不是用例,删掉。

 D) 标出各用例的先后顺序。

 E) 将<<include>>改成<<extend>>。

 F) 将右边四个放在下一层次用例包中。

10. 以下形状中,哪些是已完成的用例图可以出现的?(多选)

 A) 

 B) 

 C) 

 D) 

1. 关于用例规约,以下说法正确的是______。

A) 针对同一个用例,应该为研发团队不同角色准备不同视角的用例规约。

B) 写了用例规约就可以不用另外写需求规约。

C) 用例规约一般由该用例排位最靠前的涉众来写。

D) 用例规约的表达方式必须是文本。

2. 以医生门诊为例,请把左侧涉众和右侧的大白话“涉众利益”对应______

医生               a 看着你的背影,恨不得在你屁股上踹一脚

当前就诊患者       b 从家里跑过来排队大半天容易吗,不好好问清楚怎么行

下一个患者         c 这人真讨厌,一点小毛病在这里啰嗦半天,看来今天上午也看不了几个了

A) 1-a,2-b,3-c 

B) 1-a,2-c,3-b 

C) 1-b,2-a,3-c 

D) 1-b,2-c,3-a 

E) 1-c,2-a,3-b 

F) 1-c,2-b,3-a 

3. 以下像某个用例的前置条件的是______

A) 系统运行正常,网络连通正常

B) 存在待审批的报销单

C) 经理已经打电话通知工作人员执行活动计划

D) 系统记录活动计划信息

4. 关于路径步骤,以下说法正确的是______。

A) 有的用例可以没有扩展路径。

B) 1个回合内的步骤不一定包含4种类型,有时不需要请求,有时不需要少验证。

C) 1个回合最好由4个步骤组成。

D) 用例的基本路径最好控制在3个回合之内。

5. 以下是售票系统的“售票员→售票”用例的交互步骤中,其中不合适的是(多选)______。

1. 售票员询问旅客出发日期、车次和终到站

2. 顾客回答出发日期、车次和终到站

3. 售票员提交购票信息

4. 系统验证购票信息合法

5. 系统反馈符合要求的余票信息

6. 售票员重复购票信息,请求旅客确认

……

A) 1

B) 2

C) 3

D) 4

E) 5

F) 6

6. 针对某游戏的某个用例的步骤,以下写法合适的是______

A) 系统自动计算最佳攻击组合

B) 玩家进入人机对战界面

C) 系统从剩余武将中随机挑选一位武将

D) 玩家保存进度

7. 以下用例规约主要违反了书写用例规约的什么要点?

1. 市民向前台系统请求即时查询话费

2. 前台系统向后台系统发送查询请求

3. 后台系统查询话单,解析话单,计算话费

4. 后台系统传递话费结果给前台系统

5. 前台系统反馈话费清单

……

A) 遵照请求、验证、改变、回应四部曲

B) 使用主动语句理清责任

C) 主语只能是主执行者或系统

D) 使用核心域概念

8. 什么情况下“类”、“组件”、“UML”、“泛化”、“关联”等词汇出现在用例规约里是合适的?(多选)

A) 做电商系统的分析和设计的时候

B) 研究的系统是UML建模工具的时候

C) 电商系统的前排涉众明确指定设计约束的时候

D) 用UML为电商系统建模的时候

9. 针对以下步骤来寻找扩展路径和补充约束,正确的说法是______。

基本路径

1. 医生选择需要分析的患者

2. 系统反馈患者原始数据

3. 医生请求做脊波分析

4. 系统判断患者原始数据适合由系统来做脊波分析

5. 系统对患者原始数据做脊波分析

6. 系统反馈分析结果

A) 步骤2应该业务规则

B) 步骤3应该有性能需求

C) 步骤5应该有扩展

D) 步骤6应该有字段列表

1. 如果涉众要求需求人员拿着用例图、序列图和他交流,对于需求人员来说,以下做法正确的是______。

A) 拿着用例图、序列图和涉众交流。

B) 委婉拒绝,涉众没有资格看UML模型。

C) 委婉拒绝,涉众没有责任看UML模型。

D) 指导涉众,一起绘制用例图、序列图。

2. 如果涉众对需求人员画的UML模型不感兴趣,对于需求人员来说,以下做法正确的是______。

A) 为该涉众讲解基本的UML知识。

B) 放弃该涉众,转向能看得懂UML模型的涉众。

C) 通过其他介质及手段和涉众交流。

D) 请涉众签字表明不看UML模型后果自负。

3. 如果涉众说“数据库模型也是需求,请放在需求规约里面让我确认”, 对于需求人员来说,以下做法正确的是______。

A) 尊重涉众要求,把数据库模型纳入开发团队需求规约模板中。

B) 认为这不合理,婉言拒绝。

C) UML建模本质上是类建模,把数据库模型改为类模型。

D) 炮制一份涉众想要的“需求规约”让他确认。

4. 关于“界面原型”,以下说法正确的是______。

A) 它是一种需求视图。

B) 它是一种表达界面的需求。

C) 它属于设计工作流的产物。

D) 它是互联网时代新的需求模板。

5. 开会商议时,客户的领导很健谈,从国际形势国内形势到系统界面的细节都谈到了,而且说得很清楚“我就要一个像Excel这样的!”开发团队按照该领导说的做了一个东西出来,结果他一看“这什么东东,不是我想要的啊!”针对以上描述,以下说法正确的是______。

A) 需求人员应该继续问清楚,最好让该领导自己画出来想要的东西什么样子。

B) 需求人员应该学习知识点“涉众没有资格提供需求”。

C) 需求人员应该拿出开会时的录音和该领导对质,证明自己没做错。

D) 需求人员应该先画用例图和该领导交流得到确认再做。

6. 某汽车配件制造厂。产品在成品之前要经过车间每个工位的加工和处理。每个工位针对配件做完自己的工作后,需要把一些工作数据记录下来。厂里想搞一个生产管理系统,当需求人员访谈一些车间操作工时,这些操作工都觉得“搞什么电脑,像现在用手写挺好的”。从需求的角度,我们应该怎么去思考这样的情况?

A) 没有必要去找操作工调研。

B) 提炼涉众利益,尽量兼顾。

C) 教育操作工要接受电脑系统。

D) 没有得到操作工支持,系统暂缓开发。

1. 请把左边的软件组织和右边领域概念画线对应

明源软件                             a 农田、片块、变更、审批

上海数慧                             b 患者、医生、药品、药房

浙江联众                             c 售楼计划、价格管控、回款、诚意客户

A) 1-a,2-b,3-c 

B) 1-a,2-c,3-b 

C) 1-b,2-a,3-c 

D) 1-b,2-c,3-a 

E) 1-c,2-a,3-b 

F) 1-c,2-b,3-a 

2. 针对一个android上的点菜应用,请问以下哪些是核心域概念。(多选)

A) Dish 

B) Activity 

C) SQLiteDatabase 

D) Reservation 

E) Button 

F) Price

3. 如果有人说"Linux代码超过千万行,也没有用UML建模、面向对象之类的啊?",应该怎么回答比较好?

A) 人和人不一样,搞操作系统的是天才,不能比。

B) 操作系统领域的负载比较低。

C) 其实是用了UML建模的,只不过没有公布出来。

D) 因为Linux用了敏捷过程,敏捷以后就不用建模了。

4. 《程序员》杂志曾经刊登一篇译文,作者在白板上画了一个类图,然后开始掰着指头数这个类图缺什么,"没考虑到持久化","没考虑到对象的创建"……然后得出结论:画这个类图不如直接编码。请根据8.1.3的知识评价以上观点。

A) 不同意。作者不了解核心域和非核心域分离的重要。

B) 不同意。这个图会越来越细,逐渐添加作者认为缺少的那些东西。

C) 同意。Talk is cheap. Show me the code.

D) 同意。代码才是最终结果,其他事情都是浪费。

5. 以下是网络上较流行的描述"最小可行产品"(minimum viable product)开发过程的图(图片来自http://www.nickmilton.com/2015/07/lean-km-and-minimum-viable-product.html)。

8-16 "最小可行产品"(minimum viable product)开发过程

从本章内容出发,该图作者可能存在的认识上的最大错误是:

A) 认为造汽车应该先从轮子造起。

B) 认为造滑板车一定比造汽车简单。

C) 认为应该小步改进,先给客户一个滑板车也是改进。

D) 认为客户目前停止不动,随便给个什么车都是救命。

1. 为什么面向对象分析设计方法比面向过程好?

 A) 面向对象更适合人脑去把握系统的复杂性

 B) 面向对象和需求的映射更直接

 C) 面向对象方法更容易掌握

 D) 面向对象更符合计算机的底层

2. 以下给类和属性命名,最合理的是__________

         

3. 以下说法正确的有(多选):

实体-关系图和数据流图也可以描述分析模型

和设计工作流的对象相比较,分析工作流的对象的特点是仅存在于内存中,不保存到硬盘

每个用例映射一个分析边界类

识别分析类时,精力应该重点放在实体类上

识别分析类时,类名称以涉众常用的称呼为准

系统外部有执行者,使用面向对象方法分析,系统内部一定有相应的实体类

4. 铁路售票处,售票员使用售票系统来售票,在用例进行过程中,系统需要不断向旅客反馈车次、车票和价格信息,系统还需要和银行系统交互。"售票"用例的分析序列图中,会出现_____个边界类,_____个控制类,_____个实体类。

 A) 1,2,3

 B) 3,1,2

 C) 不定,1,3

 D) 3,1,不定

 E) 3,2,3

 F) 3,1,3

 G) 不定,1,不定

 H) 3,3,3

5. 从以下用例规约抽取类,哪些类应该抽取出来?

游客选择航线、航期,

系统显示该航期的剩余仓位。

游客选中仓位所在层,

系统显示该层平面图。

游客选择仓位,

系统验证该仓位可以预订,

系统保存仓位预订,

系统提示预定成功。

A) 

B) 仓位保存

C) 航线

D) 仓位验证

E) 系统

 F) 仓位

6. 当我们把待开发系统称为“系统”时,说明我们在思考________问题:

业务建模

需求

分析

设计

7. 当我们把待开发系统称为“UMLChina系统”时,说明我们在思考________问题:

业务建模

需求

分析

设计

8. 要实现验钞机的“验钞”功能,恰当的抽象是?

A) 

B) 

C) 

D) 

1. 类之间的关系有

扩展、包含、泛化

泛化、关联、依赖

请求、验证、回应

连接、聚合、组合

2. 区分泛化和关联的根本要点是

泛化是静态关系,关联是动态关系。

泛化关注继承,关联关注包含。

泛化是集合关系,关联是个体关系。

泛化关注销售,关联关注成本。

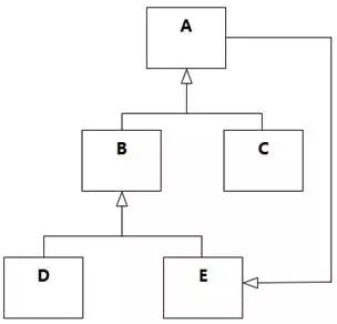
3. 以下类关系合理的是:

4. 是否采用"聚合/组合"关联,考虑的出发点是:

对责任分配有帮助

人类语言表达上"A拥有B"能说得通

关联两端的多重性

类的属性个数

5. 以下类关系表达正确的是

 A) 

 B) 

 C) 

 D) 

6. 以下说法正确的是

A) 不需要先识别出所有的类,再识别类之间的关系

B) 如果A变化,B也需要变化,那么A依赖于B。

C) 自然语言中带有“A有B”的描述,可以判断A和B是关联关系。

D) 从用例规约的各个部分都有可能提炼出分析类。

7. 以下犯了“把泛化当作关联”错误的是

8. 关于影评网站“逗瓣”,针对以下概念之间的关系描述最合理的是

A) 

B) 

C) 

D) 

9. 以下对象图如果映射回类图,得到的结果应该是:

A) 

B) 

C) 

D) 


自测题网址:

http://www.umlchina.com/book/quizall1to8.htm

或扫描以下二维码


登录查看更多
10

相关内容

统一建模语言(UML,Unified Modeling Language)是由国际软件行业组织 OMG(对象管理集团 omg.org)自 1997 年起研发的用于 IT 各领域建模的一套标准、通用、图形化的面向对象(OO)建模语言,对应的国际标准为 ISO/IEC 19505。UML 具有简单、直观、形象、表达力强等特点,因此不仅常用于复杂软件系统架构的建模和面向对象分析与设计(OOAD),也可用于复杂业务流程及系统需求的建模。UML 当前的最新版本为 v2.5(2015.3)。 UML 起源于 3 位著名的软件工程方法学家 Grady Booch、James Rumbaugh、Ivar Jacobson 融合、统一了他们各自原来的建模语言和方法。
【2020新书】实战R语言4,323页pdf
专知会员服务
102+阅读 · 2020年7月1日
干净的数据:数据清洗入门与实践,204页pdf
专知会员服务
164+阅读 · 2020年5月14日
【实用书】Python爬虫Web抓取数据,第二版,306页pdf
专知会员服务
122+阅读 · 2020年5月10日
【实用书】流数据处理,Streaming Data,219页pdf
专知会员服务
78+阅读 · 2020年4月24日
【2020新书】如何认真写好的代码和软件,318页pdf
专知会员服务
65+阅读 · 2020年3月26日
【电子书】C++ Primer Plus 第6版,附PDF
专知会员服务
88+阅读 · 2019年11月25日
Python数据分析案例实战
炼数成金订阅号
5+阅读 · 2019年5月9日
我是怎么走上推荐系统这条(不归)路的……
全球人工智能
11+阅读 · 2019年4月9日
可能是讲分布式系统最到位的一篇文章
InfoQ
8+阅读 · 2018年11月19日
Python中机器学习的特征选择工具
云栖社区
8+阅读 · 2018年7月16日
无需一行代码就能搞定机器学习的开源神器
人工智能头条
6+阅读 · 2017年11月7日
Raúl Garreta大神教你5步搭建机器学习文本分类器!
全球人工智能
3+阅读 · 2017年11月3日
干货 | 机器学习算法大总结(ML岗面试常考)
机器学习算法与Python学习
6+阅读 · 2017年8月1日
干货|用机器学习检测异常点击流
全球人工智能
6+阅读 · 2017年7月30日
开源巨献:阿里巴巴最热门29款开源项目
算法与数据结构
5+阅读 · 2017年7月14日
自然语言处理相关职位 & 赠书活动
AINLP
6+阅读 · 2016年12月18日
Signed Graph Attention Networks
Arxiv
7+阅读 · 2019年9月5日
Arxiv
10+阅读 · 2019年2月19日
dynnode2vec: Scalable Dynamic Network Embedding
Arxiv
15+阅读 · 2018年12月6日
Arxiv
24+阅读 · 2018年10月24日
Arxiv
5+阅读 · 2018年5月28日
Arxiv
14+阅读 · 2018年4月18日
VIP会员
相关VIP内容
【2020新书】实战R语言4,323页pdf
专知会员服务
102+阅读 · 2020年7月1日
干净的数据:数据清洗入门与实践,204页pdf
专知会员服务
164+阅读 · 2020年5月14日
【实用书】Python爬虫Web抓取数据,第二版,306页pdf
专知会员服务
122+阅读 · 2020年5月10日
【实用书】流数据处理,Streaming Data,219页pdf
专知会员服务
78+阅读 · 2020年4月24日
【2020新书】如何认真写好的代码和软件,318页pdf
专知会员服务
65+阅读 · 2020年3月26日
【电子书】C++ Primer Plus 第6版,附PDF
专知会员服务
88+阅读 · 2019年11月25日
相关资讯
Python数据分析案例实战
炼数成金订阅号
5+阅读 · 2019年5月9日
我是怎么走上推荐系统这条(不归)路的……
全球人工智能
11+阅读 · 2019年4月9日
可能是讲分布式系统最到位的一篇文章
InfoQ
8+阅读 · 2018年11月19日
Python中机器学习的特征选择工具
云栖社区
8+阅读 · 2018年7月16日
无需一行代码就能搞定机器学习的开源神器
人工智能头条
6+阅读 · 2017年11月7日
Raúl Garreta大神教你5步搭建机器学习文本分类器!
全球人工智能
3+阅读 · 2017年11月3日
干货 | 机器学习算法大总结(ML岗面试常考)
机器学习算法与Python学习
6+阅读 · 2017年8月1日
干货|用机器学习检测异常点击流
全球人工智能
6+阅读 · 2017年7月30日
开源巨献:阿里巴巴最热门29款开源项目
算法与数据结构
5+阅读 · 2017年7月14日
自然语言处理相关职位 & 赠书活动
AINLP
6+阅读 · 2016年12月18日
相关论文
Top
微信扫码咨询专知VIP会员