明日起这些新规将要实施 微信朋友圈卖货的朋友注意了

2018 年 12 月 31 日 TechWeb


【TechWeb】12月31日消息,2019年1月1日起,一批新的法律法规将要实施,这些新的法律法规将会对你我的生活产生重大影响。

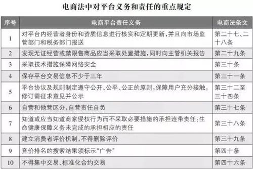
微信朋友圈、直播等方式卖货属于电子商务经营者



经过5年的审议,《中华人民共和国电子商务法》正式通过,并将于2019年1月1日起施行。新法规第九条对电子商务经营者作了明确规定,即指通过互联网等信息网络从事销售商品或者提供服务的经营活动自然人、法人和非法人组织,包括电子商务平台经营者、平台内经营者以及通过自建网站、其他网络服务销售商品或者提供服务的电子商务经营者。


这就是说,淘宝、京东等电商平台上的代购,微信朋友圈里的微商、以及在网络直播平台中卖东西的主播,都属于电子商务经营者。


这些人都需要执有营业执照,还须是采购国和中国双方的营业执照;需要缴纳税务,偷税漏税需承担刑事责任。


此外,新规明确规定,没有中文标签、不是国家认监委认证工厂生产、未获取配方注册证的婴幼儿配方奶粉不得在网络平台销售。


对于消费者来说,《中华人民共和国电子商务法》进一步规范了电商代购的行为,为消费者打造了一个更好的消费环境。

跨境电商新政正式实施 个人额度提升至2.6万元


对于喜欢海淘的消费者来说,元旦将迎来一波福利。2019年1月1日起,财政部、海关总署与税务总局联合发布《关于完善跨境电子商务零售进口监管有关工作的通知》将正式实施。


新政将跨境电子商务零售进口商品的单次交易限值由人民币2000元提高至5000元,年度交易限值则提高至26000元;同时,将单次交易限值由每人每次2000元调整至5000元。


在商品清单方面,新政将部分近年来消费需求比较旺盛的商品纳入清单范围,增加了葡萄汽酒、麦芽酿造啤酒、健身器材等63个税目商品,同时,还对前两批清单进行了技术性调整和更新,调整后的清单共1321个税目。


这意味着,消费者可选择的产品更广,跨境电商消费体验更好,更多品质化、多元化消费需求将得到满足。

社会保险费交由税务部门统一征收


根据《国税地税征管体制改革方案》,从2019年1月1日起,将基本养老保险费、基本医疗保险费、失业保险费、工伤保险费、生育保险费等各项社会保险费交由税务部门统一征收。


这意味着那些不给员工上社保,或者不给员工全额上社保的行为将有望得到改变,员工个人权益将更有保障。

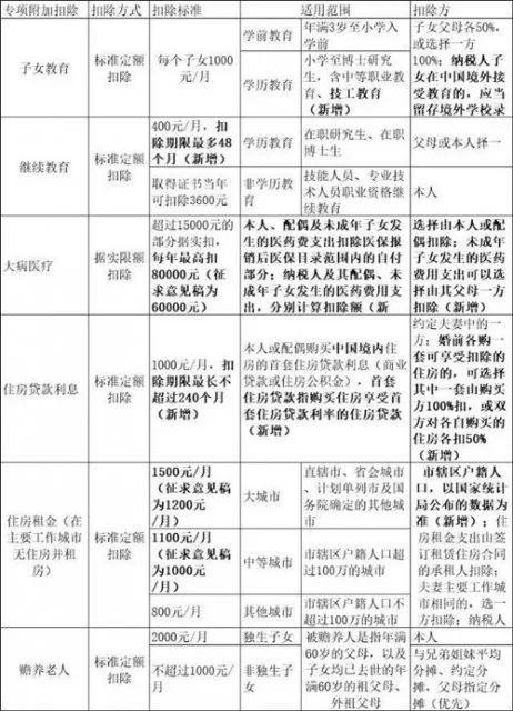
个税六项支出将首次作为专项附加扣除


12月22日,国务院印发《个人所得税专项附加扣除暂行办法》,子女教育、继续教育、大病医疗、住房贷款利息、住房租金、赡养老人六项支出将首次作为专项附加扣除。《个人所得税专项附加扣除暂行办法》将自2019年1月1日实施。


这就是说,那些上有老下有小的家庭,今后纳税人计算个税应纳税所得额,在5000元基本减除费用扣除和“三险一金”等专项扣除外,还可享受上述6项专项附加扣除。

各项专项附加扣除的具体扣除规定如下:


三大运营商提供手机异地销号服务


12月初,据新华社报道,针对用户反映的手机卡异地销户难的问题,工信部要求三大基础电信企业2019年1月1日起在全国正式提供手机异地销户服务。


根据报道,目前部分地区的运营商正在逐步试点开设手机号异地销户业务。中国移动、中国电信部分营业厅已经可以代用户申请办理异地销户,但不能当场办理,仍需要等待数天,且最终能否成功办理并不一定。中国联通部分地区则采用手机营业厅方式办理相关业务。


往期精彩文章回顾:


2018直播平台盘点:年初的热闹 年末的寂寥 冰火两重天的写照


又一明星手机倒下:惨到无人问津 创始人是安卓之父!


骚操作!美国运营商4G假装5G 差点就相信了!


除了我们,你还可以关注:



登录查看更多
0

相关内容

电子商务( Electronic Commerce)的定义: 电子商务是利用 计算机技术网络技术和远程通信技术,实现电子化、 数字化网络化的整个商务过程。   联合国国际贸易程序简化工作组对电子商务的定义是:采用电子形式开展商务活动,它包括在供应商、客户、政府及其他参与方之间通过任何电子工具,如 EDIWeb技术电子邮件等共享非结构化商务信息,并管理和完成在商务活动、管理活动和消费活动中的各种交易。
【论文扩展】欧洲语言网格:概述
专知会员服务
8+阅读 · 2020年3月31日
【教程推荐】中科大刘淇教授-数据挖掘基础,刘 淇
专知会员服务
82+阅读 · 2020年3月4日
广东疾控中心《新型冠状病毒感染防护》,65页pdf
专知会员服务
19+阅读 · 2020年1月26日
新时期我国信息技术产业的发展
专知会员服务
71+阅读 · 2020年1月18日
已删除
德先生
53+阅读 · 2019年4月28日
正式公布:2019年度博新计划名单,共400人!
材料科学与工程
21+阅读 · 2019年4月18日
重磅 | 腾讯教育业务布局首次公开
雷锋网
5+阅读 · 2019年2月14日
今年高考志愿,选个好专业比选个好学校更重要!
深度学习世界
4+阅读 · 2018年6月10日
“我今年36岁了,除了收费啥也不会!”
创业邦杂志
4+阅读 · 2018年1月14日
Talking-Heads Attention
Arxiv
15+阅读 · 2020年3月5日
Text classification using capsules
Arxiv
5+阅读 · 2018年8月12日
Auto-Context R-CNN
Arxiv
4+阅读 · 2018年7月8日
Arxiv
7+阅读 · 2017年12月26日
VIP会员
相关资讯
已删除
德先生
53+阅读 · 2019年4月28日
正式公布:2019年度博新计划名单,共400人!
材料科学与工程
21+阅读 · 2019年4月18日
重磅 | 腾讯教育业务布局首次公开
雷锋网
5+阅读 · 2019年2月14日
今年高考志愿,选个好专业比选个好学校更重要!
深度学习世界
4+阅读 · 2018年6月10日
“我今年36岁了,除了收费啥也不会!”
创业邦杂志
4+阅读 · 2018年1月14日
相关论文
Talking-Heads Attention
Arxiv
15+阅读 · 2020年3月5日
Text classification using capsules
Arxiv
5+阅读 · 2018年8月12日
Auto-Context R-CNN
Arxiv
4+阅读 · 2018年7月8日
Arxiv
7+阅读 · 2017年12月26日
Top
微信扫码咨询专知VIP会员