这本417页的数学基础,还没出版就能免费下载啦!

2019 年 9 月 25 日 程序猿
来自: 程序员书库(ID: CodingBook)
Marc Peter Deisenroth,A Aldo Faisal 和 Cheng Soon Ong 撰写了一本《机器学习数学基础》,目前已经可以免费下载,该书将于2020年初由剑桥大学出版社出版。


根据官网介绍,本书将于2020年由剑桥大学出版社出版。


如果你看到书名《机器学习数学基础》就想退出去,那你真是想错了,本书并不打算过多的讲授先进的机器学习技术,因为类似的书籍已经有很多了,作者更多的是把重心放在数学知识上,这样一来,你再去阅读其他机器学习相关的书籍就会轻松很多


我也是在网站查找机器学习相关的数学资料时发现了这本书,虽然我没有在这本书身上花太多时间,但是里面的原理已经足够我的ML研究,而且每章都有一些练习或者编程教程,这是非常不错的。

本书的章节分布如下:

第一部分:数学基础
  • Introduction and Motivation

  • Linear Algebra

  • Analytic Geometry

  • Matrix Decompositions

  • Vector Calculus

  • Probability and Distribution

  • Continuous Optimization


第二部分:机器学习问题
  • When Models Meet Data

  • Linear Regression

  • Dimensionality Reduction with Principal Component Analysis

  • Density Estimation with Gaussian Mixture Models

  • Classification with Support Vector Machines


接下来,我们一起来看看作者在第一部分的数学基础,都和我们介绍了哪些内容?


第一章(介绍和目的) ,顾名思义就是介绍这本书,并定义一些将要涉及到的单词和概念,如预测器、培训、模型等。它还推荐了两种阅读方法,自底向上方法(“从基础到更高级的概念构建”)和自顶向下策略(“从实际需求到更底层的知识进行阅读”)。我采用了自下而上的策略,最后,本章以大约两页的篇幅简要描述了本书的所有章节。



第2章、第3章和第4章描述了线性代数的整个领域,作者分别把他们拆分成三个小部分: 线性代数、解析几何、矩阵分解,这样做的目的,我猜是为了让每一章都可以简单而又模块化,而不是一个整体而又庞大章节。


第2章的“线性代数” ,从最基本的高中数学概念开始介绍(系统的线性方程、矩阵、高斯消除法、摩尔彭罗斯伪逆)到更抽象的概念,如向量空间和之空间,线性无关,同态、仿射等。


第二章的思维导图:



在第三章(“解析几何”)中 ,该书使用了前一章的抽象概念来定义几何元素:向量内积、角度和正交性、投影和旋转等,值得一提的是,书中所有的操作都是先用2D/3D来描述,然后深入到n-D,第三章的思维导图如下:



最后一章题为“矩阵分解” ,它是非常有趣的并且十分重要,相对前面两章,这一章多了一些现实应用的例子,如Google的pagerank实现。


第5章是关于向量微积分 的,在我听来非常侧重于ML的基本优化理论,它描述了(偏微分)、泰勒级数、链式法则、梯度、矩阵微积分、反向传播和自动微分,以及一些高阶导数和线性化。



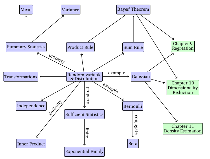
第六章是“概率与分布” 。主要内容包括基本概率与统计、随机变量、离散与连续分布、贝叶斯定理、概论统计、统计独立性、高斯分布、共轭性质、变量替换等。



数学基础部分的最后一章是连续优化,我把这一章当成ML基础的开始,尽管它在大学的课程里并不总涉及到,就算有也只是表面,本章介绍了梯度下降、动量、约束优化(使用拉格朗日乘子)、凸优化、线性等。


最后附上本书相关的地址,你也可以通过后台回复【shuku】的方式获得本书


下载链接:https://mml-book.github.io/book/mml-book.pdf

书籍官网: http s://mml-book.github.io/






●编号4073,输入编号直达本文

●输入m获取文章目录

推荐↓↓↓

程序员数学之美

更多推荐25个技术类公众微信

涵盖:程序人生、算法与数据结构、黑客技术与网络安全、大数据技术、前端开发、Java、Python、Web开发、安卓开发、iOS开发、C/C++、.NET、Linux、数据库、运维等。

登录查看更多
92

相关内容

【2020新书】监督机器学习,156页pdf,剑桥大学出版社
专知会员服务
154+阅读 · 2020年6月27日
【Manning新书】现代Java实战,592页pdf
专知会员服务
101+阅读 · 2020年5月22日
机器学习速查手册,135页pdf
专知会员服务
345+阅读 · 2020年3月15日
【经典书】Python计算机视觉编程,中文版,363页pdf
专知会员服务
144+阅读 · 2020年2月16日
【电子书】机器学习实战(Machine Learning in Action),附PDF
专知会员服务
131+阅读 · 2019年11月25日
【资源】机器学习数学全书,1900页PDF下载
全球人工智能
157+阅读 · 2019年10月17日
2019年新书-Marc Peter Deisenroth《机器学习基础》-免费分享
深度学习与NLP
18+阅读 · 2019年9月17日
421页《机器学习数学基础》最新2019版PDF下载
381页机器学习数学基础PDF下载
专知
89+阅读 · 2018年10月9日
七本书籍带你打下机器学习和数据科学的数学基础
【干货】​深度学习中的线性代数
专知
21+阅读 · 2018年3月30日
Arxiv
35+阅读 · 2020年1月2日
Seeing What a GAN Cannot Generate
Arxiv
8+阅读 · 2019年10月24日
Knowledge Distillation from Internal Representations
Arxiv
4+阅读 · 2019年10月8日
A General and Adaptive Robust Loss Function
Arxiv
8+阅读 · 2018年11月5日
Arxiv
11+阅读 · 2018年7月8日
VIP会员
相关VIP内容
Top
微信扫码咨询专知VIP会员