为啥跳槽月薪只涨2000?你没掌握这门新技术

2019 年 10 月 13 日 技术最前线

互联网人的中年危机似乎都来的特别早……面对日新月异的技术和层出不穷的架构,几乎每一个互联网人都需要在工作中不断充能去适应不断更新的互联网环境。

软件工程专业毕业五年,我觉得我的中年危机已经到了,做了三年多的java开发,每天都做着差不多的工作,连我自己都找不到现在工作的价值,我更像一个写代码的机器人!突然开始担心十年之后自己将何去何从……

      

      技术岗的工作寿命不长,也没什么机会转到管理层,同期毕业的同学2014年只会搭建hadoop集群,就能进入大厂做数据工程师了,现在起码混到主管级别了,总还是有些指望的。


     我不是没做过尝试,CSDN、简书、开源中国也是没事儿就扒,学了很多关于大数据的知识。总结起来就是知识太零散,又缺乏实战经验,所以面试了几次,第三试都没过……


      大数据行业,我真的来晚了么?



    各类招聘软件上对大数据岗位仍然求贤若渴,即使是滴滴出行这种以大数据为技术核心的一线互联网大厂,在大数据相关资深岗位依然存在较大的人才缺口。

想在大数据行业内提升自己的竞争力究竟要如何“进修”呢?结合滴滴的数据平台架构我们来梳理一下所需的各项“技能”。

滴滴的数据平台架构

       截止到今年7月,滴滴注册用户已超过5.5亿,年运送乘客达100亿人次,每日处理数据4875+TB,日定位数超过150亿,每日路径规划请求超过400亿次。

滴滴的数据平台架构解析

     当然,滴滴出行的数据平台并不只是这张架构图中所呈现的这么简单,处理数据业务时面对的各种问题及其解决方法才是关键。

数据库框架设计

    后台使用一套环境,前端按照系统分开两个WEB项目(一个是订单数据监控系统,一个是出行数据运营系统)进行数据展示,其数据流处理思路如下:

数据采集->数据存储->数据处理->数据存储->数据可视化

详细内容会在课程中完整展示。

     如果你真的想从事大数据行业,有一个课程你一定要了解一下!你所有的技术和理论都会有实际的业务让你实践!

     行业内首家集齐百度、滴滴、阿里、微软、创新工场等顶级互联网大厂资源的职业教育品牌“开课吧”后厂理工学院将给你机会,把技术与案例紧密结合,结合滴滴出行实际业务带你搭建数据平台。

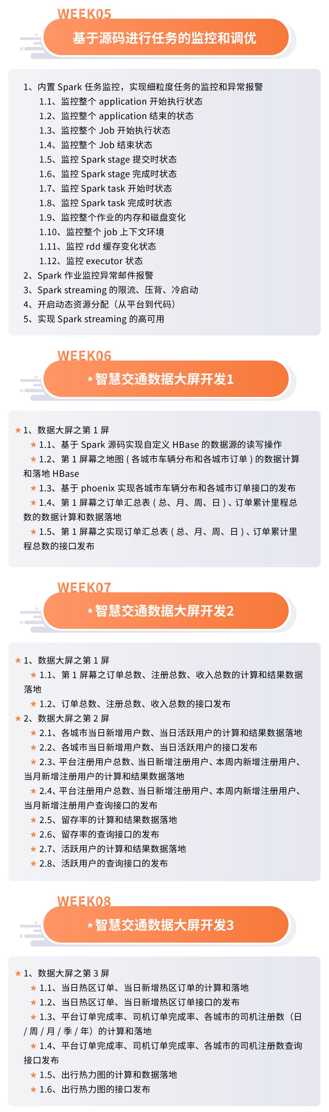
课程大纲(向下滑动查看)

向下滑动查看


ps:课程将严格遵守滴滴出行的数据安全标准,本培养计划中订单、车辆分布和收入总数等数据均采用模拟数据集实现,此类功能点在大纲中用*标注

满足以下条件方可报名参与“大厂培训计划”考核


1.有2年以上Java开发经验

2.有一定的大数据技术分布式系统的理论基础

后厂理工学院滴滴出行人才培养计划仅招生199人

  扫描下方二维码预报名

参与“大厂人才培养计划”考核  


你将获得以下内容

▶大数据流行技术底层源码剖析

Hadoop二次开发修复NameNode的bug,Hbase,kafka,spark自定义数据源和sql语法重构;


▶前端、中台、后端全链路数据处理

实现自定义地图和数据炫酷展示,中台springboot时间restfull接口,大数据后端进行实时流和高线数据处理


▶课程核心内容

     更有滴滴出行特邀技术专家的技术分享会,带你了解最前沿的大数据技术。

后厂理工学院张高博士(左)滴滴科技合作总监、大数据分析与应用技术国家工程实验室副主任吴国斌博士(右)

大厂就业绿色通道

     Boss直聘、拉勾网、智联招聘等多家就业招聘企业同后厂理工学院达成合作,为毕业生提供优先推荐服务,绝不让薪资就业成为难住学员的问题。

Boss直聘创始人、CEO赵鹏宣布为学员提供优先推荐

试点课程部分学员就业去向,就业率达80%

入学申请资格

入学申请资格

  • 两年以上Java编程经验,想要系统学习大数据项目开发完整流程;

  • 有一定的大数据技术分布式系统的理论基础,想要了解“大数据技术在实际业务中如何使用”;

  • 需要提升“端到端大数据全栈开发”能力;

  • 身居大数据开发岗位,想要提升技能进入一线大厂

奖学金申请条件

一等奖学金¥8000申请条件:

  • 985/211大学理工科硕士以上学历(QS排名前300);

  • GitHub 开源项目star达到1k以上;

  • CSDN博客访问量35w。

二等奖学金¥5000申请条件:

  • 985/211大学理工科本科以上学历(QS排名前300);

  • GitHub 开源项目star达到500以上;

  • CSDN博客访问量20w。

(名额有限,满足一条即可)

入学学费

  扫描下方二维码预报名

参与“大厂人才培养计划”考核  


本期资深大数据工程师培养计划仅招生199人,报满即止!

登录查看更多
0

相关内容

原滴滴打车,于 2015 年 9 月 9 日更名为滴滴出行。滴滴作为全球最大的出行服务平台,集团安全部致力于保证司乘出行的极致安全,其核心算法组,面向国内/国际化所有业务,围绕人、车、证研发 AI 产品矩阵保证集团准入、出车、支付等核心场景安全认证和识别,将接受千万级安全验证的算法挑战。团队在 frvt 全球人脸供应商榜、accv 国际细颗粒度竞赛等国际竞赛中均取得优异成绩。
打怪升级!2020机器学习工程师技术路线图
专知会员服务
99+阅读 · 2020年6月3日
【实用书】Python技术手册,第三版767页pdf
专知会员服务
240+阅读 · 2020年5月21日
【实用书】Python爬虫Web抓取数据,第二版,306页pdf
专知会员服务
122+阅读 · 2020年5月10日
【阿里技术干货】知识结构化在阿里小蜜中的应用
专知会员服务
98+阅读 · 2019年12月14日
【干货】大数据入门指南:Hadoop、Hive、Spark、 Storm等
专知会员服务
98+阅读 · 2019年12月4日
对不起,我们公司不招过了25岁还不懂数据分析的人
【月薪3万起步】一文读懂AI紧俏人才计算机视觉工程师
七月在线实验室
11+阅读 · 2019年3月16日
年薪48万的程序员,他究竟做对了什么?
机器学习算法与Python学习
8+阅读 · 2018年12月28日
1年开发经验,25万年薪的1个捷径,98%Python程序员都不知道
机器学习算法与Python学习
7+阅读 · 2018年5月23日
2年Java经验,真的就拿不到30万年薪吗?
程序员观察
3+阅读 · 2018年4月8日
Generating Rationales in Visual Question Answering
Arxiv
5+阅读 · 2020年4月4日
Arxiv
4+阅读 · 2019年8月7日
Arxiv
5+阅读 · 2019年2月28日
Arxiv
4+阅读 · 2018年12月20日
3D-LaneNet: end-to-end 3D multiple lane detection
Arxiv
7+阅读 · 2018年11月26日
Arxiv
6+阅读 · 2018年4月21日
Arxiv
6+阅读 · 2018年1月14日
VIP会员
相关资讯
对不起,我们公司不招过了25岁还不懂数据分析的人
【月薪3万起步】一文读懂AI紧俏人才计算机视觉工程师
七月在线实验室
11+阅读 · 2019年3月16日
年薪48万的程序员,他究竟做对了什么?
机器学习算法与Python学习
8+阅读 · 2018年12月28日
1年开发经验,25万年薪的1个捷径,98%Python程序员都不知道
机器学习算法与Python学习
7+阅读 · 2018年5月23日
2年Java经验,真的就拿不到30万年薪吗?
程序员观察
3+阅读 · 2018年4月8日
相关论文
Generating Rationales in Visual Question Answering
Arxiv
5+阅读 · 2020年4月4日
Arxiv
4+阅读 · 2019年8月7日
Arxiv
5+阅读 · 2019年2月28日
Arxiv
4+阅读 · 2018年12月20日
3D-LaneNet: end-to-end 3D multiple lane detection
Arxiv
7+阅读 · 2018年11月26日
Arxiv
6+阅读 · 2018年4月21日
Arxiv
6+阅读 · 2018年1月14日
Top
微信扫码咨询专知VIP会员