高毒单增李斯特菌克隆与乳制品有关?

2019 年 6 月 17 日 中国生物技术网

| 编译:朱晓慧、魏韬、郑倩望(华南农业大学食品学院)

单增李斯特菌,即单核增生李斯特菌(Lm)是一种普遍存在的食源性致病菌,可引起严重的侵入性感染。它主要发生在免疫功能低下的个体,如老年人和孕妇中,并且在食源性致病菌中具有最高的病死率(20-30%)。

因此,许多国家都建立了监测系统,以求迅速查明和召回受污染的食品。长期的监测数据告诉我们,在不同的生产阶段,生鲜和加工食品都可能受到Lm污染,尤其是一些特殊的食品类别的污染就更为频繁了,包括乳制品、肉制品、海鲜和混合即食食品。

同时LM是遗传异质性物种,其分离株可分为谱系,PCR血清群,多位点序列分型(MLST)克隆物(CCs或者克隆)和核心基因组MLST(cgMLST)子系和类型(CTs),因此Lm分离株间在致病潜力方面存在相当大的异质性。

近期,在《Nature communications》上发表了一篇名为《Hypervirulent Listeria monocytogenes clones’ adaption to mammalian gut accounts for their association with dairy products》的文章。

研究人员通过测试不同食品类别与高毒和低毒克隆之间的相互关联,更好地表征这种致病细菌的生态位,并想得知Lm提升其毒力和环境适应力的外部条件。

在该项研究中:

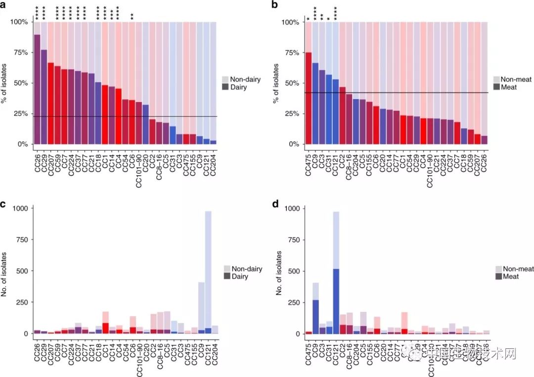
1、表明Lm克隆在乳制品中的分布与肉类和其他产品相比存在差异。分析表明,高毒克隆CC1,CC4和CC6,是人类和动物的主要临床来源,而低毒克隆CC9和CC121则与肉制品有关。克隆在乳制品和临床样品中的频率呈正相关。相反,克隆在肉制品和临床样品中的频率是负相关。

2、低毒CCs的苯扎氯铵(BC)耐受性较高,是因为这些克隆中BC耐受性基因的频率较高。在BC存在的情况下,低毒CCs可以更好地生长和形成生物膜。因此这些克隆体在传统的使用BC生产的食品生产环境中具有更高的持久性,并且在卫生处理后仍能保持低浓度。

3、CC9和CC121在适合用于食品保藏,干酪成熟或肉类制备等的食品生产环境中具有生长优势。

4、高毒克隆CC1,CC2,CC4和CC6能更有效地穿过肠屏障,并且一部分细菌可以在肠腔中脱落,带来更高的肠道定植。粪便脱落,在环境中释放Lm,最终有利于菌株在宿主间传播。

5、研究者进行了全基因组关联研究(GWAS),借以鉴别与乳源或肉源相关的基因,从而鉴别出可能参与宿主定殖或适应食物生产环境的基因。结果表明Lm需要获得新的辅助基因来适应另一种环境。

综上所述,高毒Lm克隆,特别是CC1,与乳制品密切相关,而低毒克隆CC9和CC121与肉制品密切相关。克隆能够适应不同的生态位和不同的食品污染途径可能是带来这种不均匀分布的原因。

实际上,高毒克隆对宿主环境有更好的适应性,因此相比于低毒克隆,它能更好地定殖肠腔并侵入更多的肠组织。相反,低毒克隆更适应食品加工环境,具有较高的抗逆性和较多的BC受性基因,因此在亚致死BC浓度下,具有较高的存活率和生物膜形成能力。

毒力的异质反映出它进化所处生态位的多样性。这些结果有助于更好地识别食物污染途径,从而减少食物污染并更好地预防人类李斯特菌病,改善对高危人群的食物消费建议。

所以高毒单增李斯特菌克隆与乳制品是有关联的哦,并且低毒单增李斯特菌克隆也与肉制品有关联呢~

中国生物技术网诚邀生物领域科学家在我们的平台上,发表和介绍国内外原创的科研成果。


注:国内为原创研究成果或评论、综述,国际为在线发表一个月内的最新成果或综述,字数500字以上,并请提供至少一张图片。投稿者,请将文章发送至weixin@im.ac.cn


本公众号由中国科学院微生物研究所信息中心承办

微信公众号:中国生物技术网

回复关键词热点”可阅读热点专题文章,包括“施一公”、“肠道菌群”、“肿瘤”、“免疫”和“健康”

近期热文

直接点击文字即可浏览!

1、补牙或将成为历史?

2、科学你慢慢学,中医我先治病去了

3、科学告诉你应该多久洗一次澡

4、新证据:喝咖啡能延长寿命!

5、据说,这是生物医学硕士博士生的真实的生活写照
6、一顿早餐到底有多重要?
7、情商也是把双刃剑!高情商或让你更脆弱
8、施一公:压死骆驼的最后一根稻草,是鼓励科学家创业!
9、“科学禁食法”真能降低重大疾病风险
10、睡眠科学家揭示出8种睡好觉的秘诀

11、有志者事竟成!2型糖尿病成功被逆转

12、每周两半小时,任何形式的锻炼都可以使你更长寿

13、喝醉以后,你以为睡一觉就没事儿了?!

14、仰卧起坐等或将成为延寿运动?

15、冥想、瑜伽、太极等不仅能够改善身心健康...



登录查看更多
0

相关内容

CC:Computer Communications。 Explanation:计算机通信。 Publisher:Elsevier。 SIT: http://dblp.uni-trier.de/db/journals/comcom/
【CVPR2020-Oral】用于深度网络的任务感知超参数
专知会员服务
28+阅读 · 2020年5月25日
【ICMR2020】持续健康状态接口事件检索
专知会员服务
18+阅读 · 2020年4月18日
专知会员服务
29+阅读 · 2020年3月6日
【学科交叉】抗生素发现的深度学习方法
专知会员服务
25+阅读 · 2020年2月23日
最新《分布式机器学习》论文综述最新DML进展,33页pdf
专知会员服务
121+阅读 · 2019年12月26日
【新书】贝叶斯网络进展与新应用,附全书下载
专知会员服务
122+阅读 · 2019年12月9日
Nature 一周论文导读 | 2019 年 8 月 1 日
科研圈
8+阅读 · 2019年8月11日
Nature 一周论文导读 | 2019 年 6 月 27 日
科研圈
8+阅读 · 2019年7月7日
【2019-26期】This Week in Extracellular Vesicles
外泌体之家
11+阅读 · 2019年6月28日
Nature 一周论文导读 | 2019 年 5 月 30 日
科研圈
15+阅读 · 2019年6月9日
《科学》(20190426出版)一周论文导读
科学网
5+阅读 · 2019年4月27日
Nature 一周论文导读 | 2019 年 2 月 21 日
科研圈
14+阅读 · 2019年3月3日
Nature 一周论文导读 | 2019 年 2 月 14 日
科研圈
7+阅读 · 2019年2月24日
《科学》(20181012出版)一周论文导读
科学网
4+阅读 · 2018年10月14日
Nature 一周论文导读 | 2018 年 5 月 24 日
科研圈
11+阅读 · 2018年5月27日
Nature 一周论文导读 | 2018 年 3 月 29 日
科研圈
12+阅读 · 2018年4月7日
Physical Primitive Decomposition
Arxiv
4+阅读 · 2018年9月13日
Arxiv
7+阅读 · 2018年3月22日
Arxiv
7+阅读 · 2018年1月10日
VIP会员
相关资讯
Nature 一周论文导读 | 2019 年 8 月 1 日
科研圈
8+阅读 · 2019年8月11日
Nature 一周论文导读 | 2019 年 6 月 27 日
科研圈
8+阅读 · 2019年7月7日
【2019-26期】This Week in Extracellular Vesicles
外泌体之家
11+阅读 · 2019年6月28日
Nature 一周论文导读 | 2019 年 5 月 30 日
科研圈
15+阅读 · 2019年6月9日
《科学》(20190426出版)一周论文导读
科学网
5+阅读 · 2019年4月27日
Nature 一周论文导读 | 2019 年 2 月 21 日
科研圈
14+阅读 · 2019年3月3日
Nature 一周论文导读 | 2019 年 2 月 14 日
科研圈
7+阅读 · 2019年2月24日
《科学》(20181012出版)一周论文导读
科学网
4+阅读 · 2018年10月14日
Nature 一周论文导读 | 2018 年 5 月 24 日
科研圈
11+阅读 · 2018年5月27日
Nature 一周论文导读 | 2018 年 3 月 29 日
科研圈
12+阅读 · 2018年4月7日
Top
微信扫码咨询专知VIP会员