Github 项目推荐 | 用 Keras 实现的神经网络机器翻译

2018 年 3 月 11 日 AI研习社 孔令双

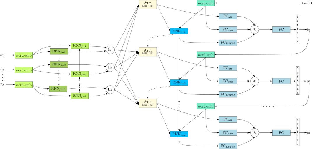
本库是用 Keras 实现的神经网络机器翻译,查阅库文件请访问:

https://nmt-keras.readthedocs.io/

Github 页面:

https://github.com/lvapeab/nmt-keras

如过你需要在研究中使用本工具库,请引用以下论文:

@misc{nmt-keras2017,
 author = {Peris, {\'A}lvaro},
 title = {{NMT}-{K}eras},
 year = {2017},
 publisher = {GitHub},
 note = {GitHub repository},
 howpublished = {\url{https://github.com/lvapeab/nmt-keras}},
}

  安装

假设已经安装 pip,请运行:

git clone https://github.com/lvapeab/nmt-keras
cd nmt-keras
pip install -r requirements.txt

获取运行该库所需要的软件包。

  需求

安装 NMT-Keras 需要以下的库

  • 我们的 Keras 版本(推荐版本 2.0.7 或更新版本)

    https://github.com/MarcBS/keras

  • Multimodal Keras Wrapper(2.0 版或更新版本,文档和教程)

    https://github.com/lvapeab/multimodal_keras_wrapper

  • Coco-caption 评估套件(只需执行评估)

    https://github.com/lvapeab/coco-caption/tree/master/pycocoevalcap/

用法:

  1. 在 config.py 脚本中设置一个训练配置。请查阅文档(https://github.com/lvapeab/nmt-keras/blob/master/examples/documentation/config.md)获取有关每个特定超参数的详细信息。您也可以在按照语法 Key = Value 调用 main.py 脚本时指定参数。

  2. 开始训练!:

python main.py

  解码

一旦我们的模型开始训练,我们就可以使用 sample_ensemble.py 脚本翻译新文本。有关此脚本的更多详细信息,请参阅 ensembling_tutorial:

https://github.com/lvapeab/nmt-keras/blob/master/examples/documentation/ensembling_tutorial.md

总之,如果我们想使用前三个 epoch 的模型来翻译 examples / EuTrans / test.en 文件,只需运行:

python sample_ensemble.py
            --models trained_models/tutorial_model/epoch_1 \
                     trained_models/tutorial_model/epoch_2 \
            --dataset datasets/Dataset_tutorial_dataset.pkl \
            --text examples/EuTrans/test.en

  评分

score.py(https://github.com/lvapeab/nmt-keras/blob/master/score.py)脚本可用于获取平行语料库的概率(-log)。 其语法如下:

python score.py --help
usage: Use several translation models for scoring source--target pairs
      [-h] -ds DATASET [-src SOURCE] [-trg TARGET] [-s SPLITS [SPLITS ...]]
      [-d DEST] [-v] [-c CONFIG] --models MODELS [MODELS ...]
optional arguments:
   -h, --help            show this help message and exit
   -ds DATASET, --dataset DATASET
                           Dataset instance with data
   -src SOURCE, --source SOURCE
                           Text file with source sentences
   -trg TARGET, --target TARGET
                           Text file with target sentences
   -s SPLITS [SPLITS ...], --splits SPLITS [SPLITS ...]
                           Splits to sample. Should be already includedinto the
                           dataset object.
   -d DEST, --dest DEST  File to save scores in
   -v, --verbose         Be verbose
   -c CONFIG, --config CONFIG
                           Config pkl for loading the model configuration. If not
                           specified, hyperparameters are read from config.py
   --models MODELS [MODELS ...]
                           path to the models

NLP 工程师入门实践班:基于深度学习的自然语言处理

三大模块,五大应用,手把手快速入门 NLP

海外博士讲师,丰富项目经验

算法 + 实践,搭配典型行业应用

随到随学,专业社群,讲师在线答疑

▼▼▼





新人福利



关注 AI 研习社(okweiwu),回复  1  领取

【超过 1000G 神经网络 / AI / 大数据,教程,论文】



如何在 Keras 中从零开始开发一个神经机器翻译系统?

登录查看更多
8

相关内容

专知会员服务
110+阅读 · 2020年3月12日
Transformer文本分类代码
专知会员服务
118+阅读 · 2020年2月3日
一网打尽!100+深度学习模型TensorFlow与Pytorch代码实现集合
【干货】用BRET进行多标签文本分类(附代码)
专知会员服务
85+阅读 · 2019年12月27日
Keras作者François Chollet推荐的开源图像搜索引擎项目Sis
专知会员服务
30+阅读 · 2019年10月17日
开源书:PyTorch深度学习起步
专知会员服务
51+阅读 · 2019年10月11日
初学者的 Keras:实现卷积神经网络
Python程序员
24+阅读 · 2019年9月8日
Github 项目推荐 | PyTorch 实现的 GAN 文本生成框架
AI研习社
35+阅读 · 2019年6月10日
Github项目推荐 | Pytorch TVM 扩展
AI研习社
11+阅读 · 2019年5月5日
Github项目推荐 | GAN评估指标的Tensorflow简单实现
AI研习社
16+阅读 · 2019年4月19日
Github项目推荐 | RecQ - Python推荐系统框架
AI研习社
8+阅读 · 2019年1月23日
Github 项目推荐 | 用 PyTorch 0.4 实现的 YoloV3
AI研习社
9+阅读 · 2018年8月11日
A Probe into Understanding GAN and VAE models
Arxiv
9+阅读 · 2018年12月13日
Arxiv
3+阅读 · 2018年6月1日
Arxiv
14+阅读 · 2018年5月15日
Arxiv
5+阅读 · 2017年11月13日
VIP会员
相关VIP内容
专知会员服务
110+阅读 · 2020年3月12日
Transformer文本分类代码
专知会员服务
118+阅读 · 2020年2月3日
一网打尽!100+深度学习模型TensorFlow与Pytorch代码实现集合
【干货】用BRET进行多标签文本分类(附代码)
专知会员服务
85+阅读 · 2019年12月27日
Keras作者François Chollet推荐的开源图像搜索引擎项目Sis
专知会员服务
30+阅读 · 2019年10月17日
开源书:PyTorch深度学习起步
专知会员服务
51+阅读 · 2019年10月11日
相关资讯
初学者的 Keras:实现卷积神经网络
Python程序员
24+阅读 · 2019年9月8日
Github 项目推荐 | PyTorch 实现的 GAN 文本生成框架
AI研习社
35+阅读 · 2019年6月10日
Github项目推荐 | Pytorch TVM 扩展
AI研习社
11+阅读 · 2019年5月5日
Github项目推荐 | GAN评估指标的Tensorflow简单实现
AI研习社
16+阅读 · 2019年4月19日
Github项目推荐 | RecQ - Python推荐系统框架
AI研习社
8+阅读 · 2019年1月23日
Github 项目推荐 | 用 PyTorch 0.4 实现的 YoloV3
AI研习社
9+阅读 · 2018年8月11日
Top
微信扫码咨询专知VIP会员