罗马不是一天建成的,百亿级访问量高可用监控系统如何炼成?

2018 年 2 月 26 日 51CTO博客 李春旭

本文将分享我在实时监控领域的一些实战经验,介绍 WiFi 万能钥匙如何让构建 APM 端到端的全链路监控平台,实现提升故障发现率、缩短故障处理周期、减少用户投诉率、树立公司良好品牌形象等目标。


WiFi 万能钥匙开发运维团队的困扰


始于盛大创新院的 WiFi 万能钥匙,截至到 2016 年底,我们总用户量已突破 9 亿、月活跃达 5.2 亿,用户分布在全球 223 个国家和地区,在全球可连接热点 4 亿,日均连接次数超过 40 亿次。


随着日活跃用户大规模的增长,WiFi 万能钥匙各产品线服务端团队正进行着一场无硝烟的战争。越来越多的应用服务面临着流量激增、架构扩展、性能瓶颈等问题。


为了应对并支撑业务的高速发展,我们迈入了 SOA、Microservice、API Gateway 等组件化及服务化的时代。


伴随着各系统微服务化的演进,服务数量、机器规模不断增长,线上环境也变得日益复杂,工程师们每天都会面临着诸多苦恼。


例如:线上应用出现故障问题时无法第一时间感知;面对线上应用产生的海量日志,排查故障问题时一筹莫展;应用系统内部及系统间的调用链路产生故障问题时难以定位等等。


综上所述,线上应用的性能问题和异常错误已经成为困扰开发人员和运维人员最大的挑战,而排查这类问题往往需要几个小时甚至几天的时间,严重影响了效率和业务发展。


WiFi 万能钥匙亟需完善监控体系,帮助开发运维人员摆脱烦恼,提升应用性能。


依据公司的产品形态及业务发展,我们发现监控体系需要解决一系列问题:

  • 面对全球多地域海量用户的 WiFi 连接请求,如何保障用户连接体验?

  • 如何通过全链路监控提升用户连接 WiFi 的成功率?

  • 随着微服务大规模推广实施,WiFi 万能钥匙产品服务端系统越来越复杂,线上故障的发现、定位、处理难度也随之增长,如何通过全链路监控提升故障处理速度?

  • 移动出海已经进入深入化发展的下半场,全链路监控如何应对公司全球化的业务发展?

  • ……


全链路监控


早期为了快速支撑业务发展,我们主要使用了开源的监控方案保障线上系统的稳定性:Cat、Zabbix。


随着业务发展的需要,开源的解决方案已经不能满足我们的业务需求,我们迫切需要构建一套满足我们现状的全链路监控体系:

  • 多维度监控,系统监控、业务监控、应用监控、日志搜索、调用链跟踪等。

  • 多实例支撑,满足线上应用在单台物理机上部署多个应用实例场景需求等。

  • 多语言支撑,满足各团队多开发语言场景的监控支撑,Go、C++、PHP 等。

  • 多机房支撑,满足国内外多个机房内应用的监控支撑,机房间数据同步等。

  • 多渠道报警,满足多渠道报警支撑、内部系统对接,邮件、掌信、短信等。

  • 调用链跟踪,满足应用内、应用间调用链跟踪需求,内部中间件升级改造等。

  • 统一日志搜索,实现线上应用日志、Nginx 日志等集中化日志搜索与管控等。

  • ……


监控目标


如上图,从“应用”角度我们把监控体系划分为三个层面:

  • 应用外,主要是从应用所处的运行时环境进行监控,硬件、网络、操作系统等。

  • 应用内,主要从用户请求至应用内部的不同方面,JVM、URL、Method、SQL 等。

  • 应用间,主要是从分布式调用链跟踪的视角进行监控,依赖分析、容量规划等。


罗马监控体系的诞生


根据自身的实际需求,WiFi 万能钥匙研发团队构建了罗马(Roma)监控体系。


之所以将监控体系命名为罗马,原因在于:

  • 罗马不是一天炼成的,线上监控目标相关指标需要逐步完善。

  • 条条大路通罗马,罗马通过多种数据采集方式收集各监控目标的数据。

  • 据神话记载特洛伊之战后部分特洛伊人的后代铸造了古代罗马帝国,一个故事的延续、一个新项目的诞生。


一个完美的监控体系会涵盖 IT 领域内方方面面的监控目标,从目前国内外各互联网公司的监控发展来看,很多公司把不同的监控目标划分了不同的研发团队进行处理。


但这样做会带来一些问题:人力资源浪费、系统重复建设、数据资产不统一、全链路监控实施困难。


目前,各公司在监控领域采用的各解决方案,如下图所示:

正如图中所示,罗马监控体系希望能够汲取各方优秀的架构设计理念,融合不同的监控维度实现监控体系的“一体化”、“全链路”等。


高可用架构之道


面对每天 40 多亿次的 WiFi 连接请求,每次请求都会经历内部数十个微服务系统,每个微服务的监控维度又都会涉及应用外、应用内、应用间等多个监控指标。


目前,罗马监控体系每天需要处理近千亿次指标数据、近百 TB 日志数据。面对海量的监控数据罗马(Roma)如何应对处理?接下来,笔者带大家从系统架构设计的角度逐一进行剖析。


架构原则


一个监控系统对于接入使用方应用而言,需要满足如下图中所示的五点:

  • 性能影响,对业务系统的性能影响最小化,CPU、Load、Memory、IO 等。

  • 低侵入性,方便业务系统接入使用,无需编码或极少编码即可实现系统接入。

  • 无内部依赖,不依赖公司内部核心系统,避免被依赖系统故障导致相互依赖。

  • 单元化部署,监控系统需要支撑单元化部署,支持多机房单元化部署。

  • 数据集中化,监控数据集中化处理、分析、存储等,便于数据统计等。


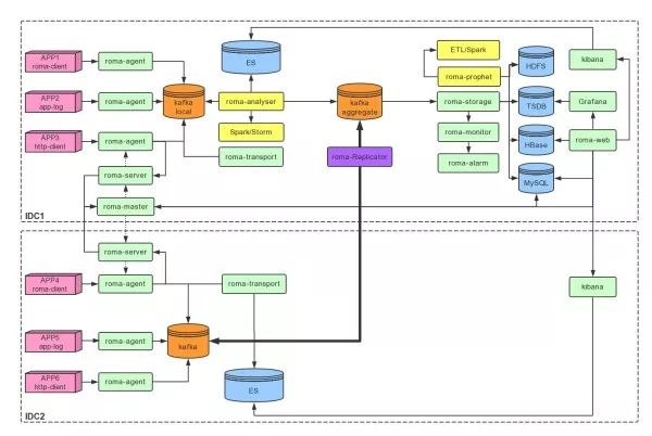
整体架构


Roma 系统架构如下图所示:

Roma 架构中各个组件的功能职责、用途说明如下:

Roma 整体架构中划分了不同的处理环节:数据采集、数据传输、数据同步、数据分析、数据存储、数据质量、数据展示等,数据流处理的不同阶段主要使用到的技术栈如下图所示:

数据采集


对于应用内监控主要是通过 client 客户端同所在机器上的 Agent 建立 TCP 长连接的方式处理,Agent 同时也需要具备通过脚本调度的方式获取系统性能指标数据。

面对海量的监控指标数据,罗马监控通过在各层中预聚合的方式进行汇总计算。


比如在客户端中相同 URL 请求的指标数据在一分钟内汇总计算后统计结果为一条记录(分钟内相同请求进行累加计算,通过占用极少内存、减少数据传输量)。


对于一个接入并使用罗马的系统,完全可以根据其实例数、指标维度、采集频率等进行监控数据规模的统计计算。


通过各层分级预聚合,减少了海量数据在网络中的数据传输,减少了数据存储成本,节省了网络带宽资源和磁盘存储空间等。


应用内监控的实现原理(如下图所示):主要是通过客户端采集,在应用内部的各个层面进行拦截统计: URL、Method、Exception、SQL 等不同维度的指标数据。

应用内监控各维度指标数据采集过程如下图所示:针对不同的监控维度定义了不同的计数器,最终通过 JMX 规范进行数据采集。

数据传输


数据传输 TLV 协议,支持二进制、JSON、XML 等多种类型。

每台机器上都会部署 Agent(同客户端建立 TCP 长连接),Agent 的主要职责是数据转发、数据采集(日志文件读取、系统监控指标获取等)。


Agent在获取到性能指标数据后会发送至 Kafka 集群,在每个机房都会独立部署 Kafka 集群用于监控指标数据的发送缓冲,便于后端的节点进行数据消费、数据存储等。


为了实现数据的高效传输,我们对比分析了消息处理的压缩方式,最终选择了高压缩比的 GZIP 方式,主要是为了节省网络带宽、避免由于监控的海量数据占用机房内的网络带宽。


针对各个节点间数据通信的时序图如下图所示:建立连接->读取配置->采集调度->上报数据等。

数据同步


海外运营商众多,公网覆盖质量参差不齐,再加上运营商互联策略的不同,付出的代价将是高时延、高丢包的网络质量。


钥匙产品走向海外过程中,首先会对整体网络质量情况有正确的预期,比如如果需要对于海外机房内的应用进行监控则依赖于在海外建立站点(主机房)、海外主站同国内主站进行互联互通。


另外需要对监控指标数据分级处理,比如对于实时、准实时、离线等不同需求的指标数据采集时进行归类划分(控制不同需求、不同数据规模等指标数据进行采样策略的调整)


由于各产品线应用部署在多个机房,为了满足各个应用在多个机房内都可以被监控的需求,罗马监控平台需要支持多机房内应用监控的场景。


为了避免罗马各组件在各个机房内重复部署,同时便于监控指标数据的统一存储、统一分析等,各个机房内的监控指标数据最终会同步至主机房内,最终在主机房内进行数据分析、数据存储等。


为了实现多机房间数据同步,我们主要是利用 Kafka 跨数据中心部署的高可用方案,整体部署示意图如下图所示:

在对比分析了 MirrorMaker、uReplicator 后,我们决定基于 uReplicator 进行二次开发,主要是因为当 MirrorMaker 节点发生故障时,数据复制延迟较大,对于动态添加 topic 则需要重启进程,黑白名单管理完全静态等。


虽然 uReplicator 针对 MirrorMaker 进行了大量优化,但在我们的大量测试之后仍遇到众多问题,我们需要具备动态管理 MirrorMaker 进程的能力,同时我们也不希望每次都重启 MirrorMaker 进程。


数据存储


为了应对不同监控指标数据的存储需求,我们主要使用了 HBase、OpenTSDB、Elasticsearch 等数据存储框架。

数据存储我们踩过了很多的坑,总结下来主要有以下几点:

  • 集群划分,依据各产品线应用的数据规模,合理划分线上存储资源,比如我们的ES集群是按照产品线、核心系统、数据大小等进行规划切分。

  • 性能优化,Linux 系统层优化、TCP 优化、存储参数优化等。

  • 数据操作,数据批量入库(避免单条记录保存),例如针对 HBase 数据存储可以通过在客户端进行数据缓存、批量提交、避免客户端同 RegionServer 频繁建立连接,减少 RPC 请求次数。


数据质量


我们的系统在持续不断地产生非常多的事件、服务间的链路消息和应用日志,这些数据在得到处理之前需要经过 Kafka。那么,我们的平台是如何实时地对这些数据进行审计呢?


为了监控 Kafka 数据管道的健康状况并对流经 Kafka 的每个消息进行审计,我们调研并分析了 Uber 开源的审计系统 Chaperone。


在经过各种测试之后,我们决定自研来实现需求,主要是因为我们希望具备任意节点任意代码块内的数据审计需求。


同时需要结合我们自己的数据管道特点,设计和实现达成一系列目标:

  • 数据完整性与时延。

  • 数据质量监控需要近实时。

  • 数据产生问题时便于快速定位,提供诊断信息帮助解决问题。

  • 监控与审计本身高度可信。

  • 监控平台服务高可用。

  • 超稳定。

  • ......


为了满足以上目标,数据质量审计系统的实现原理:把审计数据按照时间窗口聚合,统计一定时间段内的数据量,并尽早准确地检测出数据的丢失、延迟和重复情况。


同时有相应的逻辑处理去重,晚到以及非顺序到来的数据,同时做各种容错处理保证高可用。


数据展示


为了实现监控指标的数据可视化,我们自研了前端数据可视化项目,同时我们也整合了外部第三方开源的数据可视化组件(grafana、kibana)。


在整合的过程中我们遇到的问题:权限控制问题(内部系统 SSO 整合)主要是通过自研的权限代理系统解决、去除 kibana 官方提供的相关插件、完善并自研了 ES 集群监控插件等。


核心功能及落地实践


系统监控


我们的系统监控主要使用了 OpenTSDB 作为数据存储、Grafana 作为数据展示,TSDB 数据存储层我们通过读写分离的方式减轻存储层的压力。


TSDB 同 Grafana 整合的过程中,我们也遇到了数据分组展示的问题(海量指标数据下查询出分组字段值,通过建立独立的指标项进行数据查询),如下图某机器系统监控效果:

应用监控


针对各个 Java 应用,我们提供了不同的监控类型用于应用内指标数据的度量。

业务监控


针对业务监控,我们可以通过编码埋点、日志输出、HTTP 接口等不同的方式进行业务监控指标采集,同时支持多维度数据报表展示,如下图所示:

我们的业务监控通过自助化的方式让各应用方便快捷的接入,如下图监控项定义:

日志搜索


为了支撑好研发人员线上排查故障,我们开发了统一日志搜索平台,便于研发人员在海量日志中定位问题。

未来展望


随着 IT 新兴技术的迅猛发展,罗马监控体系未来的演进之路:

  • 多语言支撑,满足多语言的监控需求,性能监控、业务监控、日志搜索等。

  • 智能化监控,提高报警及时性、准确性等避免报警风暴,ITOA、AIOps。

  • 容器化监控,随着容器化技术的验证落地实施,容器化监控开启布局。


总结


罗马(Roma)是一个能够对应用进行深度监控的全链路监控平台,主要涵盖了应用外、应用内、应用间等不同维度的监控目标,例如应用监控、业务监控、系统监控、中间件监控、统一日志搜索、调用链跟踪等。


它能够帮助开发者进行快速故障诊断、性能瓶颈定位、架构梳理、依赖分析、容量评估等工作。


作者:李春旭

编辑:杜美洁、陶家龙、孙淑娟

投稿:有投稿、寻求报道意向技术人请联络 editor@51cto.com


李春旭,2016 年加入 WiFi 万能钥匙,现任 WiFi 万能钥匙高级架构师,十年互联网研发经验,喜欢折腾技术,曾供职于快钱、阿里巴巴、平安健康等公司,专注于以下领域:分布式监控平台、调用链跟踪平台、统一日志平台、应用性能管理、稳定性保障体系建设等。

精彩文章推荐:

京东资深架构师:高性能高并发服务的瓶颈及突破思路

IT运维 ≠“救火队员”,别让频发的问题成为任性的“蛙儿子”

为什么用Dubbo而不是Spring Cloud?基于支付场景的微服务高可用架构实战

登录查看更多
1

相关内容

众所周知,系统越大,系统也就越复杂;而越是复杂的系统,也就越是容易出现各种各样的问题,IPTV系统也不例外。为了给用户提供稳定、持续的IPTV服务,IPTV系统必须要能时刻知晓系统的当前运行状态,并且在系统出现异常之前或者出现异常的时候,能及时方便地对IPTV系统进行检查,对问题进行排查和定位。这些都是由系统监控功能来实现的。通过系统监控可以了解系统的运行状态、及时发现异常、分析原因、提早解决,避免系统故障,确保用户对系统的感知度和满意度。IPTV系统一般是通过告警管理、日志管理、信令跟踪、探针、诊断测试来实现对系统的监控。
专知会员服务
126+阅读 · 2020年6月12日
大数据安全技术研究进展
专知会员服务
96+阅读 · 2020年5月2日
专知会员服务
126+阅读 · 2020年3月26日
【大数据白皮书 2019】中国信息通信研究院
专知会员服务
138+阅读 · 2019年12月12日
在K8S上运行Kafka合适吗?会遇到哪些陷阱?
DBAplus社群
9+阅读 · 2019年9月4日
工行基于MySQL构建分布式架构的转型之路
炼数成金订阅号
15+阅读 · 2019年5月16日
【干货】电商数据中台如何构建?
AliData
11+阅读 · 2019年4月4日
业务中台:如何在互联时代,快速响应用户需求?
互联网er的早读课
24+阅读 · 2018年12月26日
SLA 99.99%以上!饿了么实时计算平台3年演进历程
51CTO博客
11+阅读 · 2018年4月10日
今日头条推荐系统架构演进之路
QCon
32+阅读 · 2017年6月21日
AliCoCo: Alibaba E-commerce Cognitive Concept Net
Arxiv
13+阅读 · 2020年3月30日
Arxiv
10+阅读 · 2020年2月15日
Neural Image Captioning
Arxiv
5+阅读 · 2019年7月2日
Learning Blind Video Temporal Consistency
Arxiv
3+阅读 · 2018年8月1日
Arxiv
4+阅读 · 2017年11月4日
VIP会员
相关资讯
在K8S上运行Kafka合适吗?会遇到哪些陷阱?
DBAplus社群
9+阅读 · 2019年9月4日
工行基于MySQL构建分布式架构的转型之路
炼数成金订阅号
15+阅读 · 2019年5月16日
【干货】电商数据中台如何构建?
AliData
11+阅读 · 2019年4月4日
业务中台:如何在互联时代,快速响应用户需求?
互联网er的早读课
24+阅读 · 2018年12月26日
SLA 99.99%以上!饿了么实时计算平台3年演进历程
51CTO博客
11+阅读 · 2018年4月10日
今日头条推荐系统架构演进之路
QCon
32+阅读 · 2017年6月21日
相关论文
AliCoCo: Alibaba E-commerce Cognitive Concept Net
Arxiv
13+阅读 · 2020年3月30日
Arxiv
10+阅读 · 2020年2月15日
Neural Image Captioning
Arxiv
5+阅读 · 2019年7月2日
Learning Blind Video Temporal Consistency
Arxiv
3+阅读 · 2018年8月1日
Arxiv
4+阅读 · 2017年11月4日
Top
微信扫码咨询专知VIP会员