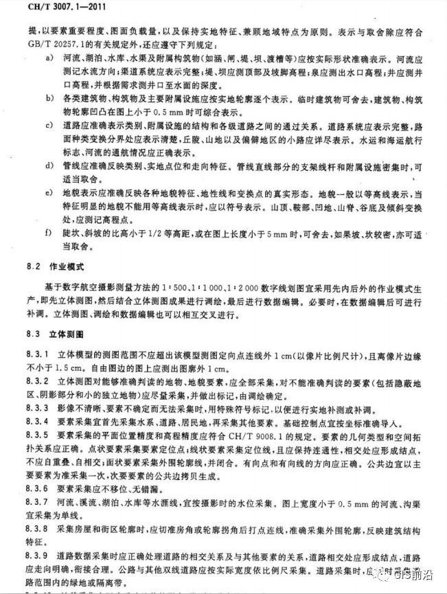
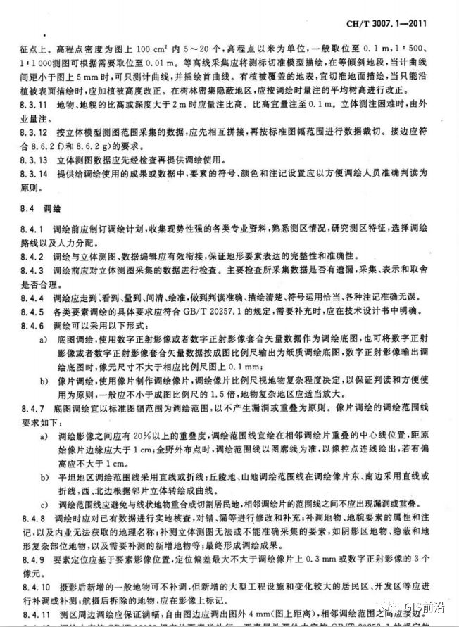
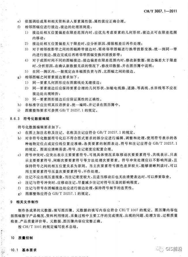
1:500 1:1000 1:2000DEM DOM DLG航测规范

2019 年 3 月 11 日 无人机

CHT 3007.1-2011 数字航空摄影测量 

测图规范第1部分

1:500 1:1000 1:2000

数字高程模型 数字正射影像图 数字线划图


文末有此文档下载链接



—文章转自网络

本文仅限行业学习交流之用,版权、著作权归原载平台及作者所有,如有侵权,请联系删除。


往期热文(点击文章标题即可直接阅读)


登录查看更多
14

相关内容

不需要驾驶员登机驾驶的各式遥控飞行器。
【ICML2020】多视角对比图表示学习,Contrastive Multi-View GRL
专知会员服务
80+阅读 · 2020年6月11日
基于深度学习的表面缺陷检测方法综述
专知会员服务
94+阅读 · 2020年5月31日
【UCLA】基于深度神经网络的工业大模型预测控制,36页ppt
基于深度学习的多标签生成研究进展
专知会员服务
147+阅读 · 2020年4月25日
广东疾控中心《新型冠状病毒感染防护》,65页pdf
专知会员服务
19+阅读 · 2020年1月26日
新时期我国信息技术产业的发展
专知会员服务
71+阅读 · 2020年1月18日
电力人工智能发展报告,33页ppt
专知会员服务
132+阅读 · 2019年12月25日
【强化学习资源集合】Awesome Reinforcement Learning
专知会员服务
98+阅读 · 2019年12月23日
PACIFIC试验影响了我们什么?
肿瘤资讯
19+阅读 · 2019年7月25日
最新版本开源情报工具和资源手册(一)
黑白之道
10+阅读 · 2019年6月23日
美陆军计划部署四大新型地面无人系统
无人机
32+阅读 · 2019年4月30日
已删除
德先生
53+阅读 · 2019年4月28日
智慧停车行业深度研究与分析报告
智能交通技术
4+阅读 · 2018年3月20日
天津市智能交通专项行动计划
智能交通技术
8+阅读 · 2018年1月18日
Learning in the Frequency Domain
Arxiv
11+阅读 · 2020年3月12日
Arxiv
15+阅读 · 2018年6月23日
Arxiv
5+阅读 · 2018年5月5日
VIP会员
相关VIP内容
【ICML2020】多视角对比图表示学习,Contrastive Multi-View GRL
专知会员服务
80+阅读 · 2020年6月11日
基于深度学习的表面缺陷检测方法综述
专知会员服务
94+阅读 · 2020年5月31日
【UCLA】基于深度神经网络的工业大模型预测控制,36页ppt
基于深度学习的多标签生成研究进展
专知会员服务
147+阅读 · 2020年4月25日
广东疾控中心《新型冠状病毒感染防护》,65页pdf
专知会员服务
19+阅读 · 2020年1月26日
新时期我国信息技术产业的发展
专知会员服务
71+阅读 · 2020年1月18日
电力人工智能发展报告,33页ppt
专知会员服务
132+阅读 · 2019年12月25日
【强化学习资源集合】Awesome Reinforcement Learning
专知会员服务
98+阅读 · 2019年12月23日
相关资讯
PACIFIC试验影响了我们什么?
肿瘤资讯
19+阅读 · 2019年7月25日
最新版本开源情报工具和资源手册(一)
黑白之道
10+阅读 · 2019年6月23日
美陆军计划部署四大新型地面无人系统
无人机
32+阅读 · 2019年4月30日
已删除
德先生
53+阅读 · 2019年4月28日
智慧停车行业深度研究与分析报告
智能交通技术
4+阅读 · 2018年3月20日
天津市智能交通专项行动计划
智能交通技术
8+阅读 · 2018年1月18日
Top
微信扫码咨询专知VIP会员