【重磅】2017中国机器人产业发展报告权威发布,智能技术比肩欧美(2万字,57PDF)

2017 年 8 月 28 日 新智元

1新智元推荐  

CIE智库授权新智元转载


【新智元导读】《2017中国机器人产业发展报告》是中国电子学会机器人产业研究的最新成果,报告深度解析我国各区域机器人产业发展水平,对国内外机器人技术与产业发展态势进行比较分析,以工业机器人、服务机器人和特种机器三大领域作为主要对象分别进行分析。报告认为,2017年预计我国机器人市场规模将达到62.8亿美元。当前,机器人领域的龙头企业都将目光聚焦到市场增长迅速的中国。具体来说,长三角地区在我国机器人产业发展中基础最雄厚,较其他区域领先优势显著,珠三角地区、京津冀地区产业逐步发展壮大,东北地区虽具有机器人产业先发优势。



本报告为工信部2016-2018年财政专项《建立我国机器人团体标准体系与产业信息资源库》的阶段性研究成果。以研判2017年国内机器人产业发展水平及特征趋势为目标,采取定性判断与定量分析相结合的方式,深度解析我国各区域机器人产业发展水平,对国内外机器人技术与产业发展态势进行比较分析。为国内广大机器人企业提供发展方向、路径及模式的参考依据,并为国家制定出台相关产业政策提供决策支撑,推动营造良好稳定的产业生态环境,引导我国机器人规范有序的创新发展。


顾问专家&编写人员


顾问专家

(排名不分先后,按姓氏笔划排序)


王飞跃  中国科学院自动化研究所复杂系统管理与控制国家重点实验室主任

王田苗  北京航空航天大学教授,国家教育部长江学者特聘教授

朱磊      哈工大机器人集团副总裁

孙立宁  苏州大学机电工程学院院长

孙富春  清华大学计算机科学与技术系教授,博士生导师

徐方      沈阳新松机器人自动化股份有限公司技术总监


编写人员


李颋  马良  周岷峰  张婵  许华磊  李岩  陈濛萌  凌霞  张雅妮  张力


第一章 全球机器人产业发展态势


当前,全球机器人市场规模持续扩大,工业、特种机器人市场增速稳定,服务机器人增速突出。技术创新围绕仿生结构、人工智能和人机协作不断深入,产品在教育陪护、医疗康复、危险环境等领域的应用持续拓展,企业前瞻布局和投资并购异常活跃,全球机器人产业正迎来新一轮增长。


一、全球市场规模


2017年,预计全球机器人市场规模将达到232亿美元,2012-2017年的平均增长率接近17%。其中,工业机器人147亿美元,服务机器人29亿美元,特种机器人56亿美元。


图1 2017年全球机器人市场结构(亿美元)

资料来源:IFR,中国电子学会整理

(一)工业机器人:销量稳步增长,亚洲市场依然最具潜力



目前,工业机器人在汽车、金属制品、电子、橡胶及塑料等行业已经得到了广泛的应用。随着性能的不断提升,以及各种应用场景的不断明晰,2012年以来,工业机器人的市场正以年均15.2%的速度快速增长。据IFR统计显示,2016年全球工业机器人销售额首次突破132亿美元,其中亚洲销售额76亿美元,欧洲销售额26.4亿美元,北美地区销售额达到17.9亿美元。中国、韩国、日本、美国和德国等主要国家销售额总计占到了全球销量的3/4,这些国家对工业自动化改造的需求激活了工业机器人市场,也使全球工业机器人使用密度大幅提升,目前在全球制造业领域,工业机器人使用密度已经超过了70台/万人。2017年,工业机器人将进一步普及,销售额有望突破147亿美元,其中亚洲仍将是最大的销售市场。


图2 2012-2020年全球工业机器人销售额及增长率

资料来源:IFR,中国电子学会整理


(二)服务机器人:人工智能兴起,行业迎来高速发展新机遇



随着信息技术快速发展和互联网快速普及,以2006年深度学习模型的提出为标志,人工智能迎来第三次高速发展。与此同时,依托人工智能技术,智能公共服务机器人应用场景和服务模式正不断拓展,带动服务机器人市场规模高速增长。2017年,全球服务机器人市场预计达29亿美元。2020年将快速增长至69亿美元,2016-2020年的平均增速高达27.9%。2017年,全球医疗服务机器人、家用服务机器人和专用服务机器人市场规模预计分别为16.2亿美元、7.8亿美元和5亿美元,其中医疗服务机器人市场规模占比最高达55.9%,高于家用服务机器人29个百分点,其中智能服务机器人的比例快速提升。


图3 2012-2020年全球服务机器人销售额及增长率

资料来源:IFR,中国电子学会整理


(三)特种机器人:新兴应用持续涌现,各国政府相继展开战略布局



近年来,全球特种机器人整机性能持续提升,不断催生新兴市场,引起各国政府高度关注。2017年,全球特种机器人市场规模将达56亿美元;至2020年,预计全球特种机器人市场规模将达77亿美元,2016-2020年的年均增速12%。其中,美国、日本和欧盟在特种机器人创新和市场推广方面全球领先。美国提出“机器人发展路线图”,计划将特种机器人列为未来15年重点发展方向。日本提出“机器人革命”战略,涵盖特种机器人、新世纪工业机器人和服务机器人三个主要方向,计划至2020年实现市场规模翻番,扩大至12万亿日元,其中特种机器人将是增速最快的领域。欧盟启动全球最大民用机器人研发项目,计划到2020年投入28亿欧元,开发包括特种机器人在内的机器人产品并迅速推向市场。


图4 2012-2020年全球特种机器人销售额及增长率

资料来源:IFR,中国电子学会整理


二、全球技术风向

      

全球机器人基础与前沿技术正在迅猛发展,涉及工程材料、机械控制、传感器、自动化、计算机、生命科学等各个方面,大量学科在相互交融促进中快速发展,技术创新趋势主要围绕人机协作、人工智能和仿生结构三个重点展开


(一)工业机器人:智能技术快速发展,助力人机共融走向深入



人机共融技术不断走向深入。由于无法感知周围情况的变化,传统的工业机器人通常被安装在与外界隔离的区域当中,以确保人的安全。随着标准化结构、集成一体化关节、灵活人机交互等技术的完善,工业机器人的易用性与稳定性不断提升,与人协同工作愈发受到重视,成为重点研发和突破的领域,人机融合成为工业机器人研发过程中的核心理念。目前推出的部分人机互动机器人已能够像人类一样主动适应现实环境的不断变化,并快速改变应用,以更安全、更精准、更灵活的方式工作。


竞争力大幅提升助力应用领域快速拓展。工业机器人技术和工艺日趋成熟,成本将快速下降,具备更高的经济效率,可在个性化程度高、工艺和流程繁琐的产品制造中替代传统专用设备。与此同时,随着双臂灵巧机器人、智能仓储机器人等产品快速发展,工业机器人的应用正由汽车、电子等领域向家具家电、五金卫浴等一般工业领域发展,并进一步延伸至塑料、橡胶、食品等细分行业。


(二)服务机器人:认知智能取得一定进展,产业化进程持续加速



认知智能将支撑服务机器人实现创新突破。人工智能技术是服务机器人在下一阶段获得实质性发展的重要引擎,目前正在从感知智能向认知智能加速迈进,并已经在深度学习、抗干扰感知识别、听觉视觉语义理解与认知推理、自然语言理解、情感识别与聊天等方面取得了明显的进步。


智能服务机器人进一步向各应用场景渗透。随着人工智能技术的进步,智能服务机器人产品类型愈加丰富,自主性不断提升,由市场率先落地的扫地机器人、送餐机器人向情感机器人、陪护机器人、教育机器人、康复机器人、超市机器人等延伸,服务领域和服务对象不断拓展,机器人本体体积更小、交互更灵活。


(三)特种机器人:结合感知技术与仿生材料,智能性和适应性不断增强



技术进步促进智能水平大幅提升。当前特种机器人应用领域的不断拓展,所处的环境变得更为复杂与极端,传统的编程式、遥控式机器人由于程序固定、响应时间长等问题,难以在环境迅速改变时作出有效的应对。随着传感技术、仿生与生物模型技术、生机电信息处理与识别技术不断进步,特种机器人已逐步实现“感知-决策-行为-反馈”的闭环工作流程,具备了初步的自主智能,与此同时,仿生新材料与刚柔耦合结构也进一步打破了传统的机械模式,提升了特种机器人的环境适应性。


替代人类在更多特殊环境中从事危险劳动。当前特种机器人已具备一定水平的自主智能,通过综合运用视觉、压力等传感器,深度融合软硬系统,以及不断优化控制算法,特种机器人已能完成定位、导航、避障、跟踪、二维码识别、场景感知识别、行为预测等任务。例如,波士顿动力公司已发布的两轮机器人Handle,实现了在快速滑行的同时进行跳跃的稳定控制。随着特种机器人的智能性和对环境的适应性不断增强,其在军事、防暴、消防、采掘、建筑、交通运输、安防监测、空间探索、防爆、管道建设等众多领域都具有十分广阔的应用前景。


三、全球重点企业


当前,机器人领域的龙头企业都将目光聚焦到市场增长迅速的中国,通过与本土企业合作、加大研发力度等方式,不断创新产品形态,优化产品性能。全球科技巨头也通过投资并购加速进入机器人领域,并凭借技术和资本优势在智能机器人领域迅速占据制高点。


(一)工业机器人:加速布局中国市场,大力推动产品智能化



轻型、协作、智能型机器人成为重点研发对象。人机协作是未来工业机器人发展的必然选择,在确保安全的前提下,消除人与机器的隔阂,将人的认知能力与机器的效率和存储能力有机结合起来,研发轻型、协作、智能机器人,成为全球各大机器人企业的共同选择。例如安川发布了新一代小型机器人MOTOMAN-GP系列;发那科推出的重量仅为53KG的小型协作机器人CR-7iA,可在没有安全围栏的情况下与人一起并肩工作,ABB宣布与IBM战略合作,共同开发基于人工智能的智能型工业机器人。


全球巨头加快布局中国市场。近年来,全球工业机器人巨头高度重视中国市场,纷纷在中国建立产业基地,全方位抢占市场高点。例如,ABB在已建立珠海、青岛机器人应用中心的基础上,正筹划建立重庆机器人应用中心;安川电机与武进国家高新区二期项目签约,再度提升产能、启动建设第三工厂。库卡宣布再次加大对中国的投资,建设中国二期厂房,以求继续扩大产能,满足中国市场以及其他亚洲市场对自动化解决方案日益增长的需求。


(二)服务机器人:智能交互成发力重点,科技龙头加快扩张步伐



全球科技龙头企业重点布局智能交互。随着深度学习算法的兴起,人工智能技术取得了显著进步,在语音交互、图像识别、无人驾驶等领域得到了广泛的应用,进一步拓展了服务机器人的概念,以Facebook代表的全球科技龙头企业纷纷涉足服务机器人领域,服务机器人的种类日益多元化,其中具备智能交互能力的语音聊天机器人是全球科技龙头企业布局的重点。例如,Facebook新推出了具备自然语言处理能力的Messenger 2.1,苹果公司发布了内置语音助理Siri的智能音箱HomePod。


科技龙头依托资本优势实现快速扩张。随着机器人相关技术的不断成熟,越来越多的全球科技巨头正在以资本为杠杆,向智能服务机器人领域加快延伸,快速建立竞争优势,实现市场规模扩张。其中,以人工智能技术为核心的聊天机器人成为受到重点关注的领域,全球科技龙头企业凭借积累的资本优势,通过并购等手段提升自身技术实力,以增强聊天机器人的智能化程度。如微软收购了位于多伦多的人工智能初创企业Maluuba,谷歌收购数据科学公司Kaggle。


(三)特种机器人:救灾、仿生等多类领域兴起,无人机引各路资本竞逐



救灾、仿生、载人等领域获得高度关注。近年来全球多发的自然灾害、恐怖活动、武力冲突等对人们的生命财产安全构成了极大的威胁,为提高危机应对能力,减少不必要的伤亡以及争取最佳救援时间,各国政府及相关机构投入重金加大对救灾、仿生、载人等特种机器人的研发支持力度,如日本研究人员在去年开发的救灾机器人的基础上,创建了一个可远程操控的双臂灾害搜救建筑机器人。与此同时,日本软银集团收购了谷歌母公司Alpahbet旗下的两家仿生机器人公司波士顿动力和Schaft,韩国机器人公司“韩泰未来技术”花费2.16亿美元打造出“世界第一台”载人机器人。


无人机广受各路资本追捧。近年来,无人机在整机平台制造、飞控和动力系统等方面都取得了较大进步。无人机产业发展呈现爆发增长的态势,市场空间增长迅速,无人机已成为各路资本关注的重点。如Snap收购无人机初创公司Ctrl Me Robotics,卡特彼勒集团战略投资了美国无人机服务巨头Airware,英特尔收购了德国无人机软件和硬件制造商MAVinci。


第二章 我国机器人产业发展现状


当前,我国机器人市场进入高速增长期,工业机器人连续五年成为全球第一大应用市场,服务机器人需求潜力巨大,特种机器人应用场景显著扩展,核心零部件国产化进程不断加快,创新型企业大量涌现,部分技术已可形成规模化产品,并在某些领域具有明显优势。


一、我国市场规模


2017年,预计我国机器人市场规模将达到62.8亿美元,2012-2017年的平均增长率达到28%。其中,工业机器人42.2亿美元,服务机器人13.2亿美元,特种机器人7.4亿美元。


图 5  2017年我国机器人市场结构(亿美元)

资料来源:IFR,中国电子学会整理


(一)工业机器人:市场高速增长,搬运型、关节型机器人占比较高


我国工业机器人市场发展较快,约占全球市场份额三分之一,是全球第一大工业机器人应用市场。2016年,我国工业机器人保持高速增长,销量同比增长31.3%。按照应用类型分,2016年国内市场的搬运上下料机器人占比最高,达61%,其次装配机器人,占比15%,高于焊接机器人占比6个百分点。按产品类型来看,2016年关节型机器人销量占比超60%,是国内市场最主要的产品类型;其次是直角坐标型机器人和SCARA机器人,且近年来两者销量占比幅度在逐渐扩大,上升速度高于其他类型机器人产品。当前,我国生产制造智能化改造升级的需求日益凸显,工业机器人的市场需求依然旺盛,预计2017年我国工业机器人销量将首次超过11万台,市场规模达到42.2亿美元。到2020年,国内市场规模进一步扩大到58.9亿美元。


图 6  2012-2020年我国工业机器人销售额及增长率

资料来源:IFR,中国电子学会整理


(二)服务机器人:需求潜力巨大,家用市场引领行业快速发展


我国服务机器人的市场规模快速扩大,成为机器人市场应用中颇具亮点的领域。截至2016年底,我国60岁以上人口已达2.3亿人,占总人口的16.7%。随着人口老龄化趋势加快,以及医疗、教育需求的持续旺盛,我国服务机器人存在巨大市场潜力和发展空间。2016年,我国服务机器人市场规模达到10.3亿美元,预计2017年我国服务机器人市场规模将达到13.2亿美元,同比增长约28%,高于全球服务机器人市场年均增速。其中,我国家用服务机器人、医疗服务机器人和公共服务机器人市场规模分别为5.3亿美元、4.1亿美元和3.8亿美元,家用服务机器人市场增速相对领先。到2020年,随着停车机器人、超市机器人等新兴应用场景机器人的快速发展,我国服务机器人市场规模有望突破29亿美元。


图 7  2012-2020年我国服务机器人销售额及增长率

资料来源:IFR,中国电子学会整理 


(三)特种机器人:应用场景范围扩展,市场进入蓄势待发的重要时期


当前,我国特种机器人市场保持较快发展,各种类型产品不断出现,在应对地震、洪涝灾害和极端天气,以及矿难、火灾、安防等公共安全事件中,对特种机器人有着突出的需求。2016年,我国特种机器人市场规模达到6.3亿美元,增速达到16.7%,略高于全球特种机器人增速。其中,军事应用机器人、极限作业机器人和应急救援机器人市场规模分别为4.8亿美元、1.1亿美元和0.4亿美元,其中极限作业机器人是增速最快的领域。2017年,预计我国特种机器人市场规模为7.4亿美元。随着我国企业对安全生产意识的进一步提升,将逐步使用特种机器人替代人在高危场所和复杂环境中进行作业。到2020年,特种机器人的国内市场需求有望达到12.4亿美元。


图 8  2012-2020年我国特种机器人销售额及增长率

资料来源:IFR,中国电子学会整理


二、我国技术特征


目前,我国工业机器人研发仍以突破机器人关键核心技术为首要目标,政产学研用通力配合,初步实现了控制器的国产化。服务机器人的智能水平快速提升,已与国际第一梯队实现并跑。特种机器人主要依靠国家扶持,研究实力基本能够达到国际先进水平。


(一)工业机器人:国产化进程再度提速,应用领域向更多细分行业快速拓展


国产工业机器人正逐步获得市场认可。目前,我国已将突破机器人关键核心技术作为科技发展重要战略,国内厂商攻克了减速机、伺服控制、伺服电机等关键核心零部件领域的部分难题,核心零部件国产化的趋势逐渐显现。与此同时,国产工业机器人在市场总销量中的比重稳步提高。国产控制器等核心零部件在国产工业机器人中的使用也进一步增加,智能控制和应用系统的自主研发水平持续进步,制造工艺的自主设计能力不断提升。


快速拓展至塑料、橡胶、食品等细分行业。继汽车和电子之后,五金卫浴、家具家电也成为了国内工业机器人的主要应用领域。同时,随着近年来国家对环保和民生问题的高度重视,作为实现自动化、绿色化生产的重要工具,机器人在塑料、橡胶等高污染行业,以及与民生相关的食品、饮料和制药等行业的应用范围不断扩大,应用规模显著提升,对进一步降低环境污染,保障食品药品安全发挥了重大作用。


(二)服务机器人:智能技术比肩欧美,初创企业大量涌现


智能机器人技术与国际领先水平实现并跑。我国在人工智能领域技术创新不断加快,中国专利申请数量与美国处于同等数量级,特别是计算机视觉和智能语音等应用层专利数量快速增长,催生出一批创新创业型企业。与此同时,我国在多模态人机交互技术、仿生材料与结构、模块化自重构技术等方面也取得了一定进展,进一步提升了我国在智能机器人领域的技术水平。


新兴应用场景和应用模式拉动产业快速发展。我国已在医疗、教育、烹饪等机器人的应用领域开展了广泛的研究,随着机器人技术水平进一步提升,市场对服务机器人的需求快速扩大,应用场景不断拓展,应用模式不断丰富。如沈阳新松与国内知名医院合作,共同研发出国内首台应用于肿瘤治疗的消融医疗辅助机器人,大大提高了手术的精准度。与此同时,一些优秀的平台型企业如云知声、出门问问、思必驰等为机器人公司提供使能技术,使得智能语音迅速得以普及,从而拉动产业的高速成长。


(三)特种机器人:部分关键核心技术取得突破,无人机、水下机器人等领域形成规模化产品


国家扶持带动特种机器人技术水平不断进步。我国政府高度重视特种机器人技术研究与开发,并通过863计划、特殊服役环境下作业机器人关键技术主题项目及深海关键技术与装备等重点专项予以支持。目前,在反恐排爆及深海探索领域部分关键核心技术已取得突破,例如室内定位技术、高精度定位导航与避障技术,汽车底盘危险物品快速识别技术已初步应用于反恐排爆机器人。与此同时,我国先后攻克了钛合金载人舱球壳制造、大深度浮力材料制备、深海推进器等多项核心技术,使我国在深海核心装备国产化方面取得了显著进步。


特种无人机、水下机器人等研制水平全球领先。目前,在特种机器人领域,我国已初步形成了特种无人机、水下机器人、搜救/排爆机器人等系列产品,并在一些领域形成优势。例如,中国电子科技集团公司研究开发了固定翼无人机智能集群系统,成功完成119架固定翼无人机集群飞行试验。我国中车时代电气公司研制出世界上最大吨位深水挖沟犁,填补了我国深海机器人装备制造领域空白;新一代远洋综合科考船“科学”号搭载的缆控式遥控无人潜水器“发现”号与自治式水下机器人“探索”号在南海北部实现首次深海交会拍摄。


三、我国领军企业


近年来,我国机器人行业发展势头较为良好,传统机器人用户企业纷纷通过自主研发、投资并购等手段介入机器人行业,并通过综合应用人工智能等技术打造智能服务机器人,涌现出一批创新创业型企业,大疆、科沃斯、小i机器人等企业已获得了市场的高度认可。


(一)工业机器人:用户企业向上游延伸,投资与研发双轮驱动


产业链下游机器人用户企业转型自供机器人。由于采购规模增长和企业转型需求,产业链下游重点领域的龙头企业开始加快研发和自供机器人。例如,美的集团继收购德国库卡公司后,与以色列运动控制系统解决方案提供商Servotronix达成战略合作,以及倚天科技通过收购控股昆山依莱伯瑞机器人有限公司,东旭新能源收购上海安轩自动化科技有限公司,华昌达收购江西昌兴航空装备股份有限公司和景德镇兴航科技开发有限公司等。


投资并购与自主研发双轮驱动。当前,传统制造企业在提高企业自动化、智能化水平的过程中,已形成以资本为纽带快速布局和以创新为核心自主研发两种模式。例如,美的集团通过收购库卡公司迅速布局机器人领域的中游总装环节,并积累下游应用经验,建立起明显的竞争优势。与此同时,格力集团将机器人定位为未来转型重要方向,已在工业机器人、智能AGV、注塑机械手等10多个领域进行投入,并投资建设了集团智能机器人武汉生产基地,2017年计划生产2500台套智能机器人。


(二)服务机器人:吸引资本市场高度关注,企业加速推出革新产品


创新企业成为投资机构关注的焦点。服务机器人产业的竞合格局尚未稳定成型,面临良好市场发展契机,具有高频需求的智能服务机器人成为主要投资方向,投资较为活跃。例如,云端智能机器人运营公司达闼科技获得1亿美元A轮投资,机器人智能物流解决方案提供商极智嘉获华平投资集团6000万美元B轮投资,机器人定位导航解决方案提供商思岚科技获得国科瑞华领投的近2000万美元B轮融资。


智能服务机器人成为新兴增长点。近年来,人工智能技术的发展和突破使服务机器人的使用体验进一步提升,语音交互、人脸识别、自动定位导航等人工智能技术与传统产品的融合不断深化,创新型产品不断推出,如灵隆科技、阿里巴巴相继推出智能音箱,酷哇机器人发布智能行李箱,小i机器人打造智能交互机器人等。目前,智能服务机器人正快速向家庭、社区等场景渗透,为服务机器人产业的发展注入了新的活力。


(三)特种机器人:多领域实现行业领先,龙头企业着手布局无人机生态系统


以自主研发为核心实现多点突破。近年来,我国机器人企业及研究院所不断加大对特种机器人的研发力度,并以水下机器人、反恐排爆机器人、矿山机器人等为切入点,研制出一批掌握自主知识产权新型产品,达到国际领先水平。例如,浙江大学研发的高性能软体仿生机器鱼突破性地实现了快速机动和长时续航,最大运动速度达到6cm/s,续航时间突破3小时。


通过打造无人机生态系统拓展市场布局。近年来,我国涌现出大疆、极飞、亿航、昊翔等优秀无人机企业,无人机应用在农业、物流、测绘等垂直行业快速铺开,龙头企业已着手打造无人机生态系统,拓展市场布局。例如,三一集团与博瑞空间宣布将开展全球第二代智能无人机研发计划合作,布局无人机生态圈服务系统。我国无人机领军企业大疆以无人机基金SkyFund为依托,发布了具有二次开发模块,面向工业环境的全新经纬M200系列无人机,以拓展大疆无人机在海事、渔业、林业、测绘等领域的应用。


第三章 我国各区域机器人产业发展水平

根据我国行政和地理区划方式,结合机器人产业实地发展基础及特色,将全国划分为京津冀地区、长三角地区、珠三角地区、东北地区、中部地区和西部地区共六大区域,经过问卷调查和实地调研,综合评价六大机器人产业集聚区的产业规模效益、结构水平、创新能力、集聚情况和发展环境,系统比较各区域估值得分情况。结果显示,长三角地区在我国机器人产业发展中基础最雄厚,较其他区域领先优势显著,珠三角地区、京津冀地区产业逐步发展壮大,东北地区虽具有机器人产业先发优势,但近年来产业整体创新能力有限,中部地区和西部地区机器人产业发展基础较为薄弱,但仍表现出一定后发潜力。


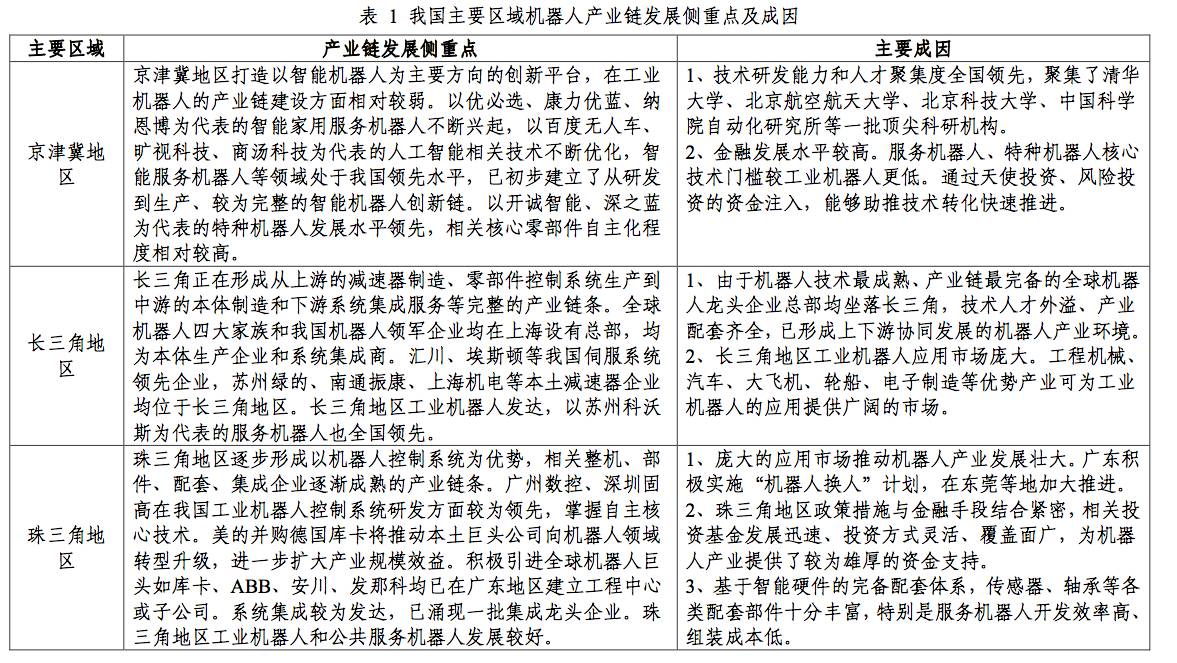
一、京津冀地区:智能机器人产业创新相对领先


京津冀地区是机器人产业的重要发展基地,区域内北京、天津、河北在机器人产业发展方面已逐步形成错位发展、优势互补关系。京津冀三地在机器人产业链、智力资源、创新平台、应用开发和政策环境等方面各有优势,集聚发展态势显著。


图 9 京津冀地区机器人产业发展雷达图

资料来源:根据区域调研实际结果测算,中国电子学会


(一)产业规模效益


京津冀地区机器人相关企业数量共387家,总产值450亿元,平均销售利润率达16%,产业规模处于全国中上水平。北京工业机器人数量不多,服务机器人发展规模和相关人工智能基础技术全国领先;天津以天津机器人产业园和滨海机器人产业园为核心,重点发展工业机器人、服务机器人和水下特种机器人;河北以发展工业机器人和特种机器人为主,重点打造若干特色产业基地及园区。


(二)产业结构水平


京津冀地区持续打造以智能机器人为主要方向的创新平台。北京在人形机器人、操作系统等机器人核心关键技术领域达到了世界先进水平,智能家用服务机器人不断兴起,人工智能相关技术不断优化,已初步建立较为完整的智能机器人创新链;天津在智能服务机器人方向已形成智能平衡车、水下特种机器人的产业集聚;河北唐山已成为金属焊接、矿用探险等行业机器人研发基地。京津冀地区机器人产业平均核心零部件国产化率处于全国中游水平,部分重点企业已实现核心零部件的自主研发,但大部分零部件仍需进口。


(三)产业创新能力


北京市拥有国内领先的研发创新资源,涌现出一批创新能力强的企业实体和核心产品,实现了从硬件到软件,从产品到服务的机器人产业链覆盖;天津在机器人研发以高等院校为主导,专利多分布在工业机器人、水下机器人和医用机器人方面;河北正通过开放合作引进机器人产业创新资源,强化与北京等创新集聚中心的协同合作,稳步推进特种机器人产业发展。


(四)产业集聚情况


京津冀地区产业集聚度CR5指标为15%,在智能机器人领域涌现出一批典型企业,已具备一定市场竞争实力。京津冀地区部分龙头企业自主研发核心零部件现象较为普遍,但在工业机器人和部分服务机器人领域核心零部件均为进口。京津冀地区机近三分之一的企业具有自主品牌,明显高于全国平均水平。


(五)产业发展环境


京津冀地区人才环境在全国处于领先位置,聚集了包括清华大学、北京航空航天大学、北京科技大学、中国科学院自动化研究所等在内的23家机器人领域重点科研院所。京津冀地区金融环境在全国处于领先地位,平均金融增加值处于全国较高水平。


二、长三角地区:综合实力雄厚促进产业高速发展


长三角地区作为我国机器人产业发展的重要区域,工业机器人产业起步早、发展基础较为雄厚,在上海、昆山、常州、徐州、南京等地已形成集聚效应。长三角地区已形成了较为完备的机器人产业链,在国内工业机器人产业发展中具有十分重要的地位。


图 10 长三角地区机器人产业发展雷达图

资料来源:中国电子学会


(一)产业规模效益


长三角地区机器人相关企业数量共1271家,总产值达860亿元,平均销售利润率达15%,无论是企业数量、产业规模,还是平均销售利润率处于全国领先水平。全球机器人巨头均在长三角特别是上海设有总部或基地,对长三角地区的产业效益贡献巨大,凭借规模效益、先进软硬件设计和生产能力,保持技术、市场优势,占据消费机器人高端和高附加值市场。同时,国内龙头企业也纷纷落户长三角地区,形成了研发、生产、应用等较为完整的产业链,集聚了一批本体和功能部件企业、系统集成商和相关科研院所。


(二)产业结构水平


长三角地区机器人本体研发及生产企业占比及高端产品收入占比位于全国中上水平,平均核心零部件国产化率同样领跑全国。整体来看,长三角正在形成从上游的减速器制造、零部件控制系统生产到中游的本体制造和下游系统集成服务等完整的产业链条,这些产业链条的大型企业又对其他关联企业产生强大的吸引力,进一步加快了机器人制造企业在长三角的集聚发展。同时,长三角地区系统集成业务在全国占据绝对优势,有四成的系统集成业务在此集聚。


(三)产业创新能力


专利方面,长三角地区主要以江苏和浙江为主,集中在上海交通大学、浙江工业大学、东南大学等重点高校,同时区域内重点企业也拥有一定数量的专利授权。长三角地区机器人产业平均研发投入占比在全国相对领先,高新技术企业总数也显著高于其他主要地区。


(四)产业集聚情况


长三角地区由于设有全球机器人巨头总部基地,机器人产业集聚度较高,集聚度CR5指标为40%。国内部分龙头企业加快核心零部件的本地化生产能力,但仍处于发展初期,大部分的核心零部件均处于外购阶段。区域分布上,长三角地区形成多点分布、错位竞争的特点,但产业整体协同发展能力有待增强。市场布局方面,长三角地区的工程机械、汽车、大飞机、轮船、电子制造等优势产业为工业机器人应用提供广阔的市场,为产业发展壮大提供市场推动力。同时,长三角地区机器人品牌企业数量居于全国首位。


(五)产业发展环境


长三角地区人才环境在全国处于领先位置,聚集了上海交通大学、复旦大学、同济大学、浙江大学、浙江工业大学、华东理工大学、上海电气中央研究院、芜湖哈特机器人产业技术研究院等近20家相关院校和研究机构。部分企业参与机器人研发,与高校科研院所形成优势互补,从不同领域、不同角度对机器人设计、开发和应用等进行研究,从技术基础到技术应用均展开多方面合作。长三角地区金融环境在全国处于领先地位,平均金融增加值占比仅次于京津冀地区。


三、珠三角地区:应用市场广阔推动多地协同发展


珠三角地区作为我国机器人产业的重要地区,区域内深圳、广州、东莞、顺德等地在机器人产业发展方面已逐步形成多点发展、协同推进关系。珠三角地区机器人产业应用市场较为广阔、基础技术发展实力较强,已初步形成较为完备的产业链条。


图 11 珠三角地区机器人产业发展雷达图

资料来源:中国电子学会


(一)产业规模效益


珠三角地区机器人相关企业数量为747家,仅次于长三角地区,总产值达750亿元,平均销售利润率为17%处于全国领先水平。珠三角地区企业积极与具有技术优势的国际机器人龙头企业对接,完成多项企业的引进合作。世界龙头企业的入驻,有力推动珠三角地区机器人产业规模扩大。


(二)产业结构水平


珠三角地区机器人本体研发及生产企业占比低于长三角和京津冀等地区,高端产品收入占比也没有优势,但平均核心零部件国产化率处于全国领先水平。珠三角地区在数控机床领域有比较好的基础,已形成相对完整的产业链,特别在机器人控制系统和伺服系统的相关技术处于全国领先位置。随着工业机器人市场和技术的日臻成熟,珠三角地区一批本土智能制造企业迅速发展壮大,掌握了一定的核心技术和自主知识产权,逐步形成规模化生产能力。


(三)产业创新能力


珠三角地区机器人产业平均研发投入占比仅低于长三角地区,高新技术企业数量较多,涌现出一批掌握核心技术的优秀企业,在数控设备、无人物流、自动化控制器、无人机领域具备一定的领先优势。


(四)产业集聚情况


珠三角地区机器人产业集聚度较低,CR5指标为15%,在工业机器人、服务机器人和核心零部件领域均涌现出一批优秀企业,具备一定市场竞争实力。珠三角地区平均核心零部件本地化率处于全国中游水平,特别是部分本地龙头企业在机器人控制系统和伺服系统方面具有较强技术实力,而中小型企业的核心零部件仍以进口为主。珠三角地区机器人自主品牌企业占比不高,在自主品牌建设方面未来仍有较大提升空间。


(五)产业发展环境


珠三角地区人才环境在全国处于中游位置,与长三角和京津冀地区相比具有一定差距。珠三角地区具备一定的机器人研发实力,聚集了包括华南理工大学、广东工业大学、中国科学院深圳先进技术研究院、广州机械科学研究院、广州智能装备研究院、华南智能机器人创新研究院等近20家机器人院校及研究机构。珠三角地区金融环境在全国处于领先地位,相关投资基金发展迅速、投资方式灵活、覆盖面较广,为机器人产业提供较为雄厚的资金支持。


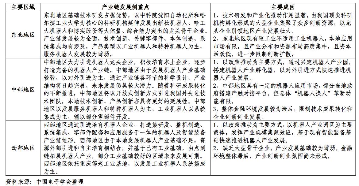
四、东北地区:龙头企业对产业链带动作用明显


东北地区是我国机器人产业的重要发展区域,哈尔滨、沈阳、抚顺等地在机器人产业发展方面已积累一定基础。东北地区依托知名企业和科研机构,面向重点行业开发成套机器人装备,针对国防、民用领域需求开发服务机器人系列产品,重点研发海洋作业机器人。 


图 12 东北地区机器人产业发展雷达图

资料来源:中国电子学会


(一)产业规模效益



东北地区机器人相关企业数量为257家,显著落后于长三角和珠三角地区,总产值430亿元,平均销售利润率为13%处于全国中游水平。东北地区重点发展焊接机器人、移动机器人、喷釉机器人和其它服务型机器人,同时加快关键基础零部件及通用部件生产,逐步形成整机制造、零部件生产区、精密加工及产业创新中心的机器人产业链格局。


(二)产业结构水平



东北地区机器人本体研发及生产企业占比在全国处于领先位置,高端产品收入占比处于全国中游水平,平均核心零部件国产化率低于长三角和珠三角地区。东北地区在机器人技术储备方面具有较强竞争实力,掌握了一定核心技术和自主知识产权,并具有自主技术引领、产品体系完备、应用领域广泛的主要特点,但中小企业发展水平相比长三角、珠三角等地区仍有一定差距。


(三)产业创新能力



东北地区机器人产业技术创新集中度较高,但平均研发投入和高新技术企业数量在全国均不占优势。东北地区机器人重点龙头企业规模大、创新能力强,在业内具有一定影响力,在多关节工业机器人、特种机器人、自动化装备等领域具备强大的研发实力,其产品与解决方案广泛应用于制造、医疗、核电等行业。


(四)产业集聚情况



东北地区机器人产业集聚度CR5指标为50%,高居全国首位,本区域内龙头企业均位居全国机器人企业第一梯队。得益于东北地区较为雄厚的技术研发基础,东北地区平均核心零部件本地化率处于全国领先水平,但轴承、电路板、传感器等机器人配套零部件生产能力有限。东北地区机器人自主品牌企业占比不高,本地化应用能力有限,应用市场仍主要集中在长三角、珠三角等东南沿海。


(五)产业发展环境



东北地区人才环境在全国处于中等位置,与长三角和京津冀地区相比仍具有一定差距。东北地区集聚了包括中科院沈阳自动化研究所、机器人技术与系统国家重点实验室、机器人协同创新中心、哈尔滨工业大学等14家机器人相关高校及研究机构,科研成果转化能力较强。东北地区金融增加值占比处于全国中游水平,产业投融资相对珠三角、长三角和京津冀地区较为滞后,成为产业可持续发展实力的重要突破口。


五、中部地区:政策优势引发产业集聚效应初显


虽然中部地区机器人产业发展相对滞后,但凭借战略布局和政策支持,目前已形成一定的集聚效应。通过大力引进机器人龙头企业,积极培育本土企业,中部地区正在逐步打造链条完整、技术先进、优势突出的机器人产业链,引导产需合理对接,加快工业机器人研发、产业化集成与应用创新步伐,在国内机器人产业发展中的影响力不断扩大。


图 13 中部地区机器人产业发展雷达图

资料来源:中国电子学会


(一)产业规模效益



中部地区机器人相关企业数量453家,总产值达600亿元,平均销售利润率为11%,均低于长三角和珠三角地区,产业发展的主要特征是依托已有工业基础,通过系列扶持政策,以打造机器人产业园区为载体,引进培育机器人骨干企业。通过建设洛阳机器人智能装备产业园、武汉机器人产业园等重点园区,中部地区汇集了一批机器人产业链上下游重点企业,产业集聚态势初步形成。


(二)产业结构水平



中部地区机器人本体研发及生产企业占比及高端产品收入占比均处于全国中游发展水平,平均核心零部件国产化率较长三角、珠三角地区仍有一定差距。中部地区由于发展机器人产业基础较弱,以对外引进为主,通过产业链各环节的科学设计,产业结构将日趋完善,未来发展仍具较大潜力。随着科研成果转化的不断推进,中部地区将以开放式创新方式引进国内外先进技术团队,本地技术创新、产品创新亦具有更好的延展性。


(三)产业创新能力



中部地区机器人产业平均研发投入占比及整体研发投入在全国属于中游位置,高新技术企业数量与机器人产业发达地区相比仍有差距。中部地区正涌现一批创新型机器人企业,不断突破核心技术,打破国外垄断,在焊接机器人、高档数控设备、减速机、控制系统及环境检测设备等领域均有一定的研发实力与品牌影响力。


(四)产业集聚情况



中部地区机器人产业集聚度CR5指标为30%,平均核心零部件本地化率较低,虽然以华中数控为代表的骨干企业加强自主核心零部件研发生产能力,但其他大部分企业仍以加工组装为主,缺乏关键核心技术,关键核心部件仍主要依赖进口,本土化生产能力有限。中部地区机器人品牌企业数量位于全国中下游水平,除少数机器人骨干企业外,大部分机器人缺乏品牌认知度。中部地区科研基础较弱,产业链上下游贯通能力有限,在发展机器人智能化技术方面意识不强。


(五)产业发展环境



中部地区人才环境在全国处于领先位置,聚集了中国科学技术大学机器人研究中心、华中科技大学、武汉大学、武汉理工大学、国家数控系统工程研究中心、数字制造装备与技术国家重点实验室等9家重点院校及科研机构。中部地区积极引进国内先进技术创新团队,与高校科研院所形成深度合作。但中部地区平均金融增加值占比仅高于西部地区,整体金融环境发展较为滞后。


六、西部地区:促进产业发展的各类资源仍较稀缺


西部地区作为我国机器人产业发展的后发之地,通过集聚机器人本体制造、系统集成及智能化改造行业资源,组织实施一批机器人产业集群协同创新重大项目,重点发展机器人关键技术和扶持骨干企业,打造集研发、整机制造、系统集成、零部件配套和应用服务于一体的机器人及智能装备产业链雏形。


图 14 西部地区机器人产业发展雷达图

资料来源:中国电子学会


(一)产业规模效益



西部地区机器人相关企业数量234家,总产值350亿元,平均销售利润率为9%,均处在全国较低水平,与长三角和珠三角地区等发达地区有不小的差距。西部地区机器人产业发展的主要特征是核心区域根据自身资源禀赋单点突破,以机器人产业园区为主要载体,发挥产业规模化效应。


(二)产业结构水平



西部地区机器人本体研发及生产企业占比、高端产品收入占比与平均核心零部件国产化率均处于相对落后的发展水平。由于本地发展机器人产业基础不足,西部地区主要依靠资源外部引进和自主培育相结合,基于已有工业基础,由点到链拓展机器人产业,集中优势力量进行产品开发,部分工业基础较好的区域未来发展可期。


(三)产业创新能力



西部地区机器人整体研发投入低于全国平均水平,高新技术企业数量与机器人产业发达地区相比仍有不小差距。尽管如此,西部区域机器人重点企业在伺服电机、控制器、传感器等核心零部件领域仍有一定的技术突破能力,对外提供较为成熟的设备产品及解决方案。


(四)产业集聚情况



西部地区机器人产业集聚度CR5指标为28%,处于全国中下游水平,缺少大型骨干企业,龙头企业引领带动效应仍未形成,产业核心竞争力不足,机器人产业较为分散,大部分企业仍以加工组装为主,品牌企业数量较长三角、珠三角等发达地区差距较大,产业发展任重道远。


(五)产业发展环境



西部地区尽管科研机构总数较少,但仍聚集了西安交通大学、西北工业大学、电子科技大学、兰州大学、中科院重庆绿色智能研究院等7家国内机器人领域高校及研究机构,在机器人研发与教育培训方面创造了丰富的成果。西部地区平均金融增加值占比低于中部地区,尚未形成推动产业快速发展的金融生态体系。


第四章 我国机器人产业发展的特征趋势


当前,我国机器人产业需求旺盛,市场高速增长,已基本形成较完整产业链。中央和地方政府扶持政策相继出台,充分发挥区域比较优势,培育了一批各具特色的产业集群,推动部分核心零部件加快国产化步伐。企业并购和机构投资相对活跃,创新创业企业持续涌现,下游应用创新模式不断出现,业务布局逐步向新兴领域加快延伸。总体来看,我国机器人产业正加快向中高端、多领域发展,产业发展空间和发展潜力巨大。


一、已基本形成较完整产业链


我国机器人产业已基本形成从上游核心零部件制造,到中游本体制造,再到下游系统集成服务的完整产业链条。其中,上游核心零部件包括伺服电机、控制系统和精密减速器,相关配套包括多类型传感器和激光雷达等,软件系统包括机器人操作系统、人机交互系统和云平台。中游本体制造涉及本体设计、仿生材料和末端执行器等,下游系统集成服务包括复杂产品线设计和整体应用方案设计,工业机器人涉及焊接、搬运、洁净、装配等应用。我国机器人产品类型覆盖工业机器人、服务机器人和特种机器人三大类,与全球主流应用产品类型保持一致。从区域角度看,长三角地区和珠三角地区工业机器人产业链最完备、工业机器人相对发达,京津冀地区智能机器人产业链相对成熟,服务机器人和特种机器人更为领先,中西部地区以发展工业机器人为主,产业链正在逐步完善过程中。从企业角度看,汇川技术、埃斯顿的伺服电机,苏州绿的、南通振康的减速器,以及广州数控、固高科技的控制器均有自主产品推出。新松、新时达、广州数控、埃斯顿等企业在核心部件、本体制造、系统集成方面进行全产业链布局。从产品类型看,埃夫特工业机器人、新松AGV机器人、科沃斯扫地机器人、开诚智能消防机器人、优必选娱乐机器人、怡丰停车机器人、大疆植保无人机等产品层出不穷,应用场景和类型不断丰富。


图16国内机器人产业链主要构成

  资料来源:中国电子学会

二、区域发展侧重点各具特色


我国主要区域机器人产业发展侧重点各不相同,由各地区独特的研发能力、市场应用、人才资源、政策支撑和金融环境推动形成。京津冀地区以较高技术研发能力、人才集聚度和金融活跃度为主,形成以智能型机器人和特种机器人为主要方向的产业链条。长三角地区以雄厚的产业发展基础、齐全的产业配套、庞大的应用市场为条件,打造全国领先的完备的工业机器人产业链条。珠三角地区凭借政策措施与金融手段、应用对接结合,工业机器人和服务机器人产业链初步形成,创新创业氛围相对浓厚。东北地区依托技术研发基础,形成数家规模大、综合实力强的工业机器人龙头企业。中西部地区作为机器人产业的后发区域,以政府政策为导向,以引进培育为主要方式,通过规划布局产业园区,逐步形成以工业机器人为主、特种机器人为辅的产业链雏形。


三、正在依托地方园区产生新一轮产业集聚


机器人是当前各地方政府高度重视的新兴产业,在过去三年内,全国范围都掀起建设机器人产业园区的热潮,一定程度上促进了地方机器人产业的发展,但是也在一定程度上造成了重复建设投入、高端产业低端化的现象,导致市场部分陷入价格竞争的非良性循环。近年来,随着我国机器人企业自主研发水平的不断提升,各地已经开始出现一批具备核心零部件供给能力的骨干企业,并逐步向多元化的机器人本体开发和整套解决方案提供延伸。同时,随着市场空间的持续增长、行业自身的优胜劣汰,以及地方政府对机器人产业发展定位愈发清晰的认识,在长三角、珠三角、京津冀及东北地区,正在紧密结合当地产业转型升级的发展需要,围绕特色机器人产业园区形成新一轮的产业集聚,在产业链环节上各有侧重,在技术及产品先进性上各具优势,在商业模式上各擅胜场,推动我国机器人产业发展步入新的阶段。


17 我国部分各具特色的机器人产业园区

   资料来源:中国电子学会


四、业务布局逐步向新兴领域加快延伸


近年来,制造业各行业普遍面临结构调整与技术升级,迫切需要加快建设自动化、数字化、智能化的生产环境,提升产业整体产能与经济效益。在此背景下,工业机器人应用领域不断扩大,已经由汽车、电子、食品包装等传统领域逐渐向新能源电池、环保设备、高端装备、仓储物流等新兴领域加快布局,带动相关产业加速发展。以高铁动车组车体制造为例,包含加工、焊接、装配、打磨四个核心工序,如果全部由人工完成需要六七百人历时四个多月时间。在动车车体焊接,车窗、车轴、车轮等配件打磨抛光工序中引入多轴工业机器人后,相关组件生产质量明显改善,生产效率极大提高,单台打磨机器人可代替10名工人同时工作,人工成本及操作时间得到有效控制,利润空间不断扩大。


图 17 我国工业机器人业务布局的新发展

 图片来源:中国电子学会整理

 

五、资本对产业的促进作用尤为显著


技术和资本是产业发展的两大原始驱动力,任何一轮技术创新,都必然要有资本市场的坚强支撑,而资本市场的长期收益,也往往来自对技术创新点的把握和培育。目前全球机器人行业都处于资本风口,我国机器人产业资本市场亦非常活跃。资本杠杆的运用颠覆制造业的传统运作逻辑,提供机器人企业增长新思路。制造行业普遍遵循“技术-产品-市场-收益”的传统企业运作规则,机器人行业资本杠杆的使用打破此线性、单向传导模式,使产业发展形成结构化、多层次发展模式,推动机器人产业进入资本联动、跨越增长的新时代。资本市场可以为新兴科技公司带来资金、品牌和渠道优势,引导其合理配置资源,抢占战略高地。2017年6月12日,上海新时达宣布以4.05亿全资收购杭州之山智控技术有限公司,以此扩展运动控制产品线、完善机器人与运动控制系统产业链布局。2017年上半年,智能物流仓储的机器人公司Geek+通过A轮、B轮融资,分别获得1.5亿人民币和6000万美元的投资金额,用于加强团队的业务实力,包括加速产品的迭代研发、加快国内业务布局和拓展、启动国际化战略布局。


图 18 我国机器人行业投资布局

 资料来源:中国电子学会


六、智能机器人是实现跃升发展的重要支撑


不断提升核心零部件的物理性能,是机器人长久以来的传统发展道路。但我国机器人领域核心技术积累不足,资金投入相对有限且分散,高端市场长期被外资企业占据,在很大程度上要以依托进口零部件和本体的组装、集成为主营业务,虽也有一定的创新突破,但基本上是被动地、跟随式发展,难以获得产业发展主动权。反观全球,智能感知认知、多模态人机交互、云计算等智能化技术不断成熟,为智能机器人的演进提供了坚实的发展基础。我国在人工智能技术方面与全球基本处于同一起跑线,特别是在图像识别、语音识别、语义识别等多模态人机交互技术领域,部分已接近和达到全球领先水平。发展智能机器人既是高屋建瓴、另辟蹊径的重要路径,也是实现产业跃升的新兴增长点。国内智能服务机器人领军企业具有技术和产品相互交叉缠绕、互相推动的特点。如科沃斯、优必选、康力优蓝、Roobo等企业通过技术推动产品迭代,凭借智能交互和特定场景整合迅速切入人们日常生活并逐渐发展壮大,利用市场收益进行技术革新,快速步入我国机器人产业第一梯队行列,从而实现良性循环。


图 19 我国智能工业机器人活跃企业

资料来源:中国电子学会


图 20 我国智能家用服务机器人活跃企业

 资料来源:中国电子学会


图 21 我国智能医疗服务机器人活跃企业

资料来源:中国电子学会


图 22 我国智能公共服务机器人活跃企业

资料来源:中国电子学会


图 23 我国智能特种机器人活跃企业

资料来源:中国电子学会


第五章 相关措施建议



一、进一步规范扶持政策,促进行业良性稳健发展


明确机器人关键技术和重点领域,进一步完善政府扶持体系,规范市场竞争秩序,助推我国机器人产业向中高端迈进。引导和要求各地省、市财政有针对性的补贴核心零部件的研发机构以及下游的集成应用企业,扶持国产机器人产业发展。规范对机器人产业补贴的政策管理,加强对企业研发投入及获得补助的审核监督工作,对不同规模项目依据研发支出进行分级管理,提高财政补助、融资补助、土地划拨等信息公开程度,防范补贴过度。加快调整机器人相关财税制度,重点支持重大技术装备产业化和应用推广,在一些特定领域通过政府采购方式,从需求侧加大财政资金的支持和引领。积极拓展融资渠道,鼓励金融资本、风险投资及民间资本投资机器人产业,支持符合条件的机器人企业在海内外资本市场直接融资和并购。


二、加快攻克核心零部件技术,强化产业创新能力


加快推进核心技术的自主研发,重点突破产业链中上游的核心零部件关键技术,提升机器人产业技术水平和自主创新能力。加大国家重点研发计划、自然科学基金等国家重大科技项目对机器人重点理论和核心技术的投入。围绕市场需求,加强新技术的跟踪与整合,开展机器人系统的可靠性设计和制造工艺研究,进一步加速高精度减速机、控制器、伺服电机等关键零部件的国产化率和研发创新的产业化进程,提高机器人高端产品的质量可靠性,提升自主品牌核心竞争力。充分利用和整合现有科技资源和研发力量,建立健全机器人创新平台,打造政产学研用紧密结合的协同创新载体,积极跟踪机器人未来发展趋势,提早布局仿生技术、智能材料、机器人深度学习、多机协同等前瞻性技术研究。


三、发挥资本杠杆效应,研究建立国家级产业引导基金


充分发挥财政资金的杠杆作用,加快设立国家级产业引导基金,为及时把握全球机器人产业发展的战略机遇期提供资金保障。在“中国制造2025”背景下,积极探索建立机器人产业引导基金,从国家层面加强对机器人产业发展的战略引导和统筹规划,合理优化资金配置方向,避免政府操作对市场的直接干预。充分发挥市场在资源配置中的决定性作用,强化企业主体地位,通过市场化手段撬动大量社会资本投向机器人产业,并通过多元化投资,激发企业活力和创造力,有效解决创新型中小企业融资难的问题,助力机器人产业创新升级。同时,以鼓励金的形式引导地方设立基于本地资源禀赋和政策特点的专项配套基金,促进机器人企业与地方政府、地方园区互动合作,重点支持机器人及其关键零部件产业化和推广应用,共同带动我国机器人产业在正确的道路上实现跨越式发展。


四、加强标准制定和知识产权布局,持续完善机器人检测认证平台


围绕我国机器人产业的发展现状,统筹协调各部门资源和力量,加快建立机器人技术标准体系和检测认证平台并加以规范,夯实产业发展基础。深入分析机器人产业发展趋势及标准化需求,尽快制定一批制约产业发展的关键急需标准,并积极参与国际标准制订,促进自主技术成果成为国际标准,为我国企业在机器人国际竞争中创造有利条件。积极推进机器人专利布局,支持优势单位积极申请国际专利,加强机器人领域知识产权保护工作。依据市场需求和技术进步情况不断扩充建立以国家机器人检测与评定中心为代表的机器人检测认证平台,争取覆盖国内机器人主要的生产区域和使用区域,从而进一步实施机器人的产品认证制度,为机器人企业提供检测和认证等质量保障服务,有效提升国内自主品牌机器人产品质量和整体认证服务水平,为我国机器人产业发展提供坚实技术支撑。

五、促进国际交流合作,打造开放式资源整合平台


充分运用行业协会、学会、产业联盟等第三方机构的组织协调作用,多渠道、多层次地开展技术、标准、产品、人才、资本等方面的国际交流与合作,搭建机器人领域开放式、国际化资源整合及项目组织实施平台,积极推动我国机器人技术创新和产业发展。围绕机器人研究和应用重点领域,引导国内企业与包括“四大家族”在内的国际优秀机器人企业及研究机构在技术创新、人才培养、学术交流、标准研究等方面开展密切合作,充分利用国际创新资源带动自主品牌机器人的发展,支持国内企业参与全球机器人市场竞争,推动我国自主技术和标准走出去,提升我国机器人行业整体水平。引导国内企业拓展“一带一路”海外市场,鼓励自主机器人品牌发展壮大。


六、着力推进机器人产业应用示范,积极培育龙头企业


积极推进机器人在传统制造业领域和新兴产业的应用示范,促进制造业转型升级,提高自主品牌机器人的市场占有率。围绕智能工厂、智能家居和智慧城市等领域,开展细分行业的应用示范工程,打造重点领域机器人应用系统集成商及综合解决方案服务商,构建机器人新型商业模式。从国家层面上加大对龙头企业的引导、扶持和服务工作力度,大力培育一批具有一定品牌影响力和国际市场竞争力的“国字号”龙头企业,并充分发挥龙头企业的示范引领作用,培养一批“专、精、特、新”的中小企业,形成大中小企业优势互补、协调发展的产业组织体系,推动机器人产业规模化、集群化发展,增强产业竞争合力,推进我国机器人全产业链协同发展。


七、加强技能人才队伍建设,加大机器人教育培训力度


加速实施机器人产业人才培养计划,探索新型人才教育培训机制,建立机器人行业亟需的多层次、多类型技能人才培养体系。切实推进产学研一体化人才培养模式,建立校企联合培养人才的新机制,支持科研院所依托国家重大专项、示范工程和重点企业联合培养从研发、生产、维护到系统集成的多层次应用型人才。大力推进机器人职业岗位工程师培养项目,建立培养标准体系,运用职业培训及职业资格制度加深与汽车、电子、化工、消防等相关行业合作,实现人才培养与企业需求的良好对接。鼓励领军企业围绕机器人产业应用与市场需求,采取课题研究、客座教授、咨询顾问、技术指导等灵活多样的方式柔性引进海外技术专家,进一步拓宽高层次人才引进的渠道,吸引诸多海外高层次人才短期回国开展合作研究、学术交流、考察、讲学等活动,不断壮大我国机器人领域的专家队伍。


(本文内容经授权转载自CIE智库,在“CIE智库”公众号回复“2017机器人报告”可下载报告全文。)




登录查看更多
0

相关内容

服务机器人是机器人家族中的一个年轻成员,尚没有一个严格的定义。不同国家对服务机器人的认识不同。 可以分为专业领域服务机器人和个人/家庭服务机器人,服务机器人的应用范围很广,主要从事维护保养、修理、运输、清洗、保安、救援、监护等工作。
新时期我国信息技术产业的发展
专知会员服务
71+阅读 · 2020年1月18日
报告 | 2020中国5G经济报告,100页pdf
专知会员服务
98+阅读 · 2019年12月29日
电力人工智能发展报告,33页ppt
专知会员服务
132+阅读 · 2019年12月25日
【德勤】中国人工智能产业白皮书,68页pdf
专知会员服务
309+阅读 · 2019年12月23日
2019中国硬科技发展白皮书 193页
专知会员服务
86+阅读 · 2019年12月13日
【大数据白皮书 2019】中国信息通信研究院
专知会员服务
138+阅读 · 2019年12月12日
解读《中国新一代人工智能发展报告2019》
走向智能论坛
32+阅读 · 2019年6月5日
AMiner权威发布Robotics人才库
THU数据派
6+阅读 · 2018年3月26日
权威发布:新一代人工智能发展白皮书(2017)
全球人工智能
12+阅读 · 2018年2月25日
2018-2020年中国服务机器人行业深度研究报告
机器人大讲堂
5+阅读 · 2018年1月30日
《人工智能标准化白皮书(2018版)》发布|附下载
人工智能学家
18+阅读 · 2018年1月21日
【重磅】《人工智能标准化白皮书(2018)》发布(完整版)
Optimization for deep learning: theory and algorithms
Arxiv
106+阅读 · 2019年12月19日
Seeing What a GAN Cannot Generate
Arxiv
8+阅读 · 2019年10月24日
Arxiv
3+阅读 · 2018年1月31日
VIP会员
相关VIP内容
新时期我国信息技术产业的发展
专知会员服务
71+阅读 · 2020年1月18日
报告 | 2020中国5G经济报告,100页pdf
专知会员服务
98+阅读 · 2019年12月29日
电力人工智能发展报告,33页ppt
专知会员服务
132+阅读 · 2019年12月25日
【德勤】中国人工智能产业白皮书,68页pdf
专知会员服务
309+阅读 · 2019年12月23日
2019中国硬科技发展白皮书 193页
专知会员服务
86+阅读 · 2019年12月13日
【大数据白皮书 2019】中国信息通信研究院
专知会员服务
138+阅读 · 2019年12月12日
相关资讯
解读《中国新一代人工智能发展报告2019》
走向智能论坛
32+阅读 · 2019年6月5日
AMiner权威发布Robotics人才库
THU数据派
6+阅读 · 2018年3月26日
权威发布:新一代人工智能发展白皮书(2017)
全球人工智能
12+阅读 · 2018年2月25日
2018-2020年中国服务机器人行业深度研究报告
机器人大讲堂
5+阅读 · 2018年1月30日
《人工智能标准化白皮书(2018版)》发布|附下载
人工智能学家
18+阅读 · 2018年1月21日
【重磅】《人工智能标准化白皮书(2018)》发布(完整版)
Top
微信扫码咨询专知VIP会员