远程教学目标的差异化设计方法与可行性验证

2018 年 1 月 14 日 MOOC 武法提、李彤彤

| 全文共7645字,建议阅读时长8分钟 |

 

本文由《现代远程教育研究》杂志授权发布

作者:武法提、李彤彤

摘要

差异化教学目标设计既是实现远程差异化教学的基础,也是一项面向教学实践的操作性技术。前期研究虽然从微观视角提出了远程教学目标差异化设计的基本原理和流程,但体现其差异化的可操作性并不强。因此,如何优化远程教学目标的差异化设计,增强其可操作性,是推进开展远程差异化教学的关键。远程教学目标差异化设计的优化路径应围绕设计流程的四个核心环节——学习内容分析、学习者特征分析、终点目标设计以及使能目标确定,然后细化每一步骤独特的分析与操作方法,更加突出对目标差异化设计要素的考虑。其中,学习内容分析是行为目标与生成性目标差异化设计的基础,学习者特征分析包括学习偏好与初始水平的确定,终点目标设计旨在建立教学目标与学习者特征之间的匹配关系,使能目标确定表现为初始水平与终点目标之间的差距。以“C++函数”为例,针对不同远程学习者设计的差异化教学目标实践表明,该差异化设计方法不仅与前期研究共同形成一个完整的差异化教学目标设计理论,而且为差异化教学目标设计的具体操作以及相应支持系统的开发提供了理论指导与实践参考。

关键词:行动科学;教育行动;教育本质;意义教育;实践困境


一、问题的提出


笔者曾在《微观视角下远程教学目标的差异化设计流程》一文中提出了远程教学目标差异化设计的基本原理和流程(武法提等,2014)。其核心要点如下:首先,该理论以学习过程三阶段(即信息接收、信息组织与分化、问题解决)假设为基点,不同学习阶段会形成不同的学习结果,主要讨论了言语信息、智慧技能和问题解决三类教学目标。其次,该设计理论强调行为目标和生成性目标分别对应不同的差异化设计要素,以言语信息和智慧技能来解释行为目标,以问题解决来解释生成性目标。以行为动词(即行为表现)作为行为目标的差异化设计要素。对于生成性目标则需要根据问题来设计差异化要素,如良构问题的教学目标可以从目标表述方式、求解方案要求、反思要求三个方面进行差异性设计,劣构问题的教学目标可以在问题解决的成果形式、完成形式、结果交流方式三个方面进行差异化设计。最后,差异化设计的关键在于建立教学目标的差异化要素与学习者特征之间的对应关系。总体而言,设计理论和流程为远程教学目标的差异化设计提供了基本的思路与框架,但是却并没有给出设计流程中每一个环节的具体操作方法。本研究在此基础上,将深入分析设计流程中每一个环节的具体操作方法,并基于每一个环节操作中可能存在的问题,对教学目标的差异化流程进行修订,最后结合具体案例对操作方法的可行性进行验证,以期为远程教学目标的差异化设计提供操作层面的参考和依据。


二、远程教学目标差异化设计具体方法


远程教学目标差异化设计有四个核心环节,分别是学习内容分析、学习者特征分析、终点目标设计和使能目标确定。本研究中我们将具体讨论每一环节的具体操作方法,而且将更加突出对目标差异化设计要素的考虑。


1.学习内容分析方法


学习内容分析是行为目标与生成性目标差异化设计的基础。对于行为目标的设计,学习内容分析的重点在于确定与终点目标相关的言语信息及次级智慧技能;而对于生成性目标的设计,则强调问题解决关键步骤的结构。已有的学习内容分析方法中,加涅提出了“教学课程图”,即首先利用信息加工方式进行任务分析,以获得达到终点目标所需的步骤,进而利用学习任务分析法得到完成学习所需的前提条件。这种方法能够明确呈现终点目标及其与使能目标的关系,有助于厘清行为目标的层级结构(R·M·加涅,1999;R·M·加涅等,1999)。然而,“教学课程图”中信息加工分析的流程图较为复杂,在分析之后还需要另作学习层级的整理,并且这种方法不完全适用于所有学科,在可操作性方面不够理想。乔纳森的基于活动理论的建构主义学习环境分析框架,虽然可作为分析问题解决关键步骤与先决条件的依据(Jonassen,1999),但是这一分析框架需要从活动目的、活动核心要素、活动结构、中介、活动所处环境以及活动发展性来分析,且每一方面包含多个子步骤,分析工作过于复杂,其结果更适用于分析宏观层面的学习环境。若分别采用“教学课程图”与建构主义学习环境分析框架作为行为目标与生成性目标的学习内容分析方法,则分析结果无法充分结合,还可能会使两种目标相互脱离。


为此,本研究提出一种新的学习内容分析法。该方法需要明确学习结果的类型及其层级关系,采用不同的图形结点表示各类学习结果,并以结点之间的箭头指向表示更高层级,同时结点内容要尽量简洁,以便为后续步骤中设计差异化教学目标提供依据。图1为一种可能的分析结果。在分析时应尽量考虑学习内容的全面性,将每一学习结果作为终点目标,以分析其使能目标。使能目标所属的学习结果类型可能为问题解决、规则、定义性概念、具体概念、辨别、言语信息。使用该分析方法,其结果可以同时作为行为目标与生成性目标的目标起点选择依据,有助于简化操作。


对于该分析结果,还需要为每个结点匹配教学目标。该目标将用于确定学习者的初始水平,但不一定要做差异化设计,而只需明确体现学习结果所属的类型,学习者可以据此判断自己能否达到目标要求即可,笔者将其称为一般目标。


2.学习者特征分析方法


在差异化目标设计过程中,学习者特征分析包括学习偏好与初始水平确定两个方面。


(1)学习偏好测试问卷编制


笔者在前期研究中对学习偏好进行了界定,即指学习者在信息接收、信息组织与分化、问题解决三个学习阶段中影响教学目标差异化设计要素选择的认知风格或学习风格。同时,笔者也提出了每一阶段影响教学目标设计的主要学习偏好以及可参考的测量问卷(见表1)(武法提等,2014)。



笔者编制的学习偏好测试问卷V1.0以表1中的四个问卷为参照,通过对问卷中的题目进行分析、问题解决定义性概念规则规则言语信息具体概念言语信息辨别……【学术时空】远程教学目标的差异化设计方法与可行性验证.46.归类、筛选(具体处理方式见表2),最终得到9个分问卷,分别用来测量如表1所示的影响教学目标设计的主要学习偏好。为了方便学生作答,笔者又对分问卷的题目排列顺序进行了调整,各个分问卷所包含的题目及其计分方式如表3所示。



为了确保问卷的质量,笔者选取北京华夏大地远程教育网络服务有限公司参与高等教育自学考试的学员作为试测对象,以在线测试的形式发放问卷,回收98份问卷,其中21份没有完整作答,13份存在一致性作答的情况,有效问卷百分比为65.3%。通过问卷题目质量分析(Pearson题目总分相关法、27%极端组独立样本t检验比较法)、效度分析(探索性因素负荷量判断法、探索性因素维度分与总分相关法)以及信度分析(内部一致性信度法)(邱皓政,2009),在表述上修改了问卷的大部分题目,题量不变,最终形成学习偏好测试问卷V2.0。笔者再次对学习偏好测试问卷V2.0进行质量分析,依旧选取北京华夏大地远程教育网络服务有限公司参与高等教育自学考试的学员作为试测对象,发放的在线问卷共回收305份,其中24份没有完整作答,23份有一致性作答的问题,有效问卷百分比为84.6%,对问卷质量的分析采用与之前相同的方法。依据分析结果,删除未达到标准的7道题目,即第6题、16题、36题、56题、57题、60题、71题。正式数据分析采用V2.0质量分析中回收的有效问卷,并将7道未达标准的题目数据删除掉,具体分析项目包括描述性统计分析、独立样本t检验以及Pearson相关分析,以探索如何通过该问卷来获取学习者的学习偏好信息。通过描述性统计分析,笔者获得了被试在9个分问卷上的平均数与标准差,如表4所示。笔者进一步对男、女被试做独立样本t检验,结果显示,不同性别被试在各个分问卷上的得分较为接近。除了空间表象分问卷在男女性别上(t=-2.349,Sig.=0.02)达到0.05显著水平,其余的t值绝对值都在2.0以下,且远未达到0.05显著水平,即男女分组之间差别不大。为了更加准确地评判被试的学习偏好类型,笔者利用Pearson相关分析,进一步分析了部分分问卷之间的相关关系,结果如表5所示。



由表5可以看出,客体表象与空间表象、言语表达之间有较为显著的正相关,而空间表象与言语表达之间成负相关,但不显著。该结果表明,不能单一地判断某一学习者属于客体表象、空间表象或言语表达型,学习者可能在两者或两者以上均存在倾向性。因此,应根据测量结果,找出学习者可能的强项或弱项信息接受方式,以更好地利用或避免。对于分析思维与整体思维,二者之间为显著的负相关。因此在评判学习者的倾向性时,要计算被试在分析思维分问卷与整体思维分问卷的百分制得分,选取其中较高的作为其思维方式倾向。整体思维与感悟/直觉之间的负相关并不显著,但分析思维与感悟/直觉之间呈显著的正相关,这表明分析思维的学习者更倾向于直觉型。这种方式清晰划分了分析思维与整体思维,而不再考虑学习者在感悟型和直觉型上的倾向,因而能有效降低数据分析的复杂性。除了分析思维与整体思维,其余的分问卷需要依据被试的作答统计来确定常模,找到处于被试人数约40%与60%的得分点,以作为得分低、中、高的分界。依据频数分析确定分界点,可以获得表6所示的学习偏好评判方法。



(2)学习者初始水平确定


对于初始水平的确定,依据学习内容分析结果,可以单选题的形式随机呈现结点所代表的目标,让学习者自行判断是否已掌握。若已掌握,则随机呈现的目标将不再包含低于该结点的内容;若未掌握,则在低于该结点层级的内容范围内再随机呈现目标,直至找到学习者的初始水平。随机呈现的目标可以是对应于结点的一般目标,也可以是差异化目标,若随着更多终点目标的设计而累积了差异化目标,则应优先选择差异化目标。


3.终点目标设计


终点目标的设计需要针对不同学习者的学习偏好,在行为目标与生成性目标上选取差异化设计要素。利用学习偏好测试问卷V2.0与表6的评判标准,可在操作层面上划分学习者类型。对应于前期研究成果中对远程教学目标的讨论,需要将行为目标和生成性目标的差异化设计要素与学习者特征的匹配关系略作调整,如图2与图3所示,作为制定终点目标的依据。确定差异化设计要素以后,将其组合即可形成终点目标。


4.使能目标确定


依据学习内容分析结果与学习者初始水平,需要找到初始水平与终点目标之间的差距,即图4中的白色结点,将其作为使能目标呈现给学习者。在未积累差异化目标的情况下,使能目标只需选取对应结点的一般目标。



三、远程教学目标差异化设计流程修订


在前期研究中,笔者提出了远程教学目标的差异化设计流程,如图5所示。综合以上讨论,为更好地体现远程教学目标差异化设计的阶段性及各阶段相互关系,现将设计流程修订为图6。远程教学目标的差异化设计过程需要完成学习者特征分析与学习内容分析,以确定适合学习者初始水平的使能目标,并依据学习偏好来匹配差异化设计要素,确定终点目标。与前期研究相比,(1)修订后的流程图更清晰地呈现了设计的几个阶段,增强了实践的可操作性;(2)修订后的流程图更清楚地区分了行为目标和生成性目标,它们各有独特的分析方法;(3)修订后的流程图突出了学习者特征分析在教学目标差异化设计过程中的中心地位,无论是哪种类型的目标,无论是差异化设计的哪个阶段,都需要随时考虑学习者的初始水平和学习偏好,以便随时调整目标的差异化要素,进而设计个性化的教学目标;(4)修订后的流程图将终点目标与使能目标的确立拆分开来,更加强调从终点目标到使能目标的差异化设计过程。



四、远程教学目标差异化设计方法运用案例


下面以“C++函数”为例,讨论如何针对不同的远程学习者来设计差异化教学目标。“C++函数”讨论的是面向过程的内容,但由于cin与cout对象的输入与输出是编写C++控制台程序的基本方法,且C-风格字符串与String类对象在本质和使用方法上有很大区别,因此笔者将简单说明cin、cout对象与String类,而不讨论其他与面向对象相关的内容(Stephen Prata,2005)。笔者首先对“C++函数”进行学习内容分析,结果如图7所示。由于空间的限制,图7中带标志的,表示内部有更加详细的内容。对于学习偏好的确定,依据学习偏好测试问卷V2.0以及表6的评判标准,将学习者划分为以下类型:客体表象型、空间表象型或言语表达型(一个学习者可能兼具多种类型),分析型或整体型,活跃型或沉思型,合作型或竞争型,独立型或依赖型。本案例选取5名被试,他们在各个分问卷的得分以及类型划分如表7所示。



对于初始水平的确定,依据图7中的学习内容分析结果,以单选题的形式随机呈现结点所代表的目标,让学习者自行判断是否已掌握,从而找到学习者初始水平所在的结点位置。下面将选取不同类型的结点来讨论如何设计差异化目标,并设计一个综合性的劣构问题来说明对应生成性目标的设计。


(1)结点“template”对应一个行为目标,学习结果为言语信息。依据涉及言语信息的行为目标差异化设计要素,需要考虑学习者在客体表象/空间表象/言语表达上的差异,目标设计方式如表8所示。若学习者属于客体/空间表象高分型,应呈现第一种目标,而对言语表达高分型的学习者,则应呈现第二种目标。若兼具客体/空间表象高分型与言语表达高分型,则可以同时呈现两种目标供学习者选择。



(2)结点“函数原型”对应一个行为目标,学习结果为定义性概念。依据涉及定义性概念的行为目标差异化设计要素,需要考虑学习者在分析思维/整体思维上的倾向,目标设计方式如表9所示。对于分析思维型的被试1、2,应呈现第一种目标;而对于整体思维型的被试3、4、5,则应呈现第二种目标。


(3)结点“函数重载的条件”对应一个行为目标,学习结果为规则。依据涉及规则的行为目标差异化设计要素,需要考虑学习者在分析思维/整体思维上的倾向,目标设计方式如表10所示。对于分析思维型的被试1、2,应呈现第一种目标,而对于整体思维型的被试3、4、5,则应呈现第二种目标。



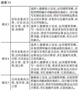
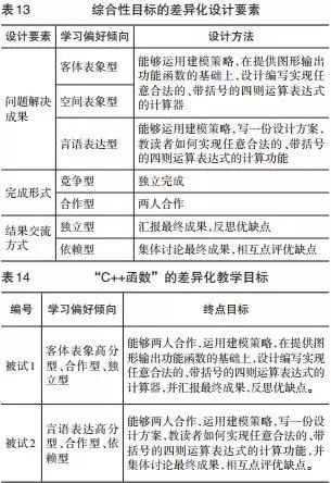
(4)结点“使用指针”对应一个生成性目标,包含一个结构良好的问题,问题解决的关键步骤在于运用指针与内存空间的关系来访问具体内容。依据良构问题的差异化设计要素,需要考虑学习者在分析/整体思维与活跃/沉思上的倾向,三个要素的设计如表11所示。需要强调的是,若被试在活跃/沉思上的倾向居中,则需要设计人员考虑反思的重要程度,该问题很可能产生数组越界、内存泄露、野指针等非法操作内存空间的情况。避免此类错误是培养编程能力的重点,因此需要显式强调反思要求。对于不同学习偏好的被试,为其设计的终点目标如表12所示。



(5)针对“C++函数”的所有内容,可以设计一个综合性目标,要求学习者设计一个计算器,以实现任意合法的、带括号的四则运算表达式的计算,关键任务是对“栈”功能的实现,而建模策略发挥着重要作用。这是一个设计问题,可以有多种解决方法,如利用包含函数的结构体(自上而下的方法)、利用函数模板(通用编程的方法)、利用普通函数(自下而上的方法)等,且成果形式并不固定,属于一个包含劣构问题的生成性目标。依据劣构问题的差异化设计要素,需要考虑学习者在客体表象/空间表象/言语表达、竞争/合作与独立/依赖上的倾向,三个要素的设计如表13所示。对于不同的被试,为其设计的终点目标如表14所示。



(6)对于使能目标的确定,若终点目标定位于结点“编写内联函数”,对于已经能够“定义函数的实现”的学习者,则需要将这两个结点之间的目标作为使能目标,即图8中的白色结点。



假定该学习者的学习偏好与被试1相同(即客体表象高分型、分析思维型、沉思型、合作型与独立型),由于已经为结点“函数原型”设计了差异化目标,因此该学习者的教学目标列表可以设计为:


依据接口描述,选取相应的函数原型;能够利用函数原型来设置默认参数;说出关键字inline在程序代码中出现的位置;解释内联函数与宏的区别;能够编写函数,该函数接受一个字符串输入,并返回一个与输入相同的字符串,若输入为空,则返回的字符串为“default”;能够编写内联函数,该函数接受一个正整数n与字符str输入,规则运用问题:编写内联函数言语信息:inline规则:内联函数区别于函数、宏的特征规则运用问题:编写函数规则运用问题:声明函数原型及设置默认参数规则运用问题:定义函数的实现定义性概念:函数原型【学术时空】远程教学目标的差异化设计方法与可行性验证实现将str打印n次。


若终点目标定位于结点“使用指针”,对于已经能够“使用简单类型”的学习者,则需要向其呈现的目标为图9中的白色结点。



假定该学习者的学习偏好与被试5相同(即空间表象高分型、整体思维型、活跃型、竞争型与独立型),由于已经为结点“使用指针”设计了差异化目标,故该学习者的教学目标列表可以为:


能够对结构体、共用体与位字段进行正确的定义、声明、初始化与赋值操作,用以表示对应的数据类型;能够对静态数组与动态数组进行正确的声明、初始化、赋值与访问;能够正确定义并使用枚举类型,明确枚举类型与整型之间的关系;能够正确使用C-风格字符串与String字符串,明确二者在声明、初始化、赋值、拼接、比较与获取长度上的差别;利用cin与cout进行输入/输出操作;能够创建动态数组,并打印数组中的指定内容,明确指向不同数据类型的指针在运算上的区别,注意正确操作内存空间。



基金项目:北京市教育科学“十二五”规划2012年度重点课题“基于远程学习者模型的差异化教学目标设 计研究”(AEA12075)。

作者简介:武法提,北京师范大学教育学部,教授,博士生导师(北京 100875);李彤彤(通讯作者),天津师范大学教育科学学院,博 士,讲师(天津 300387)


转载自:《现代远程教育研究》2017总第5期 总第149期

排版、插图来自公众号:MOOC(微信号:openonline)

本文编辑:慕编组成员(leo)


喜欢我们就多一次点赞多一次分享吧~


有缘的人终会相聚,慕客君想了想,要是不分享出来,怕我们会擦肩而过~

《预约、体验——新维空间站》

《【会员招募】“新维空间站”1年100场活动等你来加入》

有缘的人总会相聚——MOOC公号招募长期合作者


产权及免责声明 本文系“MOOC”公号转载、编辑的文章,编辑后增加的插图均来自于互联网,对文中观点保持中立,对所包含内容的准确性、可靠性或者完整性不提供任何明示或暗示的保证,不对文章观点负责,仅作分享之用,文章版权及插图属于原作者。如果分享内容侵犯您的版权或者非授权发布,请及时与我们联系,我们会及时内审核处理。


了解在线教育,
把握MOOC国际发展前沿,请关注:
微信公号:openonline
公号昵称:MOOC

 

登录查看更多
0

相关内容

设计是对现有状的一种重新认识和打破重组的过程,设计让一切变得更美。
多智能体深度强化学习的若干关键科学问题
专知会员服务
195+阅读 · 2020年5月24日
人机对抗智能技术
专知会员服务
214+阅读 · 2020年5月3日
大数据安全技术研究进展
专知会员服务
96+阅读 · 2020年5月2日
专知会员服务
100+阅读 · 2020年2月20日
新时期我国信息技术产业的发展
专知会员服务
71+阅读 · 2020年1月18日
思维发展型课堂的概念、要素与设计
MOOC
4+阅读 · 2018年12月18日
Financial Time Series Representation Learning
Arxiv
10+阅读 · 2020年3月27日
A Survey on Deep Learning for Named Entity Recognition
Arxiv
26+阅读 · 2020年3月13日
Arxiv
4+阅读 · 2017年7月25日
VIP会员
Top
微信扫码咨询专知VIP会员