健身房关店潮?全案解析浩沙、乐刻、Keep、超级猩猩…揭秘行业20年的潜规则

2019 年 7 月 14 日 36氪

我赌你不会来健身,你赌我不会倒闭。


来源 | 蛋解创业(ID:manjiechuangye)

文 | 蛋解创业编辑部



最近健身连锁品牌浩沙一夜崩盘,全国直营门店全线倒闭,相关新闻铺天盖地,很多梦想开健身房的朋友纷纷后台私信问:


“浩沙这么大品牌都倒闭,是不是健身房不能开了?天天看浩沙搞活动做地推办会员卡,健身房里跑步机还得抢,怎么最后连工资都发不出来了?这钱都去哪儿了?”


于是,蛋解创业编辑部体验了各大健身机构的App、团课、私教等服务,采访了所有我们开健身房的学员和嘉宾,为你揭开健身房中国20多年的顽疾,也为大家剖析目前处于混战阶段的各类健身房业态背后的真实逻辑和未来可能的发展趋势。


接下来就如下问题,给你答案:


  • 一家普通健身房真实收入到底怎样?

  • 为什么健身房倒闭成为业界常态?而威尔士被收购堪称最好结局?

  • 浩沙倒闭揭示的行业顽疾到底是什么?

  • 为什么说超级猩猩、乐刻、Keep分食了传统健身房99%的用户?而他们做的都是同一件事?

  • 一兆韦德、威尔士可能会怎么做?

  • 今冬真会有更多传统健身房倒闭吗?



浩沙之死其实是业界常态


浩沙健身是传统老牌综合健身房的代表,全国门店数量排名前五,1999年成立至今已有20年的历史。2009年浩沙门店达到86家,成为当年行业门店数量最多、规模最大的品牌。


高光时刻,浩沙单月总门店营业额曾经过亿。


但从南京四家店连续倒闭转让开始,浩沙在不到一年的时间里,经历了关店、欠薪、投诉等一系列负面事件。今年6月份,创始人跑路算是让浩沙彻底走到了尽头。由于浩沙的会员数量庞大,涉及到全国多个省市,让浩沙倒闭成为综合健身房模式顽疾集中爆发的典型代表。


那么,这一年多的时间里:


  • 浩沙的倒闭是个体偶然现象? 

  • 还是行业竞争激烈和行业盈利模型弊端催动下的必然结果?

  • 浩沙倒闭揭示的健身行业20年的顽疾到底是什么?


首先,还是请大家跟蛋解创业编辑部一起来看看浩沙的门店运营情况。


一、探店浩沙健身(欧陆店、阳光店)


6月份小编探店时,北京浩沙欧陆店和阳光店已经关门歇业。但因为小编3月份刚刚新办的年卡,所以此次探店的情况是小编作为会员的亲身体验。


浩沙欧陆店位于北京亚运村小营,北四环旁边,附近小区建于2001年,周边两公里有3家浩沙健身,59家健身俱乐部与工作室(高德地图数据),竞争极其激烈。


欧陆店一共1900平米,底商二层,包括器械区、有氧区、私教区、自由力量区、拳击区、动感单车室、操房(2间)、洗手间、男女浴室,无泳池。实际上,所有俱乐部的区域划分都如此,大同小异,他们提供的服务全面,所以也可以称为综合性健身房。这家店2018年刚刚翻修,器械非常新。


在浩沙集团现金流出问题后,这家店并不在关店计划中,这家店是因物业纠纷提前关店。


浩沙阳光店离欧陆店不到1公里,位于社区地下二层与三层,整体面积大过欧陆店,有泳池。阳光店设备陈旧,室内通气效果欠佳,跑步机坏了很多,器械未清洁,全是无数人使用过后留下的汗渍。4月份时还有一两个教练在带会员锻炼,5月份只剩下一位员工负责前台。由于系统不能使用,会员不用刷卡直接进场。店内陆续停止游泳、停止供应热水。



小编当时办的年卡是1360元,但两周之前,这个会员卡还卖1800元。


目前,附近的另一家浩沙门店,惠东店已被迈高体育收购,如今已经重新开业。迈高体育零对价收购,但需要负担一部分债务、员工工资,以及接收会员。对于浩沙其他店的会员,3年以内的会员卡,也给出补价3块钱/天(最近降到2块)的接收政策。


二、健身行业20年,关店其实是行业常态


浩沙倒闭后,会员无处锻炼,也无处退钱,引发大量维权与投诉,人民日报、央视财经等官媒相继报道,让这家传统健身品牌成为热议对象。但其实在行业里,健身房倒闭从来都不是什么新鲜事儿。


中国健身行业起步于2000年左右,之后的两三年里,2001年北京申奥成功与2003年非典事件掀起了全民健身潮,健身行业迎来黄金期,部分大型商业健身房成为社区配套设施。那段时间,北京出现了浩沙、中体倍力、青鸟等知名连锁品牌,上海有威尔士、一兆韦德、英派斯等。2002年,一张中体倍力的年卡能卖到1万元,青鸟健身则为8000元。


当时行业毛利率超过40%,红利期吸引了大量玩家入场。


2004年以后,健身行业呈现爆发式增长。2010年,俱乐部最多的城市北京有529家。由于健身房同质化严重、盈利模式单一,价格战成为最有力的竞争手段。2010年以后,大型综合健身房年卡价格已经跌到3000元左右,小俱乐部价格只有七八百。


2009年,中体倍力的毛利率下降到3.87%。而需求端,2008年全球金融危机加上房价大涨,白领群体用于健身的支出减少,健身行业市场规模增长放缓。


随后的2011年,全国健身房数量出现负增长,北京少了46家,大量健身房开始倒闭。


一些知名健身房连锁品牌的数据更具有代表性,比如,2008年底中体倍力有44家店,到2011年底只剩下32家。2011年5月,青鸟健身在北京的5家门店因为拖欠租金被物业强制关闭;6月,武汉帕菲克健身18家店跑路。据中国产业信息网统计,2013年中国商业健身俱乐部总数约为5000余家,其中80%基本在维持或亏损状态。

之后的几年里,健身行业缓慢发展。直到2015年,以乐刻、Keep、超级猩猩、光猪圈、火辣健身等为代表的互联网健身兴起,健身行业再次迎来高速发展,而这次的浪潮也极大的冲击了传统健身房。


2016年7月,率先将大型健身会所概念引入亚洲的加州健身香港总部陷入财务危机,2名高层被捕,北京分公司以“统一内容整顿”为由暂停开放,最终倒闭告终。有媒体估算,加州健身香港店当时拥有会员多达10万人,涉及金额可能逾亿元。在这种压力下,传统健身房也在寻求改革,浩沙在2017年1亿元战略投资啡哈健身App,2018年推出智能化健身房。同时期,浩沙在2017年开始放开加盟。


2018年健身行业报告数据显示,近84%的健身俱乐部熬不过12个月。

这些健身房倒闭的原因各有各的不同:竞争加剧、经营不善、经济周期下行等等,但这些原因引发的结局,都是“现金流枯竭”。


三、预付费模式堆高负债率,关店那一秒才决定赚不赚钱


健身行业与大多服务行业一样,都采用预付费模式。年卡、私教课,卖出那一刻就收到了未来一年甚至三年五年十年的现金流。这样做,回本周期非常快,有的健身房开业预售就能收回几倍的投资金,还能锁住客户。


迅速回笼资金的那一刻,创业者悬着的心就放下来了,因为做生意,几个月就收回所有投资不正是我们梦寐以求的吗?


但是,大多数店主并没有想过,当你开业头几个月,几万几十万甚至上百万的收会员费时,这些钱还不能算是你的利润。因为今后一年甚至数年,你都要持续为这个会员服务。


所以,开健身房,业界一直流传着一个笑话:开健身房,会籍顾问赚钱了、教练赚钱了、甚至前台都赚钱了,但是老板不赚钱。为啥?因为会籍顾问和教练的销售提成当月就发,但一个会员,老板却要服务12个月甚至更长。数据显示,84.4%的健身私教都有销售KPI。



也正是这样,许多开健身房的店主,赌的就是健身小白一时头脑发热,坚持不过三天就不来了,赚的就是消费者冲动消费交钱的那一刻。


在这种盈利模型下,多数健身房最在意的还是会籍顾问以及教练卖私教课的销售能力,而不是会员到底在这能不能长期坚持健身,减脂,塑形。所以,存在了20多年的传统健身房预付费模式,决定了它就是一个销售型的行业,根本不是一个服务型的行业。


现实也是如此。


和多名健身房老板交流过程中得知,健身行业的算账方式与其他行业大有不同,只看现金流,他们说,如果整天看着负债率,健身房基本就可以不用做了。


于是,这就形成了一个恶性循环。


一家健身房永远只能靠吸纳新会员来滚动现金流,根本无心去提高服务质量,不提高服务质量,意味到了第二年就没有续卡率。但一个线下门店,只能覆盖周边3-5公里,竞争激烈时也就2公里左右,这小小范围内居住的人群和流动人口有限,3年左右也就开发的差不多了。


所以,开个健身房两三年关店走人就成了业界常态。这种模式下,健身房根本没有好的“退出机制”,这里的“退出机制”是指企业将会员的现金流变成净利润的机制,反倒是倒闭成为最佳的退出机制了。


在过去监管不严格的时候,健身房店倒闭了,会员的卡钱自然而然成为了利润,可以清算了,倒闭的那一秒成了健身房赚钱的那一刻。但现在,一般都是真的遇到经营困难血本无归,因为一旦跑路就会被列入黑名单,对今后的创业和生活会产生巨大影响。


在这里,蛋解创业编辑部要向广大创业者普及一个会计准则上的词汇,叫做“负债”,因为预收费的模式,给健身房带来最大问题就是负债率过高。建议采用预付费模式的其他业态,如瑜伽、美容、美发等行业的创业者都认真阅读这部分内容。


用通俗的语言解释就是,健身房收来的年卡会费,按照会计准则,应该按每个月或季度计为收益。以一张年卡3000元为例,分摊到每个月只有250元的收益。当一个3000元的会员费到了健身房的账户时,多数业主的私账就成了当月收入,但实际上,这3000块是企业的负债,每过一个月,你的负债会少250元。


这负债有什么影响呢?


从经营层面来讲,就是你未来服务会员,每天都只有支出没有收入。比如说,一个1500平米的健身房,年卡1500元,那么就算这个人不健身只是每天来洗澡,健身房都赔钱。


从资本层面来讲,我们举几个例子。


2016年12月,贵人鸟拟100%收购威尔士时,公布的财务数据显示威尔士2016年负债率高达92%,2015年更是达到94%。但最终收购失败,高负债率是主要原因。


高负债率也让俱乐部抵抗风险的能力非常弱,一旦遇到市场环境变化,很容易崩盘。浩沙就是一个典型的例子。


当时,浩沙健身母公司浩沙国际股价闪崩,导致公司资金链断裂。负面消息引发消费者恐慌,健身房业绩下降,现金流难以为继,浩沙国际又无法为其输血,而浩沙健身单独寻求融资又失败,最终彻底崩盘。


浩沙健身首席营销官张迎在接受懒熊体育采访时表示,负面消息传出后的第一个月和第二个月,健身房业绩下滑20%-30%,紧接着到10月,加上健身淡季本就有业绩减少,再受负面消息影响,当月的现金流还不够付房租。


这才有了文章开头,为了缓解资金压力,浩沙健身在2018年11月份,将南京的4家店全部转给了金吉鸟的故事;也有了小编在今年春天健身旺季即将到来时,能低价购购买浩沙年卡的事情。


现在看来,当时浩沙急于回笼资金,小编也成了被收割的最后一茬韭菜。其实,浩沙健身在2017年宣布正式开放加盟时,应该就已经遭遇资金不足的问题。一般情况下,长期坚持做直营连锁的品牌,突然放开加盟,很多时候都是希望通过加盟模式回笼一笔资金。


在中国,对于预收费模式,政府部门缺乏行之有效的监管措施。按照《企业破产法》规定,企业破产清算,优先清偿企业所欠职工工资和劳动保险费用,然后是破产企业所欠税款,最后,才轮到预存消费的会员们所持有的普通债权。前一顺序债权全部清偿之前,后面顺序的债权不予分配。而一般健身房破产都会欠下高额薪资。于是出现很多消费乱象,各种强行推销、诱导,拒绝退费,让消费者在健身房遇到完全不公平的待遇。蛋解创业编辑部统计了北京6家知名连锁品牌其中18家健身俱乐部,差评率最低在9.7%,最高31.1%,平均达到了21.5%,好评率平均只有65.6%。

今年5月,上海出台了《上海市单用途预付消费卡管理实施办法》,要求经营者在政府的平台注册,每季度报送营收数据,并要求设立专用银行账户管理预收资金, 设立预收资金余额风险警示标准,比如一般风险警示标准为20万元,预收金余额超过20万,必须将40%存在专用账户里。这种规定目前执行情况如何,很难说,因为毕竟更多的健身房会费落到的都是私人账户而不是对公账户。


那能不能想办法降低负债率呢?我们先在理想的状态下分析一下。


健身房负债来源于两部分,一是会员卡,一年、两年、五年,甚至是十年,但会员卡的价格却不是按年数成倍增加,比如一年卡3000,两年卡可能只需要3800;二是私教课,健身房私教课从不单卖,都是打包销售,至少12节课起卖(按常规健身频率一周三次,12节是一个月的课程量),最高能达到几百节。


所以减少负债可以从减少预收费周期,提高消课率入手,比如实行月卡制。这方面美国的经验或可借鉴。


美国健身房主流是月卡制,一般健身房月卡50-60美元,高端的100美元/月,俱乐部最多的上市公司Plant Fitness月费仅需要10美元。这是一种比较极端的情况,当然也有一些折中的做法,比如多推季卡、半年卡等。最近,威尔士进行改革,逐步放弃十年卡的销售,并开始减少长期卡的比重。但这种方式也会增大现金流压力,对经营提出更高的要求。


另一方面是提升消课率。消课率是衡量俱乐部能力的一个重要指标。但是消课率的提升天花板很低,一名教练每天也就能上3-5节课,一家3000平米的健身房大约15个私教,一个月最好的情况也就能上1350-2250节课。而健身又是一件反人性的事情,实际消课量会更低。数据显示,2018年俱乐部私教月均上课量只有67.3节,15人算下来月均约1010节。


当然,也有通过增加零售来改善现金流的,比如水吧、营养补剂、运动周边,但目前来看这部分收入只是一个很小的补充。三体云动2018年健身行业数据报告显示,零售只占健身房收入的3.1%。


综合这三方面的情况,在现有的店面形态下,如果不改变目标用户和产品形态,传统健身房很难做到低负债率。如果强行采用月卡、季卡,私教单次付费,可能连现金流都无法保证,健身房根本经营不下去。


传统健身房靠卖年卡、打包私教课盈利,这使得企业负债率非常高,面临很大的经营风险。在以往竞争不那么激烈时,俱乐部有足够的新增用户来滚动现金流。但如今各种月卡制、次卡操课为主的新型健身房兴起,满足了绝大部分健身小白的需求。俱乐部新增用户骤减,经营压力陡增。浩沙健身在这种行业大背景下艰难维持,同时又遭资本市场狙击,倒闭是必然结果。



超级猩猩火爆的背后是什么?


与浩沙的命运不同,以超级猩猩、Keep、Shape、Spacecycle等为代表的团操课健身房,是2018年健身领域发展最快的门类。这批新的互联网健身品牌看到了传统综合健身房的弊端,纷纷推出门槛更低的月卡,甚至是次卡,超级猩猩就是其中的一家。


我们实地探访了超级猩猩位于北京市海淀区天创大厦一层03号的中关村店,我们首先拆解以下几个问题:


  • 为什么团操课对传统健身房冲击这么大?

  • 99%的健身小白真实需求到底是什么?

  • 和传统健身房相比,超猩还有哪些优势?

  • 以单车、泰拳、黑科技等为主题的个性化健身工作室是未来发展趋势吗?


一、实地探店超级猩猩



课程:超级猩猩没有App,所以一般在小程序约课,也可以在美团和大众点评购买代金券再去小程序兑换约课券使用,目前超级猩猩只有深圳、广州、成都有私教课,私教价格有350元和500元两档,其他城市都只有团操课。没有月卡和年卡,单次团课69元起步,主要有89元、129元、159元几种课。


环境:大厦一层底商,面积约200平,主色调为橘黄色。进门处有一条长板凳供人休息。只有一个团操教室,五六个更衣室,二十个储物柜,一个卫生间,没有淋浴间,整体感觉场地有点拥挤。每次教室最多可容纳20人上课。教室里有杠铃、瑜伽球、瑜伽垫、哑铃、战绳等轻便设备,没有大型设备。


教练:当时店里只有一个带团操的教练,超级猩猩的教练全国有几百个,分全职和兼职,门店之间的教练是共享的,就近上课。


体验:在小程序自助约课到店,输入门禁密码进入教室,没有前台接待,不办年卡,没有推销,微信预约,按次付费,到店后所有需求全程自助解决。


二、团操次卡火爆的背后是满足了99%健身小白的需求


超级猩猩2014年成立,最早在深圳地区打造集装箱形式的24小时健身舱。做了一段时间后,2015年开始转型,主打团课,采用单次付费模式。从目前市场反馈来看,与枯燥的有氧项目以及难度较大的力量器械相比,团操课更符合入门级小白健身用户需求。前不久,超级猩猩宣布获得3.6亿人民币D轮融资。

那么,健身小白的需求到底是什么呢?


其实根本不是成体系化的,按时按步骤长期的去完成增肌和塑形,他们的需求就是体验健身的感觉,寻找流汗的快乐,甚至是社交和在朋友圈秀一下自己健康的生活方式。这部分人,通常第一次兴致很高,跳的也很high,但是接下来一周都浑身酸痛,下一次去基本就是一周以后了。接下来再玩一两次,等发现这种健身方式并不会产生肉眼可见的效果时,他们就从健身房消失了,自然的选择了放弃。


这里面的转化率大概是多少呢?虽然行业没有准确数字,但从单体健身房的表现和部分行研报告来看,大概会有15%—40%左右的用户会选择办会员卡或购买私教课程。转化率差距这么大的主要原因在于,各健身机构引流课程或产品能够吸引的用户消费水平不同,一般消费水平越高的转化率越高。


那这部分小白用户群体有多少呢?


有数据显示,美国3.27亿人口健身人口占比高达20.3%,而我国对应的渗透率仅3.1%,中国健身行业的巨大潜力尚未释放。另一面,蛋解创业编辑部采访的业内人士表示,过去在传统健身房办年卡的人,99%都是健身小白。


也就是说,在中国市场,绝大部分想健身的用户首先都是超级猩猩、乐刻、Keepland这类有团操课程品牌的目标用户。所以,定位准确,用户基数巨大,且解决了用户的核心诉求,是超级猩猩这类型团操课程能做起来的第一个原因。


这也是为什么我们认为,无论业态有何不同,超级猩猩、乐刻、Keepland现阶段做的都是同一件事情。那就是,疯狂抢占过去经常被传统健身房办卡模式忽悠的小白用户,然后基于这群用户去做新的变现路径。


而他们分流的这部分用户,正是传统健身房盈利模型下最主要的现金流来源。基于此,根据业内人士预测,随着2019年健身行业淡季的来临,会有更多的健身房死在这个冬天。


在整个的访谈过程中,很多从业者都认为超级猩猩的未来可期。一是因为从现金流角度来讲,它的门店应该是可以做到微盈利且坪效较高;二是因为,超级猩猩在课程研发和教练培养方面也有前瞻性的投入。


超级猩猩能够实现微盈利主要体现在两方面:一是现金流,一是成本结构控制。


现金流方面,超级猩猩每节课价格从69元到239元不等,通常情况下,一个超级猩猩的门店一个月能开300节团操课,每节团操课15人左右,这样算单个门店的每年营收约373万,根据蛋解创业编辑部和业内人士的估算,超级猩猩大部分门店都能做到微盈利。(此数据按照一节课单价69元计算,未将私教课考虑在内,仅供参考。)



成本结构方面,超级猩猩门店类型目前主要分为全能店、主题馆、单车店、亲子店、动静店和健身舱六种,面积一般在200-300㎡之间,没有淋浴室。为了降低成本,超级猩猩的选址尽量避开商业综合体而设在交通方便的办公楼二三楼;门店没有前台,教练也只在上课的时候来。用户全程自助扫码进店上课,极大降低人员成本。


从课程研发和教练储备上,超级猩猩目前有一半的团操课来自于购买新西兰的莱美版权课程,另一半是超级猩猩自主研发。引进一套莱美课程的版权价格高昂,需要十几万,所以国内90%的健身房尤其是小的健身房都没有购买版权,只是将有莱美认证的教练请到健身房来上课或者培训自己门店的教练。据了解,Keepland和大多数传统健身俱乐部在课程上多少都会引入莱美课程。莱美成立时间超过50年,进入中国超过20年,为全球范围内的健身房提供授权团体课程。


除此之外,超级猩猩还成立了超猩学院,培养自己的健身教练。超级猩猩目前约有员工400人,其中250人为教练。这也为超级猩猩日后大规模开始涉及利润较高的私教课程,甚至开设综合型健身房,做好了准备。


目前,除了超级猩猩这类型的团操课分流了大部分健身小白之外,还有一些垂直类的健身工作室也表现的不错,比如以单车、泰拳、划船、科技健身为主题的健身工作室。此次蛋解创业编辑部就实地探访了以动感单车为主的SPACECYCLE和以黑科技智能健身为主的K-EMS。


特别说明,在蛋解创业编辑部看来,瑜伽健身已经独立成了品类,不在此次测评范围之内,但有一些盈利模式完全可以参考。


三、以单车、泰拳、黑科技等为主题的个性化健身工作室是未来发展趋势吗?



SPACECYCLE的这家店在三里屯太古里北区,3间操房,1间单车室。以前是动感单车,现在发展有Barre、瑜伽、单车为主的团课。由店里提供锁鞋,首次来工作人员帮助调整座垫高度和前后位置,但是单车课程很一般,与健身俱乐部的动感单车课体验差不多。体验不好的地方在于车把上留下大量汗水干后凝成的物质,一手下去很黏。浴室服务比较不错,提供热水澡,有大功率吹风机,还提供塑料袋装换洗衣服。


K-EMS健身是用电脉冲刺激肌肉,增强训练效果,效率也比较高,20分钟是一个训练时长,传统私教是60分钟左右。在康复领域很常见,对关节受损无法动弹的人,能有效防止肌肉萎缩。K-EMS目前有200多家店,以加盟为主,是国内最大的科技健身工作室。



K-EMS的这家店在朝外SOHO一层,门店两层,100平米左右。小编去体验了一番,体验前先要全身换上店里的衣服,一次性内衣内裤,可反复穿的短裤短袖,然后是能连线的外套。通电后全身肌肉震动,紧绷,肌肉的能量很快被消耗,坚持十多分钟后,自重深蹲已经不行,膝盖不自觉内收,出汗非常多。虽然不适合我这类“勤快”的健身用户,但或许对想躺瘦的小白有一定吸引力。


与传统健身俱乐部相比,个性化健身工作室不具备价格优势,但是在环境装修和内容服务上都做出了自己的特色。当用户对单调乏味的力量训练器械和单一的跳操逐渐丧失新鲜感时,就迫切需要新的内容形式来体验。但值得注意的是,小众运动的受众群体有限,还是需要在调查市场后再选择一个相对市场基础大的主题运动种类切入,然后进行精细化运作,只有成为了该品类的第一,才能被市场记住。


超级猩猩以操课切入健身行业,针对的人群是小白级用户,正是符合中国健身渗透率低的市场行情。通过引入莱美以及自主研发操课内容,培养一批初级健身忠实用户,这成为超级猩猩的核心竞争力。之后再向私教、培训学院等业务延伸,抢占传统俱乐部的核心业务,这也是超级猩猩估值高的重要原因。特色类操课与超级猩猩打法相似,以单一、热门领域操课来带动流量,之后再扩大操课品类,如果要维持更长的用户生命周期,最终都得向下延伸做私教。



乐刻和Keep的起点不同但终点却相似


说到新型健身房解决方案,就不得不说乐刻健身和Keepland。


乐刻是第一个主打“24小时”、“月付制”、“无推销”、“智能化”小型互联网健身房的品牌。同时乐刻也是互联网智能健身房中,拥有门店数最多的品牌,全国有近500家店,目前拥有会员人数超过320万。去年10月获得腾讯、治平资本、高瓴资本的D轮战略融资。



Keepland是国内运动科技公司Keep的线下运动空间,主打单次付费,用户即买即用即走模式,为健身小白用户提供不同种类的精品团操课,将Keep优质内容延伸至线下。目前只在北京和上海开设门店,共14家。


今天,蛋解创业编辑部实地探访了乐刻位于北京市海淀区中关村大街海龙大厦八层的优客工场店,和Keepland西城区复兴门百盛商场北区3层的复兴门百盛店,我们来看看:


  • 乐刻和传统健身房有什么区别?

  • 乐刻的单店盈利能力到底怎样?

  • Keepland运动空间的单店盈利能力怎样?

  • 为什么Keepland和乐刻的终点或许相似?


一、实地探店乐刻



课程:可以在小程序和App上约课,会就近推荐场地,有团操课、私教和器械课,每天有6节不同类型的团课,课程主要有自主研发,也有引进的课程,如莱美、尊巴。也有年卡和季卡,主要是卖月卡,月卡在一线城市199元/月,二线城市129元/月,私教价格220一节课,课有的9.9元,有的是免费的。


环境:面积不大,约120平。一个团操教室一个器械区,大半的面积给了团操教室,器械区主要有史密斯机、杠铃哑铃、有4台跑步机,种类不多,但基本能满足健身小白的需求。店里卫生比较干净,就是地方小透气性不好,没有洗澡的地方。


教练:当时店里只有一个私教和店长,私教上课很认真,感觉跟学员关系不错。店里有20多个教练,平时常在的有6个,都是平台教练,属于兼职。店里没有教练推销买私教课。


体验:当时去的时候刚好没有操课,店里在运动的人约5个,店长是一个80后女孩,非常热情负责。据了解这家店是金牌门店,店长自己也有健身教练资格证,但目前还没有带课,总的来说这家店的服务很棒。


二、乐刻模式:线下密集开店布点,构建人货场服务平台


乐刻由阿里巴巴和舒适堡健身的高管共同创办,成立于2015年。当时正值全城热炼、小熊快跑等公司追随美国的ClassPass模式,他们推出99元包月服务,消费者可以去任何一个签约场馆,每个场馆每月消费次数不超过 3 次,但这种商业模式遭到健身房一致抵制。



本质上,ClassPass是商户的导流模式,但在中国违背了传统健身房以“年卡预售”为核心的商业模式。  


就像蛋解创业编辑部前文描述,大多综合健身房都是靠办卡覆盖经营成本滚动现金流,靠私教获取利润。那些长期健身又不买私教课的人对健身房来说就是亏本。2017年的数量显示,健身俱乐部活跃用户比例仅为7%。


他们的亏损,只有靠低锻炼频次即那些冲动消费的会员和私教服务来补充。从健身房营收占比看出,近几年私教占比越来越大,2018年月均收入中52.2%的收入来源私教,37.3%来源期限卡(年卡)。一位健身房老板告诉蛋解创业编辑部,2014-15年以前,会籍和私教是1:1,现在是1:2,教练成了支柱。


随着健身的普及,冲动消费的会员越来越少。所以现在的大型综合健身房,就是靠把高锻炼频次的会员转化成为私教来提高利润。


反观ClassPass模式,首先是带动了低锻炼频次的冲动消费者从办年卡变成办月卡,这减少了传统健身房一部分收入;其次,高锻炼频次的人呢,同一家店只能去3次就让私教的成单率变得非常低;最后也是最关键的,能接受99元包月的人,基本都是尝鲜的,健身本身就是个反人性的事情,基本上这些尝鲜的人坚持一两次之后就知道放弃了。


所以,ClassPass模式在国内几乎是断了传统健身房的活路。


乐刻主打99元月卡制、在模仿ClassPass模式的同时,自己开线下健身房。首家旗舰店杭州城西银泰店,只有273平米,99元包月,24小时营业,不设浴室,没有前台。


虽然首家店的开业情况不错,但当时甚至现在,业内人都普遍不太看好乐刻的这种模式,主要原因是,如此低价的月卡,场地又小,运营人员又少,很难保证单店的现金流能力,接下来我们就具体看一下乐刻的单店运营情况。


乐刻同样针对健身小白群体,对于刚接触健身还没养成健身习惯和只想减肥的人来说,团操课最适合,复杂的力量训练和器械使用并不需要,因此乐刻把大面积用于操房使用。剩余空间只能满足几台跑步机和简单的器械摆放、两间更衣室一个卫生间。


乐刻在缩小门店面积的同时减少了人员成本,每家店只配一名店长,像打扫清洁的工作有时候店长忙不过来,会招一些兼职人员来做。这种方式能够降低单店运营成本。


乐刻和传统健身房在教练薪资结构上也不同。


传统健身房教练的工资一般由“底薪+销提+课提”构成,底薪只占教练收入的很少一部分,通常1500-3000元,通常销提是当月私教销售量的2-10%,课提是当月上课量的20-40%,根据业绩阶梯定价。一个教练月收入1万5很正常,只能算中等水平。而乐刻教练的薪资由“底薪+课提”构成。乐刻的教练分全职和兼职,不管哪一种都不能向消费者推销课程,所有销售任务由乐刻统一负责。据了解,乐刻的私教课220元一节,70%的提成给到教练,教练单节课收入与传统健身房私教差不多。


那么乐刻的单店到底是盈利还是亏损呢?


由于健身房的成本结构较为复杂,很难准确计算,此次蛋解创业编辑部只能大致推算了一下探访这家的店盈利情况,数据仅供参考。


该店营收来源主要分三部分:月卡、私教和团操。月卡部分:该店每月大致有300个会员,月卡199元,月收入约6万元;私教部分:私教客单价220一节,该店6个教练,按照平均每人每天1.5节课来计算,月收入约6万元;团课部分:该店公开排课每天3节,每节课10人左右,客单价39元,此部分月收入约3.5万元。综合起来,该店每月总营收约15万元左右,年营收月180万。而该店每月房租成本约3.6万,人员成本(1个店长和6个教练)底薪约3万,设备损耗和水电每月约5000元,每月固定成本约7万。


所以应了乐刻创始人兼CEO韩伟曾说过的一句话:乐刻门店毛利润是有的。但如果去掉私教课程消课70%的分成,团操课老师的课酬,还有乐刻大规模的营销推广成本,该店盈利的可能性非常小。


不过,乐刻作为一个互联网型企业走的并不是单店盈利的模型,走的是平台覆盖用户数拓展多个变现方式,以做高估值的资本路线,短期内单店盈利不在资本的预期之内。


韩伟在接受媒体采访时就提到,乐刻是健身界的Uber,以消费者为中心建平台来串人货场三环,消费者是“人”,场地是“场”,教练是“货”,用平台去串。简单来说,乐刻就像淘宝一样,消费者就是买家,教练就是卖家。教练借助乐刻展示自己的专业能力和服务,靠口碑传播去获得更多的消费者。



实际上,有了“人”,有了“场”之后,“货”到底是健身服务还是健身周边产品就不那么重要了,做电商变现成为乐刻必然尝试的一条路。


2018年8月28日乐刻启动国内首个运动装备垂直领域购物节,上线两分钟销售额就突破50万。当日,人均客单价到了506元。此前的“第三届528运动健身嘉年华”,乐刻运动通过线上线下引流,官方数据显示吸引2000人次到场,一天销售额达到1000万元。



但是,蛋解创业编辑部能搜索到的关于乐刻进军垂直电商的新闻报道多数都是2018年第三季度之前,而且根据韩伟最近关于“新零售更大的机会在服务领域,而不在标品市场”的发言,我们大致能看出来,乐刻现阶段更大的战略仍然是快速做多门店,做高用户数,或许这和标品电商并没有想象中那么好做也有关系。


于是,采用类加盟的模式开放合伙人制度,成为了乐刻的一个尝试。


2018年5月,坚持了3年自建自营的乐刻,开始放开合伙人制度,筛选前50位名额免费帮助单店进行升级。

目前乐刻已先后落地了60家合伙人门店,据官方介绍,所有门店已实现盈利,最高单店月利润达16万。2019年的目标是,90%为合伙人店面,10%为自营店。目前,乐刻拥有450家门店,但宣称未来3年的目标是5000家店。这么大规模的数据,在健身房这个行业,完全自营极其困难。


三、实地探店Keepland


接下来,我们看看Keepland的门店情况。



课程:可以在Keepland 小程序和App上约课,就近推荐场地,只有团课,没有私教课,课程主要是自主研发,也有少量引进,如莱美、MOSSA POWER功能杠铃课等。没有月卡和年卡,都是按次数约课,单次团课价格有79元和99元两档。


环境:商场3层拐角处,面积240平,门口设有休息区,有6个更衣室和50多个储衣柜,旁边墙上有一个智能大屏幕,课程结束可以看到自己的排名。没有淋浴间,两个团操室里面只有瑜伽球、瑜伽垫、重力球、哑铃、杠铃等轻便设备,没有大型设备。教室的正前方有一块用来显示授课时间和会员心率的显示屏,两侧上方安装了三块用于播放教学视频、采用“双师教学”制度的小型显示屏。每次教室最多可容纳24人上课。


教练:当时店里只有一个带团操的教练,从店员处了解到,Keepland 在北京所有店加起来的教练一共有106个,门店之间的教练是共享的,就近上课。


体验:有三个前台接待,负责引导顾客到店扫码,领取智能手表等运动前准备活动,小编体验的是79元的蜜桃臀课,有13个人在上课,一个小时下来人非常疲惫。课程结束可以在大屏幕上看到自己的心率指数、消耗卡路里数以及当前排名,小程序也即时生成了运动数据,感觉挺好。


四、Keepland:线上大流量+线下承接用户提高粘性


2015年上线,作为一个健身课程学习和运动打卡软件,截止到2018年7月,Keep已完成D轮1.27亿美元融资,线上用户达1.6亿。长时间以来,Keep都希望通过垂直电商来实现盈利,但这条路并不好走。


于是,在乐刻、超级猩猩线下门店扩张的同时,Keep做线下运动空间也是顺势而为的事情。Keepland是Keep对传统健身房的场景延伸,目前有14家门店。


Keepland的场地大多在200-300平米,采用线上约课,单次消费。也是团操,每节课的流程被分拆为自由热身,循环训练和拉伸三个部分。教练会按照教室中央显示器上的系统时间,安排课程节奏,相对标准化。课程除了自主研发的,也有引入如较莱美、Zumba等操课类、舞蹈类课程。自主研发的占60%,购买第三方版权的占40%。


小编体验的这节蜜桃臀课,最大的感受是,上一节 Keepland 的课程,相当于一次线下互动加强版的 Keep 教学。在Mix部分是有教练培训的,主要为了保证教练每次传递出来的东西是标准化、规范化。


当然,互联网公司做线下,很多时候会有不适应。小编就在一篇健身行业垂直类文章的评论里看到了这么一条信息。



但是,Keep线上达1.6亿的注册用户,月活超过3000万的数据真的让人垂涎三尺。


毫无疑问,巨大的线上流量是Keepland的绝对核心竞争力。


我们先来看看探访的这家店的现金流情况:


Keep App上显示,Keepland单次约课的价位分别在79元、99元2个档位。一个Keepland空间可容纳人数最多20人。小编当时是周四下午3点探店,当时店里有13人上课,所以按照70%满客率来算,一个Keepland一节课的营收最低1106元,一天12节课,月收入约37万,年收入约450万元。目前,Keepland还没有做私教课程。从这个数据来推算,Keepland的坪效要比乐刻高一些,但比超级猩猩要稍差一些。



实际上,如果从健身房形态、用户体验、成本结构来讲,Keepland和超级猩猩更类似,都是单次团课,没有月卡季卡,唯一不同,超级猩猩后端已经开始做私教转化。而乐刻则一直强调自己在健身房背后还有更大的野心。


但是,由于乐刻一直强调的“人货场”,Keep也有,而且蛮强大。所以蛋解创业编辑部最终还是选择把这两家放在一起对比。


和乐刻一样,Keep短时间内也不在乎自己单店的盈利能力。Keep创始人兼CEO王宁就曾表示,比起整个Keep生态下产生的交易行为带来的价值,他并不在意现在的Keepland 单店是否盈利。因为在Keep的规划中,无论是做线下健身空间还是卖智能产品,都不是简单将流量变现,而是在构建 Keep 的生态。


也就是说,虽然目前这个“场”一个更多的在线下,一个更多的在线上;“货”一个更多的指教练也就是服务,一个更多的是电商产品;但由于他们的“人”毫无疑问是同一群人,同时涉及线上和线下流量打通,所以在蛋解创业编辑部看来,他们两家的“场”迟早也会有交集。


至于是试探性的攻防、单点狙击还是大规模的正面交锋,最终要看哪一个业务能给彼此带来更多的现金流和用户粘性。其实,在资本流动性降低的寒冬,现在摆在更多互联网创业公司面前的是钱,而不是情怀。


乐刻出现在国内健身行业处于分水岭时,凭借主打99元月卡制、24小时、无推销、小型化智能化新型健身房模式,在市场迅速声名鹊起,开放合伙人制度后扩张速度明显加快,乐刻通过线下密集开店来将教练和成用户连接起来,试图打造一个健身行业的“人货场”平台。而Keepland是Keep对传统健身房的场景延伸,主打团操课,单次消费,虽然和乐刻都是做平台的,但起点不同。两家服务同一拨用户,最终都是要做到线上线下流量打通,他们的终点或许相似。



传统综合型健身房的出路在哪儿?


目前,整个健身房行业基本处于混战阶段。传统综合健身房忙着改革,而创新型建设房忙着跑马圈地占领市场。


在传统健身房里,业内比较知名的是一兆韦德、威尔士、青鸟健身等。在三体云动2018健身数据报告中,一兆韦德与威尔士的收入分别排第一和第三。这两家的管理模式也被很多从业者所效仿。


接下来,蛋解创业编辑部就和大家一起来探讨以下几个问题:


  • 一家普通健身房的真实收入情况如何?

  • 以一兆韦德和威尔士为例,传统健身房目前的生存状况如何?他们的优势是什么?

  • 为什么我们说传统健身房不会消失,但传统健身房的盈利模型将会被淘汰?

  • 小白能开健身房吗?


首先,我们还是先来体验一下他们的店。


一、实地探店一兆韦德与威尔士


一兆韦德北京望京华彩店位于购物中心旁,公寓楼的负一层与第二层,周边有小区与写字楼,门店开于2009年。面积4000平米左右,包含泳池。力量区、泳池都能看到窗外。设备质量较好,外观比较新。一共有15名私教,8名会籍顾问。节日前一天下午6点多,有20多人锻炼。



会员卡价格:这家店两年卡报价12816元,五年卡21516元。付费方式引入金融,分12个月分期扣款。大众点评显示这家店年卡6063元,周边两公里内的47家健身房,其中15家是俱乐部,年卡以2500-3300元居多,也有在5千、8千的。


私教价格:常规课350-650元/节,一次性买得越多越便宜,一般能做到420元左右。2018年北京地区私教课平均价格为434.5元。


体验:进店由会籍顾问带着在俱乐部转一圈,了解环境,然后是推销会员卡。由于小编主动拒绝体测,私教直接带着从固定器械开始练,没有针对某一肌肉群,动作指导比较到位,针对锻炼的肌肉部位发力感明显,组间休息的时间明显不固定。


威尔士北京悠唐购物中心店开在商场负一层,周围有外交部、朝阳区政府、中石化、中粮、中国人寿等政府机关和国企,还有多个写字楼、小区。面积2000多平米,没有泳池,虽然不是新装修,但设备外观依然比较新,维护得比较好。一共有15名私教。节日下午五六点,有二十多人在锻炼,其中80%都在上私教课,都是老会员。



会员卡价格:一年卡报价5000元,两年卡为7000元。大众点评显示年卡3080元。周边两公里内以私教工作室为主,大众点评数据显示,19家健身房只有4家俱乐部,俱乐部年费有3千左右,也有1万左右的。


私教价格:常规课400-700元/节,一次性买得越多越便宜,一般能做到420元左右。


体验:进店由私教主管带着转了一圈,了解环境,然后做体测,主管介绍威尔士的私教管理,先有纸质健身计划,每次锻炼都会记录动作名称、重量、组次、该会员动作的问题点,以及对本次训练的总结,形成一本训练记录,私教服务结束后可以给到会员。而在线上,还会针对每一个会员建立微信群,在群里督促会员发布每天的饮食内容,由负责的教练做记录。这之后是热身,再由两名私教先后带着做器械练习、拉伸,值得注意的是,私教写好一张当次训练计划。锻炼结束后,主管已经写好健身计划,并告诉小编体态上的问题,训练弱项在哪里,以及如何安排训练,3个月、半年、一年后要达到的效果是什么,最后是报价环节。小编在接触过的五六家健身房中,威尔士是唯一一家做到体验课也写一份训练计划的品牌,或许这就是销售额高的一个原因。


二、一个还不错的普通健身房的收入情况


我们首先看一看这两家知名品牌的收入。


根据2018中国健身行业数据报告显示,一兆韦德2018年营业额预估19-20亿,平均单店约1500万;威尔士2018年营业额预估16-17亿,平均单店约1300万。据一名店员透露,一兆韦德华彩店单月私教销售额为90万,新增会员数每月20多人(可能低估,这家店已开10年),按两年卡报价12816元计算,单月总销售额约105万,不算淡旺季,年销售总额约1260万。据2018中国健身数据报告显示,一家2017年9月开业的一兆韦德健身房,月均210万销售额,全年2520万。


与蛋解创业编辑部之前测评过的宠物、火锅、茶饮等行业有所不同,健身行业对营收数据更敏感,而且又无法直观通过客流量来判断,故成本与营收并不容易测算。不过根据行业平均的房租和人工成本占比大致可以推算,一兆韦德单店年净利润约286-357万,威尔士单店年净利润约248-309万。


而对于一般的单店或几家店的小品牌盈利情况又是怎样呢?蛋解创业编辑部访问了几位健身俱乐部创始人。


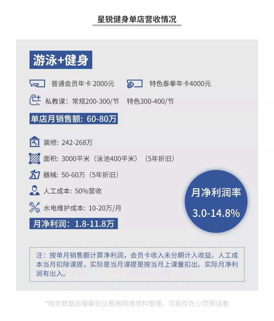
一家开在成都的俱乐部星锐健身,2016年开始做,目前有5家店,主做游泳+健身,面积3000平米左右。普通会员年卡2000元,特色泰拳年卡4000元,私教课程常规课200-300一节,特色课程300-400一节,单店月销售额能做60-80万,较好的时候能做到100万。在成都市场属于中上水平。


星锐健身一家门店房租大约8万,装修成本700-800元/平米,其中泳池15*25米,粗算400平米,装修费60万,算下来整体装修成本在242-268万,计算取折中255万,器械用的是国产50-60万,这两项按5年折旧,每年一共约62万,每月5.2万,水电维护成本10-20万/月,折中取15万;人工成本占营收50%。算下来单月净利润只有1.8-11.8万,净利润约3-14.8%。

另一家俱乐部中健领航的创始人表示,除去房租水电和人工之后,利润控制得好能做到25%,如果再扣出装修和设备折旧,与星锐健身的利润差不多。这家健身开在北京和山东等地,2015年开出第一家店,会员卡年卡有3200元、4000元、6000元三种。


数据显示,一线城市俱乐部月均收入约82.1万元,新一线是57.4万元。


三、健身行业头部品牌与一般品牌的差距在哪里?


最直观来看,一兆韦德、威尔士相比一般品牌,这两家品牌年营业额高出0.5倍以上。


威尔士成立于1996年,经历过二十多年的发展才有今天150多家的规模,而在2010年以前,威尔士全国直营门店只有28家。创办者王文伟一直坚持走中高端路线,他曾说,“我们搞了三个品牌,贵的卖10000,便宜卖4000,中间卖7000。一定要赚有钱人的钱,穷人的钱赚不到。卖1000元一年,这种服务不行,这种民工健身房,越做越累,必须要做高端”。威尔士入驻金茂大厦、正大广场、环球金融中心、上海中心等多个上海商业地标。一兆韦德成立于2001年,与威尔士同样走中高端路线,入驻了上海外滩CBD等多个商业地标。


两家品牌有非常深的渊源,两家经常互换高管团队。最近,威尔士前CEO、首席会籍官周锦豪加入一兆韦德担任总裁,而2013年,周锦豪从一兆韦德跳到威尔士,同样在2013年,威尔士前CEO胡国雄跳到一兆韦德担任CEO。周锦豪与胡国雄均是来自香港,而威尔士和一兆韦德也是最早在国内使用香港职业经理人打理公司的健身品牌。2007年左右,在其他品牌还未引入资本时,威尔士、一兆韦德完成了千万级融资。


威尔士和一兆韦德都率先在国内采用私教收入为主的经营模式,再加上hardsell,创造出一个个百万会籍、百万私教的销售神话。如今,国内几乎所有健身俱乐部都采用这种模式。



多年的经营,形成一定的品牌沉淀,这让一兆韦德与威尔士的营收跑在行业前列。虽然是营收排名前三的品牌,但是一兆韦德与威尔士与一般品牌并没有明显的优势。


从营收来看,其实0.5倍的差距不算多,蛋解创业编辑部之前测评过的行业,比如火锅行业,第一的海底捞,平均单店月营收能达300万,与第二名呷哺呷哺单店月营收40多万的差距是成倍数。咖啡行业第一的星巴克与其他咖啡品牌一个是赚钱,一个是赔钱的关系。


2018年9月,威尔士宣布被LVMH旗下基金L Catterton Asia基金并购,行业人士评论为这是最好的结局,从业者在朋友圈表示祝贺。


在店面运营上,一兆韦德与威尔士同样经常关店。在用户口碑方面,同样差评很高。蛋解创业编辑部对比了大众点评上的评价数据,一兆韦德与威尔士同样有很高的差评率,分别达到21.2%与15.6%。这背后是预付费模式、重销售轻运营导致的,是整个行业的问题。



虽然知名品牌的盈利能力比普通健身房要好很多,但这两年的压力骤增。


首先,健身行业集中度非常低,知名品牌并不是真正的头部品牌。数据显示,2018年中国商业健身市场规模达983亿,营收排名前10的品牌总营收约为100-110亿左右,占比只有10%左右。门店数量最多的品牌金吉鸟也只有400多家门店,威尔士150多家店,一兆韦德130多家。其中区域化非常明显,威尔士有101家店都在上海,壹健身50多家有一半都在北京,没有一家品牌能做成全国连锁。


其次,最近几年,行业兴起互联网新型健身房、工作室,传统俱乐部遭到极大冲击。多位健身房老板与教练向蛋解创业编辑部表示,最近两年明显感觉业务难做,不如2014-2016年的时候。而这段时间,正是新型健身房大量开门的几年。威尔士、一兆韦德这样的老牌健身俱乐部房也开启了改革,比如一兆韦德开始密集举办健身活动,大幅提高莱美课程排课量,公司成立信息管理部门,负责公司的信息化管理提升。威尔士开放更多合作,换掉香港职业经理人。


那么是不是说传统健身俱乐部正在衰落呢?并不是。


四、传统健身房的盈利模型将会被淘汰,但传统健身房不会消失


传统健身房是综合性训练场馆,能够满足一个人不同健身阶段的所有需求。


就像我们前面描述的,一个人纯小白去健身,需要经历的过程大概是先使用Keep这类线上健身App学习,然后去上团课,满足减脂、社交、秀的需求;再之后做力量训练,追求增肌与塑形,这时不会使用器械,于是请私教;学习一段时间后自主训练,再过一段时间遇到瓶颈,又请私教,突破后又开始自主训练。


在这整个的过程中,超级猩猩、乐刻、Keep目前起到的作用是分流小白健身用户,某种程度上来讲也就是培养用户的健身习惯和理念。那么后端承接成熟型健身用户的综合型健身房还是最重要的业态。

在成熟的美国市场,综合健身房与工作室的比例是2:1。目前北京和上海的健身中心总数,远超其他城市,一线城市健身房总数是4225家,私教工作室9411家,是俱乐部的2.2倍。


但是可以肯定的是,未来传统健身房的模式一定不是现在这样以销售为导向,不重视服务与口碑的模式,过去的盈利模型会被逐渐淘汰,传统健身俱乐部最终要回归到服务与内容上。


比如要做到:


1、团课内容吸引新用户


中国健身人群小,起点低,需要有吸引力的团操课程教育小白用户,之后才有二次消费。从超级猩猩、Spacecycle、b-monster、24kick等形式在国内大受欢迎来看,传统健身俱乐部也需要团课来做增量用户。


2、服务增加粘性


在现有体系下,私教服务水平差广为诟病。一方面原因是健身教练水平参差不齐,数据显示,全国一半的教练从业时间不到2年。年收入过亿的零基础培训学校赛普健身,学员的平均学习时长不到半年。而专业体育院校出身的教练只当25.2%。另一方面是由于健身房以销售为主的模式也无法起到正向引导作用。所以,要提高服务,增加粘性,关键还得从教练水平、管理体系、模式等方面进行改变。


3、开发关联服务增加收入来源


与健身相关性比较强的理疗康复、美容按摩、推拿、营养补剂等都可以增加收入。美国健身房营收结构中,周边商品与补剂占产值80%。


写在最后


中国健身行业起源于21世纪初,在最初十几年,主要的业态是从美国舶来的大型综合健身俱乐部,靠预收会员费加私教盈利。这种模式负债率高,俱乐部为保证现金流维持正常运行,往往重销售,轻服务,以致于口碑一直很差。但消费者没有别的选择,所以俱乐部过得不算差。


近几年,以操课、月卡制为主的新型健身房崛起,用低门槛、更吸引人的内容截断了俱乐部小白用户的流量,从获客上直接给俱乐部生存造成压力,俱乐部要么倒闭,要么改革注重服务与内容。


新型健身房把握住了流量,可以向团课内容、私教等做延伸;俱乐部的优势则是私教,亟需提高获客能力,未来谁能胜出,还得时间来验证。但可以预见,在团课内容、私教这两个领域,新型健身房与俱乐部逐渐交锋,未来的竞争会变得更加激烈。


还是特别提醒,创业有风险,成功是小概率事件,而对于健身行业来讲,现在开一个健身房特别是传统综合型健身房一定要极度谨慎;如果做一个新型的健身房,还需要重新考察你所在的城市,你的个人能力等,重点是你对营收要有合理的评估和预期。


登录查看更多
0

相关内容

【新说法】 创业是生活的一部分,我们只把它当作一种工具来用。 创业如修行,在不断前行中找到自己存在的价值

【旧说法】
创业是一种能力,一种获取并整合利用资源的能力;
创业是一个过程,一个创造经济和社会价值并融入社会经济体系中的过程;
创业是一种思维模式,一种敢于承担风险和责任的思维模式;
创业是一种心态,一种苦中作乐,追求结果但更享受过程的心态;
创业是一种意识,一种不断学习,锐意进取的意识。
Python数据分析:过去、现在和未来,52页ppt
专知会员服务
103+阅读 · 2020年3月9日
广东疾控中心《新型冠状病毒感染防护》,65页pdf
专知会员服务
19+阅读 · 2020年1月26日
报告 | 2020中国5G经济报告,100页pdf
专知会员服务
98+阅读 · 2019年12月29日
医药零售行业报告
医谷
9+阅读 · 2019年7月8日
如何运营15万付费用户?
三节课
6+阅读 · 2019年2月28日
2017企业阵亡最全名单公布
小饭桌
7+阅读 · 2018年2月28日
噩耗再次传来!华为,挺住!
FinTech前哨
4+阅读 · 2018年2月4日
为什么不能和阿里巴巴好好说话呢?
创业邦杂志
3+阅读 · 2017年7月3日
Local Relation Networks for Image Recognition
Arxiv
4+阅读 · 2019年4月25日
Arxiv
6+阅读 · 2018年1月14日
VIP会员
相关VIP内容
Python数据分析:过去、现在和未来,52页ppt
专知会员服务
103+阅读 · 2020年3月9日
广东疾控中心《新型冠状病毒感染防护》,65页pdf
专知会员服务
19+阅读 · 2020年1月26日
报告 | 2020中国5G经济报告,100页pdf
专知会员服务
98+阅读 · 2019年12月29日
相关资讯
医药零售行业报告
医谷
9+阅读 · 2019年7月8日
如何运营15万付费用户?
三节课
6+阅读 · 2019年2月28日
2017企业阵亡最全名单公布
小饭桌
7+阅读 · 2018年2月28日
噩耗再次传来!华为,挺住!
FinTech前哨
4+阅读 · 2018年2月4日
为什么不能和阿里巴巴好好说话呢?
创业邦杂志
3+阅读 · 2017年7月3日
相关论文
Top
微信扫码咨询专知VIP会员