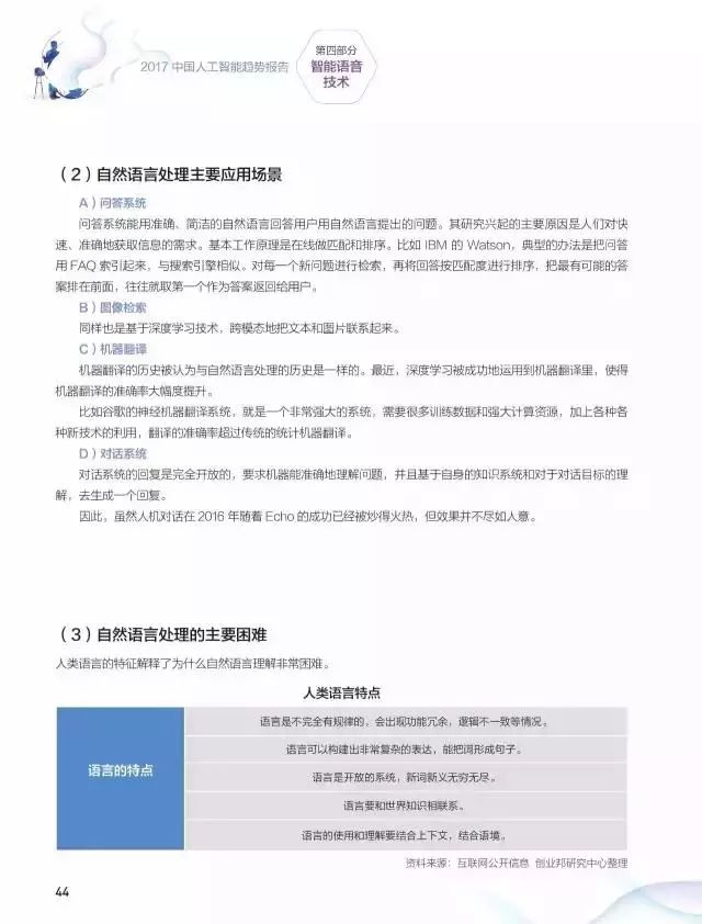
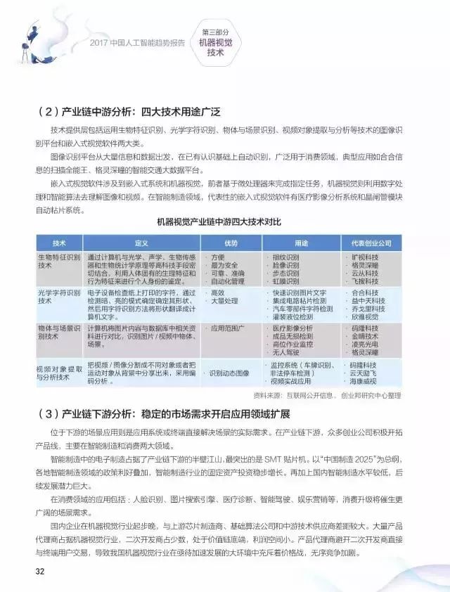
重磅推荐:中国人工智能趋势报告(完整版)

2019 年 2 月 27 日 人工智能学家






























































































未来智能实验室是人工智能学家与科学院相关机构联合成立的人工智能,互联网和脑科学交叉研究机构。


未来智能实验室的主要工作包括:建立AI智能系统智商评测体系,开展世界人工智能智商评测;开展互联网(城市)云脑研究计划,构建互联网(城市)云脑技术和企业图谱,为提升企业,行业与城市的智能水平服务。


  如果您对实验室的研究感兴趣,欢迎加入未来智能实验室线上平台。扫描以下二维码或点击本文左下角“阅读原文”


登录查看更多
18

相关内容

人工智能(Artificial Intelligence, AI )是研究、开发用于模拟、延伸和扩展人的智能的理论、方法、技术及应用系统的一门新的技术科学。 人工智能是计算机科学的一个分支。
报告 | 2020中国5G经济报告,100页pdf
专知会员服务
98+阅读 · 2019年12月29日
电力人工智能发展报告,33页ppt
专知会员服务
133+阅读 · 2019年12月25日
【德勤】中国人工智能产业白皮书,68页pdf
专知会员服务
310+阅读 · 2019年12月23日
清华大学张敏老师,个性化推荐的基础与趋势,145页ppt
专知会员服务
87+阅读 · 2019年11月27日
2019年人工智能行业现状与发展趋势报告,52页ppt
专知会员服务
124+阅读 · 2019年10月10日
人工智能应用实践与趋势
人工智能学家
13+阅读 · 2019年9月20日
清华大学:人工智能之知识图谱(附PPT)
人工智能学家
73+阅读 · 2019年6月9日
解读《中国新一代人工智能发展报告2019》
走向智能论坛
32+阅读 · 2019年6月5日
人工智能的现状与未来(附PPT)
人工智能学家
76+阅读 · 2019年3月27日
业界 | 清华发布《人工智能芯片技术白皮书(2018)》
人工智能学家
4+阅读 · 2018年12月12日
自然语言处理(NLP)前沿进展报告
人工智能学家
20+阅读 · 2018年9月30日
《中国人工智能发展报告2018》(附PDF下载)
走向智能论坛
19+阅读 · 2018年7月17日
2017年中国人工智能产业专题研究报告(完整版)
数据科学浅谈
4+阅读 · 2017年11月15日
Arxiv
15+阅读 · 2020年2月6日
Arxiv
12+阅读 · 2019年2月26日
Area Attention
Arxiv
5+阅读 · 2019年2月5日
Adversarial Transfer Learning
Arxiv
12+阅读 · 2018年12月6日
Arxiv
22+阅读 · 2018年2月14日
VIP会员
相关资讯
人工智能应用实践与趋势
人工智能学家
13+阅读 · 2019年9月20日
清华大学:人工智能之知识图谱(附PPT)
人工智能学家
73+阅读 · 2019年6月9日
解读《中国新一代人工智能发展报告2019》
走向智能论坛
32+阅读 · 2019年6月5日
人工智能的现状与未来(附PPT)
人工智能学家
76+阅读 · 2019年3月27日
业界 | 清华发布《人工智能芯片技术白皮书(2018)》
人工智能学家
4+阅读 · 2018年12月12日
自然语言处理(NLP)前沿进展报告
人工智能学家
20+阅读 · 2018年9月30日
《中国人工智能发展报告2018》(附PDF下载)
走向智能论坛
19+阅读 · 2018年7月17日
2017年中国人工智能产业专题研究报告(完整版)
数据科学浅谈
4+阅读 · 2017年11月15日
相关论文
Top
微信扫码咨询专知VIP会员