开源 | App 开发神仙工具:帮你抓 Bug

2020 年 4 月 19 日 阿里技术

阿里妹导读: 本文分享 优酷开源的 iOS 开发提效工具啄幕鸟 抓包、验埋点、视觉走查都很方便,离案也可随时定位问题,可帮助大家提高发现问题的效率。 产品、测试、运营、UED 及开发人员皆宜

文末福利:《15 分钟打造你自己的小程序》电子书下载


一  背景

客户端日常开发中经常遇到各种低效痛点,比如开发 UI 界面时,开发、设计同学走查 UI 基本靠眼,不易于发现问题;设计同学想修改一个 UI 元素,除非是原开发者,其他同学不知道相关的 UI 类和 UI 布局,定位代码费时费力;再如出现 bug 时无法在 bug 现场获取数据定位问题,debug 依赖电脑联调,缺少独立便捷的 debug 工具。

对此优酷开发了啄幕鸟 iOS 提效工具平台,在端上整合各种高效 debug 工具,不依赖电脑联调,直接获取 App 运行时数据,快速定位问题,提高开发测试效率。

啄幕鸟项目现已开源,欢迎接入,共建共享。
 
二  啄幕鸟简介

啄幕鸟,即手机屏幕上的啄木鸟,森林里的啄木鸟抓虫子,优酷的啄幕鸟抓 bug。

啄幕鸟提效工具平台集合了 UI 检查、对象查看、方法监听、po 命令执行、JSON 抓包等十多个开发工具,不依赖电脑联调,直接获取运行时数据,快速定位 bug,简便易用,零侵入、零依赖、易接入、易扩展。

 啄幕鸟架构图

啄幕鸟界面截图
 
1  啄幕鸟架构

啄幕鸟使用插件化架构,每个工具作为插件接入到啄幕鸟基础服务当中,各个插件相互独立,同时支持外部插件注册、定制等,啄幕鸟还提供了一些通用功能模块,如系统分享面板、屏幕日志等,方便各插件使用。
 
2  基础服务

基础服务包括生命周期管理,插件加载、注册、运行,资源管理,本地化等基础能力。
 
3  公共模块

啄幕鸟公共模块包括分享面板、图文预览、屏幕折线图、屏幕日志四部分,随着工具开发,越来越多的通用能力会总结到公共模块中。

1)分享面板封装了系统分享功能,方便各个工具导出信息,啄幕鸟中的文本、图片皆支持分享面板导出。

2)图文预览用以全屏查看文本、图片。

3)屏幕折线图方便插件直观的显示数据,啄幕鸟中性能插件使用了屏幕折线图显示性能数据。

4)屏幕日志模块方便各插件在 App 内显示日志、接受用户输入,屏幕日志界面大小可调,支持日志显示、用户输入、搜索、正则表达式过滤等功能,系统信息工具直接使用了屏幕日志显示信息:

系统信息插件中直接使用了屏幕日志显示信息

  
三  主要工具介绍

1  UI 检查工具

UI 检查包含控件拾取和测距条两个工具,控件拾取会根据手指在屏幕上的点击坐标,递归遍历 View 层级,获取包含触点坐标的最靠前的 UI 控件,并显示控件的类名、 frame、字体、图片 URL 等信息,方便地获取、导出运行时数据;测距条工具会在屏幕上添加大小、位置可控的 View 作为测量标尺,作为控件拾取的补充,对于某些不能通过控件拾取查看的大小间距,如行间距等,可以使用测距条测量。

控件拾取、测距条截图

2  In-App-Debug 工具

iOS 开发主要使用 LLDB 的断点、指令等进行 Debug,依赖电脑联调,In-App-Debug 即不依赖电脑,使用 App 内的 debug 工具获取运行时数据,帮助定位问题,啄幕鸟提供了多种查看运行时数据的方式:对象查看、方法监听、po 命令和 JSON 抓包,帮助在 bug 现场定位问题,In-App-Debug 工具都利用了 objective-C 的运行时特性,将运行时特性工具化,形成一能力多功能的开发工具,如方法监听既可以用于定位 bug,也可以监听网络方法抓取网络数据,其他工具也都有多种用途,可以极大提高 debug 效率。

1)对象查看

App 中所有的对象通过继承、代理、属性等关系,可以看作一个或多个连通图。从一个对象开始,可以利用运行时特性获取连通图里任一个对象的属性、成员变量,获取运行时数据,以定位问题。双击控件拾取的信息区即可打开对象查看,对象查看会显示拾取对象的属性、成员变量列表,点击对象即可查看它的属性,层层查找即可查看到每一个相关的对象,并可以通过命令读取对象 key-path-value、执行 po 命令等。

查看某 UILabel 对象、使用 k 命令获取圆角值

UI 检查、对象查看 Demo
 
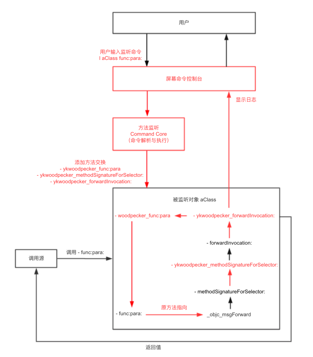
 2)方法监听

对象查看提供了获取 App 静态数据的方式,而方法监听提供了获取动态数据的方式,输入监听命令即可监听任意 OC 方法的调用,输出调用参数和返回值,用以查看代码逻辑是否正常执行,关键方法是否调用,监听网络方法以在 App 内抓包等。

监听设置自动息屏方法并显示日志 



方法监听 Demo

方法监听利用了 OC 的消息转发机制,通过 hook 监听对象消息转发的相关方法,最后可以在 ykwoodpecker_forwardInvocation 方法中收到封装了被监听方法调用参数和返回值的 NSInvocation,即可获取 target、selector 等参数数组,根据参数编码规则解析相应的参数,最后修改 NSInvocation 的 selector 为指向原方法的 ykwoodpecker_selector ,即可调用原方法获取返回值,输出日志。


使用方法监听需要输入类名、方法名、keypath 等参数,故采用了命令行进行交互,扩展性好,配合命令配置,输入也较方便。命令使用统一格式,<命令名缩写><空格><命令参数><空格><命令参数>,如监听命令 L className methodName ,KVC 取值命令 k keyPath ,调用栈查看命令 k callStack ,所有命令详见工程 README。为方便输入,命令可通过后台配置,一键输入,命令配置采用如下格式的 JSON,可在啄幕鸟初始化时指定配置 JSON 的获取地址,推荐在 https://github.com/ZimWoodpecker/WoodpeckerCmdSource  工程中建立配置,方便命令共享。

后台命令配置格式

3)po 命令

po 命令是 iOS 开发中最常用的 debug 命令,po 命令工具会解析输入字符串,获取输入的方法名、参数等,动态调用所输入命令,并显示返回信息。

App 中执行 po 命令

4)JSON 抓包

使用方法监听抓包略有不便,数据量较大时会引起卡顿,因此提供了更方便的 JSON 抓包工具,通过监听 NSJSONSerialization 的 JSON 解析方法实现抓包。


JSON 抓包工具截图

四  更多功能

随着日常使用,啄幕鸟中增加了更多功能:

  • 系统信息:查看系统名称、版本、屏幕、UA 等信息,支持添加业务方信息。


  • SandBox:查看沙盒文件,导出文件等。


  • Defaults:查看、新增、删除 User Defaults。


  • 清除数据:清除所有沙盒数据,包括 User Default。


  • UI 对比:支持将设计图导入到 App 中进行对比,并可画线、标注需修改的地方,方便 UI 走查。


  • 查看图片资源、Bundle 资源:查看 App 中的图片资源与 Bundle 目录内容。


  • Crash:查看本地 crash 日志。


  • 触点显示:显示手指触控,方面录屏时显示触控操作。


  • 性能插件:查看 CPU、内存占用率,帧率,网络流量等。


  • 其他业务方注册的插件:环境切换、埋点、实验、调试工具等。


啄幕鸟工具插件截图

五  扩展开发

啄幕鸟使用插件化架构,新插件扩展方便,部分插件也支持功能扩展。一个类只需实现插件协议方法即可注册为插件,可定制插件分组、分组显示位置、插件名称、icon、插件显示位置等,简单方便,高可定制。控件拾取、系统信息等插件也支持功能扩展,通过监听相关系统通知可以获取拾取到的 View 等事件,并显示自定义信息,具体参见工程 README。
 
六  快速接入

啄幕鸟推出以来深受欢迎,已成为产品、设计、开发、测试日常互怼居家旅行必备之工具,啄幕鸟不依赖优酷、阿里或其它第三方库和数据,主要功能皆通过系统 API 或 hook 方式实现,没有使用 + load / initialize 方法,不开启啄幕鸟不会执行任何代码,简单安全,零侵入,零依赖。

啄幕鸟现已开源,是 AIOSO 的子项目之一,支持 iOS 8.0 及以上,阿里巴巴集团内外使用 pod YKWoodpecker 即可接入。

Get Started:


  
  
    
pod  'YKWoodpecker'

一行代码打开啄幕鸟:

  
  
    
#import "YKWoodpecker.h" // 显示啄幕鸟入口 [[YKWoodpeckerManager sharedInstance] show];

更多介绍详见工程 README,Github 地址:
https://github.com/alibaba/youku-sdk-tool-woodpecker 。



  福利来了  

独家下载

《15 分钟打造你自己的小程序》



《15 分钟打造你自己的小程序》独家电子书上线啦!零基础开发你自己的支付宝小程序,手把手教你从入门到精通的宝典。ToDo 待办事项小程序、个人相册小程序、云笔记小程序、运动步数小程序、花呗支付小程序,五大实践场景让你更懂云上生活~


识别下方二维码点击文末“阅读原文”查看:




你可能还喜欢
点击下方图片即可阅读

程序员:除了技术,还有什么更重要?


架构方法论:如何自底向上推导应用逻辑?



关注「阿里技术」
把握前沿技术脉搏



戳我,下载小程序开发电子书。
登录查看更多
0

相关内容

程序猿的天敌 有时是一个不能碰的magic
【2020新书】使用高级C# 提升你的编程技能,412页pdf
专知会员服务
60+阅读 · 2020年6月26日
【实用书】Python技术手册,第三版767页pdf
专知会员服务
240+阅读 · 2020年5月21日
【资源】100+本免费数据科学书
专知会员服务
108+阅读 · 2020年3月17日
数据标注研究综述,软件学报,19页pdf
专知会员服务
95+阅读 · 2020年2月20日
阿里巴巴达摩院发布「2020十大科技趋势」
专知会员服务
108+阅读 · 2020年1月2日
【书籍推荐】简洁的Python编程(Clean Python),附274页pdf
专知会员服务
183+阅读 · 2020年1月1日
Keras作者François Chollet推荐的开源图像搜索引擎项目Sis
专知会员服务
30+阅读 · 2019年10月17日
用 Python 开发 Excel 宏脚本的神器
私募工场
26+阅读 · 2019年9月8日
7 款实用到哭的App,只说一遍
高效率工具搜罗
84+阅读 · 2019年4月30日
34个最优秀好用的Python开源框架
专知
9+阅读 · 2019年3月1日
干货 | Python 爬虫的工具列表大全
机器学习算法与Python学习
11+阅读 · 2018年4月13日
Python 杠上 Java、C/C++,赢面有几成?
CSDN
6+阅读 · 2018年4月12日
免费云真机测试 | 让您的应用完美适配 Android Oreo
引力空间站
3+阅读 · 2018年2月2日
码农日常工具推荐
架构文摘
4+阅读 · 2017年9月26日
33款可用来抓数据的开源爬虫软件工具 (推荐收藏)
数据科学浅谈
7+阅读 · 2017年7月29日
开源巨献:阿里巴巴最热门29款开源项目
算法与数据结构
5+阅读 · 2017年7月14日
Deflecting Adversarial Attacks
Arxiv
8+阅读 · 2020年2月18日
Deep Learning for Deepfakes Creation and Detection
Arxiv
6+阅读 · 2019年9月25日
Arxiv
4+阅读 · 2018年4月17日
VIP会员
相关VIP内容
【2020新书】使用高级C# 提升你的编程技能,412页pdf
专知会员服务
60+阅读 · 2020年6月26日
【实用书】Python技术手册,第三版767页pdf
专知会员服务
240+阅读 · 2020年5月21日
【资源】100+本免费数据科学书
专知会员服务
108+阅读 · 2020年3月17日
数据标注研究综述,软件学报,19页pdf
专知会员服务
95+阅读 · 2020年2月20日
阿里巴巴达摩院发布「2020十大科技趋势」
专知会员服务
108+阅读 · 2020年1月2日
【书籍推荐】简洁的Python编程(Clean Python),附274页pdf
专知会员服务
183+阅读 · 2020年1月1日
Keras作者François Chollet推荐的开源图像搜索引擎项目Sis
专知会员服务
30+阅读 · 2019年10月17日
相关资讯
用 Python 开发 Excel 宏脚本的神器
私募工场
26+阅读 · 2019年9月8日
7 款实用到哭的App,只说一遍
高效率工具搜罗
84+阅读 · 2019年4月30日
34个最优秀好用的Python开源框架
专知
9+阅读 · 2019年3月1日
干货 | Python 爬虫的工具列表大全
机器学习算法与Python学习
11+阅读 · 2018年4月13日
Python 杠上 Java、C/C++,赢面有几成?
CSDN
6+阅读 · 2018年4月12日
免费云真机测试 | 让您的应用完美适配 Android Oreo
引力空间站
3+阅读 · 2018年2月2日
码农日常工具推荐
架构文摘
4+阅读 · 2017年9月26日
33款可用来抓数据的开源爬虫软件工具 (推荐收藏)
数据科学浅谈
7+阅读 · 2017年7月29日
开源巨献:阿里巴巴最热门29款开源项目
算法与数据结构
5+阅读 · 2017年7月14日
Top
微信扫码咨询专知VIP会员