【数字化转型】装备制造业智能化升级与数字化转型路径研究

2020 年 5 月 27 日 产业智能官

作者:李涛 李峰 王涛 李发旭 程衍巧

来源:安永EY(ID:EY_GreaterChina)


导语

装备制造业为实现产业升级,需要产品与运营两手抓。一方面通过研发的资源投入和产品的服务化拓展实现产品本身的迭代升级;另一方面,需要借力数字化、网络化和物联化等技术的发展,实现内部数字化运营能力和产业协同运营能力的阶段性提升。

综述

作为机械工业的核心部分,装备制造业是先进生产力的代表和竞争力的关键,其发展程度已成为体现国家综合国力的重要因素。


根据《中国制造2025》的“三步走”战略目标:到2020年,基本实现工业化,制造业大国地位进一步巩固,制造业信息化水平大幅提升。掌握一批重点领域关键核心技术,优势领域竞争力进一步增强,产品质量有较大提高。制造业数字化、网络化、智能化取得明显进展。


基于这一战略目标,装备制造业为实现产业升级,需要产品与运营两手抓。一方面通过研发的资源投入和产品的服务化拓展实现产品本身的迭代升级;另一方面,需要借力数字化、网络化和物联化等技术的发展,实现内部数字化运营能力和产业协同运营能力的阶段性提升。



智能化产品升级


1

研发先行



现状:

作为集资金、技术和劳动为一体的密集型产业,装备制造业在研发领域普遍具有专业性强、技术含量高的特点。从全球来看,装备制造业相关的创新技术研究活动较为频繁;并且,随着大量新技术、新工艺的渗入应用,装备制造业对研发的要求将不断被强化。


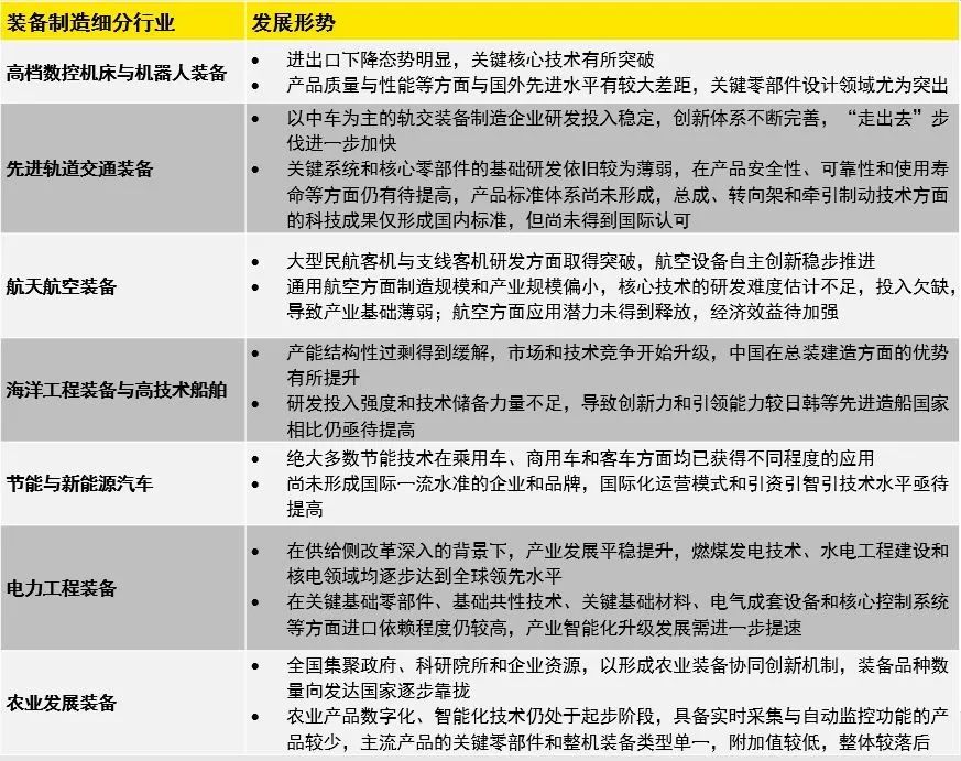
借助人口红利带来的低劳动成本,我国装备制造业在生产规模和速度上一度处于全球先进水平。但目前来看,我国的装备制造水平仍旧处于“大”而不“强”的阶段,低成本的比较优势也正在逐渐消失,发达国家和新兴经济体正纷纷抢占制造业发展先机。究其根本,我国装备制造业在部分关键领域和关键零部件的核心技术上受制于人的现象较为普遍(表一),依靠设备进口和技术引进的发展模式势必会受到国际贸易环境的牵绊。因此,提高关键技术的研发水平和创新能力是我国装备制造业形成国际竞争优势的必要要求。


表一:几大重点装备制造细分行业发展趋势


措施:

根据2019年10月工信部等十三个部门联合印发的《关于印发制造业设计能力提升专项行为计划(2019-2022)的通知》,“强化高端装备制造业的关键设计”被作为重点设计突破工程的首要任务(表二)。


表二:《关于印发制造业设计能力提升专项行为计划(2019-2022)的通知》中关于装备制造业的关键设计


一方面,以市场机制为纽带,推动“产、学、研、用”一体化发展,是坚持创新驱动发展、加强创新体系和创新能力建设的一项重要内容。装备制造业产业链长,各环节关联性强,利用“产、学、研、用”的协同力量促进研发创新是必然选择。在“产”的环节,企业应主动担起主要行动者和执行者的角色;在“学”和“研”的环节,创新人才和研发能力的培养是重要推动力,推动从源头上补足装备制造业人才短板;在“用”的环节,通过有效的市场反馈、体验参与和局部微创等方式,拉动创新系统的前进。


另一方面,装备制造业应借力数字孪生、3D打印等技术,实现在产品设计、建模仿真、样机制造和设计反馈等阶段的数字化转型。通过实现产品全三维数字化设计,建立产品工艺布局、加工流程、装备和实验等环节的虚拟仿真;通过五维仿真技术,补足传统三维模型无法承载的作业环境的信息和时间维度信息,实现不同时间不同地理环境与产品的耦合动态。


2

服务共赢



现状:

消费升级的大背景下,中国社会的经济形态正在经历从“工业经济”到“服务经济”的转型更迭。作为制造业与服务业深度融合的重点发展领域,装备制造业不断在探索“服务化”的发展路径模式。但由于其所涉及到的设备复杂度和多元性,装备制造业产业服务化的进程相对于其他产业较慢,行业内厂商更多的仅是将服务作为后市场层面“附加价值”的载体,还未实现“产品服务化”,甚至“活产品”的产业模式。


对于传统的大型复杂装备制造领域,例如轨道交通、航天航空以及船舶海工等,核心设备的检维修都已逐步产业化,形成完整的后市场服务产业链,但这样的服务更多是以针对特定产品的故障维修工作和定期的预防性维护工作为主,从而导致成本虚高、服务不及时性等多种问题的出现,整体后市场的服务质量和收益情况并不乐观。


从市场需求来看,“成果性经济”盛行的时代即将来临,实体产品越来越无法满足客户的需求,除了单纯的硬件产品,对产品相关的信息和数字化服务已经逐步从后市场步入前端需求;从产品的生命周期来看,装备制造业产品由于其产品复杂度,在其工艺设计、加工制造过程、部件装配过程、维护维修过程到再制造过程都需要产品制造商提供大量支持。因此,提供“成果”而非单纯产品是装备制造业“产品及服务”这一转型路径的重中之重。


措施:

随着以传感、识别、通信以及物联技术为基础的智能装备制造业的大力发展,设备状态的实时监控与数据采集逐渐成为可能。智能产品与平台服务的连接,将实现以数据为核心的泛力生态系统。在“成果经济”的推动下,数据和基于数据的洞察与决策将成为工业的价值驱动力,而作为企业能融入这一生态系统,将是立足数字化市场的根本。


例如,在产品使用过程中,装备制造厂商可利用产品回传的数据,有针对性地实现设备状态信息、环境信息等各种数据的实时监控,再通过机器学习和大数据分析的推演,建立数理模型,对设备的健康状况做出评估,并对可预测性故障发生频次、程度等进行提前预测分析。


这些分析数据一方面可以提高内部运营的效率,增强市场响应能力,在指导产品备件的及时采购和产品可靠性的优化升级等方面均能产生决策性影响。


另一方面,也是更重要的,数字化价值链的形成需要各环节企业共同参与与决策制定,快速实现外部变化的根本是在专注自身核心竞争力的同时,开展并引导彼此的合作,而物联生态系统则是促成合作的桥梁。设备数据的积累将逐步加速产品数据的资产化进程,利用设备监测与机器学习带来的大数据资产,制造厂商可研制出设备全生命周期管理等服务方案,实现从设备产品提供商到 “活产品”提供商的转型升级,成为可为客户提供设备状态监测、大数据分析等配套服务的合作伙伴。



数字化运营转型


现状:

高新技术的突破,促进装备制造业发展提速。传统装备制造业的数字化改造是重中之重,这决定着中国制造业的整体价值。


大数据产业的快速发展,为装备制造业注入新的生产源动力。一方面,大到全球性互联网巨头、咨询公司,小到科技类创业公司,都在不断探索“大数据+”等相关新兴技术在制造行业中的数字化转型解决方案;另一方面,工业巨头也立足于深耕多年的产业链,拥抱新技术为生产运营带来的红利。在此格局下,“新制造”已经成为不可阻挡的未来。


相较于数字化发展如火如荼的零售业,装备制造业在数据管理和分析能力上一直存在短板。因运营资本较重、运营流程复杂等原因,行业内企业信息系统众多,系统管理相互独立,数据存储分散。因此,在运营的数字化发展上,装备制造业仍然沉浸在将数据作为管理辅助工具的阶段。


措施:

借鉴其他行业的先进管理模式,我们认为企业数据运营往往需要经历三大阶段(表三)。而作为数据化程度相对较弱的装备制造业,需要通过前、中、后端的变革逐步实现阶段性突破。


1

后端:全量化大数据挖掘



所谓全量化大数据,则是相较于传统的局部性小数据,综合了图像、音频等非结构化数据,综合了企业内外部不同来源数据的数据集合总称。上一个十年,随着ERP、CRM等企业系统应用的兴起,装备制造业的信息化水平大幅度提升,“业务数据化”的工作已逐步完善。虽然业务人员对数据有了一定的认识,但这种认识大多数仅停留在对业务系统中简单结构化的理解上。因此,从两个方向上拓展多元化大数据是企业数字化决策实现的基础。


一方面,通过网页和社交媒体等相关平台中的数据获取,可以帮助装备制造企业打破2B局限,直面最终用户。数字时代下,企业讲求“以人为本”,客户作为有温度的个体,需求应当得到察觉并给予充分响应;装备生产也一样,最终落地的体验还是在人身上。但相较于2C行业,装备制造业很难直接获取到较为明确的2C端市场用户意愿。在全量化大数据的思路下,越过2B的屏障,直接通过人产生的数据理解群体思想,能更好地帮助装备制造企业跳出2B的局限。


另一方面,装备制造业涉及较多传感技术与物联设备,高效利用机器生成的数据,可以大大提升装备制造业生产能力。智能化时代下,多种设备前端的数据收集系统已逐步自动化,加上物联与互联网的发展,庞大而丰富的数据源有待被开采。行业特点决定了行业优势,通过采集设备的第一手数据抢占先机,将是装备制造业智能化路径的重要里程碑。


2

中端:战略性数据中台



从数据处理层来看,以BW/BO系统为主的企业数据分析工具已在各行业被广泛使用;但就实现情况而言,在装备制造业,大部分的BW/BO应用仅能基于以ERP为主的业务系统数据,提供事后分析报表,这些报表大多强调业务的标准化和规范性。但由于市场需求多样化和生产模式多元化的快速发展,这类标准报表已无法满足企业发展所需的数据支持。在装备制造业,系统数据各自独立、数据服务效率不高以及业务诉求不匹配等问题成为常态。


随着数字产业化逐步从C端走向B端市场,以Hadoop、Spark等分布式技术和组件为核心的“计算&存储混搭”的数据处理架构为主体的数据中台战略,将在制造业兴起并日渐成熟。数据中台的出现使得企业对于多源异构数据的预测性分析、实时性分析和主动性分析成为可能。


3

前端:场景化数据决策



在数据的前端展现层面,传统的单一报表或简单图表输出模式已无法满足目前企业的业务决策。


在硬件与软件的优化升级中,多样化的数据展示应用已逐步形成,管理驾驶舱、即席分析、生产看板、自助报告、数据大屏、预警通知等,企业可以根据不同的使用场景,例如高管办公室、会议室、生产车间等,选择适当的数据展示方式。除了展示方式的场景化,数据决策过程的场景化更重要,不再是传统的基于单向流程的基础性数据展示,而是双向的使用和反馈,并通过闭环的场景化过程形成新一轮的业务数据化,从而实现不断优化的智能模式。


对于零售业和服务业等第三产业,往往更注重满足“千人千面”的用户个性化需求;但对装备制造业来说,需要清晰地认识到,场景化数据决策的建立不仅仅取决于技术的发展,更重要的是需要对业务场景的明确把握。一方面,决策者应该明确将数据决策的过程嵌入运营环节,深入现场,而非闭门造车;另一方面,也需要在必要的时候借助业务专家对发展趋势和业务重点给予专业的建议,从而真正实现从“数据辅助业务”向“数据驱动业务”的转变。


表三:企业数据运营的三大阶段


先进制造业+工业互联网




产业智能官  AI-CPS


加入知识星球“产业智能研究院”:先进制造业OT(自动化+机器人+工艺+精益)和工业互联网IT(云计算+大数据+物联网+区块链+人工智能)产业智能化技术深度融合,在场景中构建状态感知-实时分析-自主决策-精准执行-学习提升的产业智能化平台;实现产业转型升级、DT驱动业务、价值创新创造的产业互联生态链。


产业智能化平台作为第四次工业革命的核心驱动力,将进一步释放历次科技革命和产业变革积蓄的巨大能量,并创造新的强大引擎; 重构设计、生产、物流、服务等经济活动各环节,形成从宏观到微观各领域的智能化新需求,催生 新技术、新产品、新产业、新业态和新模式; 引发经济结构重大变革,深刻改变人类生产生活方式和思维模式,实现社会生产力的整体跃升。

产业智能化技术分支用来的今天,制造业者必须了解如何将“智能技术”全面渗入整个公司、产品、业务等商业场景中, 利用工业互联网形成数字化、网络化和智能化力量,实现行业的重新布局、企业的重新构建和焕然新生。

版权声明产业智能官(ID:AI-CPS推荐的文章,除非确实无法确认,我们都会注明作者和来源,涉权烦请联系协商解决,联系、投稿邮箱:erp_vip@hotmail.com。




登录查看更多
1

相关内容

新时期我国信息技术产业的发展
专知会员服务
71+阅读 · 2020年1月18日
【德勤】中国人工智能产业白皮书,68页pdf
专知会员服务
309+阅读 · 2019年12月23日
2019中国硬科技发展白皮书 193页
专知会员服务
86+阅读 · 2019年12月13日
【大数据白皮书 2019】中国信息通信研究院
专知会员服务
138+阅读 · 2019年12月12日
【白皮书】“物联网+区块链”应用与发展白皮书-2019
专知会员服务
94+阅读 · 2019年11月13日
【数字化】制造业数字化转型的实战路线图
产业智能官
40+阅读 · 2019年9月10日
【数字化】数字化转型正在成为制造企业核心战略
产业智能官
35+阅读 · 2019年4月22日
【物联网】物联网产业现状与技术发展
产业智能官
15+阅读 · 2018年12月17日
【智能制造】智能制造技术与数字化工厂应用!
产业智能官
13+阅读 · 2018年2月21日
Arxiv
6+阅读 · 2018年1月29日
Arxiv
3+阅读 · 2017年10月1日
VIP会员
相关VIP内容
相关资讯
Top
微信扫码咨询专知VIP会员